靶向碳酸酐酶IX/XII可阻止基质乳酸在前列腺癌中的抗铁沉降作用。

IF 4.5 2区 医学 Q1 Biochemistry, Genetics and Molecular Biology
Molecular Oncology Pub Date : 2025-09-01 Epub Date: 2025-06-26 DOI:10.1002/1878-0261.70083
Elisa Pardella, Giuseppina Comito, Luigi Ippolito, Erica Pranzini, Marta Iozzo, Giulia Gangarossa, Francesca Virgilio, Silvia Bua, Alessio Nocentini, Giada Sandrini, Nicla Lorito, Marina Bacci, Gabriella Nesi, Pietro Spatafora, Sergio Serni, Claudiu T Supuran, Andrea Morandi, Paola Chiarugi, Elisa Giannoni
{"title":"靶向碳酸酐酶IX/XII可阻止基质乳酸在前列腺癌中的抗铁沉降作用。","authors":"Elisa Pardella, Giuseppina Comito, Luigi Ippolito, Erica Pranzini, Marta Iozzo, Giulia Gangarossa, Francesca Virgilio, Silvia Bua, Alessio Nocentini, Giada Sandrini, Nicla Lorito, Marina Bacci, Gabriella Nesi, Pietro Spatafora, Sergio Serni, Claudiu T Supuran, Andrea Morandi, Paola Chiarugi, Elisa Giannoni","doi":"10.1002/1878-0261.70083","DOIUrl":null,"url":null,"abstract":"<p><p>Ferroptosis is a form of regulated cell death dependent on iron-driven phospholipid peroxidation and is controlled by both cell autonomous and non-cell autonomous mechanisms. In prostate cancer (PCa), tumor cells engage in a metabolic crosstalk with cancer-associated fibroblasts (CAFs), resulting in increased utilization of CAF-secreted lactic acid, that ultimately supports cancer aggressiveness. In this context, the effect of the prostate tumor microenvironment in modulating ferroptosis sensitivity has not yet been extensively investigated. Here, we demonstrate that CAF-secreted lactic acid protects PCa cells from ferroptosis induction and supports the upregulation of the antioxidant enzyme glutathione peroxidase 4 (GPX4). Interestingly, targeting carbonic anhydrase IX/XII (CA IX/XII), the main regulators of microenvironmental acidosis, in tumor and stromal compartments hinders lactic acid shuttle within the tumor-stroma interplay and thus, prevents ferroptosis resistance induced by lactic acid. Analyses of tissue samples from PCa patients also revealed that GPX4, CA IX, and CA XII expression levels increase during PCa progression. Overall, these findings support a role for stromal lactic acid in mediating ferroptosis resistance in PCa, identifying CA IX/XII as potential therapeutic targets regulating ferroptosis sensitivity.</p>","PeriodicalId":18764,"journal":{"name":"Molecular Oncology","volume":" ","pages":"2515-2536"},"PeriodicalIF":4.5000,"publicationDate":"2025-09-01","publicationTypes":"Journal Article","fieldsOfStudy":null,"isOpenAccess":false,"openAccessPdf":"https://www.ncbi.nlm.nih.gov/pmc/articles/PMC12420354/pdf/","citationCount":"0","resultStr":"{\"title\":\"Targeting carbonic anhydrase IX/XII prevents the anti-ferroptotic effect of stromal lactic acid in prostate carcinoma.\",\"authors\":\"Elisa Pardella, Giuseppina Comito, Luigi Ippolito, Erica Pranzini, Marta Iozzo, Giulia Gangarossa, Francesca Virgilio, Silvia Bua, Alessio Nocentini, Giada Sandrini, Nicla Lorito, Marina Bacci, Gabriella Nesi, Pietro Spatafora, Sergio Serni, Claudiu T Supuran, Andrea Morandi, Paola Chiarugi, Elisa Giannoni\",\"doi\":\"10.1002/1878-0261.70083\",\"DOIUrl\":null,\"url\":null,\"abstract\":\"<p><p>Ferroptosis is a form of regulated cell death dependent on iron-driven phospholipid peroxidation and is controlled by both cell autonomous and non-cell autonomous mechanisms. In prostate cancer (PCa), tumor cells engage in a metabolic crosstalk with cancer-associated fibroblasts (CAFs), resulting in increased utilization of CAF-secreted lactic acid, that ultimately supports cancer aggressiveness. In this context, the effect of the prostate tumor microenvironment in modulating ferroptosis sensitivity has not yet been extensively investigated. Here, we demonstrate that CAF-secreted lactic acid protects PCa cells from ferroptosis induction and supports the upregulation of the antioxidant enzyme glutathione peroxidase 4 (GPX4). Interestingly, targeting carbonic anhydrase IX/XII (CA IX/XII), the main regulators of microenvironmental acidosis, in tumor and stromal compartments hinders lactic acid shuttle within the tumor-stroma interplay and thus, prevents ferroptosis resistance induced by lactic acid. Analyses of tissue samples from PCa patients also revealed that GPX4, CA IX, and CA XII expression levels increase during PCa progression. Overall, these findings support a role for stromal lactic acid in mediating ferroptosis resistance in PCa, identifying CA IX/XII as potential therapeutic targets regulating ferroptosis sensitivity.</p>\",\"PeriodicalId\":18764,\"journal\":{\"name\":\"Molecular Oncology\",\"volume\":\" \",\"pages\":\"2515-2536\"},\"PeriodicalIF\":4.5000,\"publicationDate\":\"2025-09-01\",\"publicationTypes\":\"Journal Article\",\"fieldsOfStudy\":null,\"isOpenAccess\":false,\"openAccessPdf\":\"https://www.ncbi.nlm.nih.gov/pmc/articles/PMC12420354/pdf/\",\"citationCount\":\"0\",\"resultStr\":null,\"platform\":\"Semanticscholar\",\"paperid\":null,\"PeriodicalName\":\"Molecular Oncology\",\"FirstCategoryId\":\"3\",\"ListUrlMain\":\"https://doi.org/10.1002/1878-0261.70083\",\"RegionNum\":2,\"RegionCategory\":\"医学\",\"ArticlePicture\":[],\"TitleCN\":null,\"AbstractTextCN\":null,\"PMCID\":null,\"EPubDate\":\"2025/6/26 0:00:00\",\"PubModel\":\"Epub\",\"JCR\":\"Q1\",\"JCRName\":\"Biochemistry, Genetics and Molecular Biology\",\"Score\":null,\"Total\":0}","platform":"Semanticscholar","paperid":null,"PeriodicalName":"Molecular Oncology","FirstCategoryId":"3","ListUrlMain":"https://doi.org/10.1002/1878-0261.70083","RegionNum":2,"RegionCategory":"医学","ArticlePicture":[],"TitleCN":null,"AbstractTextCN":null,"PMCID":null,"EPubDate":"2025/6/26 0:00:00","PubModel":"Epub","JCR":"Q1","JCRName":"Biochemistry, Genetics and Molecular Biology","Score":null,"Total":0}
引用次数: 0

摘要

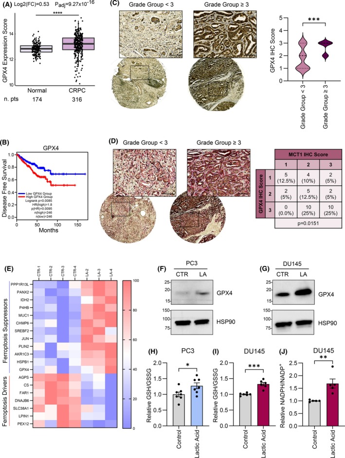
铁死亡是一种依赖于铁驱动的磷脂过氧化的细胞死亡形式,由细胞自主和非细胞自主机制控制。在前列腺癌(PCa)中,肿瘤细胞与癌症相关成纤维细胞(CAFs)进行代谢串扰,导致对CAFs分泌乳酸的利用增加,最终支持癌症侵袭性。在这种情况下,前列腺肿瘤微环境在调节铁下垂敏感性中的作用尚未得到广泛的研究。在这里,我们证明了caf分泌的乳酸可以保护PCa细胞免受铁下垂的诱导,并支持抗氧化酶谷胱甘肽过氧化物酶4 (GPX4)的上调。有趣的是,在肿瘤和间质室中靶向微环境酸中毒的主要调节因子碳酸酐酶IX/XII (CA IX/XII),可阻止乳酸在肿瘤-间质间相互作用中穿梭,从而防止乳酸诱导的铁中毒抗性。对PCa患者组织样本的分析也显示,GPX4、CA IX和CA XII的表达水平在PCa进展过程中增加。总的来说,这些发现支持基质乳酸在PCa中介导铁中毒耐药的作用,确定CA IX/XII是调节铁中毒敏感性的潜在治疗靶点。
本文章由计算机程序翻译,如有差异,请以英文原文为准。

Targeting carbonic anhydrase IX/XII prevents the anti-ferroptotic effect of stromal lactic acid in prostate carcinoma.

Targeting carbonic anhydrase IX/XII prevents the anti-ferroptotic effect of stromal lactic acid in prostate carcinoma.

Targeting carbonic anhydrase IX/XII prevents the anti-ferroptotic effect of stromal lactic acid in prostate carcinoma.

Targeting carbonic anhydrase IX/XII prevents the anti-ferroptotic effect of stromal lactic acid in prostate carcinoma.

Ferroptosis is a form of regulated cell death dependent on iron-driven phospholipid peroxidation and is controlled by both cell autonomous and non-cell autonomous mechanisms. In prostate cancer (PCa), tumor cells engage in a metabolic crosstalk with cancer-associated fibroblasts (CAFs), resulting in increased utilization of CAF-secreted lactic acid, that ultimately supports cancer aggressiveness. In this context, the effect of the prostate tumor microenvironment in modulating ferroptosis sensitivity has not yet been extensively investigated. Here, we demonstrate that CAF-secreted lactic acid protects PCa cells from ferroptosis induction and supports the upregulation of the antioxidant enzyme glutathione peroxidase 4 (GPX4). Interestingly, targeting carbonic anhydrase IX/XII (CA IX/XII), the main regulators of microenvironmental acidosis, in tumor and stromal compartments hinders lactic acid shuttle within the tumor-stroma interplay and thus, prevents ferroptosis resistance induced by lactic acid. Analyses of tissue samples from PCa patients also revealed that GPX4, CA IX, and CA XII expression levels increase during PCa progression. Overall, these findings support a role for stromal lactic acid in mediating ferroptosis resistance in PCa, identifying CA IX/XII as potential therapeutic targets regulating ferroptosis sensitivity.

求助全文
通过发布文献求助,成功后即可免费获取论文全文。 去求助
来源期刊
Molecular Oncology
Molecular Oncology Biochemistry, Genetics and Molecular Biology-Molecular Medicine
CiteScore
11.80
自引率
1.50%
发文量
203
审稿时长
10 weeks
期刊介绍: Molecular Oncology highlights new discoveries, approaches, and technical developments, in basic, clinical and discovery-driven translational cancer research. It publishes research articles, reviews (by invitation only), and timely science policy articles. The journal is now fully Open Access with all articles published over the past 10 years freely available.
×
引用
GB/T 7714-2015
复制
MLA
复制
APA
复制
导出至
BibTeX EndNote RefMan NoteFirst NoteExpress
×
提示
您的信息不完整,为了账户安全,请先补充。
现在去补充
×
提示
您因"违规操作"
具体请查看互助需知
我知道了
×
提示
确定
请完成安全验证×
copy
已复制链接
快去分享给好友吧!
我知道了
右上角分享
点击右上角分享
0
联系我们:info@booksci.cn Book学术提供免费学术资源搜索服务,方便国内外学者检索中英文文献。致力于提供最便捷和优质的服务体验。 Copyright © 2023 布克学术 All rights reserved.
京ICP备2023020795号-1
ghs 京公网安备 11010802042870号
Book学术文献互助
Book学术文献互助群
群 号:604180095
Book学术官方微信