应激反应性眶纹状体投射在雄性大鼠冲动行为中的作用。

IF 3.7 2区 医学 Q1 CLINICAL NEUROLOGY
Milena Girotti, Maisie G Boehmer-Cortez, Kathleen Tuite, David A Morilak
{"title":"应激反应性眶纹状体投射在雄性大鼠冲动行为中的作用。","authors":"Milena Girotti, Maisie G Boehmer-Cortez, Kathleen Tuite, David A Morilak","doi":"10.1093/ijnp/pyaf043","DOIUrl":null,"url":null,"abstract":"<p><strong>Background: </strong>Motor impulsivity is a symptom shared by several psychiatric disorders. Stress exacerbates impulsivity, but the neurocircuits involved are unknown. We have shown that the orbitofrontal cortex (OFC) is activated during a rodent motor impulsivity task and that chronic unpredictable stress (CUS) increases premature responding. In this study, we examine the role of the OFC projection to dorsal medial striatum (DMS) in motor control, and test whether this pathway mediates the effects of stress on impulsive action.</p><p><strong>Methods: </strong>Motor impulsivity was measured with the 1-choice serial reaction time test (1-CSRTT). To determine if OFC-DMS projections are involved in controlling impulsivity, we used pathway-specific Designer Receptors Exclusively Activated by Designer Drugs (DREADD)-mediated chemogenetic manipulation during 1-CSRTT. We examined stress effects on OFC-DMS neuronal activation using Fos immunohistochemistry. To assess if stress increases impulsivity through OFC-DMS projections, we chemogenetically manipulated the pathway in stressed rats during behavior.</p><p><strong>Results: </strong>We found OFC-DMS projections inhibit premature responding in a well-mastered task. Stress attenuated OFC neuronal activation, including the OFC-DMS projection neurons, during behavior. However, selectively activating the projection in stressed rats was not sufficient to abolish the stress effects. Finally, the response to stress depended on baseline trait impulsivity. Rats with low trait impulsivity were more vulnerable to stress and showed attenuated activation of OFC-DMS neurons but increased activation of other OFC cell populations.</p><p><strong>Conclusions: </strong>These results suggest the OFC-DMS pathway modulates impulsivity in concert with other OFC neuronal populations. Furthermore, stress effects are baseline-dependent and affect only low-impulsivity rats, possibly by altering the balance of activation in functionally opposing neuronal populations.</p>","PeriodicalId":14134,"journal":{"name":"International Journal of Neuropsychopharmacology","volume":" ","pages":""},"PeriodicalIF":3.7000,"publicationDate":"2025-07-23","publicationTypes":"Journal Article","fieldsOfStudy":null,"isOpenAccess":false,"openAccessPdf":"https://www.ncbi.nlm.nih.gov/pmc/articles/PMC12309362/pdf/","citationCount":"0","resultStr":"{\"title\":\"Involvement of a stress-responsive orbito-striatal projection in impulsive action in male rats.\",\"authors\":\"Milena Girotti, Maisie G Boehmer-Cortez, Kathleen Tuite, David A Morilak\",\"doi\":\"10.1093/ijnp/pyaf043\",\"DOIUrl\":null,\"url\":null,\"abstract\":\"<p><strong>Background: </strong>Motor impulsivity is a symptom shared by several psychiatric disorders. Stress exacerbates impulsivity, but the neurocircuits involved are unknown. We have shown that the orbitofrontal cortex (OFC) is activated during a rodent motor impulsivity task and that chronic unpredictable stress (CUS) increases premature responding. In this study, we examine the role of the OFC projection to dorsal medial striatum (DMS) in motor control, and test whether this pathway mediates the effects of stress on impulsive action.</p><p><strong>Methods: </strong>Motor impulsivity was measured with the 1-choice serial reaction time test (1-CSRTT). To determine if OFC-DMS projections are involved in controlling impulsivity, we used pathway-specific Designer Receptors Exclusively Activated by Designer Drugs (DREADD)-mediated chemogenetic manipulation during 1-CSRTT. We examined stress effects on OFC-DMS neuronal activation using Fos immunohistochemistry. To assess if stress increases impulsivity through OFC-DMS projections, we chemogenetically manipulated the pathway in stressed rats during behavior.</p><p><strong>Results: </strong>We found OFC-DMS projections inhibit premature responding in a well-mastered task. Stress attenuated OFC neuronal activation, including the OFC-DMS projection neurons, during behavior. However, selectively activating the projection in stressed rats was not sufficient to abolish the stress effects. Finally, the response to stress depended on baseline trait impulsivity. Rats with low trait impulsivity were more vulnerable to stress and showed attenuated activation of OFC-DMS neurons but increased activation of other OFC cell populations.</p><p><strong>Conclusions: </strong>These results suggest the OFC-DMS pathway modulates impulsivity in concert with other OFC neuronal populations. Furthermore, stress effects are baseline-dependent and affect only low-impulsivity rats, possibly by altering the balance of activation in functionally opposing neuronal populations.</p>\",\"PeriodicalId\":14134,\"journal\":{\"name\":\"International Journal of Neuropsychopharmacology\",\"volume\":\" \",\"pages\":\"\"},\"PeriodicalIF\":3.7000,\"publicationDate\":\"2025-07-23\",\"publicationTypes\":\"Journal Article\",\"fieldsOfStudy\":null,\"isOpenAccess\":false,\"openAccessPdf\":\"https://www.ncbi.nlm.nih.gov/pmc/articles/PMC12309362/pdf/\",\"citationCount\":\"0\",\"resultStr\":null,\"platform\":\"Semanticscholar\",\"paperid\":null,\"PeriodicalName\":\"International Journal of Neuropsychopharmacology\",\"FirstCategoryId\":\"3\",\"ListUrlMain\":\"https://doi.org/10.1093/ijnp/pyaf043\",\"RegionNum\":2,\"RegionCategory\":\"医学\",\"ArticlePicture\":[],\"TitleCN\":null,\"AbstractTextCN\":null,\"PMCID\":null,\"EPubDate\":\"\",\"PubModel\":\"\",\"JCR\":\"Q1\",\"JCRName\":\"CLINICAL NEUROLOGY\",\"Score\":null,\"Total\":0}","platform":"Semanticscholar","paperid":null,"PeriodicalName":"International Journal of Neuropsychopharmacology","FirstCategoryId":"3","ListUrlMain":"https://doi.org/10.1093/ijnp/pyaf043","RegionNum":2,"RegionCategory":"医学","ArticlePicture":[],"TitleCN":null,"AbstractTextCN":null,"PMCID":null,"EPubDate":"","PubModel":"","JCR":"Q1","JCRName":"CLINICAL NEUROLOGY","Score":null,"Total":0}
引用次数: 0

摘要

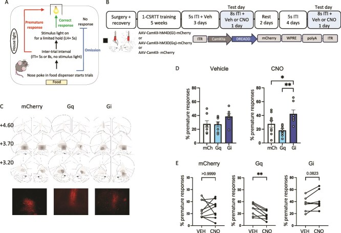
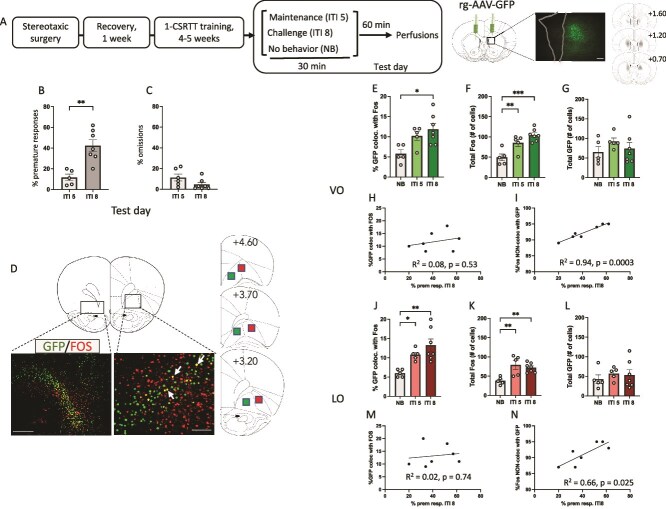
背景:运动冲动是多种精神疾病共有的症状。压力会加剧冲动,但涉及的神经回路尚不清楚。我们已经证明,在啮齿动物的运动冲动性任务中,眶额皮质(OFC)被激活,慢性不可预测的压力(CUS)增加了过早反应。在这项研究中,我们研究了OFC投射到背内侧纹状体(DMS)在运动控制中的作用,并测试了这一途径是否介导了应激对冲动行为的影响。方法:采用单选题连续反应时间测验(1-CSRTT)测量运动冲动性。为了确定OFC-DMS投射是否参与控制冲动性,我们在1-CSRTT期间使用了特定途径的化学发生操作。我们使用Fos免疫组织化学检测应激对OFC-DMS神经元激活的影响。为了评估压力是否会通过OFC-DMS投射增加冲动,我们在行为过程中对应激大鼠的通路进行了化学调控。结果:我们发现OFC-DMS投影抑制了熟练掌握任务中的过早反应。在行为过程中,应激会减弱OFC神经元的激活,包括OFC- dms投射神经元。然而,选择性地激活应激大鼠的投射并不足以消除应激效应。最后,对压力的反应取决于基线特质冲动性。低特质冲动性的大鼠更易受到应激的影响,OFC- dms神经元的激活减弱,而其他OFC细胞群的激活增加。结论:这些结果表明OFC- dms通路与其他OFC神经元群一起调节冲动性。此外,应激效应是基线依赖性的,只影响低冲动性的大鼠,可能是通过改变功能相反的神经元群的激活平衡。
本文章由计算机程序翻译,如有差异,请以英文原文为准。

Involvement of a stress-responsive orbito-striatal projection in impulsive action in male rats.

Involvement of a stress-responsive orbito-striatal projection in impulsive action in male rats.

Involvement of a stress-responsive orbito-striatal projection in impulsive action in male rats.

Involvement of a stress-responsive orbito-striatal projection in impulsive action in male rats.

Background: Motor impulsivity is a symptom shared by several psychiatric disorders. Stress exacerbates impulsivity, but the neurocircuits involved are unknown. We have shown that the orbitofrontal cortex (OFC) is activated during a rodent motor impulsivity task and that chronic unpredictable stress (CUS) increases premature responding. In this study, we examine the role of the OFC projection to dorsal medial striatum (DMS) in motor control, and test whether this pathway mediates the effects of stress on impulsive action.

Methods: Motor impulsivity was measured with the 1-choice serial reaction time test (1-CSRTT). To determine if OFC-DMS projections are involved in controlling impulsivity, we used pathway-specific Designer Receptors Exclusively Activated by Designer Drugs (DREADD)-mediated chemogenetic manipulation during 1-CSRTT. We examined stress effects on OFC-DMS neuronal activation using Fos immunohistochemistry. To assess if stress increases impulsivity through OFC-DMS projections, we chemogenetically manipulated the pathway in stressed rats during behavior.

Results: We found OFC-DMS projections inhibit premature responding in a well-mastered task. Stress attenuated OFC neuronal activation, including the OFC-DMS projection neurons, during behavior. However, selectively activating the projection in stressed rats was not sufficient to abolish the stress effects. Finally, the response to stress depended on baseline trait impulsivity. Rats with low trait impulsivity were more vulnerable to stress and showed attenuated activation of OFC-DMS neurons but increased activation of other OFC cell populations.

Conclusions: These results suggest the OFC-DMS pathway modulates impulsivity in concert with other OFC neuronal populations. Furthermore, stress effects are baseline-dependent and affect only low-impulsivity rats, possibly by altering the balance of activation in functionally opposing neuronal populations.

求助全文
通过发布文献求助,成功后即可免费获取论文全文。 去求助
来源期刊
CiteScore
8.40
自引率
2.10%
发文量
230
审稿时长
4-8 weeks
期刊介绍: The central focus of the journal is on research that advances understanding of existing and new neuropsychopharmacological agents including their mode of action and clinical application or provides insights into the biological basis of psychiatric disorders and thereby advances their pharmacological treatment. Such research may derive from the full spectrum of biological and psychological fields of inquiry encompassing classical and novel techniques in neuropsychopharmacology as well as strategies such as neuroimaging, genetics, psychoneuroendocrinology and neuropsychology.
×
引用
GB/T 7714-2015
复制
MLA
复制
APA
复制
导出至
BibTeX EndNote RefMan NoteFirst NoteExpress
×
提示
您的信息不完整,为了账户安全,请先补充。
现在去补充
×
提示
您因"违规操作"
具体请查看互助需知
我知道了
×
提示
确定
请完成安全验证×
copy
已复制链接
快去分享给好友吧!
我知道了
右上角分享
点击右上角分享
0
联系我们:info@booksci.cn Book学术提供免费学术资源搜索服务,方便国内外学者检索中英文文献。致力于提供最便捷和优质的服务体验。 Copyright © 2023 布克学术 All rights reserved.
京ICP备2023020795号-1
ghs 京公网安备 11010802042870号
Book学术文献互助
Book学术文献互助群
群 号:604180095
Book学术官方微信