神经性疼痛和不同的CASPR2自身抗体IgG亚类驱动神经元的高兴奋性。

IF 7.5 1区 医学 Q1 CLINICAL NEUROLOGY
Margarita Habib, Anna-Lena Wiessler, Patrik Fischer, Michele Niesner, Mareike Selcho, Ligia Abrante, Christian Werner, Annemarie Sodmann, Maximilian Koch, Abdolhossein Zare, Harald Prüss, Justina Dargvainiene, Jan Lewerenz, Robert Handreka, Peter Körtvelyessy, Dirk Reinhold, Franziska S Thaler, Kalliopi Pitarokoili, Robert J Kittel, Michael Briese, Michael Sendtner, Heike Rittner, Frank Leypoldt, Claudia Sommer, Robert Blum, Kathrin Doppler, Carmen Villmann
{"title":"神经性疼痛和不同的CASPR2自身抗体IgG亚类驱动神经元的高兴奋性。","authors":"Margarita Habib, Anna-Lena Wiessler, Patrik Fischer, Michele Niesner, Mareike Selcho, Ligia Abrante, Christian Werner, Annemarie Sodmann, Maximilian Koch, Abdolhossein Zare, Harald Prüss, Justina Dargvainiene, Jan Lewerenz, Robert Handreka, Peter Körtvelyessy, Dirk Reinhold, Franziska S Thaler, Kalliopi Pitarokoili, Robert J Kittel, Michael Briese, Michael Sendtner, Heike Rittner, Frank Leypoldt, Claudia Sommer, Robert Blum, Kathrin Doppler, Carmen Villmann","doi":"10.1212/NXI.0000000000200423","DOIUrl":null,"url":null,"abstract":"<p><strong>Background and objectives: </strong>Patients with autoantibodies (aAbs) against the contactin-associated protein-like 2 (CASPR2) suffer from a variety of clinical syndromes including neuropathic pain. CASPR2 is an adhesion protein of the neurexin family and part of the voltage-gated potassium channel complex (VGKC complex) in dorsal root ganglia (DRG) neurons. The pathologic mechanisms following the binding of CASPR2 aAbs and their association with pain are only partially understood. CASPR2 aAbs are mainly of the IgG4 subclass; however, previous studies have neglected subclass-dependent effects.</p><p><strong>Methods: </strong>We investigated 49 subclassified patient serum samples positive for CASPR2 aAbs combining superresolution lattice structural illumination microscopy (SIM<sup>2</sup>) and functional readouts by calcium imaging and electrophysiologic recordings on cultured DRG neurons. CASPR2-positive patient sera subclassified in IgG4 together with at least 1 other IgG subclass (IgGX) and patients with only IgG4 were further subdivided into the pain and no pain groups.</p><p><strong>Results: </strong>A decrease of CASPR2 expression along the axons after exposure to CASPR2 aAbs was observed for all patient groups except the group without pain and IgG4. Moreover, binding of CASPR2 aAbs from patients with pain increased the distance between CASPR2 and associated potassium channels along DRG axons determined by SIM<sup>2</sup> microscopy. CASPR2 aAbs of patients with pain significantly increased overall neuronal excitability of cultured DRG neurons as measured by calcium imaging. Patch-clamp recordings revealed significantly decreased current amplitudes of voltage-gated potassium (Kv) channels after incubation with all 4 CASPR2 aAb subclassifications with the most prominent effect of serum samples harboring IgG4 aAbs only. Replacement of patient aAbs by healthy control serum rescued Kv channel function to normal levels suggesting that the affected potassium channel function is due to structural blockage and disrupted interactions within the VGKC complex. The last might also be rescued on novel protein synthesis and membrane trafficking of CASPR2.</p><p><strong>Discussion: </strong>IgG4 aAbs seem to be the major modifier of potassium channel function. The DRG hyperexcitability is primarily due to impaired Kv channel conductance as a consequence of CASPR2 aAb binding. However, additional unidentified signal pathways contribute to this process in patients with neuropathic pain.</p>","PeriodicalId":19472,"journal":{"name":"Neurology® Neuroimmunology & Neuroinflammation","volume":"12 4","pages":"e200423"},"PeriodicalIF":7.5000,"publicationDate":"2025-07-01","publicationTypes":"Journal Article","fieldsOfStudy":null,"isOpenAccess":false,"openAccessPdf":"https://www.ncbi.nlm.nih.gov/pmc/articles/PMC12202018/pdf/","citationCount":"0","resultStr":"{\"title\":\"Neuropathic Pain and Distinct CASPR2 Autoantibody IgG Subclasses Drive Neuronal Hyperexcitability.\",\"authors\":\"Margarita Habib, Anna-Lena Wiessler, Patrik Fischer, Michele Niesner, Mareike Selcho, Ligia Abrante, Christian Werner, Annemarie Sodmann, Maximilian Koch, Abdolhossein Zare, Harald Prüss, Justina Dargvainiene, Jan Lewerenz, Robert Handreka, Peter Körtvelyessy, Dirk Reinhold, Franziska S Thaler, Kalliopi Pitarokoili, Robert J Kittel, Michael Briese, Michael Sendtner, Heike Rittner, Frank Leypoldt, Claudia Sommer, Robert Blum, Kathrin Doppler, Carmen Villmann\",\"doi\":\"10.1212/NXI.0000000000200423\",\"DOIUrl\":null,\"url\":null,\"abstract\":\"<p><strong>Background and objectives: </strong>Patients with autoantibodies (aAbs) against the contactin-associated protein-like 2 (CASPR2) suffer from a variety of clinical syndromes including neuropathic pain. CASPR2 is an adhesion protein of the neurexin family and part of the voltage-gated potassium channel complex (VGKC complex) in dorsal root ganglia (DRG) neurons. The pathologic mechanisms following the binding of CASPR2 aAbs and their association with pain are only partially understood. CASPR2 aAbs are mainly of the IgG4 subclass; however, previous studies have neglected subclass-dependent effects.</p><p><strong>Methods: </strong>We investigated 49 subclassified patient serum samples positive for CASPR2 aAbs combining superresolution lattice structural illumination microscopy (SIM<sup>2</sup>) and functional readouts by calcium imaging and electrophysiologic recordings on cultured DRG neurons. CASPR2-positive patient sera subclassified in IgG4 together with at least 1 other IgG subclass (IgGX) and patients with only IgG4 were further subdivided into the pain and no pain groups.</p><p><strong>Results: </strong>A decrease of CASPR2 expression along the axons after exposure to CASPR2 aAbs was observed for all patient groups except the group without pain and IgG4. Moreover, binding of CASPR2 aAbs from patients with pain increased the distance between CASPR2 and associated potassium channels along DRG axons determined by SIM<sup>2</sup> microscopy. CASPR2 aAbs of patients with pain significantly increased overall neuronal excitability of cultured DRG neurons as measured by calcium imaging. Patch-clamp recordings revealed significantly decreased current amplitudes of voltage-gated potassium (Kv) channels after incubation with all 4 CASPR2 aAb subclassifications with the most prominent effect of serum samples harboring IgG4 aAbs only. Replacement of patient aAbs by healthy control serum rescued Kv channel function to normal levels suggesting that the affected potassium channel function is due to structural blockage and disrupted interactions within the VGKC complex. The last might also be rescued on novel protein synthesis and membrane trafficking of CASPR2.</p><p><strong>Discussion: </strong>IgG4 aAbs seem to be the major modifier of potassium channel function. The DRG hyperexcitability is primarily due to impaired Kv channel conductance as a consequence of CASPR2 aAb binding. However, additional unidentified signal pathways contribute to this process in patients with neuropathic pain.</p>\",\"PeriodicalId\":19472,\"journal\":{\"name\":\"Neurology® Neuroimmunology & Neuroinflammation\",\"volume\":\"12 4\",\"pages\":\"e200423\"},\"PeriodicalIF\":7.5000,\"publicationDate\":\"2025-07-01\",\"publicationTypes\":\"Journal Article\",\"fieldsOfStudy\":null,\"isOpenAccess\":false,\"openAccessPdf\":\"https://www.ncbi.nlm.nih.gov/pmc/articles/PMC12202018/pdf/\",\"citationCount\":\"0\",\"resultStr\":null,\"platform\":\"Semanticscholar\",\"paperid\":null,\"PeriodicalName\":\"Neurology® Neuroimmunology & Neuroinflammation\",\"FirstCategoryId\":\"3\",\"ListUrlMain\":\"https://doi.org/10.1212/NXI.0000000000200423\",\"RegionNum\":1,\"RegionCategory\":\"医学\",\"ArticlePicture\":[],\"TitleCN\":null,\"AbstractTextCN\":null,\"PMCID\":null,\"EPubDate\":\"2025/6/25 0:00:00\",\"PubModel\":\"Epub\",\"JCR\":\"Q1\",\"JCRName\":\"CLINICAL NEUROLOGY\",\"Score\":null,\"Total\":0}","platform":"Semanticscholar","paperid":null,"PeriodicalName":"Neurology® Neuroimmunology & Neuroinflammation","FirstCategoryId":"3","ListUrlMain":"https://doi.org/10.1212/NXI.0000000000200423","RegionNum":1,"RegionCategory":"医学","ArticlePicture":[],"TitleCN":null,"AbstractTextCN":null,"PMCID":null,"EPubDate":"2025/6/25 0:00:00","PubModel":"Epub","JCR":"Q1","JCRName":"CLINICAL NEUROLOGY","Score":null,"Total":0}
引用次数: 0

摘要

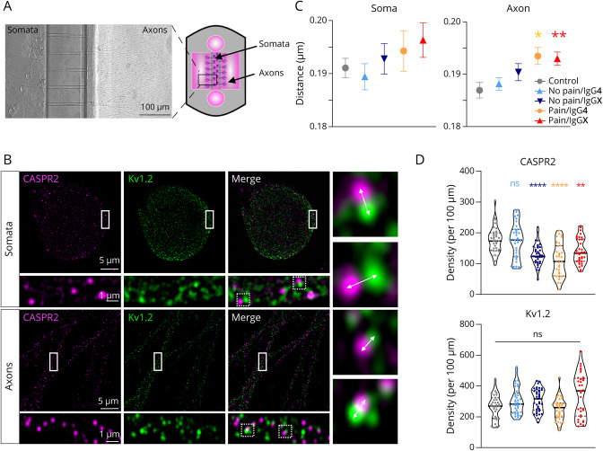
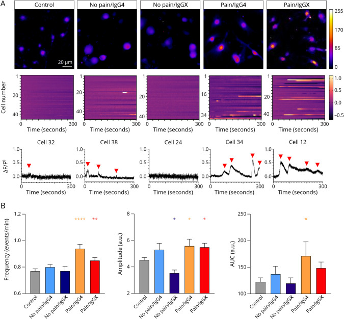
背景和目的:携带抗接触蛋白相关蛋白样2 (CASPR2)自身抗体(aAbs)的患者患有多种临床综合征,包括神经性疼痛。CASPR2是神经rexin家族的一种粘附蛋白,是背根神经节(DRG)神经元电压门控钾通道复合物(VGKC复合物)的一部分。CASPR2抗体结合后的病理机制及其与疼痛的关系仅部分了解。CASPR2抗体主要为IgG4亚型;然而,以往的研究忽略了亚类依赖效应。方法:结合超分辨率晶格结构照明显微镜(SIM2)和培养DRG神经元钙显像和电生理记录的功能读数,对49例CASPR2抗体阳性的亚分类患者血清样本进行研究。caspr2阳性患者血清中IgG4亚类与至少1个其他IgG亚类(IgGX)一起细分,仅IgG4的患者进一步细分为疼痛组和无疼痛组。结果:除无疼痛组和IgG4组外,所有患者暴露于CASPR2单克隆抗体后,CASPR2沿轴突表达均下降。此外,通过SIM2显微镜检测,疼痛患者的CASPR2抗体结合增加了CASPR2与DRG轴突相关钾通道之间的距离。通过钙显像测量,疼痛患者的CASPR2抗体显著增加培养DRG神经元的整体神经元兴奋性。膜片钳记录显示,与所有4种CASPR2 aAb亚类孵育后,电压门控钾(Kv)通道的电流幅值显著降低,其中仅含有IgG4 aAb的血清样品的影响最为显著。用健康对照血清替代患者自身抗体可将Kv通道功能恢复到正常水平,这表明受影响的钾通道功能是由于VGKC复合物内的结构阻塞和相互作用被破坏。CASPR2的新蛋白合成和膜转运也可能拯救CASPR2。讨论:IgG4抗体似乎是钾通道功能的主要调节剂。DRG的高兴奋性主要是由于CASPR2 aAb结合导致Kv通道电导受损。然而,在神经性疼痛患者中,其他未识别的信号通路也参与了这一过程。
本文章由计算机程序翻译,如有差异,请以英文原文为准。

Neuropathic Pain and Distinct CASPR2 Autoantibody IgG Subclasses Drive Neuronal Hyperexcitability.

Neuropathic Pain and Distinct CASPR2 Autoantibody IgG Subclasses Drive Neuronal Hyperexcitability.

Neuropathic Pain and Distinct CASPR2 Autoantibody IgG Subclasses Drive Neuronal Hyperexcitability.

Neuropathic Pain and Distinct CASPR2 Autoantibody IgG Subclasses Drive Neuronal Hyperexcitability.

Background and objectives: Patients with autoantibodies (aAbs) against the contactin-associated protein-like 2 (CASPR2) suffer from a variety of clinical syndromes including neuropathic pain. CASPR2 is an adhesion protein of the neurexin family and part of the voltage-gated potassium channel complex (VGKC complex) in dorsal root ganglia (DRG) neurons. The pathologic mechanisms following the binding of CASPR2 aAbs and their association with pain are only partially understood. CASPR2 aAbs are mainly of the IgG4 subclass; however, previous studies have neglected subclass-dependent effects.

Methods: We investigated 49 subclassified patient serum samples positive for CASPR2 aAbs combining superresolution lattice structural illumination microscopy (SIM2) and functional readouts by calcium imaging and electrophysiologic recordings on cultured DRG neurons. CASPR2-positive patient sera subclassified in IgG4 together with at least 1 other IgG subclass (IgGX) and patients with only IgG4 were further subdivided into the pain and no pain groups.

Results: A decrease of CASPR2 expression along the axons after exposure to CASPR2 aAbs was observed for all patient groups except the group without pain and IgG4. Moreover, binding of CASPR2 aAbs from patients with pain increased the distance between CASPR2 and associated potassium channels along DRG axons determined by SIM2 microscopy. CASPR2 aAbs of patients with pain significantly increased overall neuronal excitability of cultured DRG neurons as measured by calcium imaging. Patch-clamp recordings revealed significantly decreased current amplitudes of voltage-gated potassium (Kv) channels after incubation with all 4 CASPR2 aAb subclassifications with the most prominent effect of serum samples harboring IgG4 aAbs only. Replacement of patient aAbs by healthy control serum rescued Kv channel function to normal levels suggesting that the affected potassium channel function is due to structural blockage and disrupted interactions within the VGKC complex. The last might also be rescued on novel protein synthesis and membrane trafficking of CASPR2.

Discussion: IgG4 aAbs seem to be the major modifier of potassium channel function. The DRG hyperexcitability is primarily due to impaired Kv channel conductance as a consequence of CASPR2 aAb binding. However, additional unidentified signal pathways contribute to this process in patients with neuropathic pain.

求助全文
通过发布文献求助,成功后即可免费获取论文全文。 去求助
来源期刊
CiteScore
15.60
自引率
2.30%
发文量
219
审稿时长
8 weeks
期刊介绍: Neurology Neuroimmunology & Neuroinflammation is an official journal of the American Academy of Neurology. Neurology: Neuroimmunology & Neuroinflammation will be the premier peer-reviewed journal in neuroimmunology and neuroinflammation. This journal publishes rigorously peer-reviewed open-access reports of original research and in-depth reviews of topics in neuroimmunology & neuroinflammation, affecting the full range of neurologic diseases including (but not limited to) Alzheimer's disease, Parkinson's disease, ALS, tauopathy, and stroke; multiple sclerosis and NMO; inflammatory peripheral nerve and muscle disease, Guillain-Barré and myasthenia gravis; nervous system infection; paraneoplastic syndromes, noninfectious encephalitides and other antibody-mediated disorders; and psychiatric and neurodevelopmental disorders. Clinical trials, instructive case reports, and small case series will also be featured.
×
引用
GB/T 7714-2015
复制
MLA
复制
APA
复制
导出至
BibTeX EndNote RefMan NoteFirst NoteExpress
×
提示
您的信息不完整,为了账户安全,请先补充。
现在去补充
×
提示
您因"违规操作"
具体请查看互助需知
我知道了
×
提示
确定
请完成安全验证×
copy
已复制链接
快去分享给好友吧!
我知道了
右上角分享
点击右上角分享
0
联系我们:info@booksci.cn Book学术提供免费学术资源搜索服务,方便国内外学者检索中英文文献。致力于提供最便捷和优质的服务体验。 Copyright © 2023 布克学术 All rights reserved.
京ICP备2023020795号-1
ghs 京公网安备 11010802042870号
Book学术文献互助
Book学术文献互助群
群 号:604180095
Book学术官方微信