2组先天淋巴样细胞驱动抑制性突触的形成,对学习和记忆有持久的影响。

IF 10.1 1区 医学 Q1 IMMUNOLOGY
Johannes Steffen, Divija Deshpande, Henning Peter Düsedau, Janna Schmitz, Caio Andreeta Figueiredo, Laura Velleman, Claudia Pitzer, Christoph S N Klose, Ildiko R Dunay
{"title":"2组先天淋巴样细胞驱动抑制性突触的形成,对学习和记忆有持久的影响。","authors":"Johannes Steffen, Divija Deshpande, Henning Peter Düsedau, Janna Schmitz, Caio Andreeta Figueiredo, Laura Velleman, Claudia Pitzer, Christoph S N Klose, Ildiko R Dunay","doi":"10.1186/s12974-025-03485-5","DOIUrl":null,"url":null,"abstract":"<p><p>The immune system provides multiple layers of protection that extend beyond conventional pathogen defense, including context-dependent modulation of behavior. However, the mechanisms driving these immune-mediated behavioral modifications remain incompletely understood. Here, we demonstrate that group 2 innate lymphoid cells (ILC2s) shape hippocampal synaptic development during early postnatal stages, with lasting effects on adult behavior, learning, and memory.Using flow synaptometry, we identified a selective reduction in hippocampal VGAT<sup>+</sup> GABAergic/glycinergic inhibitory synapse frequency at postnatal day 15 in ILC2-deficient mice, while the proportions of inhibitory GABAergic (NL2<sup>+</sup>) or excitatory glutamatergic (GluR1<sup>+</sup>) synapses remained unaltered. These synaptic changes occurred without detectable phenotypical changes in cortical and hippocampal microglia. In adulthood, ILC2-deficient mice displayed significant impairments in hippocampus-dependent tasks, such as active place avoidance and operant conditioning, reflecting deficits in learning and memory.Our findings reveal a critical role for ILC2s in the formation of inhibitory synapses in the hippocampus, highlighting the impact of immune signaling on neuronal network maturation during a crucial period of brain development. This early immune-mediated modulation may have lasting effects on neuronal circuitry and cognitive functions that persist into adulthood, emphasizing the long-term implications of neuro-immune interactions for normal cognitive development and function.</p>","PeriodicalId":16577,"journal":{"name":"Journal of Neuroinflammation","volume":"22 1","pages":"163"},"PeriodicalIF":10.1000,"publicationDate":"2025-06-23","publicationTypes":"Journal Article","fieldsOfStudy":null,"isOpenAccess":false,"openAccessPdf":"https://www.ncbi.nlm.nih.gov/pmc/articles/PMC12183876/pdf/","citationCount":"0","resultStr":"{\"title\":\"Group 2 innate lymphoid cells drive inhibitory synapse formation with lasting effects on learning and memory.\",\"authors\":\"Johannes Steffen, Divija Deshpande, Henning Peter Düsedau, Janna Schmitz, Caio Andreeta Figueiredo, Laura Velleman, Claudia Pitzer, Christoph S N Klose, Ildiko R Dunay\",\"doi\":\"10.1186/s12974-025-03485-5\",\"DOIUrl\":null,\"url\":null,\"abstract\":\"<p><p>The immune system provides multiple layers of protection that extend beyond conventional pathogen defense, including context-dependent modulation of behavior. However, the mechanisms driving these immune-mediated behavioral modifications remain incompletely understood. Here, we demonstrate that group 2 innate lymphoid cells (ILC2s) shape hippocampal synaptic development during early postnatal stages, with lasting effects on adult behavior, learning, and memory.Using flow synaptometry, we identified a selective reduction in hippocampal VGAT<sup>+</sup> GABAergic/glycinergic inhibitory synapse frequency at postnatal day 15 in ILC2-deficient mice, while the proportions of inhibitory GABAergic (NL2<sup>+</sup>) or excitatory glutamatergic (GluR1<sup>+</sup>) synapses remained unaltered. These synaptic changes occurred without detectable phenotypical changes in cortical and hippocampal microglia. In adulthood, ILC2-deficient mice displayed significant impairments in hippocampus-dependent tasks, such as active place avoidance and operant conditioning, reflecting deficits in learning and memory.Our findings reveal a critical role for ILC2s in the formation of inhibitory synapses in the hippocampus, highlighting the impact of immune signaling on neuronal network maturation during a crucial period of brain development. This early immune-mediated modulation may have lasting effects on neuronal circuitry and cognitive functions that persist into adulthood, emphasizing the long-term implications of neuro-immune interactions for normal cognitive development and function.</p>\",\"PeriodicalId\":16577,\"journal\":{\"name\":\"Journal of Neuroinflammation\",\"volume\":\"22 1\",\"pages\":\"163\"},\"PeriodicalIF\":10.1000,\"publicationDate\":\"2025-06-23\",\"publicationTypes\":\"Journal Article\",\"fieldsOfStudy\":null,\"isOpenAccess\":false,\"openAccessPdf\":\"https://www.ncbi.nlm.nih.gov/pmc/articles/PMC12183876/pdf/\",\"citationCount\":\"0\",\"resultStr\":null,\"platform\":\"Semanticscholar\",\"paperid\":null,\"PeriodicalName\":\"Journal of Neuroinflammation\",\"FirstCategoryId\":\"3\",\"ListUrlMain\":\"https://doi.org/10.1186/s12974-025-03485-5\",\"RegionNum\":1,\"RegionCategory\":\"医学\",\"ArticlePicture\":[],\"TitleCN\":null,\"AbstractTextCN\":null,\"PMCID\":null,\"EPubDate\":\"\",\"PubModel\":\"\",\"JCR\":\"Q1\",\"JCRName\":\"IMMUNOLOGY\",\"Score\":null,\"Total\":0}","platform":"Semanticscholar","paperid":null,"PeriodicalName":"Journal of Neuroinflammation","FirstCategoryId":"3","ListUrlMain":"https://doi.org/10.1186/s12974-025-03485-5","RegionNum":1,"RegionCategory":"医学","ArticlePicture":[],"TitleCN":null,"AbstractTextCN":null,"PMCID":null,"EPubDate":"","PubModel":"","JCR":"Q1","JCRName":"IMMUNOLOGY","Score":null,"Total":0}
引用次数: 0

摘要

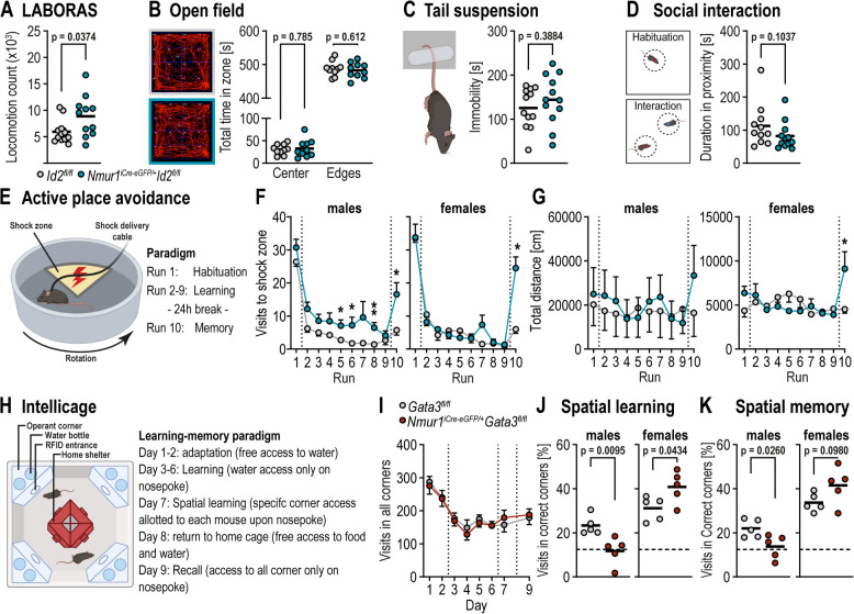
免疫系统提供了多层保护,超出了传统的病原体防御,包括依赖于环境的行为调节。然而,驱动这些免疫介导的行为改变的机制仍然不完全清楚。在这里,我们证明了2组先天淋巴样细胞(ILC2s)在出生后早期阶段塑造了海马突触的发育,对成人的行为、学习和记忆有持久的影响。通过流动突触测量,我们发现ilc2缺陷小鼠在出生后第15天海马VGAT+ gabaergy /甘氨酸能抑制性突触频率选择性减少,而抑制性gabaergy (NL2+)或兴奋性谷氨酸能(GluR1+)突触的比例保持不变。这些突触变化发生在皮质和海马小胶质细胞中,没有可检测到的表型变化。成年后,缺乏ilc2的小鼠在海马体依赖任务中表现出明显的损伤,如主动位置回避和操作性条件反射,反映了学习和记忆的缺陷。我们的研究结果揭示了ILC2s在海马抑制突触形成中的关键作用,突出了免疫信号在大脑发育的关键时期对神经元网络成熟的影响。这种早期免疫介导的调节可能对神经回路和认知功能产生持续影响,并持续到成年期,强调了神经免疫相互作用对正常认知发育和功能的长期影响。
本文章由计算机程序翻译,如有差异,请以英文原文为准。

Group 2 innate lymphoid cells drive inhibitory synapse formation with lasting effects on learning and memory.

Group 2 innate lymphoid cells drive inhibitory synapse formation with lasting effects on learning and memory.

Group 2 innate lymphoid cells drive inhibitory synapse formation with lasting effects on learning and memory.

The immune system provides multiple layers of protection that extend beyond conventional pathogen defense, including context-dependent modulation of behavior. However, the mechanisms driving these immune-mediated behavioral modifications remain incompletely understood. Here, we demonstrate that group 2 innate lymphoid cells (ILC2s) shape hippocampal synaptic development during early postnatal stages, with lasting effects on adult behavior, learning, and memory.Using flow synaptometry, we identified a selective reduction in hippocampal VGAT+ GABAergic/glycinergic inhibitory synapse frequency at postnatal day 15 in ILC2-deficient mice, while the proportions of inhibitory GABAergic (NL2+) or excitatory glutamatergic (GluR1+) synapses remained unaltered. These synaptic changes occurred without detectable phenotypical changes in cortical and hippocampal microglia. In adulthood, ILC2-deficient mice displayed significant impairments in hippocampus-dependent tasks, such as active place avoidance and operant conditioning, reflecting deficits in learning and memory.Our findings reveal a critical role for ILC2s in the formation of inhibitory synapses in the hippocampus, highlighting the impact of immune signaling on neuronal network maturation during a crucial period of brain development. This early immune-mediated modulation may have lasting effects on neuronal circuitry and cognitive functions that persist into adulthood, emphasizing the long-term implications of neuro-immune interactions for normal cognitive development and function.

求助全文
通过发布文献求助,成功后即可免费获取论文全文。 去求助
来源期刊
Journal of Neuroinflammation
Journal of Neuroinflammation 医学-神经科学
CiteScore
15.90
自引率
3.20%
发文量
276
审稿时长
1 months
期刊介绍: The Journal of Neuroinflammation is a peer-reviewed, open access publication that emphasizes the interaction between the immune system, particularly the innate immune system, and the nervous system. It covers various aspects, including the involvement of CNS immune mediators like microglia and astrocytes, the cytokines and chemokines they produce, and the influence of peripheral neuro-immune interactions, T cells, monocytes, complement proteins, acute phase proteins, oxidative injury, and related molecular processes. Neuroinflammation is a rapidly expanding field that has significantly enhanced our knowledge of chronic neurological diseases. It attracts researchers from diverse disciplines such as pathology, biochemistry, molecular biology, genetics, clinical medicine, and epidemiology. Substantial contributions to this field have been made through studies involving populations, patients, postmortem tissues, animal models, and in vitro systems. The Journal of Neuroinflammation consolidates research that centers around common pathogenic processes. It serves as a platform for integrative reviews and commentaries in this field.
×
引用
GB/T 7714-2015
复制
MLA
复制
APA
复制
导出至
BibTeX EndNote RefMan NoteFirst NoteExpress
×
提示
您的信息不完整,为了账户安全,请先补充。
现在去补充
×
提示
您因"违规操作"
具体请查看互助需知
我知道了
×
提示
确定
请完成安全验证×
copy
已复制链接
快去分享给好友吧!
我知道了
右上角分享
点击右上角分享
0
联系我们:info@booksci.cn Book学术提供免费学术资源搜索服务,方便国内外学者检索中英文文献。致力于提供最便捷和优质的服务体验。 Copyright © 2023 布克学术 All rights reserved.
京ICP备2023020795号-1
ghs 京公网安备 11010802042870号
Book学术文献互助
Book学术文献互助群
群 号:604180095
Book学术官方微信