综合生物信息学和机器学习鉴定铁代谢基因MAP4、GPT和HIRIP3作为阿尔茨海默病的诊断生物标志物和治疗靶点。

IF 4 3区 医学 Q2 NEUROSCIENCES
Frontiers in Cellular Neuroscience Pub Date : 2025-06-06 eCollection Date: 2025-01-01 DOI:10.3389/fncel.2025.1610682
Xiaoqiong An, Xiangguang Zeng, Zhenzhen Yi, Manni Cao, Yijia Wang, Wenfeng Yu, Zhenkui Ren
{"title":"综合生物信息学和机器学习鉴定铁代谢基因MAP4、GPT和HIRIP3作为阿尔茨海默病的诊断生物标志物和治疗靶点。","authors":"Xiaoqiong An, Xiangguang Zeng, Zhenzhen Yi, Manni Cao, Yijia Wang, Wenfeng Yu, Zhenkui Ren","doi":"10.3389/fncel.2025.1610682","DOIUrl":null,"url":null,"abstract":"<p><strong>Background: </strong>Alzheimer's disease (AD) is a progressive neurodegenerative disorder characterized by cognitive decline, memory impairment, and the accumulation of pathological markers such as amyloid-beta plaques and neurofibrillary tangles. Recent evidence suggests a role for dysregulated iron metabolism in the pathogenesis of AD, although the precise molecular mechanisms remain largely undefined.</p><p><strong>Materials and methods: </strong>To address the role of iron metabolism in AD, we utilized an integrative bioinformatics approach that combines weighted gene co-expression network analysis (WGCNA) with machine learning techniques, including LASSO regression and Generalized Linear Models (GLM), to identify hub genes associated with AD. We used transcriptomic data derived from postmortem prefrontal cortex samples (GSE132903, comprising 97 AD cases and 98 controls). To assess changes in the immune microenvironment, single-sample gene set enrichment analysis (ssGSEA) was employed. Furthermore, pathway enrichment analysis and gene set variation analysis (GSVA) were performed to uncover the underlying biological mechanisms driving these alterations. Protein validation was carried out in APP/PS1 transgenic mice through Western blotting.</p><p><strong>Results: </strong>Three genes related to iron metabolism-MAP4, GPT, and HIRIP3-are identified as strong biomarkers. The GLM classifier showed high diagnostic accuracy (AUC=0.879). AD samples had increased immune activity, with more M1 macrophages and neutrophils, indicating neuroinflammation. MAP4 and GPT were linked to Notch signaling and metabolic issues. In APP/PS1 mice, MAP4 decreased, while GPT and HIRIP3 increased.</p><p><strong>Discussion: </strong>This analysis highlights these genes as diagnostic biomarkers and therapeutic targets, connecting iron balance, neuroinflammation, and metabolic problems in AD. The immune profile suggests potential for immunomodulatory treatments, enhancing understanding of AD and aiding precision diagnostics and therapies.</p>","PeriodicalId":12432,"journal":{"name":"Frontiers in Cellular Neuroscience","volume":"19 ","pages":"1610682"},"PeriodicalIF":4.0000,"publicationDate":"2025-06-06","publicationTypes":"Journal Article","fieldsOfStudy":null,"isOpenAccess":false,"openAccessPdf":"https://www.ncbi.nlm.nih.gov/pmc/articles/PMC12179093/pdf/","citationCount":"0","resultStr":"{\"title\":\"Integrative bioinformatics and machine learning identify iron metabolism genes MAP4, GPT, and HIRIP3 as diagnostic biomarkers and therapeutic targets in Alzheimer's disease.\",\"authors\":\"Xiaoqiong An, Xiangguang Zeng, Zhenzhen Yi, Manni Cao, Yijia Wang, Wenfeng Yu, Zhenkui Ren\",\"doi\":\"10.3389/fncel.2025.1610682\",\"DOIUrl\":null,\"url\":null,\"abstract\":\"<p><strong>Background: </strong>Alzheimer's disease (AD) is a progressive neurodegenerative disorder characterized by cognitive decline, memory impairment, and the accumulation of pathological markers such as amyloid-beta plaques and neurofibrillary tangles. Recent evidence suggests a role for dysregulated iron metabolism in the pathogenesis of AD, although the precise molecular mechanisms remain largely undefined.</p><p><strong>Materials and methods: </strong>To address the role of iron metabolism in AD, we utilized an integrative bioinformatics approach that combines weighted gene co-expression network analysis (WGCNA) with machine learning techniques, including LASSO regression and Generalized Linear Models (GLM), to identify hub genes associated with AD. We used transcriptomic data derived from postmortem prefrontal cortex samples (GSE132903, comprising 97 AD cases and 98 controls). To assess changes in the immune microenvironment, single-sample gene set enrichment analysis (ssGSEA) was employed. Furthermore, pathway enrichment analysis and gene set variation analysis (GSVA) were performed to uncover the underlying biological mechanisms driving these alterations. Protein validation was carried out in APP/PS1 transgenic mice through Western blotting.</p><p><strong>Results: </strong>Three genes related to iron metabolism-MAP4, GPT, and HIRIP3-are identified as strong biomarkers. The GLM classifier showed high diagnostic accuracy (AUC=0.879). AD samples had increased immune activity, with more M1 macrophages and neutrophils, indicating neuroinflammation. MAP4 and GPT were linked to Notch signaling and metabolic issues. In APP/PS1 mice, MAP4 decreased, while GPT and HIRIP3 increased.</p><p><strong>Discussion: </strong>This analysis highlights these genes as diagnostic biomarkers and therapeutic targets, connecting iron balance, neuroinflammation, and metabolic problems in AD. The immune profile suggests potential for immunomodulatory treatments, enhancing understanding of AD and aiding precision diagnostics and therapies.</p>\",\"PeriodicalId\":12432,\"journal\":{\"name\":\"Frontiers in Cellular Neuroscience\",\"volume\":\"19 \",\"pages\":\"1610682\"},\"PeriodicalIF\":4.0000,\"publicationDate\":\"2025-06-06\",\"publicationTypes\":\"Journal Article\",\"fieldsOfStudy\":null,\"isOpenAccess\":false,\"openAccessPdf\":\"https://www.ncbi.nlm.nih.gov/pmc/articles/PMC12179093/pdf/\",\"citationCount\":\"0\",\"resultStr\":null,\"platform\":\"Semanticscholar\",\"paperid\":null,\"PeriodicalName\":\"Frontiers in Cellular Neuroscience\",\"FirstCategoryId\":\"3\",\"ListUrlMain\":\"https://doi.org/10.3389/fncel.2025.1610682\",\"RegionNum\":3,\"RegionCategory\":\"医学\",\"ArticlePicture\":[],\"TitleCN\":null,\"AbstractTextCN\":null,\"PMCID\":null,\"EPubDate\":\"2025/1/1 0:00:00\",\"PubModel\":\"eCollection\",\"JCR\":\"Q2\",\"JCRName\":\"NEUROSCIENCES\",\"Score\":null,\"Total\":0}","platform":"Semanticscholar","paperid":null,"PeriodicalName":"Frontiers in Cellular Neuroscience","FirstCategoryId":"3","ListUrlMain":"https://doi.org/10.3389/fncel.2025.1610682","RegionNum":3,"RegionCategory":"医学","ArticlePicture":[],"TitleCN":null,"AbstractTextCN":null,"PMCID":null,"EPubDate":"2025/1/1 0:00:00","PubModel":"eCollection","JCR":"Q2","JCRName":"NEUROSCIENCES","Score":null,"Total":0}
引用次数: 0

摘要

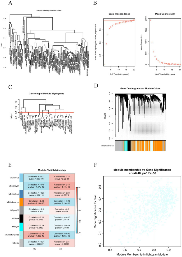
背景:阿尔茨海默病(AD)是一种进行性神经退行性疾病,其特征是认知能力下降、记忆障碍以及淀粉样斑块和神经原纤维缠结等病理标志物的积累。最近的证据表明,铁代谢失调在阿尔茨海默病的发病机制中起作用,尽管精确的分子机制仍未明确。材料和方法:为了研究铁代谢在AD中的作用,我们利用综合生物信息学方法,将加权基因共表达网络分析(WGCNA)与机器学习技术(包括LASSO回归和广义线性模型(GLM))相结合,识别与AD相关的中心基因。我们使用了来自死后前额皮质样本的转录组学数据(GSE132903,包括97例AD病例和98例对照)。为了评估免疫微环境的变化,采用单样本基因集富集分析(ssGSEA)。此外,通过途径富集分析和基因集变异分析(GSVA)揭示了驱动这些变化的潜在生物学机制。通过Western blotting在APP/PS1转基因小鼠中进行蛋白验证。结果:三个与铁代谢相关的基因map4、GPT和hirip3被确定为强生物标志物。GLM分类器的诊断准确率较高(AUC=0.879)。AD样品免疫活性增加,M1巨噬细胞和中性粒细胞增多,提示神经炎症。MAP4和GPT与Notch信号和代谢问题有关。APP/PS1小鼠MAP4降低,GPT和HIRIP3升高。讨论:该分析强调了这些基因作为AD的诊断生物标志物和治疗靶点,与铁平衡、神经炎症和代谢问题有关。免疫谱提示免疫调节治疗的潜力,增强对阿尔茨海默病的理解,帮助精确诊断和治疗。
本文章由计算机程序翻译,如有差异,请以英文原文为准。

Integrative bioinformatics and machine learning identify iron metabolism genes MAP4, GPT, and HIRIP3 as diagnostic biomarkers and therapeutic targets in Alzheimer's disease.

Integrative bioinformatics and machine learning identify iron metabolism genes MAP4, GPT, and HIRIP3 as diagnostic biomarkers and therapeutic targets in Alzheimer's disease.

Integrative bioinformatics and machine learning identify iron metabolism genes MAP4, GPT, and HIRIP3 as diagnostic biomarkers and therapeutic targets in Alzheimer's disease.

Integrative bioinformatics and machine learning identify iron metabolism genes MAP4, GPT, and HIRIP3 as diagnostic biomarkers and therapeutic targets in Alzheimer's disease.

Background: Alzheimer's disease (AD) is a progressive neurodegenerative disorder characterized by cognitive decline, memory impairment, and the accumulation of pathological markers such as amyloid-beta plaques and neurofibrillary tangles. Recent evidence suggests a role for dysregulated iron metabolism in the pathogenesis of AD, although the precise molecular mechanisms remain largely undefined.

Materials and methods: To address the role of iron metabolism in AD, we utilized an integrative bioinformatics approach that combines weighted gene co-expression network analysis (WGCNA) with machine learning techniques, including LASSO regression and Generalized Linear Models (GLM), to identify hub genes associated with AD. We used transcriptomic data derived from postmortem prefrontal cortex samples (GSE132903, comprising 97 AD cases and 98 controls). To assess changes in the immune microenvironment, single-sample gene set enrichment analysis (ssGSEA) was employed. Furthermore, pathway enrichment analysis and gene set variation analysis (GSVA) were performed to uncover the underlying biological mechanisms driving these alterations. Protein validation was carried out in APP/PS1 transgenic mice through Western blotting.

Results: Three genes related to iron metabolism-MAP4, GPT, and HIRIP3-are identified as strong biomarkers. The GLM classifier showed high diagnostic accuracy (AUC=0.879). AD samples had increased immune activity, with more M1 macrophages and neutrophils, indicating neuroinflammation. MAP4 and GPT were linked to Notch signaling and metabolic issues. In APP/PS1 mice, MAP4 decreased, while GPT and HIRIP3 increased.

Discussion: This analysis highlights these genes as diagnostic biomarkers and therapeutic targets, connecting iron balance, neuroinflammation, and metabolic problems in AD. The immune profile suggests potential for immunomodulatory treatments, enhancing understanding of AD and aiding precision diagnostics and therapies.

求助全文
通过发布文献求助,成功后即可免费获取论文全文。 去求助
来源期刊
CiteScore
7.90
自引率
3.80%
发文量
627
审稿时长
6-12 weeks
期刊介绍: Frontiers in Cellular Neuroscience is a leading journal in its field, publishing rigorously peer-reviewed research that advances our understanding of the cellular mechanisms underlying cell function in the nervous system across all species. Specialty Chief Editors Egidio D‘Angelo at the University of Pavia and Christian Hansel at the University of Chicago are supported by an outstanding Editorial Board of international researchers. This multidisciplinary open-access journal is at the forefront of disseminating and communicating scientific knowledge and impactful discoveries to researchers, academics, clinicians and the public worldwide.
×
引用
GB/T 7714-2015
复制
MLA
复制
APA
复制
导出至
BibTeX EndNote RefMan NoteFirst NoteExpress
×
提示
您的信息不完整,为了账户安全,请先补充。
现在去补充
×
提示
您因"违规操作"
具体请查看互助需知
我知道了
×
提示
确定
请完成安全验证×
copy
已复制链接
快去分享给好友吧!
我知道了
右上角分享
点击右上角分享
0
联系我们:info@booksci.cn Book学术提供免费学术资源搜索服务,方便国内外学者检索中英文文献。致力于提供最便捷和优质的服务体验。 Copyright © 2023 布克学术 All rights reserved.
京ICP备2023020795号-1
ghs 京公网安备 11010802042870号
Book学术文献互助
Book学术文献互助群
群 号:604180095
Book学术官方微信