血浆来源的细胞外囊泡二维分析以确定乳腺癌患者的HER2状态。

IF 5.6 1区 医学 Q1 Medicine
Alexis Wilhelm, Charlotte Flynn, Evelyn Hammer, Johannes Roessler, Bernhard Haller, Rudolf Napieralski, Moritz Leuthner, Sanja Tosheska, Kèvin Knoops, Anjusha Mathew, Giuliano Ciarimboli, Jan Kranich, Lavinia Flaskamp, Siobhan King, Heidrun Gevensleben, Quirin Emslander, Anna Pastucha, Mathias Reisbeck, Lukas Rief, Holger Bronger, Tobias Dreyer, Andreas R Bausch, Andreas Pichlmair, Thomas Brocker, Reinhard Zeidler, Wolfgang Hammerschmidt, Melanie Piedavent-Salomom, Carmen López-Iglesias, Gabrielle Schricker, Oliver Haydn, Marion Kiechle, Sabine Grill, Ron Heeren, Percy A Knolle, Olaf Wilhelm, Bastian Höchst
{"title":"血浆来源的细胞外囊泡二维分析以确定乳腺癌患者的HER2状态。","authors":"Alexis Wilhelm, Charlotte Flynn, Evelyn Hammer, Johannes Roessler, Bernhard Haller, Rudolf Napieralski, Moritz Leuthner, Sanja Tosheska, Kèvin Knoops, Anjusha Mathew, Giuliano Ciarimboli, Jan Kranich, Lavinia Flaskamp, Siobhan King, Heidrun Gevensleben, Quirin Emslander, Anna Pastucha, Mathias Reisbeck, Lukas Rief, Holger Bronger, Tobias Dreyer, Andreas R Bausch, Andreas Pichlmair, Thomas Brocker, Reinhard Zeidler, Wolfgang Hammerschmidt, Melanie Piedavent-Salomom, Carmen López-Iglesias, Gabrielle Schricker, Oliver Haydn, Marion Kiechle, Sabine Grill, Ron Heeren, Percy A Knolle, Olaf Wilhelm, Bastian Höchst","doi":"10.1186/s13058-025-02056-z","DOIUrl":null,"url":null,"abstract":"<p><p>Breast cancer, one of the most common cancers in women, is classified by the expression of hormone receptors and the growth factor receptor HER2, which is important for personalised tumour treatment with HER2-targeted therapies. Tumour biopsies are required for histopathological diagnosis of HER2 expression by breast cancer cells but are subject to sampling error. In this study, we present a method for identifying and analysing cancer-derived EVs from plasma for the detection of HER2 expression in breast cancer without the need for additional processing steps. We detected nano-sized particles through an optimised flow cytometry approach that allows for the identification of HER2-expressing EVs and quantification of their HER2 expression levels. In a clinical study of 115 breast cancer patients, this optimised flow cytometric analysis detected a range of 1.3 to 50 × 10<sup>3</sup> HER2<sup>+</sup>EVs per µl of plasma. The number of HER2<sup>+</sup>EVs did not correlate directly with tumour size, grade, or metastasis. However, computational integration of data from the quantification of HER2<sup>pos</sup> EVs per µl/plasma and their HER2 expression levels on a single EV basis allowed for the reliable identification of HER2 expression levels in tumours. Our results reveal the potential for analysing cancer-derived EVs from plasma for the diagnosis and personalised therapy in breast cancer patients.</p>","PeriodicalId":49227,"journal":{"name":"Breast Cancer Research","volume":"27 1","pages":"107"},"PeriodicalIF":5.6000,"publicationDate":"2025-06-16","publicationTypes":"Journal Article","fieldsOfStudy":null,"isOpenAccess":false,"openAccessPdf":"https://www.ncbi.nlm.nih.gov/pmc/articles/PMC12168403/pdf/","citationCount":"0","resultStr":"{\"title\":\"Two-dimensional analysis of plasma-derived extracellular vesicles to determine the HER2 status in breast cancer patients.\",\"authors\":\"Alexis Wilhelm, Charlotte Flynn, Evelyn Hammer, Johannes Roessler, Bernhard Haller, Rudolf Napieralski, Moritz Leuthner, Sanja Tosheska, Kèvin Knoops, Anjusha Mathew, Giuliano Ciarimboli, Jan Kranich, Lavinia Flaskamp, Siobhan King, Heidrun Gevensleben, Quirin Emslander, Anna Pastucha, Mathias Reisbeck, Lukas Rief, Holger Bronger, Tobias Dreyer, Andreas R Bausch, Andreas Pichlmair, Thomas Brocker, Reinhard Zeidler, Wolfgang Hammerschmidt, Melanie Piedavent-Salomom, Carmen López-Iglesias, Gabrielle Schricker, Oliver Haydn, Marion Kiechle, Sabine Grill, Ron Heeren, Percy A Knolle, Olaf Wilhelm, Bastian Höchst\",\"doi\":\"10.1186/s13058-025-02056-z\",\"DOIUrl\":null,\"url\":null,\"abstract\":\"<p><p>Breast cancer, one of the most common cancers in women, is classified by the expression of hormone receptors and the growth factor receptor HER2, which is important for personalised tumour treatment with HER2-targeted therapies. Tumour biopsies are required for histopathological diagnosis of HER2 expression by breast cancer cells but are subject to sampling error. In this study, we present a method for identifying and analysing cancer-derived EVs from plasma for the detection of HER2 expression in breast cancer without the need for additional processing steps. We detected nano-sized particles through an optimised flow cytometry approach that allows for the identification of HER2-expressing EVs and quantification of their HER2 expression levels. In a clinical study of 115 breast cancer patients, this optimised flow cytometric analysis detected a range of 1.3 to 50 × 10<sup>3</sup> HER2<sup>+</sup>EVs per µl of plasma. The number of HER2<sup>+</sup>EVs did not correlate directly with tumour size, grade, or metastasis. However, computational integration of data from the quantification of HER2<sup>pos</sup> EVs per µl/plasma and their HER2 expression levels on a single EV basis allowed for the reliable identification of HER2 expression levels in tumours. Our results reveal the potential for analysing cancer-derived EVs from plasma for the diagnosis and personalised therapy in breast cancer patients.</p>\",\"PeriodicalId\":49227,\"journal\":{\"name\":\"Breast Cancer Research\",\"volume\":\"27 1\",\"pages\":\"107\"},\"PeriodicalIF\":5.6000,\"publicationDate\":\"2025-06-16\",\"publicationTypes\":\"Journal Article\",\"fieldsOfStudy\":null,\"isOpenAccess\":false,\"openAccessPdf\":\"https://www.ncbi.nlm.nih.gov/pmc/articles/PMC12168403/pdf/\",\"citationCount\":\"0\",\"resultStr\":null,\"platform\":\"Semanticscholar\",\"paperid\":null,\"PeriodicalName\":\"Breast Cancer Research\",\"FirstCategoryId\":\"3\",\"ListUrlMain\":\"https://doi.org/10.1186/s13058-025-02056-z\",\"RegionNum\":1,\"RegionCategory\":\"医学\",\"ArticlePicture\":[],\"TitleCN\":null,\"AbstractTextCN\":null,\"PMCID\":null,\"EPubDate\":\"\",\"PubModel\":\"\",\"JCR\":\"Q1\",\"JCRName\":\"Medicine\",\"Score\":null,\"Total\":0}","platform":"Semanticscholar","paperid":null,"PeriodicalName":"Breast Cancer Research","FirstCategoryId":"3","ListUrlMain":"https://doi.org/10.1186/s13058-025-02056-z","RegionNum":1,"RegionCategory":"医学","ArticlePicture":[],"TitleCN":null,"AbstractTextCN":null,"PMCID":null,"EPubDate":"","PubModel":"","JCR":"Q1","JCRName":"Medicine","Score":null,"Total":0}
引用次数: 0

摘要

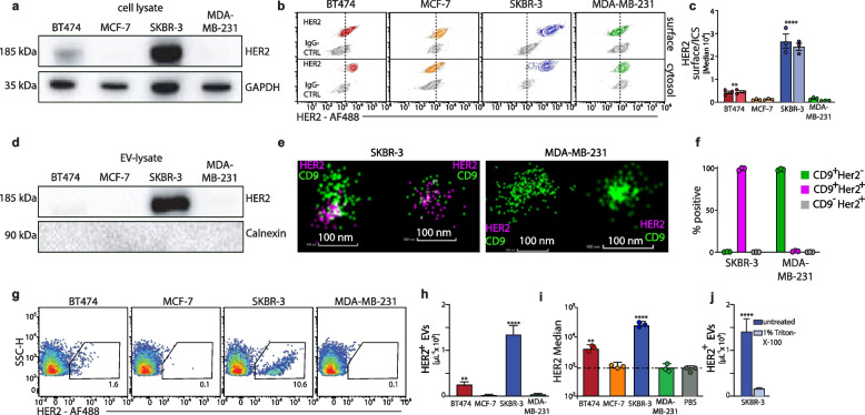
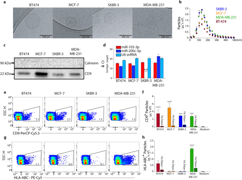
乳腺癌是女性中最常见的癌症之一,根据激素受体和生长因子受体HER2的表达进行分类,这对于使用HER2靶向疗法进行个性化肿瘤治疗非常重要。乳腺癌细胞HER2表达的组织病理学诊断需要肿瘤活检,但存在抽样误差。在这项研究中,我们提出了一种从血浆中识别和分析癌症来源的ev的方法,用于检测乳腺癌中HER2的表达,而不需要额外的处理步骤。我们通过优化的流式细胞术方法检测纳米级颗粒,该方法允许鉴定表达HER2的ev并定量其HER2表达水平。在115名乳腺癌患者的临床研究中,这种优化的流式细胞术分析检测到每μ l血浆中1.3至50 × 103 HER2+ ev。HER2+ ev的数量与肿瘤大小、分级或转移没有直接关系。然而,通过计算整合每μ l/血浆中HER2pos EV的定量数据及其在单个EV基础上的HER2表达水平,可以可靠地鉴定肿瘤中的HER2表达水平。我们的研究结果揭示了分析血浆中癌症来源的ev对乳腺癌患者的诊断和个性化治疗的潜力。
本文章由计算机程序翻译,如有差异,请以英文原文为准。

Two-dimensional analysis of plasma-derived extracellular vesicles to determine the HER2 status in breast cancer patients.

Two-dimensional analysis of plasma-derived extracellular vesicles to determine the HER2 status in breast cancer patients.

Two-dimensional analysis of plasma-derived extracellular vesicles to determine the HER2 status in breast cancer patients.

Two-dimensional analysis of plasma-derived extracellular vesicles to determine the HER2 status in breast cancer patients.

Breast cancer, one of the most common cancers in women, is classified by the expression of hormone receptors and the growth factor receptor HER2, which is important for personalised tumour treatment with HER2-targeted therapies. Tumour biopsies are required for histopathological diagnosis of HER2 expression by breast cancer cells but are subject to sampling error. In this study, we present a method for identifying and analysing cancer-derived EVs from plasma for the detection of HER2 expression in breast cancer without the need for additional processing steps. We detected nano-sized particles through an optimised flow cytometry approach that allows for the identification of HER2-expressing EVs and quantification of their HER2 expression levels. In a clinical study of 115 breast cancer patients, this optimised flow cytometric analysis detected a range of 1.3 to 50 × 103 HER2+EVs per µl of plasma. The number of HER2+EVs did not correlate directly with tumour size, grade, or metastasis. However, computational integration of data from the quantification of HER2pos EVs per µl/plasma and their HER2 expression levels on a single EV basis allowed for the reliable identification of HER2 expression levels in tumours. Our results reveal the potential for analysing cancer-derived EVs from plasma for the diagnosis and personalised therapy in breast cancer patients.

求助全文
通过发布文献求助,成功后即可免费获取论文全文。 去求助
来源期刊
CiteScore
12.00
自引率
0.00%
发文量
76
审稿时长
12 weeks
期刊介绍: Breast Cancer Research, an international, peer-reviewed online journal, publishes original research, reviews, editorials, and reports. It features open-access research articles of exceptional interest across all areas of biology and medicine relevant to breast cancer. This includes normal mammary gland biology, with a special emphasis on the genetic, biochemical, and cellular basis of breast cancer. In addition to basic research, the journal covers preclinical, translational, and clinical studies with a biological basis, including Phase I and Phase II trials.
×
引用
GB/T 7714-2015
复制
MLA
复制
APA
复制
导出至
BibTeX EndNote RefMan NoteFirst NoteExpress
×
提示
您的信息不完整,为了账户安全,请先补充。
现在去补充
×
提示
您因"违规操作"
具体请查看互助需知
我知道了
×
提示
确定
请完成安全验证×
copy
已复制链接
快去分享给好友吧!
我知道了
右上角分享
点击右上角分享
0
联系我们:info@booksci.cn Book学术提供免费学术资源搜索服务,方便国内外学者检索中英文文献。致力于提供最便捷和优质的服务体验。 Copyright © 2023 布克学术 All rights reserved.
京ICP备2023020795号-1
ghs 京公网安备 11010802042870号
Book学术文献互助
Book学术文献互助群
群 号:604180095
Book学术官方微信