[勘误]miR - 335在体内和体外帕金森病模型中通过靶向铁蛋白重链1促进铁下垂。

IF 5.8 3区 医学 Q1 MEDICINE, RESEARCH & EXPERIMENTAL
International journal of molecular medicine Pub Date : 2025-08-01 Epub Date: 2025-06-13 DOI:10.3892/ijmm.2025.5565
Xinrong Li, Wenwen Si, Zhan Li, Ye Tian, Xuelei Liu, Shanyu Ye, Zifeng Huang, Yichun Ji, Caiping Zhao, Xiaoqian Hao, Dongfeng Chen, Meiling Zhu
{"title":"[勘误]miR - 335在体内和体外帕金森病模型中通过靶向铁蛋白重链1促进铁下垂。","authors":"Xinrong Li, Wenwen Si, Zhan Li, Ye Tian, Xuelei Liu, Shanyu Ye, Zifeng Huang, Yichun Ji, Caiping Zhao, Xiaoqian Hao, Dongfeng Chen, Meiling Zhu","doi":"10.3892/ijmm.2025.5565","DOIUrl":null,"url":null,"abstract":"<p><p>Subsequently to the publication of the above paper, an interested reader drew to the authors' attention that, for the JC‑1 staining experiments shown in Fig. 5F on p. 9, the 'mimic NC' and 'inhibitor' panels appeared to show the same cells, even though the green/red ratio was different comparing between the two data panels. In addition, two further instances of duplicated data panels were identified in Figs. S2 and S3, such that data that were allegedly obtained under different experimental conditions appeared to have been derived from the same original sources. After having asked the authors to explain the errors that had occurred in assembling these figures, they responded to explain that the error in Fig. 5F resulted from the incorrect selection of source images for the channels during the image merging process, whereas the errors in Figs. S2 and S3 occurred due to mistakes made in the naming and management of image files during storage. This led to the unintentional use of incorrect images during the process of figure assembly. Moreover, the authors were able to present to the Editorial Office the original data from the JC‑1 staining experiments belonging to Fig. 5F. The Editor of <i>International Journal of Molecular Medicine</i> has agreed that a corrigendum may be published to account for the errors made in assembling Figs. 5, S2 and S3, and the corrected versions of these figures are shown on the next page. All the authors agree with the publication of this corrigendum, and are thankful to the Editor for giving them the opportunity to present this; moreover, the Editor and the authors apologize to the readership for any inconvenience caused. [International Journal of Molecular Medicine 47: 61, 2021; DOI: 10.3892/ijmm.2021.4894].</p>","PeriodicalId":14086,"journal":{"name":"International journal of molecular medicine","volume":"56 2","pages":""},"PeriodicalIF":5.8000,"publicationDate":"2025-08-01","publicationTypes":"Journal Article","fieldsOfStudy":null,"isOpenAccess":false,"openAccessPdf":"https://www.ncbi.nlm.nih.gov/pmc/articles/PMC12176272/pdf/","citationCount":"0","resultStr":"{\"title\":\"[Corrigendum] miR‑335 promotes ferroptosis by targeting ferritin heavy chain 1 in in vivo and in vitro models of Parkinson's disease.\",\"authors\":\"Xinrong Li, Wenwen Si, Zhan Li, Ye Tian, Xuelei Liu, Shanyu Ye, Zifeng Huang, Yichun Ji, Caiping Zhao, Xiaoqian Hao, Dongfeng Chen, Meiling Zhu\",\"doi\":\"10.3892/ijmm.2025.5565\",\"DOIUrl\":null,\"url\":null,\"abstract\":\"<p><p>Subsequently to the publication of the above paper, an interested reader drew to the authors' attention that, for the JC‑1 staining experiments shown in Fig. 5F on p. 9, the 'mimic NC' and 'inhibitor' panels appeared to show the same cells, even though the green/red ratio was different comparing between the two data panels. In addition, two further instances of duplicated data panels were identified in Figs. S2 and S3, such that data that were allegedly obtained under different experimental conditions appeared to have been derived from the same original sources. After having asked the authors to explain the errors that had occurred in assembling these figures, they responded to explain that the error in Fig. 5F resulted from the incorrect selection of source images for the channels during the image merging process, whereas the errors in Figs. S2 and S3 occurred due to mistakes made in the naming and management of image files during storage. This led to the unintentional use of incorrect images during the process of figure assembly. Moreover, the authors were able to present to the Editorial Office the original data from the JC‑1 staining experiments belonging to Fig. 5F. The Editor of <i>International Journal of Molecular Medicine</i> has agreed that a corrigendum may be published to account for the errors made in assembling Figs. 5, S2 and S3, and the corrected versions of these figures are shown on the next page. All the authors agree with the publication of this corrigendum, and are thankful to the Editor for giving them the opportunity to present this; moreover, the Editor and the authors apologize to the readership for any inconvenience caused. [International Journal of Molecular Medicine 47: 61, 2021; DOI: 10.3892/ijmm.2021.4894].</p>\",\"PeriodicalId\":14086,\"journal\":{\"name\":\"International journal of molecular medicine\",\"volume\":\"56 2\",\"pages\":\"\"},\"PeriodicalIF\":5.8000,\"publicationDate\":\"2025-08-01\",\"publicationTypes\":\"Journal Article\",\"fieldsOfStudy\":null,\"isOpenAccess\":false,\"openAccessPdf\":\"https://www.ncbi.nlm.nih.gov/pmc/articles/PMC12176272/pdf/\",\"citationCount\":\"0\",\"resultStr\":null,\"platform\":\"Semanticscholar\",\"paperid\":null,\"PeriodicalName\":\"International journal of molecular medicine\",\"FirstCategoryId\":\"3\",\"ListUrlMain\":\"https://doi.org/10.3892/ijmm.2025.5565\",\"RegionNum\":3,\"RegionCategory\":\"医学\",\"ArticlePicture\":[],\"TitleCN\":null,\"AbstractTextCN\":null,\"PMCID\":null,\"EPubDate\":\"2025/6/13 0:00:00\",\"PubModel\":\"Epub\",\"JCR\":\"Q1\",\"JCRName\":\"MEDICINE, RESEARCH & EXPERIMENTAL\",\"Score\":null,\"Total\":0}","platform":"Semanticscholar","paperid":null,"PeriodicalName":"International journal of molecular medicine","FirstCategoryId":"3","ListUrlMain":"https://doi.org/10.3892/ijmm.2025.5565","RegionNum":3,"RegionCategory":"医学","ArticlePicture":[],"TitleCN":null,"AbstractTextCN":null,"PMCID":null,"EPubDate":"2025/6/13 0:00:00","PubModel":"Epub","JCR":"Q1","JCRName":"MEDICINE, RESEARCH & EXPERIMENTAL","Score":null,"Total":0}
引用次数: 0

摘要

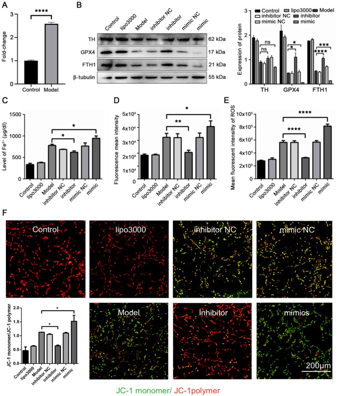
在上述论文发表后,一位感兴趣的读者提请作者注意,在第9页图5F所示的JC - 1染色实验中,“模拟NC”和“抑制剂”面板似乎显示了相同的细胞,尽管两个数据面板之间的绿/红比例不同。此外,在图中还发现了另外两个重复数据面板的实例。S2和S3,使得据称在不同实验条件下获得的数据似乎来自相同的原始来源。在要求作者解释在组装这些图时发生的错误后,他们回答说,图5F中的错误是由于在图像合并过程中错误地选择了通道的源图像,而图5F中的错误是由于在图像合并过程中错误地选择了通道的源图像。S2和S3是由于存储过程中映像文件命名和管理错误导致的。这导致在图形组装过程中无意中使用了不正确的图像。此外,作者能够向编辑部提供图5F中JC - 1染色实验的原始数据。《International Journal of Molecular Medicine》的编辑同意对图5、S2和S3的错误进行更正,更正后的版本见下页。所有作者都同意本勘误表的出版,并感谢编辑给他们这个机会;对于由此给读者带来的不便,本刊编辑和作者深表歉意。[j]国际分子医学杂志47:61,2021;DOI: 10.3892 / ijmm.2021.4894]。
本文章由计算机程序翻译,如有差异,请以英文原文为准。

[Corrigendum] miR‑335 promotes ferroptosis by targeting ferritin heavy chain 1 in in vivo and in vitro models of Parkinson's disease.

[Corrigendum] miR‑335 promotes ferroptosis by targeting ferritin heavy chain 1 in in vivo and in vitro models of Parkinson's disease.

[Corrigendum] miR‑335 promotes ferroptosis by targeting ferritin heavy chain 1 in in vivo and in vitro models of Parkinson's disease.

[Corrigendum] miR‑335 promotes ferroptosis by targeting ferritin heavy chain 1 in in vivo and in vitro models of Parkinson's disease.

Subsequently to the publication of the above paper, an interested reader drew to the authors' attention that, for the JC‑1 staining experiments shown in Fig. 5F on p. 9, the 'mimic NC' and 'inhibitor' panels appeared to show the same cells, even though the green/red ratio was different comparing between the two data panels. In addition, two further instances of duplicated data panels were identified in Figs. S2 and S3, such that data that were allegedly obtained under different experimental conditions appeared to have been derived from the same original sources. After having asked the authors to explain the errors that had occurred in assembling these figures, they responded to explain that the error in Fig. 5F resulted from the incorrect selection of source images for the channels during the image merging process, whereas the errors in Figs. S2 and S3 occurred due to mistakes made in the naming and management of image files during storage. This led to the unintentional use of incorrect images during the process of figure assembly. Moreover, the authors were able to present to the Editorial Office the original data from the JC‑1 staining experiments belonging to Fig. 5F. The Editor of International Journal of Molecular Medicine has agreed that a corrigendum may be published to account for the errors made in assembling Figs. 5, S2 and S3, and the corrected versions of these figures are shown on the next page. All the authors agree with the publication of this corrigendum, and are thankful to the Editor for giving them the opportunity to present this; moreover, the Editor and the authors apologize to the readership for any inconvenience caused. [International Journal of Molecular Medicine 47: 61, 2021; DOI: 10.3892/ijmm.2021.4894].

求助全文
通过发布文献求助,成功后即可免费获取论文全文。 去求助
来源期刊
International journal of molecular medicine
International journal of molecular medicine 医学-医学:研究与实验
CiteScore
12.30
自引率
0.00%
发文量
124
审稿时长
3 months
期刊介绍: The main aim of Spandidos Publications is to facilitate scientific communication in a clear, concise and objective manner, while striving to provide prompt publication of original works of high quality. The journals largely concentrate on molecular and experimental medicine, oncology, clinical and experimental cancer treatment and biomedical research. All journals published by Spandidos Publications Ltd. maintain the highest standards of quality, and the members of their Editorial Boards are world-renowned scientists.
×
引用
GB/T 7714-2015
复制
MLA
复制
APA
复制
导出至
BibTeX EndNote RefMan NoteFirst NoteExpress
×
提示
您的信息不完整,为了账户安全,请先补充。
现在去补充
×
提示
您因"违规操作"
具体请查看互助需知
我知道了
×
提示
确定
请完成安全验证×
copy
已复制链接
快去分享给好友吧!
我知道了
右上角分享
点击右上角分享
0
联系我们:info@booksci.cn Book学术提供免费学术资源搜索服务,方便国内外学者检索中英文文献。致力于提供最便捷和优质的服务体验。 Copyright © 2023 布克学术 All rights reserved.
京ICP备2023020795号-1
ghs 京公网安备 11010802042870号
Book学术文献互助
Book学术文献互助群
群 号:604180095
Book学术官方微信