乳腺癌、同侧和对侧乳腺配对良性组织及健康对照的DNA甲基化模式

IF 5.6 1区 医学 Q1 Medicine
Saya R Dennis, Takahiro Tsukioki, Gannon Cottone, Wanding Zhou, Patricia A Ganz, Mary E Sehl, Yuan Luo, Seema A Khan, Susan Clare
{"title":"乳腺癌、同侧和对侧乳腺配对良性组织及健康对照的DNA甲基化模式","authors":"Saya R Dennis, Takahiro Tsukioki, Gannon Cottone, Wanding Zhou, Patricia A Ganz, Mary E Sehl, Yuan Luo, Seema A Khan, Susan Clare","doi":"10.1186/s13058-025-02057-y","DOIUrl":null,"url":null,"abstract":"<p><strong>Background: </strong>Epigenetic changes, particularly DNA methylation, are crucial to breast cancer development. Tumor-adjacent normal (AN) tissue frequently serves as a reference for characterizing genomic alterations but is reported to share some characteristics with tumors. However, it is unclear whether AN's epigenetic profiles reflect a predisposition to cancer or a response to the presence of the tumor. We address this gap by systematically comparing methylation profiles of tumor, AN, and matched-benign tissues from both breasts, as well as to healthy donated breast tissue.</p><p><strong>Methods: </strong>We studied four different sample categories from 69 cancer cases: tumor (TU), AN, ipsilateral opposite quadrant (OQ), and contralateral unaffected breast (CUB); and healthy donated breast (HDB) tissue from 182 cancer-unaffected donors. These constitute a \"tumor proximity axis\" (TPxA): HDB→CUB→OQ→AN→TU. Methylation profiles were assayed using Illumina's Infinium Methylation EPICv1.0 BeadChip. Differential methylation (DM) analysis was conducted, and the significantly DM CpGs were analyzed for enrichment of transcription factor binding sites (TFBS) and other features.</p><p><strong>Results: </strong>Following data processing and quality control, there were 69 TU, 60 AN, 67 OQ, 68 CUB, and 182 HDB samples for analysis. DM analysis showed distinct methylation profiles of TU relative to benign tissues, whereas case-benign tissues were similar to each other but distinct from HDB. Hypomethylated sites in case-benign versus HDB were enriched for TF binding sites of TP63, GATA3, ESR1, PR, AR, NR3C1, and GREB1. TU hypermethylation events were enriched for Polycomb-repressive complex 2 (PRC2) binding, including EZH2, SUZ12, and JARID2, with hypermethylation enrichment for PRC2-related binding motifs in both ER + and ER- tumors. TU methylation profiles were otherwise highly distinct by ER status: TFBS enrichment of hypomethylation events for hormone receptor-related pathways in ER + tumors and for hematopoiesis/immune-related pathways in ER- tumors. We found no differential methylation between benign tissues from patients with ER + vs. ER- tumors.</p><p><strong>Conclusions: </strong>DNA methylation profiles differ profoundly at two points: tumor to case-benign and case-benign to HDB, with clear distinction between ER + and ER- tumors. Case-benign tissues are not epigenetically \"normal\", are similar across both breasts, and do not differ by ER status of paired tumors.</p>","PeriodicalId":49227,"journal":{"name":"Breast Cancer Research","volume":"27 1","pages":"103"},"PeriodicalIF":5.6000,"publicationDate":"2025-06-11","publicationTypes":"Journal Article","fieldsOfStudy":null,"isOpenAccess":false,"openAccessPdf":"https://www.ncbi.nlm.nih.gov/pmc/articles/PMC12160127/pdf/","citationCount":"0","resultStr":"{\"title\":\"DNA methylation patterns in breast cancer, paired benign tissue from ipsilateral and contralateral breast, and healthy controls.\",\"authors\":\"Saya R Dennis, Takahiro Tsukioki, Gannon Cottone, Wanding Zhou, Patricia A Ganz, Mary E Sehl, Yuan Luo, Seema A Khan, Susan Clare\",\"doi\":\"10.1186/s13058-025-02057-y\",\"DOIUrl\":null,\"url\":null,\"abstract\":\"<p><strong>Background: </strong>Epigenetic changes, particularly DNA methylation, are crucial to breast cancer development. Tumor-adjacent normal (AN) tissue frequently serves as a reference for characterizing genomic alterations but is reported to share some characteristics with tumors. However, it is unclear whether AN's epigenetic profiles reflect a predisposition to cancer or a response to the presence of the tumor. We address this gap by systematically comparing methylation profiles of tumor, AN, and matched-benign tissues from both breasts, as well as to healthy donated breast tissue.</p><p><strong>Methods: </strong>We studied four different sample categories from 69 cancer cases: tumor (TU), AN, ipsilateral opposite quadrant (OQ), and contralateral unaffected breast (CUB); and healthy donated breast (HDB) tissue from 182 cancer-unaffected donors. These constitute a \\\"tumor proximity axis\\\" (TPxA): HDB→CUB→OQ→AN→TU. Methylation profiles were assayed using Illumina's Infinium Methylation EPICv1.0 BeadChip. Differential methylation (DM) analysis was conducted, and the significantly DM CpGs were analyzed for enrichment of transcription factor binding sites (TFBS) and other features.</p><p><strong>Results: </strong>Following data processing and quality control, there were 69 TU, 60 AN, 67 OQ, 68 CUB, and 182 HDB samples for analysis. DM analysis showed distinct methylation profiles of TU relative to benign tissues, whereas case-benign tissues were similar to each other but distinct from HDB. Hypomethylated sites in case-benign versus HDB were enriched for TF binding sites of TP63, GATA3, ESR1, PR, AR, NR3C1, and GREB1. TU hypermethylation events were enriched for Polycomb-repressive complex 2 (PRC2) binding, including EZH2, SUZ12, and JARID2, with hypermethylation enrichment for PRC2-related binding motifs in both ER + and ER- tumors. TU methylation profiles were otherwise highly distinct by ER status: TFBS enrichment of hypomethylation events for hormone receptor-related pathways in ER + tumors and for hematopoiesis/immune-related pathways in ER- tumors. We found no differential methylation between benign tissues from patients with ER + vs. ER- tumors.</p><p><strong>Conclusions: </strong>DNA methylation profiles differ profoundly at two points: tumor to case-benign and case-benign to HDB, with clear distinction between ER + and ER- tumors. Case-benign tissues are not epigenetically \\\"normal\\\", are similar across both breasts, and do not differ by ER status of paired tumors.</p>\",\"PeriodicalId\":49227,\"journal\":{\"name\":\"Breast Cancer Research\",\"volume\":\"27 1\",\"pages\":\"103\"},\"PeriodicalIF\":5.6000,\"publicationDate\":\"2025-06-11\",\"publicationTypes\":\"Journal Article\",\"fieldsOfStudy\":null,\"isOpenAccess\":false,\"openAccessPdf\":\"https://www.ncbi.nlm.nih.gov/pmc/articles/PMC12160127/pdf/\",\"citationCount\":\"0\",\"resultStr\":null,\"platform\":\"Semanticscholar\",\"paperid\":null,\"PeriodicalName\":\"Breast Cancer Research\",\"FirstCategoryId\":\"3\",\"ListUrlMain\":\"https://doi.org/10.1186/s13058-025-02057-y\",\"RegionNum\":1,\"RegionCategory\":\"医学\",\"ArticlePicture\":[],\"TitleCN\":null,\"AbstractTextCN\":null,\"PMCID\":null,\"EPubDate\":\"\",\"PubModel\":\"\",\"JCR\":\"Q1\",\"JCRName\":\"Medicine\",\"Score\":null,\"Total\":0}","platform":"Semanticscholar","paperid":null,"PeriodicalName":"Breast Cancer Research","FirstCategoryId":"3","ListUrlMain":"https://doi.org/10.1186/s13058-025-02057-y","RegionNum":1,"RegionCategory":"医学","ArticlePicture":[],"TitleCN":null,"AbstractTextCN":null,"PMCID":null,"EPubDate":"","PubModel":"","JCR":"Q1","JCRName":"Medicine","Score":null,"Total":0}
引用次数: 0

摘要

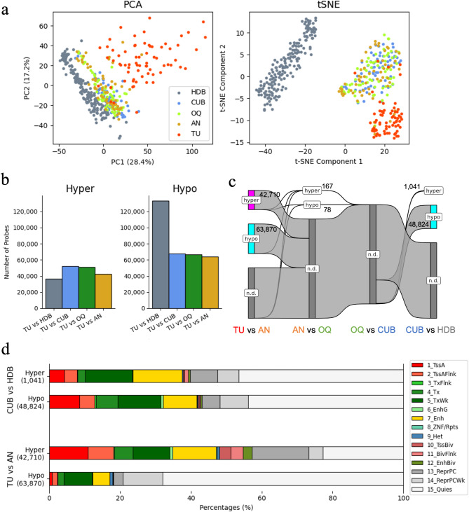
背景:表观遗传变化,特别是DNA甲基化,对乳腺癌的发展至关重要。肿瘤邻近正常(AN)组织经常作为表征基因组改变的参考,但据报道与肿瘤有一些共同特征。然而,尚不清楚AN的表观遗传谱是否反映了癌症易感性或对肿瘤存在的反应。我们通过系统地比较肿瘤、AN和来自两个乳房的匹配良性组织以及健康捐赠乳腺组织的甲基化谱来解决这一差距。方法:对69例肿瘤患者进行肿瘤(TU)、AN、同侧对象限(OQ)和对侧未患乳腺(CUB) 4个不同的样本分类研究;以及182名未患癌症的捐赠者捐献的健康乳腺组织。这些组成了一个“肿瘤邻近轴”(TPxA): HDB→CUB→OQ→AN→TU。使用Illumina的Infinium Methylation EPICv1.0 BeadChip检测甲基化谱。进行差异甲基化(DM)分析,分析显著DM CpGs是否富集转录因子结合位点(TFBS)等特征。结果:经数据处理和质量控制,共获得TU 69份,AN 60份,OQ 67份,CUB 68份,HDB 182份。DM分析显示,相对于良性组织,TU的甲基化谱明显不同,而病例良性组织彼此相似,但与HDB不同。与HDB相比,病例良性的低甲基化位点在TP63、GATA3、ESR1、PR、AR、NR3C1和GREB1的TF结合位点上富集。在ER +和ER-肿瘤中,polycomb - suppression complex 2 (PRC2)结合的TU高甲基化事件富集,包括EZH2、SUZ12和JARID2, PRC2相关结合基元的高甲基化富集。此外,TU甲基化谱与ER状态高度不同:TFBS富集了ER +肿瘤中激素受体相关通路和ER-肿瘤中造血/免疫相关通路的低甲基化事件。我们发现在ER + vs患者的良性组织中没有甲基化差异。呃——肿瘤。结论:DNA甲基化谱在肿瘤到病例良性和病例良性到HDB两个点上存在显著差异,ER +和ER-肿瘤有明显区别。病例良性组织在表观遗传学上不是“正常”的,在两个乳房上是相似的,并且不因成对肿瘤的ER状态而有所不同。
本文章由计算机程序翻译,如有差异,请以英文原文为准。

DNA methylation patterns in breast cancer, paired benign tissue from ipsilateral and contralateral breast, and healthy controls.

DNA methylation patterns in breast cancer, paired benign tissue from ipsilateral and contralateral breast, and healthy controls.

DNA methylation patterns in breast cancer, paired benign tissue from ipsilateral and contralateral breast, and healthy controls.

DNA methylation patterns in breast cancer, paired benign tissue from ipsilateral and contralateral breast, and healthy controls.

Background: Epigenetic changes, particularly DNA methylation, are crucial to breast cancer development. Tumor-adjacent normal (AN) tissue frequently serves as a reference for characterizing genomic alterations but is reported to share some characteristics with tumors. However, it is unclear whether AN's epigenetic profiles reflect a predisposition to cancer or a response to the presence of the tumor. We address this gap by systematically comparing methylation profiles of tumor, AN, and matched-benign tissues from both breasts, as well as to healthy donated breast tissue.

Methods: We studied four different sample categories from 69 cancer cases: tumor (TU), AN, ipsilateral opposite quadrant (OQ), and contralateral unaffected breast (CUB); and healthy donated breast (HDB) tissue from 182 cancer-unaffected donors. These constitute a "tumor proximity axis" (TPxA): HDB→CUB→OQ→AN→TU. Methylation profiles were assayed using Illumina's Infinium Methylation EPICv1.0 BeadChip. Differential methylation (DM) analysis was conducted, and the significantly DM CpGs were analyzed for enrichment of transcription factor binding sites (TFBS) and other features.

Results: Following data processing and quality control, there were 69 TU, 60 AN, 67 OQ, 68 CUB, and 182 HDB samples for analysis. DM analysis showed distinct methylation profiles of TU relative to benign tissues, whereas case-benign tissues were similar to each other but distinct from HDB. Hypomethylated sites in case-benign versus HDB were enriched for TF binding sites of TP63, GATA3, ESR1, PR, AR, NR3C1, and GREB1. TU hypermethylation events were enriched for Polycomb-repressive complex 2 (PRC2) binding, including EZH2, SUZ12, and JARID2, with hypermethylation enrichment for PRC2-related binding motifs in both ER + and ER- tumors. TU methylation profiles were otherwise highly distinct by ER status: TFBS enrichment of hypomethylation events for hormone receptor-related pathways in ER + tumors and for hematopoiesis/immune-related pathways in ER- tumors. We found no differential methylation between benign tissues from patients with ER + vs. ER- tumors.

Conclusions: DNA methylation profiles differ profoundly at two points: tumor to case-benign and case-benign to HDB, with clear distinction between ER + and ER- tumors. Case-benign tissues are not epigenetically "normal", are similar across both breasts, and do not differ by ER status of paired tumors.

求助全文
通过发布文献求助,成功后即可免费获取论文全文。 去求助
来源期刊
CiteScore
12.00
自引率
0.00%
发文量
76
审稿时长
12 weeks
期刊介绍: Breast Cancer Research, an international, peer-reviewed online journal, publishes original research, reviews, editorials, and reports. It features open-access research articles of exceptional interest across all areas of biology and medicine relevant to breast cancer. This includes normal mammary gland biology, with a special emphasis on the genetic, biochemical, and cellular basis of breast cancer. In addition to basic research, the journal covers preclinical, translational, and clinical studies with a biological basis, including Phase I and Phase II trials.
×
引用
GB/T 7714-2015
复制
MLA
复制
APA
复制
导出至
BibTeX EndNote RefMan NoteFirst NoteExpress
×
提示
您的信息不完整,为了账户安全,请先补充。
现在去补充
×
提示
您因"违规操作"
具体请查看互助需知
我知道了
×
提示
确定
请完成安全验证×
copy
已复制链接
快去分享给好友吧!
我知道了
右上角分享
点击右上角分享
0
联系我们:info@booksci.cn Book学术提供免费学术资源搜索服务,方便国内外学者检索中英文文献。致力于提供最便捷和优质的服务体验。 Copyright © 2023 布克学术 All rights reserved.
京ICP备2023020795号-1
ghs 京公网安备 11010802042870号
Book学术文献互助
Book学术文献互助群
群 号:604180095
Book学术官方微信