开始和停止:一个物理和物理boss 2.0插件,用于交互式仿真控制。

IF 3.3 3区 生物学 Q2 BIOCHEMICAL RESEARCH METHODS
Riccardo Smeriglio, Roberta Bardini, Alessandro Savino, Stefano Di Carlo
{"title":"开始和停止:一个物理和物理boss 2.0插件,用于交互式仿真控制。","authors":"Riccardo Smeriglio, Roberta Bardini, Alessandro Savino, Stefano Di Carlo","doi":"10.1186/s12859-025-06144-x","DOIUrl":null,"url":null,"abstract":"<p><p>In computational biology, in silico simulators are vital for exploring and understanding the behavior of complex biological systems. Hybrid multi-level simulators, such as PhysiCell and PhysiBoSS 2.0, integrate multiple layers of biological complexity, providing deeper insights into emergent patterns. However, one key limitation of these simulators is the inability to adjust simulation parameters once the simulation has started, which hinders the interactive exploration and adaptation of dynamic protocols ranging from biofabrication to in vitro pharmacological testing. To address this challenge, we introduce the Start & Stop add-on for PhysiCell and PhysiBoSS 2.0. This add-on offers multi-level state preservation and multi-modal stop control, triggered by simulation time or cell conditions, enabling users to pause a simulation, adjust parameters, and then resume from the exact halted state. We validate Start & Stop using two well-established PhysiBoSS 2.0 use cases, a tumor spheroid 3T3 mouse fibroblasts use case under tumor necrosis factor (TNF) stimulation, and a lung cancer cell line invasion simulation, demonstrating that it preserves the simulator's original behavior while enabling interactive configuration changes that facilitate the exploration of diverse and adaptive treatment strategies. By enhancing flexibility and user interaction, Start & Stop makes PhysiCell and PhysiBoSS 2.0 more akin to real in vitro scenarios, thus expanding the range of potential simulations and advancing more effective protocol development in a variety of applications.</p>","PeriodicalId":8958,"journal":{"name":"BMC Bioinformatics","volume":"26 1","pages":"158"},"PeriodicalIF":3.3000,"publicationDate":"2025-06-11","publicationTypes":"Journal Article","fieldsOfStudy":null,"isOpenAccess":false,"openAccessPdf":"https://www.ncbi.nlm.nih.gov/pmc/articles/PMC12160357/pdf/","citationCount":"0","resultStr":"{\"title\":\"Start & Stop: a PhysiCell and PhysiBoSS 2.0 add-on for interactive simulation control.\",\"authors\":\"Riccardo Smeriglio, Roberta Bardini, Alessandro Savino, Stefano Di Carlo\",\"doi\":\"10.1186/s12859-025-06144-x\",\"DOIUrl\":null,\"url\":null,\"abstract\":\"<p><p>In computational biology, in silico simulators are vital for exploring and understanding the behavior of complex biological systems. Hybrid multi-level simulators, such as PhysiCell and PhysiBoSS 2.0, integrate multiple layers of biological complexity, providing deeper insights into emergent patterns. However, one key limitation of these simulators is the inability to adjust simulation parameters once the simulation has started, which hinders the interactive exploration and adaptation of dynamic protocols ranging from biofabrication to in vitro pharmacological testing. To address this challenge, we introduce the Start & Stop add-on for PhysiCell and PhysiBoSS 2.0. This add-on offers multi-level state preservation and multi-modal stop control, triggered by simulation time or cell conditions, enabling users to pause a simulation, adjust parameters, and then resume from the exact halted state. We validate Start & Stop using two well-established PhysiBoSS 2.0 use cases, a tumor spheroid 3T3 mouse fibroblasts use case under tumor necrosis factor (TNF) stimulation, and a lung cancer cell line invasion simulation, demonstrating that it preserves the simulator's original behavior while enabling interactive configuration changes that facilitate the exploration of diverse and adaptive treatment strategies. By enhancing flexibility and user interaction, Start & Stop makes PhysiCell and PhysiBoSS 2.0 more akin to real in vitro scenarios, thus expanding the range of potential simulations and advancing more effective protocol development in a variety of applications.</p>\",\"PeriodicalId\":8958,\"journal\":{\"name\":\"BMC Bioinformatics\",\"volume\":\"26 1\",\"pages\":\"158\"},\"PeriodicalIF\":3.3000,\"publicationDate\":\"2025-06-11\",\"publicationTypes\":\"Journal Article\",\"fieldsOfStudy\":null,\"isOpenAccess\":false,\"openAccessPdf\":\"https://www.ncbi.nlm.nih.gov/pmc/articles/PMC12160357/pdf/\",\"citationCount\":\"0\",\"resultStr\":null,\"platform\":\"Semanticscholar\",\"paperid\":null,\"PeriodicalName\":\"BMC Bioinformatics\",\"FirstCategoryId\":\"99\",\"ListUrlMain\":\"https://doi.org/10.1186/s12859-025-06144-x\",\"RegionNum\":3,\"RegionCategory\":\"生物学\",\"ArticlePicture\":[],\"TitleCN\":null,\"AbstractTextCN\":null,\"PMCID\":null,\"EPubDate\":\"\",\"PubModel\":\"\",\"JCR\":\"Q2\",\"JCRName\":\"BIOCHEMICAL RESEARCH METHODS\",\"Score\":null,\"Total\":0}","platform":"Semanticscholar","paperid":null,"PeriodicalName":"BMC Bioinformatics","FirstCategoryId":"99","ListUrlMain":"https://doi.org/10.1186/s12859-025-06144-x","RegionNum":3,"RegionCategory":"生物学","ArticlePicture":[],"TitleCN":null,"AbstractTextCN":null,"PMCID":null,"EPubDate":"","PubModel":"","JCR":"Q2","JCRName":"BIOCHEMICAL RESEARCH METHODS","Score":null,"Total":0}
引用次数: 0

摘要

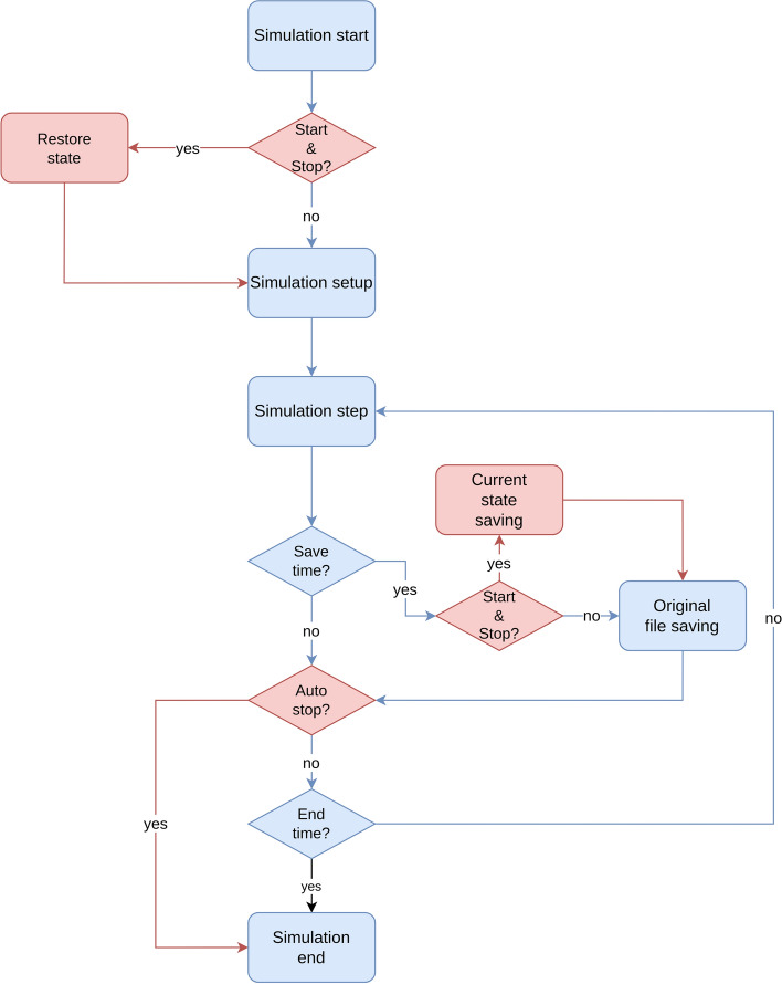
在计算生物学中,计算机模拟器对于探索和理解复杂生物系统的行为至关重要。混合多级模拟器,如PhysiCell和PhysiBoSS 2.0,集成了多层生物复杂性,提供了对紧急模式的更深入的见解。然而,这些模拟器的一个关键限制是一旦模拟开始就无法调整模拟参数,这阻碍了从生物制造到体外药理学测试的动态方案的交互式探索和适应。为了解决这个问题,我们为PhysiCell和PhysiBoSS 2.0引入了Start & Stop插件。该附加组件提供多级状态保存和多模式停止控制,由模拟时间或单元条件触发,使用户能够暂停模拟,调整参数,然后从确切的停止状态恢复。我们使用两个完善的PhysiBoSS 2.0用例来验证Start & Stop,一个是肿瘤坏死因子(TNF)刺激下的肿瘤球体3T3小鼠成纤维细胞用例,另一个是肺癌细胞系侵袭模拟,证明它保留了模拟器的原始行为,同时支持交互式配置改变,促进探索多样化和适应性治疗策略。通过增强灵活性和用户交互,Start & Stop使PhysiCell和PhysiBoSS 2.0更接近于真实的体外场景,从而扩大了潜在模拟的范围,并在各种应用程序中推进更有效的协议开发。
本文章由计算机程序翻译,如有差异,请以英文原文为准。

Start & Stop: a PhysiCell and PhysiBoSS 2.0 add-on for interactive simulation control.

Start & Stop: a PhysiCell and PhysiBoSS 2.0 add-on for interactive simulation control.

Start & Stop: a PhysiCell and PhysiBoSS 2.0 add-on for interactive simulation control.

Start & Stop: a PhysiCell and PhysiBoSS 2.0 add-on for interactive simulation control.

In computational biology, in silico simulators are vital for exploring and understanding the behavior of complex biological systems. Hybrid multi-level simulators, such as PhysiCell and PhysiBoSS 2.0, integrate multiple layers of biological complexity, providing deeper insights into emergent patterns. However, one key limitation of these simulators is the inability to adjust simulation parameters once the simulation has started, which hinders the interactive exploration and adaptation of dynamic protocols ranging from biofabrication to in vitro pharmacological testing. To address this challenge, we introduce the Start & Stop add-on for PhysiCell and PhysiBoSS 2.0. This add-on offers multi-level state preservation and multi-modal stop control, triggered by simulation time or cell conditions, enabling users to pause a simulation, adjust parameters, and then resume from the exact halted state. We validate Start & Stop using two well-established PhysiBoSS 2.0 use cases, a tumor spheroid 3T3 mouse fibroblasts use case under tumor necrosis factor (TNF) stimulation, and a lung cancer cell line invasion simulation, demonstrating that it preserves the simulator's original behavior while enabling interactive configuration changes that facilitate the exploration of diverse and adaptive treatment strategies. By enhancing flexibility and user interaction, Start & Stop makes PhysiCell and PhysiBoSS 2.0 more akin to real in vitro scenarios, thus expanding the range of potential simulations and advancing more effective protocol development in a variety of applications.

求助全文
通过发布文献求助,成功后即可免费获取论文全文。 去求助
来源期刊
BMC Bioinformatics
BMC Bioinformatics 生物-生化研究方法
CiteScore
5.70
自引率
3.30%
发文量
506
审稿时长
4.3 months
期刊介绍: BMC Bioinformatics is an open access, peer-reviewed journal that considers articles on all aspects of the development, testing and novel application of computational and statistical methods for the modeling and analysis of all kinds of biological data, as well as other areas of computational biology. BMC Bioinformatics is part of the BMC series which publishes subject-specific journals focused on the needs of individual research communities across all areas of biology and medicine. We offer an efficient, fair and friendly peer review service, and are committed to publishing all sound science, provided that there is some advance in knowledge presented by the work.
×
引用
GB/T 7714-2015
复制
MLA
复制
APA
复制
导出至
BibTeX EndNote RefMan NoteFirst NoteExpress
×
提示
您的信息不完整,为了账户安全,请先补充。
现在去补充
×
提示
您因"违规操作"
具体请查看互助需知
我知道了
×
提示
确定
请完成安全验证×
copy
已复制链接
快去分享给好友吧!
我知道了
右上角分享
点击右上角分享
0
联系我们:info@booksci.cn Book学术提供免费学术资源搜索服务,方便国内外学者检索中英文文献。致力于提供最便捷和优质的服务体验。 Copyright © 2023 布克学术 All rights reserved.
京ICP备2023020795号-1
ghs 京公网安备 11010802042870号
Book学术文献互助
Book学术文献互助群
群 号:604180095
Book学术官方微信