NME2通过4EBP1磷酸化和独立于mTOR的自噬调节HCC进展。

IF 5.6 2区 医学 Q1 GASTROENTEROLOGY & HEPATOLOGY
Hepatology Communications Pub Date : 2025-06-09 eCollection Date: 2025-07-01 DOI:10.1097/HC9.0000000000000715
Wei Chen, Da-Chen Zhou, Chen-Hui Rui, Rong Wang, Sheng-Liang Shan, Jiang-Ming Chen, Wen-Wu Luo, Xiao Cui, Hui Hou, Fu-Bao Liu
{"title":"NME2通过4EBP1磷酸化和独立于mTOR的自噬调节HCC进展。","authors":"Wei Chen, Da-Chen Zhou, Chen-Hui Rui, Rong Wang, Sheng-Liang Shan, Jiang-Ming Chen, Wen-Wu Luo, Xiao Cui, Hui Hou, Fu-Bao Liu","doi":"10.1097/HC9.0000000000000715","DOIUrl":null,"url":null,"abstract":"<p><strong>Background: </strong>To investigate the role of nucleoside diphosphate kinase 2 (NME2) in HCC progression, assessing its therapeutic potential.</p><p><strong>Methods: </strong>Utilizing transcriptome sequencing data from The Cancer Genome Atlas (TCGA) and immunohistochemical staining of tissue microarrays, we analyzed NME2 expression in HCC tumor tissues. The effects of NME2 on HCC cell proliferation and autophagy flux were assessed through knockdown and overexpression experiments. Additionally, the relationship between NME2 and 4EBP1 phosphorylation was explored through specific site mutation analysis.</p><p><strong>Results: </strong>NME2 overexpression in HCC correlated with poor prognosis. NME2 knockdown significantly hindered HCC cell proliferation and induced autophagy flux. Notably, NME2 modulates 4EBP1 phosphorylation (Thr37/46) independently of mTOR, unveiling a novel axis in HCC pathogenesis. Additionally, NME2 modulates eukaryotic translation initiation factor 4F (eIF4F) complex formation and autophagy flux.</p><p><strong>Conclusions: </strong>NME2 plays a crucial role in HCC development by modulating 4EBP1 phosphorylation and autophagy through an mTOR-independent pathway. Our research underscores NME2's significance as a potential therapeutic target in HCC, meriting further exploration of its underlying mechanisms and clinical applicability.</p>","PeriodicalId":12978,"journal":{"name":"Hepatology Communications","volume":"9 7","pages":""},"PeriodicalIF":5.6000,"publicationDate":"2025-06-09","publicationTypes":"Journal Article","fieldsOfStudy":null,"isOpenAccess":false,"openAccessPdf":"https://www.ncbi.nlm.nih.gov/pmc/articles/PMC12150935/pdf/","citationCount":"0","resultStr":"{\"title\":\"NME2 modulates HCC progression through 4EBP1 phosphorylation and autophagy regulation independent of mTOR.\",\"authors\":\"Wei Chen, Da-Chen Zhou, Chen-Hui Rui, Rong Wang, Sheng-Liang Shan, Jiang-Ming Chen, Wen-Wu Luo, Xiao Cui, Hui Hou, Fu-Bao Liu\",\"doi\":\"10.1097/HC9.0000000000000715\",\"DOIUrl\":null,\"url\":null,\"abstract\":\"<p><strong>Background: </strong>To investigate the role of nucleoside diphosphate kinase 2 (NME2) in HCC progression, assessing its therapeutic potential.</p><p><strong>Methods: </strong>Utilizing transcriptome sequencing data from The Cancer Genome Atlas (TCGA) and immunohistochemical staining of tissue microarrays, we analyzed NME2 expression in HCC tumor tissues. The effects of NME2 on HCC cell proliferation and autophagy flux were assessed through knockdown and overexpression experiments. Additionally, the relationship between NME2 and 4EBP1 phosphorylation was explored through specific site mutation analysis.</p><p><strong>Results: </strong>NME2 overexpression in HCC correlated with poor prognosis. NME2 knockdown significantly hindered HCC cell proliferation and induced autophagy flux. Notably, NME2 modulates 4EBP1 phosphorylation (Thr37/46) independently of mTOR, unveiling a novel axis in HCC pathogenesis. Additionally, NME2 modulates eukaryotic translation initiation factor 4F (eIF4F) complex formation and autophagy flux.</p><p><strong>Conclusions: </strong>NME2 plays a crucial role in HCC development by modulating 4EBP1 phosphorylation and autophagy through an mTOR-independent pathway. Our research underscores NME2's significance as a potential therapeutic target in HCC, meriting further exploration of its underlying mechanisms and clinical applicability.</p>\",\"PeriodicalId\":12978,\"journal\":{\"name\":\"Hepatology Communications\",\"volume\":\"9 7\",\"pages\":\"\"},\"PeriodicalIF\":5.6000,\"publicationDate\":\"2025-06-09\",\"publicationTypes\":\"Journal Article\",\"fieldsOfStudy\":null,\"isOpenAccess\":false,\"openAccessPdf\":\"https://www.ncbi.nlm.nih.gov/pmc/articles/PMC12150935/pdf/\",\"citationCount\":\"0\",\"resultStr\":null,\"platform\":\"Semanticscholar\",\"paperid\":null,\"PeriodicalName\":\"Hepatology Communications\",\"FirstCategoryId\":\"3\",\"ListUrlMain\":\"https://doi.org/10.1097/HC9.0000000000000715\",\"RegionNum\":2,\"RegionCategory\":\"医学\",\"ArticlePicture\":[],\"TitleCN\":null,\"AbstractTextCN\":null,\"PMCID\":null,\"EPubDate\":\"2025/7/1 0:00:00\",\"PubModel\":\"eCollection\",\"JCR\":\"Q1\",\"JCRName\":\"GASTROENTEROLOGY & HEPATOLOGY\",\"Score\":null,\"Total\":0}","platform":"Semanticscholar","paperid":null,"PeriodicalName":"Hepatology Communications","FirstCategoryId":"3","ListUrlMain":"https://doi.org/10.1097/HC9.0000000000000715","RegionNum":2,"RegionCategory":"医学","ArticlePicture":[],"TitleCN":null,"AbstractTextCN":null,"PMCID":null,"EPubDate":"2025/7/1 0:00:00","PubModel":"eCollection","JCR":"Q1","JCRName":"GASTROENTEROLOGY & HEPATOLOGY","Score":null,"Total":0}
引用次数: 0

摘要

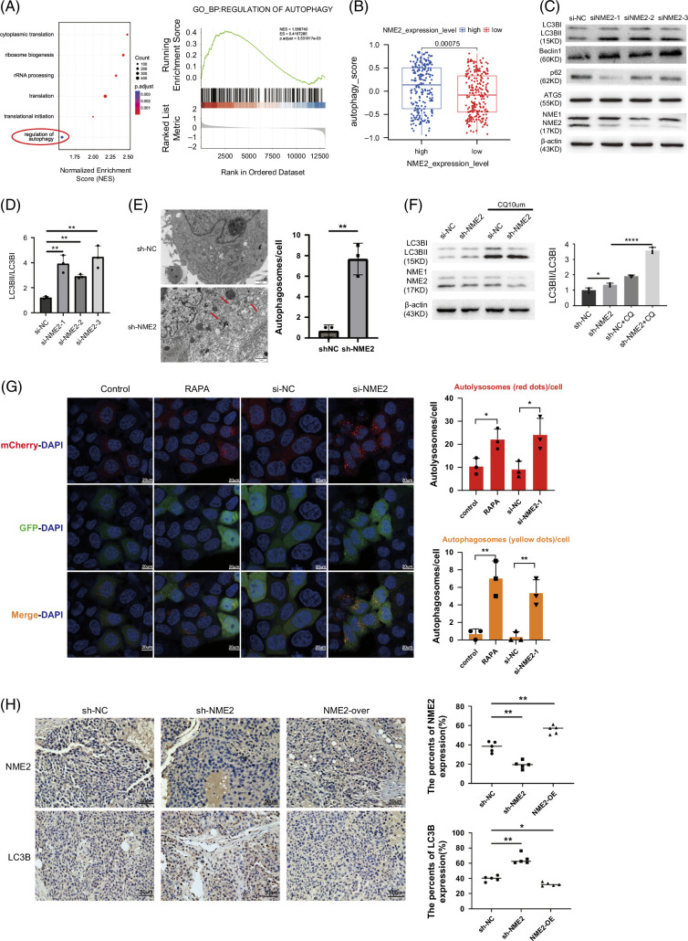
背景:研究核苷二磷酸激酶2 (NME2)在HCC进展中的作用,评估其治疗潜力。方法:利用肿瘤基因组图谱(TCGA)转录组测序数据和组织芯片免疫组化染色,分析NME2在HCC肿瘤组织中的表达。通过敲低和过表达实验评估NME2对HCC细胞增殖和自噬通量的影响。此外,通过特异性位点突变分析,探讨了NME2与4EBP1磷酸化之间的关系。结果:NME2在HCC中过表达与预后不良相关。NME2敲低显著抑制HCC细胞增殖,诱导细胞自噬通量。值得注意的是,NME2独立于mTOR调节4EBP1磷酸化(Thr37/46),揭示了HCC发病机制的新轴。此外,NME2调节真核生物翻译起始因子4F (eIF4F)复合物的形成和自噬通量。结论:NME2通过mtor独立通路调节4EBP1磷酸化和自噬,在HCC的发展中起着至关重要的作用。我们的研究强调了NME2作为HCC潜在治疗靶点的重要性,值得进一步探索其潜在机制和临床适用性。
本文章由计算机程序翻译,如有差异,请以英文原文为准。

NME2 modulates HCC progression through 4EBP1 phosphorylation and autophagy regulation independent of mTOR.

NME2 modulates HCC progression through 4EBP1 phosphorylation and autophagy regulation independent of mTOR.

NME2 modulates HCC progression through 4EBP1 phosphorylation and autophagy regulation independent of mTOR.

NME2 modulates HCC progression through 4EBP1 phosphorylation and autophagy regulation independent of mTOR.

Background: To investigate the role of nucleoside diphosphate kinase 2 (NME2) in HCC progression, assessing its therapeutic potential.

Methods: Utilizing transcriptome sequencing data from The Cancer Genome Atlas (TCGA) and immunohistochemical staining of tissue microarrays, we analyzed NME2 expression in HCC tumor tissues. The effects of NME2 on HCC cell proliferation and autophagy flux were assessed through knockdown and overexpression experiments. Additionally, the relationship between NME2 and 4EBP1 phosphorylation was explored through specific site mutation analysis.

Results: NME2 overexpression in HCC correlated with poor prognosis. NME2 knockdown significantly hindered HCC cell proliferation and induced autophagy flux. Notably, NME2 modulates 4EBP1 phosphorylation (Thr37/46) independently of mTOR, unveiling a novel axis in HCC pathogenesis. Additionally, NME2 modulates eukaryotic translation initiation factor 4F (eIF4F) complex formation and autophagy flux.

Conclusions: NME2 plays a crucial role in HCC development by modulating 4EBP1 phosphorylation and autophagy through an mTOR-independent pathway. Our research underscores NME2's significance as a potential therapeutic target in HCC, meriting further exploration of its underlying mechanisms and clinical applicability.

求助全文
通过发布文献求助,成功后即可免费获取论文全文。 去求助
来源期刊
Hepatology Communications
Hepatology Communications GASTROENTEROLOGY & HEPATOLOGY-
CiteScore
8.00
自引率
2.00%
发文量
248
审稿时长
8 weeks
期刊介绍: Hepatology Communications is a peer-reviewed, online-only, open access journal for fast dissemination of high quality basic, translational, and clinical research in hepatology. Hepatology Communications maintains high standard and rigorous peer review. Because of its open access nature, authors retain the copyright to their works, all articles are immediately available and free to read and share, and it is fully compliant with funder and institutional mandates. The journal is committed to fast publication and author satisfaction. ​
×
引用
GB/T 7714-2015
复制
MLA
复制
APA
复制
导出至
BibTeX EndNote RefMan NoteFirst NoteExpress
×
提示
您的信息不完整,为了账户安全,请先补充。
现在去补充
×
提示
您因"违规操作"
具体请查看互助需知
我知道了
×
提示
确定
请完成安全验证×
copy
已复制链接
快去分享给好友吧!
我知道了
右上角分享
点击右上角分享
0
联系我们:info@booksci.cn Book学术提供免费学术资源搜索服务,方便国内外学者检索中英文文献。致力于提供最便捷和优质的服务体验。 Copyright © 2023 布克学术 All rights reserved.
京ICP备2023020795号-1
ghs 京公网安备 11010802042870号
Book学术文献互助
Book学术文献互助群
群 号:604180095
Book学术官方微信