在表达卵巢细胞中敲除转铁蛋白受体1后雌雄小鼠的骨表型。

IF 2.4 Q2 ENDOCRINOLOGY & METABOLISM
JBMR Plus Pub Date : 2025-05-23 eCollection Date: 2025-07-01 DOI:10.1093/jbmrpl/ziaf069
Vanessa Passin, Maria G Ledesma-Colunga, Ulrike Baschant, Lorenz C Hofbauer, Martina Rauner
{"title":"在表达卵巢细胞中敲除转铁蛋白受体1后雌雄小鼠的骨表型。","authors":"Vanessa Passin, Maria G Ledesma-Colunga, Ulrike Baschant, Lorenz C Hofbauer, Martina Rauner","doi":"10.1093/jbmrpl/ziaf069","DOIUrl":null,"url":null,"abstract":"<p><p>Transferrin receptor 1 (Tfr1) plays a key role in mediating the cellular uptake of transferrin-bound iron. While Tfr1 is essential for iron uptake in erythroid cells and skeletal muscle, it is dispensable for iron acquisition in hepatocytes, intestinal epithelial, or endothelial cells. In this study, we investigated the significance of Tfr1 for iron uptake and cellular function in bone-forming osteoblasts. Therefore, we examined the bone characteristics of male and female Tfr1<sup>fl/fl</sup>;Osx:cre<sup>+/-</sup> (osteoprogenitors) conditional KO mice at 12 and 24 wk of age. Bone marrow-derived cells from Tfr1<sup>fl/fl</sup>;Osx:cre<sup>+/-</sup> mice were differentiated into osteoblasts in vitro to assess cellular iron status as well as cellular differentiation and function. Our findings indicate that Tfr1 deficiency in osteoprogenitors in male mice resulted in increased trabecular bone mass in the axial skeleton with decreased bone formation rate as well as decreased levels of serum bone turnover markers. Despite increased bone mass in the femur in females resulting from Tfr1 deficiency in osteoprogenitors, loss of bone mass following ovariectomy was not mitigated. Transferrin receptor 1-deficient osteoblasts showed mild changes in cytosolic iron levels and decreased mineralization. These results suggest a minor role of Tfr1 in osteoblasts differentiation and function but highlight distinct strategies for iron acquisition employed by bone cells to maintain cellular iron homeostasis.</p>","PeriodicalId":14611,"journal":{"name":"JBMR Plus","volume":"9 7","pages":"ziaf069"},"PeriodicalIF":2.4000,"publicationDate":"2025-05-23","publicationTypes":"Journal Article","fieldsOfStudy":null,"isOpenAccess":false,"openAccessPdf":"https://www.ncbi.nlm.nih.gov/pmc/articles/PMC12145871/pdf/","citationCount":"0","resultStr":"{\"title\":\"Bone phenotype in male and female mice after knockdown of transferrin receptor 1 in osterix-expressing cells.\",\"authors\":\"Vanessa Passin, Maria G Ledesma-Colunga, Ulrike Baschant, Lorenz C Hofbauer, Martina Rauner\",\"doi\":\"10.1093/jbmrpl/ziaf069\",\"DOIUrl\":null,\"url\":null,\"abstract\":\"<p><p>Transferrin receptor 1 (Tfr1) plays a key role in mediating the cellular uptake of transferrin-bound iron. While Tfr1 is essential for iron uptake in erythroid cells and skeletal muscle, it is dispensable for iron acquisition in hepatocytes, intestinal epithelial, or endothelial cells. In this study, we investigated the significance of Tfr1 for iron uptake and cellular function in bone-forming osteoblasts. Therefore, we examined the bone characteristics of male and female Tfr1<sup>fl/fl</sup>;Osx:cre<sup>+/-</sup> (osteoprogenitors) conditional KO mice at 12 and 24 wk of age. Bone marrow-derived cells from Tfr1<sup>fl/fl</sup>;Osx:cre<sup>+/-</sup> mice were differentiated into osteoblasts in vitro to assess cellular iron status as well as cellular differentiation and function. Our findings indicate that Tfr1 deficiency in osteoprogenitors in male mice resulted in increased trabecular bone mass in the axial skeleton with decreased bone formation rate as well as decreased levels of serum bone turnover markers. Despite increased bone mass in the femur in females resulting from Tfr1 deficiency in osteoprogenitors, loss of bone mass following ovariectomy was not mitigated. Transferrin receptor 1-deficient osteoblasts showed mild changes in cytosolic iron levels and decreased mineralization. These results suggest a minor role of Tfr1 in osteoblasts differentiation and function but highlight distinct strategies for iron acquisition employed by bone cells to maintain cellular iron homeostasis.</p>\",\"PeriodicalId\":14611,\"journal\":{\"name\":\"JBMR Plus\",\"volume\":\"9 7\",\"pages\":\"ziaf069\"},\"PeriodicalIF\":2.4000,\"publicationDate\":\"2025-05-23\",\"publicationTypes\":\"Journal Article\",\"fieldsOfStudy\":null,\"isOpenAccess\":false,\"openAccessPdf\":\"https://www.ncbi.nlm.nih.gov/pmc/articles/PMC12145871/pdf/\",\"citationCount\":\"0\",\"resultStr\":null,\"platform\":\"Semanticscholar\",\"paperid\":null,\"PeriodicalName\":\"JBMR Plus\",\"FirstCategoryId\":\"1085\",\"ListUrlMain\":\"https://doi.org/10.1093/jbmrpl/ziaf069\",\"RegionNum\":0,\"RegionCategory\":null,\"ArticlePicture\":[],\"TitleCN\":null,\"AbstractTextCN\":null,\"PMCID\":null,\"EPubDate\":\"2025/7/1 0:00:00\",\"PubModel\":\"eCollection\",\"JCR\":\"Q2\",\"JCRName\":\"ENDOCRINOLOGY & METABOLISM\",\"Score\":null,\"Total\":0}","platform":"Semanticscholar","paperid":null,"PeriodicalName":"JBMR Plus","FirstCategoryId":"1085","ListUrlMain":"https://doi.org/10.1093/jbmrpl/ziaf069","RegionNum":0,"RegionCategory":null,"ArticlePicture":[],"TitleCN":null,"AbstractTextCN":null,"PMCID":null,"EPubDate":"2025/7/1 0:00:00","PubModel":"eCollection","JCR":"Q2","JCRName":"ENDOCRINOLOGY & METABOLISM","Score":null,"Total":0}
引用次数: 0

摘要

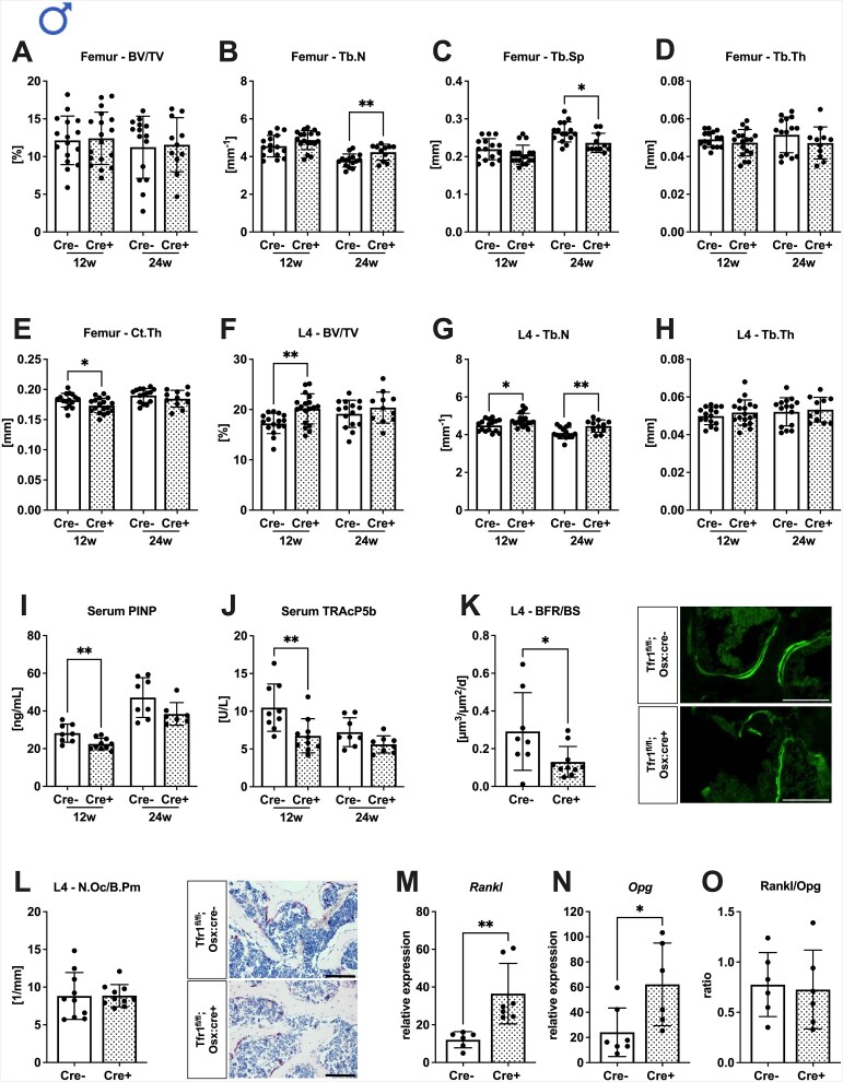
转铁蛋白受体1 (Tfr1)在介导转铁蛋白结合铁的细胞摄取中起关键作用。虽然Tfr1对于红系细胞和骨骼肌的铁摄取是必需的,但对于肝细胞、肠上皮细胞或内皮细胞的铁获取则是必不可少的。在本研究中,我们研究了Tfr1对成骨细胞铁摄取和细胞功能的意义。因此,我们在12和24周龄时检测了雄性和雌性Tfr1fl/fl;Osx:cre+/-(骨祖细胞)条件KO小鼠的骨骼特征。将Tfr1fl/fl;Osx:cre+/-小鼠骨髓源性细胞体外分化为成骨细胞,评估细胞铁状态以及细胞分化和功能。我们的研究结果表明,雄性小鼠骨祖细胞Tfr1缺乏导致轴骨小梁骨量增加,骨形成率降低,血清骨转换标志物水平降低。尽管由于骨祖细胞Tfr1缺乏导致女性股骨骨量增加,但卵巢切除术后骨量的损失并未减轻。转铁蛋白受体1缺乏的成骨细胞表现出胞浆铁水平的轻微变化和矿化降低。这些结果表明,Tfr1在成骨细胞分化和功能中的作用较小,但强调了骨细胞获取铁的不同策略,以维持细胞铁稳态。
本文章由计算机程序翻译,如有差异,请以英文原文为准。

Bone phenotype in male and female mice after knockdown of transferrin receptor 1 in osterix-expressing cells.

Bone phenotype in male and female mice after knockdown of transferrin receptor 1 in osterix-expressing cells.

Bone phenotype in male and female mice after knockdown of transferrin receptor 1 in osterix-expressing cells.

Bone phenotype in male and female mice after knockdown of transferrin receptor 1 in osterix-expressing cells.

Transferrin receptor 1 (Tfr1) plays a key role in mediating the cellular uptake of transferrin-bound iron. While Tfr1 is essential for iron uptake in erythroid cells and skeletal muscle, it is dispensable for iron acquisition in hepatocytes, intestinal epithelial, or endothelial cells. In this study, we investigated the significance of Tfr1 for iron uptake and cellular function in bone-forming osteoblasts. Therefore, we examined the bone characteristics of male and female Tfr1fl/fl;Osx:cre+/- (osteoprogenitors) conditional KO mice at 12 and 24 wk of age. Bone marrow-derived cells from Tfr1fl/fl;Osx:cre+/- mice were differentiated into osteoblasts in vitro to assess cellular iron status as well as cellular differentiation and function. Our findings indicate that Tfr1 deficiency in osteoprogenitors in male mice resulted in increased trabecular bone mass in the axial skeleton with decreased bone formation rate as well as decreased levels of serum bone turnover markers. Despite increased bone mass in the femur in females resulting from Tfr1 deficiency in osteoprogenitors, loss of bone mass following ovariectomy was not mitigated. Transferrin receptor 1-deficient osteoblasts showed mild changes in cytosolic iron levels and decreased mineralization. These results suggest a minor role of Tfr1 in osteoblasts differentiation and function but highlight distinct strategies for iron acquisition employed by bone cells to maintain cellular iron homeostasis.

求助全文
通过发布文献求助,成功后即可免费获取论文全文。 去求助
来源期刊
JBMR Plus
JBMR Plus Medicine-Orthopedics and Sports Medicine
CiteScore
5.80
自引率
2.60%
发文量
103
审稿时长
8 weeks
×
引用
GB/T 7714-2015
复制
MLA
复制
APA
复制
导出至
BibTeX EndNote RefMan NoteFirst NoteExpress
×
提示
您的信息不完整,为了账户安全,请先补充。
现在去补充
×
提示
您因"违规操作"
具体请查看互助需知
我知道了
×
提示
确定
请完成安全验证×
copy
已复制链接
快去分享给好友吧!
我知道了
右上角分享
点击右上角分享
0
联系我们:info@booksci.cn Book学术提供免费学术资源搜索服务,方便国内外学者检索中英文文献。致力于提供最便捷和优质的服务体验。 Copyright © 2023 布克学术 All rights reserved.
京ICP备2023020795号-1
ghs 京公网安备 11010802042870号
Book学术文献互助
Book学术文献互助群
群 号:604180095
Book学术官方微信