重新设计普外科基础医生轮班制,以改善轮班公平、人员配备水平、医生薪酬和病人护理。

Future healthcare journal Pub Date : 2025-04-25 eCollection Date: 2025-06-01 DOI:10.1016/j.fhj.2025.100253
D Atraszkiewicz
{"title":"重新设计普外科基础医生轮班制,以改善轮班公平、人员配备水平、医生薪酬和病人护理。","authors":"D Atraszkiewicz","doi":"10.1016/j.fhj.2025.100253","DOIUrl":null,"url":null,"abstract":"<p><p>Inefficient rota design is a key cause of rota gaps, additional work hours and poor rest among doctors. These are major factors in declining NHS doctor workforce retention rates and compromised patient care. Eighteen improvements were made to the Broomfield Hospital General Surgery foundation doctor rota to improve shift equity, staffing levels, doctors' pay and patient care. The rota can be used as a template by rota coordinators across NHS trusts. Doctors should be actively involved with improving local rota design.</p>","PeriodicalId":73125,"journal":{"name":"Future healthcare journal","volume":"12 2","pages":"100253"},"PeriodicalIF":0.0000,"publicationDate":"2025-04-25","publicationTypes":"Journal Article","fieldsOfStudy":null,"isOpenAccess":false,"openAccessPdf":"https://www.ncbi.nlm.nih.gov/pmc/articles/PMC12137149/pdf/","citationCount":"0","resultStr":"{\"title\":\"Redesigning a general surgery foundation doctor rota to improve shift equity, staffing levels, doctors' pay and patient care.\",\"authors\":\"D Atraszkiewicz\",\"doi\":\"10.1016/j.fhj.2025.100253\",\"DOIUrl\":null,\"url\":null,\"abstract\":\"<p><p>Inefficient rota design is a key cause of rota gaps, additional work hours and poor rest among doctors. These are major factors in declining NHS doctor workforce retention rates and compromised patient care. Eighteen improvements were made to the Broomfield Hospital General Surgery foundation doctor rota to improve shift equity, staffing levels, doctors' pay and patient care. The rota can be used as a template by rota coordinators across NHS trusts. Doctors should be actively involved with improving local rota design.</p>\",\"PeriodicalId\":73125,\"journal\":{\"name\":\"Future healthcare journal\",\"volume\":\"12 2\",\"pages\":\"100253\"},\"PeriodicalIF\":0.0000,\"publicationDate\":\"2025-04-25\",\"publicationTypes\":\"Journal Article\",\"fieldsOfStudy\":null,\"isOpenAccess\":false,\"openAccessPdf\":\"https://www.ncbi.nlm.nih.gov/pmc/articles/PMC12137149/pdf/\",\"citationCount\":\"0\",\"resultStr\":null,\"platform\":\"Semanticscholar\",\"paperid\":null,\"PeriodicalName\":\"Future healthcare journal\",\"FirstCategoryId\":\"1085\",\"ListUrlMain\":\"https://doi.org/10.1016/j.fhj.2025.100253\",\"RegionNum\":0,\"RegionCategory\":null,\"ArticlePicture\":[],\"TitleCN\":null,\"AbstractTextCN\":null,\"PMCID\":null,\"EPubDate\":\"2025/6/1 0:00:00\",\"PubModel\":\"eCollection\",\"JCR\":\"\",\"JCRName\":\"\",\"Score\":null,\"Total\":0}","platform":"Semanticscholar","paperid":null,"PeriodicalName":"Future healthcare journal","FirstCategoryId":"1085","ListUrlMain":"https://doi.org/10.1016/j.fhj.2025.100253","RegionNum":0,"RegionCategory":null,"ArticlePicture":[],"TitleCN":null,"AbstractTextCN":null,"PMCID":null,"EPubDate":"2025/6/1 0:00:00","PubModel":"eCollection","JCR":"","JCRName":"","Score":null,"Total":0}
引用次数: 0

摘要

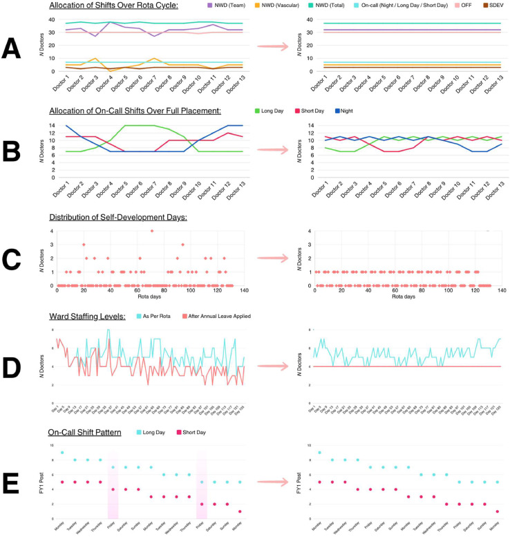
低效的轮岗设计是导致轮岗空缺、加班和医生休息不足的主要原因。这些是NHS医生劳动力保留率下降和患者护理受损的主要因素。对布鲁姆菲尔德医院普通外科基金会医生轮班制进行了18项改进,以改善轮班公平、人员配备水平、医生薪酬和病人护理。轮岗表可以被NHS信托机构的轮岗表协调员用作模板。医生应积极参与改进地方轮岗设计。
本文章由计算机程序翻译,如有差异,请以英文原文为准。

Redesigning a general surgery foundation doctor rota to improve shift equity, staffing levels, doctors' pay and patient care.

Redesigning a general surgery foundation doctor rota to improve shift equity, staffing levels, doctors' pay and patient care.

Redesigning a general surgery foundation doctor rota to improve shift equity, staffing levels, doctors' pay and patient care.

Inefficient rota design is a key cause of rota gaps, additional work hours and poor rest among doctors. These are major factors in declining NHS doctor workforce retention rates and compromised patient care. Eighteen improvements were made to the Broomfield Hospital General Surgery foundation doctor rota to improve shift equity, staffing levels, doctors' pay and patient care. The rota can be used as a template by rota coordinators across NHS trusts. Doctors should be actively involved with improving local rota design.

求助全文
通过发布文献求助,成功后即可免费获取论文全文。 去求助
来源期刊
自引率
0.00%
发文量
0
×
引用
GB/T 7714-2015
复制
MLA
复制
APA
复制
导出至
BibTeX EndNote RefMan NoteFirst NoteExpress
×
提示
您的信息不完整,为了账户安全,请先补充。
现在去补充
×
提示
您因"违规操作"
具体请查看互助需知
我知道了
×
提示
确定
请完成安全验证×
copy
已复制链接
快去分享给好友吧!
我知道了
右上角分享
点击右上角分享
0
联系我们:info@booksci.cn Book学术提供免费学术资源搜索服务,方便国内外学者检索中英文文献。致力于提供最便捷和优质的服务体验。 Copyright © 2023 布克学术 All rights reserved.
京ICP备2023020795号-1
ghs 京公网安备 11010802042870号
Book学术文献互助
Book学术文献互助群
群 号:604180095
Book学术官方微信