类视黄醇X受体γ调节乳头状甲状腺癌肿瘤发生中的上皮-间质转化和肿瘤免疫浸润:一项实验和计算机研究

IF 2.8 3区 医学 Q3 ENDOCRINOLOGY & METABOLISM
Endocrine Connections Pub Date : 2025-06-17 Print Date: 2025-06-01 DOI:10.1530/EC-25-0015
Pihong Li, Wei Zhang, Qiaolin Wu, Xiaohua Zhang, Zhouci Zheng
{"title":"类视黄醇X受体γ调节乳头状甲状腺癌肿瘤发生中的上皮-间质转化和肿瘤免疫浸润:一项实验和计算机研究","authors":"Pihong Li, Wei Zhang, Qiaolin Wu, Xiaohua Zhang, Zhouci Zheng","doi":"10.1530/EC-25-0015","DOIUrl":null,"url":null,"abstract":"<p><strong>Objective: </strong>This study aimed to elucidate the functional role and underlying molecular mechanisms of retinoid X receptor γ (RXRG) in the pathogenesis of papillary thyroid carcinoma (PTC).</p><p><strong>Methods: </strong>We analyzed RNA-seq data from The Cancer Genome Atlas database, ONCOMINE database, and Human Protein Atlas. RXRG expression was validated in 47 matched PTC-normal tissue pairs using real-time reverse transcription-polymerase chain reaction. Functional characterization was performed through loss- and gain-of-function experiments, complemented by flow cytometry analysis. Bioinformatics approaches were employed to investigate RXRG's role in tumor immune infiltration.</p><p><strong>Results: </strong>RXRG was significantly upregulated in PTC (P < 0.001). Elevated RXRG expression correlated with aggressive clinicopathological features, including lymph node metastasis (P = 0.041), advanced tumor stage (P = 0.035), BRAFV600E mutation (P < 0.001), and increase in tumor size (P = 0.011). Functional assays revealed that RXRG knockdown suppressed cell proliferation, colony formation, and migration capacity, whereas its overexpression promoted these oncogenic phenotypes. Mechanistically, RXRG regulated epithelial-mesenchymal transition (EMT) through modulation of E-cadherin, N-cadherin, vimentin, and key transcription factors (Snail and Slug). Furthermore, RXRG expression considerably influenced tumor immune infiltration patterns, particularly affecting eosinophils, NK cells, and B cells.</p><p><strong>Conclusion: </strong>Our study identifies RXRG as a novel oncogenic driver in PTC that promotes tumor progression through EMT regulation and immune microenvironment modulation.</p>","PeriodicalId":11634,"journal":{"name":"Endocrine Connections","volume":" ","pages":""},"PeriodicalIF":2.8000,"publicationDate":"2025-06-17","publicationTypes":"Journal Article","fieldsOfStudy":null,"isOpenAccess":false,"openAccessPdf":"https://www.ncbi.nlm.nih.gov/pmc/articles/PMC12177880/pdf/","citationCount":"0","resultStr":"{\"title\":\"Retinoid X receptor γ regulates epithelial-mesenchymal transition and tumor immune infiltration in papillary thyroid cancer tumorigenesis: an experimental and in silico study.\",\"authors\":\"Pihong Li, Wei Zhang, Qiaolin Wu, Xiaohua Zhang, Zhouci Zheng\",\"doi\":\"10.1530/EC-25-0015\",\"DOIUrl\":null,\"url\":null,\"abstract\":\"<p><strong>Objective: </strong>This study aimed to elucidate the functional role and underlying molecular mechanisms of retinoid X receptor γ (RXRG) in the pathogenesis of papillary thyroid carcinoma (PTC).</p><p><strong>Methods: </strong>We analyzed RNA-seq data from The Cancer Genome Atlas database, ONCOMINE database, and Human Protein Atlas. RXRG expression was validated in 47 matched PTC-normal tissue pairs using real-time reverse transcription-polymerase chain reaction. Functional characterization was performed through loss- and gain-of-function experiments, complemented by flow cytometry analysis. Bioinformatics approaches were employed to investigate RXRG's role in tumor immune infiltration.</p><p><strong>Results: </strong>RXRG was significantly upregulated in PTC (P < 0.001). Elevated RXRG expression correlated with aggressive clinicopathological features, including lymph node metastasis (P = 0.041), advanced tumor stage (P = 0.035), BRAFV600E mutation (P < 0.001), and increase in tumor size (P = 0.011). Functional assays revealed that RXRG knockdown suppressed cell proliferation, colony formation, and migration capacity, whereas its overexpression promoted these oncogenic phenotypes. Mechanistically, RXRG regulated epithelial-mesenchymal transition (EMT) through modulation of E-cadherin, N-cadherin, vimentin, and key transcription factors (Snail and Slug). Furthermore, RXRG expression considerably influenced tumor immune infiltration patterns, particularly affecting eosinophils, NK cells, and B cells.</p><p><strong>Conclusion: </strong>Our study identifies RXRG as a novel oncogenic driver in PTC that promotes tumor progression through EMT regulation and immune microenvironment modulation.</p>\",\"PeriodicalId\":11634,\"journal\":{\"name\":\"Endocrine Connections\",\"volume\":\" \",\"pages\":\"\"},\"PeriodicalIF\":2.8000,\"publicationDate\":\"2025-06-17\",\"publicationTypes\":\"Journal Article\",\"fieldsOfStudy\":null,\"isOpenAccess\":false,\"openAccessPdf\":\"https://www.ncbi.nlm.nih.gov/pmc/articles/PMC12177880/pdf/\",\"citationCount\":\"0\",\"resultStr\":null,\"platform\":\"Semanticscholar\",\"paperid\":null,\"PeriodicalName\":\"Endocrine Connections\",\"FirstCategoryId\":\"3\",\"ListUrlMain\":\"https://doi.org/10.1530/EC-25-0015\",\"RegionNum\":3,\"RegionCategory\":\"医学\",\"ArticlePicture\":[],\"TitleCN\":null,\"AbstractTextCN\":null,\"PMCID\":null,\"EPubDate\":\"2025/6/1 0:00:00\",\"PubModel\":\"Print\",\"JCR\":\"Q3\",\"JCRName\":\"ENDOCRINOLOGY & METABOLISM\",\"Score\":null,\"Total\":0}","platform":"Semanticscholar","paperid":null,"PeriodicalName":"Endocrine Connections","FirstCategoryId":"3","ListUrlMain":"https://doi.org/10.1530/EC-25-0015","RegionNum":3,"RegionCategory":"医学","ArticlePicture":[],"TitleCN":null,"AbstractTextCN":null,"PMCID":null,"EPubDate":"2025/6/1 0:00:00","PubModel":"Print","JCR":"Q3","JCRName":"ENDOCRINOLOGY & METABOLISM","Score":null,"Total":0}
引用次数: 0

摘要

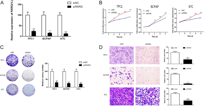
目的:探讨类视黄醇X受体γ (RXRG)在甲状腺乳头状癌(PTC)中的作用及其分子机制。方法:我们分析了来自Cancer Genome Atlas数据库、ONCOMINE数据库和Human Protein Atlas的RNA-Seq数据。我们还通过实时逆转录聚合酶链反应来评估RXRG在PTC中的表达。通过功能丧失和功能获得实验以及流式细胞术评估RXRG的生物学功能。通过生物信息学分析,探讨RXRG在肿瘤免疫浸润中的作用。结果:研究结果显示RXRG在PTC中显著上调。研究发现,这种上调与不利的临床病理特征相关,包括侵袭性淋巴结转移(LNM)、晚期临床分期、组织学类型、BRAFV600E突变和肿瘤大小。此外,我们观察到RXRG下调后,细胞增殖、集落形成和迁移受到抑制,而RXRG异位表达则具有致癌作用。RXRG的表达也调节PTC的上皮-间质转化过程。生物信息学分析表明RXRG在肿瘤免疫浸润中起重要作用。结论:RXRG作为一种新的致癌基因,可能通过调节上皮-间质转化和肿瘤免疫浸润,加速PTC肿瘤发生过程中的淋巴结转移。
本文章由计算机程序翻译,如有差异,请以英文原文为准。

Retinoid X receptor γ regulates epithelial-mesenchymal transition and tumor immune infiltration in papillary thyroid cancer tumorigenesis: an experimental and in silico study.

Retinoid X receptor γ regulates epithelial-mesenchymal transition and tumor immune infiltration in papillary thyroid cancer tumorigenesis: an experimental and in silico study.

Retinoid X receptor γ regulates epithelial-mesenchymal transition and tumor immune infiltration in papillary thyroid cancer tumorigenesis: an experimental and in silico study.

Retinoid X receptor γ regulates epithelial-mesenchymal transition and tumor immune infiltration in papillary thyroid cancer tumorigenesis: an experimental and in silico study.

Objective: This study aimed to elucidate the functional role and underlying molecular mechanisms of retinoid X receptor γ (RXRG) in the pathogenesis of papillary thyroid carcinoma (PTC).

Methods: We analyzed RNA-seq data from The Cancer Genome Atlas database, ONCOMINE database, and Human Protein Atlas. RXRG expression was validated in 47 matched PTC-normal tissue pairs using real-time reverse transcription-polymerase chain reaction. Functional characterization was performed through loss- and gain-of-function experiments, complemented by flow cytometry analysis. Bioinformatics approaches were employed to investigate RXRG's role in tumor immune infiltration.

Results: RXRG was significantly upregulated in PTC (P < 0.001). Elevated RXRG expression correlated with aggressive clinicopathological features, including lymph node metastasis (P = 0.041), advanced tumor stage (P = 0.035), BRAFV600E mutation (P < 0.001), and increase in tumor size (P = 0.011). Functional assays revealed that RXRG knockdown suppressed cell proliferation, colony formation, and migration capacity, whereas its overexpression promoted these oncogenic phenotypes. Mechanistically, RXRG regulated epithelial-mesenchymal transition (EMT) through modulation of E-cadherin, N-cadherin, vimentin, and key transcription factors (Snail and Slug). Furthermore, RXRG expression considerably influenced tumor immune infiltration patterns, particularly affecting eosinophils, NK cells, and B cells.

Conclusion: Our study identifies RXRG as a novel oncogenic driver in PTC that promotes tumor progression through EMT regulation and immune microenvironment modulation.

求助全文
通过发布文献求助,成功后即可免费获取论文全文。 去求助
来源期刊
Endocrine Connections
Endocrine Connections Medicine-Internal Medicine
CiteScore
5.00
自引率
3.40%
发文量
361
审稿时长
6 weeks
期刊介绍: Endocrine Connections publishes original quality research and reviews in all areas of endocrinology, including papers that deal with non-classical tissues as source or targets of hormones and endocrine papers that have relevance to endocrine-related and intersecting disciplines and the wider biomedical community.
×
引用
GB/T 7714-2015
复制
MLA
复制
APA
复制
导出至
BibTeX EndNote RefMan NoteFirst NoteExpress
×
提示
您的信息不完整,为了账户安全,请先补充。
现在去补充
×
提示
您因"违规操作"
具体请查看互助需知
我知道了
×
提示
确定
请完成安全验证×
copy
已复制链接
快去分享给好友吧!
我知道了
右上角分享
点击右上角分享
0
联系我们:info@booksci.cn Book学术提供免费学术资源搜索服务,方便国内外学者检索中英文文献。致力于提供最便捷和优质的服务体验。 Copyright © 2023 布克学术 All rights reserved.
京ICP备2023020795号-1
ghs 京公网安备 11010802042870号
Book学术文献互助
Book学术文献互助群
群 号:604180095
Book学术官方微信