GLP-1的状态依赖性中枢突触调节对能量稳态至关重要

IF 20.8 1区 医学 Q1 ENDOCRINOLOGY & METABOLISM
Le Wang, Rohan H. Savani, Yi Lu, Matteo Bernabucci, Jorge Luis-Islas, Erin Park, Ishnoor Singh, Wei Xu, Abdelfattah El Ouaamari, Michael B. Wheeler, Harvey J. Grill, Mark A. Rossi, Zhiping P. Pang
{"title":"GLP-1的状态依赖性中枢突触调节对能量稳态至关重要","authors":"Le Wang, Rohan H. Savani, Yi Lu, Matteo Bernabucci, Jorge Luis-Islas, Erin Park, Ishnoor Singh, Wei Xu, Abdelfattah El Ouaamari, Michael B. Wheeler, Harvey J. Grill, Mark A. Rossi, Zhiping P. Pang","doi":"10.1038/s42255-025-01305-x","DOIUrl":null,"url":null,"abstract":"Central glucagon-like peptide-1 (GLP-1), secreted by a distinct population of nucleus tractus solitarius neurons, suppresses feeding but the exact mechanisms of action in the brain remain unclear. Here, we investigate a descending circuit formed by GLP-1 receptor (GLP-1R) neurons in the paraventricular hypothalamic nucleus (PVNGLP-1R) projecting to the dorsal vagal complex (DVC) of the brain stem in mice. PVNGLP-1R→DVC synapses release glutamate and are augmented by GLP-1. Chemogenetic activation of PVNGLP-1R→DVC suppresses feeding. Under an energy deficit (that is, hunger) state, synaptic strength is weaker but is more profoundly augmented by GLP-1R activation than under energy-replete state. In an obese condition, the dynamic synaptic changes in this circuit are disrupted. Optogenetic activation of PVNGLP-1R→DVC projections suppresses food intake energy state dependently, and blocking its synaptic release or ablating GLP-1Rs in the presynaptic neurons impairs metabolic health. These findings indicate that the state-dependent synaptic regulation by GLP-1 in PVNGLP-1R→DVC descending circuit is important for energy homeostasis. In this paper, the authors describe the energy state-dependent regulation of the PVNGLP-1R to DVC circuit, resulting in altered food intake and metabolic health, mediated by GLP-1 receptor signalling.","PeriodicalId":19038,"journal":{"name":"Nature metabolism","volume":"7 7","pages":"1443-1458"},"PeriodicalIF":20.8000,"publicationDate":"2025-06-04","publicationTypes":"Journal Article","fieldsOfStudy":null,"isOpenAccess":false,"openAccessPdf":"","citationCount":"0","resultStr":"{\"title\":\"State-dependent central synaptic regulation by GLP-1 is essential for energy homeostasis\",\"authors\":\"Le Wang, Rohan H. Savani, Yi Lu, Matteo Bernabucci, Jorge Luis-Islas, Erin Park, Ishnoor Singh, Wei Xu, Abdelfattah El Ouaamari, Michael B. Wheeler, Harvey J. Grill, Mark A. Rossi, Zhiping P. Pang\",\"doi\":\"10.1038/s42255-025-01305-x\",\"DOIUrl\":null,\"url\":null,\"abstract\":\"Central glucagon-like peptide-1 (GLP-1), secreted by a distinct population of nucleus tractus solitarius neurons, suppresses feeding but the exact mechanisms of action in the brain remain unclear. Here, we investigate a descending circuit formed by GLP-1 receptor (GLP-1R) neurons in the paraventricular hypothalamic nucleus (PVNGLP-1R) projecting to the dorsal vagal complex (DVC) of the brain stem in mice. PVNGLP-1R→DVC synapses release glutamate and are augmented by GLP-1. Chemogenetic activation of PVNGLP-1R→DVC suppresses feeding. Under an energy deficit (that is, hunger) state, synaptic strength is weaker but is more profoundly augmented by GLP-1R activation than under energy-replete state. In an obese condition, the dynamic synaptic changes in this circuit are disrupted. Optogenetic activation of PVNGLP-1R→DVC projections suppresses food intake energy state dependently, and blocking its synaptic release or ablating GLP-1Rs in the presynaptic neurons impairs metabolic health. These findings indicate that the state-dependent synaptic regulation by GLP-1 in PVNGLP-1R→DVC descending circuit is important for energy homeostasis. In this paper, the authors describe the energy state-dependent regulation of the PVNGLP-1R to DVC circuit, resulting in altered food intake and metabolic health, mediated by GLP-1 receptor signalling.\",\"PeriodicalId\":19038,\"journal\":{\"name\":\"Nature metabolism\",\"volume\":\"7 7\",\"pages\":\"1443-1458\"},\"PeriodicalIF\":20.8000,\"publicationDate\":\"2025-06-04\",\"publicationTypes\":\"Journal Article\",\"fieldsOfStudy\":null,\"isOpenAccess\":false,\"openAccessPdf\":\"\",\"citationCount\":\"0\",\"resultStr\":null,\"platform\":\"Semanticscholar\",\"paperid\":null,\"PeriodicalName\":\"Nature metabolism\",\"FirstCategoryId\":\"3\",\"ListUrlMain\":\"https://www.nature.com/articles/s42255-025-01305-x\",\"RegionNum\":1,\"RegionCategory\":\"医学\",\"ArticlePicture\":[],\"TitleCN\":null,\"AbstractTextCN\":null,\"PMCID\":null,\"EPubDate\":\"\",\"PubModel\":\"\",\"JCR\":\"Q1\",\"JCRName\":\"ENDOCRINOLOGY & METABOLISM\",\"Score\":null,\"Total\":0}","platform":"Semanticscholar","paperid":null,"PeriodicalName":"Nature metabolism","FirstCategoryId":"3","ListUrlMain":"https://www.nature.com/articles/s42255-025-01305-x","RegionNum":1,"RegionCategory":"医学","ArticlePicture":[],"TitleCN":null,"AbstractTextCN":null,"PMCID":null,"EPubDate":"","PubModel":"","JCR":"Q1","JCRName":"ENDOCRINOLOGY & METABOLISM","Score":null,"Total":0}
引用次数: 0

摘要

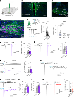
中枢胰高血糖素样肽-1 (GLP-1)由独特的孤束核神经元分泌,可抑制进食,但其在大脑中的确切作用机制尚不清楚。在这里,我们研究了由GLP-1受体(GLP-1R)神经元在室旁下丘脑核(PVNGLP-1R)中形成的投射到脑干背迷走复合体(DVC)的下行回路。PVNGLP-1R→DVC突触释放谷氨酸并被GLP-1增强。PVNGLP-1R→DVC的化学激活抑制摄食。在能量不足(即饥饿)状态下,突触强度较弱,但与能量充足状态相比,GLP-1R的激活更深刻地增强了突触强度。在肥胖的情况下,该回路的动态突触变化被破坏。光遗传激活PVNGLP-1R→DVC投射依赖性地抑制食物摄入能量状态,阻断其突触释放或消融突触前神经元中的glp - 1r会损害代谢健康。这些结果表明,GLP-1在PVNGLP-1R→DVC下行回路中的状态依赖性突触调节对能量稳态起重要作用。
本文章由计算机程序翻译,如有差异,请以英文原文为准。

State-dependent central synaptic regulation by GLP-1 is essential for energy homeostasis

State-dependent central synaptic regulation by GLP-1 is essential for energy homeostasis

State-dependent central synaptic regulation by GLP-1 is essential for energy homeostasis
Central glucagon-like peptide-1 (GLP-1), secreted by a distinct population of nucleus tractus solitarius neurons, suppresses feeding but the exact mechanisms of action in the brain remain unclear. Here, we investigate a descending circuit formed by GLP-1 receptor (GLP-1R) neurons in the paraventricular hypothalamic nucleus (PVNGLP-1R) projecting to the dorsal vagal complex (DVC) of the brain stem in mice. PVNGLP-1R→DVC synapses release glutamate and are augmented by GLP-1. Chemogenetic activation of PVNGLP-1R→DVC suppresses feeding. Under an energy deficit (that is, hunger) state, synaptic strength is weaker but is more profoundly augmented by GLP-1R activation than under energy-replete state. In an obese condition, the dynamic synaptic changes in this circuit are disrupted. Optogenetic activation of PVNGLP-1R→DVC projections suppresses food intake energy state dependently, and blocking its synaptic release or ablating GLP-1Rs in the presynaptic neurons impairs metabolic health. These findings indicate that the state-dependent synaptic regulation by GLP-1 in PVNGLP-1R→DVC descending circuit is important for energy homeostasis. In this paper, the authors describe the energy state-dependent regulation of the PVNGLP-1R to DVC circuit, resulting in altered food intake and metabolic health, mediated by GLP-1 receptor signalling.
求助全文
通过发布文献求助,成功后即可免费获取论文全文。 去求助
来源期刊
Nature metabolism
Nature metabolism ENDOCRINOLOGY & METABOLISM-
CiteScore
27.50
自引率
2.40%
发文量
170
期刊介绍: Nature Metabolism is a peer-reviewed scientific journal that covers a broad range of topics in metabolism research. It aims to advance the understanding of metabolic and homeostatic processes at a cellular and physiological level. The journal publishes research from various fields, including fundamental cell biology, basic biomedical and translational research, and integrative physiology. It focuses on how cellular metabolism affects cellular function, the physiology and homeostasis of organs and tissues, and the regulation of organismal energy homeostasis. It also investigates the molecular pathophysiology of metabolic diseases such as diabetes and obesity, as well as their treatment. Nature Metabolism follows the standards of other Nature-branded journals, with a dedicated team of professional editors, rigorous peer-review process, high standards of copy-editing and production, swift publication, and editorial independence. The journal has a high impact factor, has a certain influence in the international area, and is deeply concerned and cited by the majority of scholars.
×
引用
GB/T 7714-2015
复制
MLA
复制
APA
复制
导出至
BibTeX EndNote RefMan NoteFirst NoteExpress
×
提示
您的信息不完整,为了账户安全,请先补充。
现在去补充
×
提示
您因"违规操作"
具体请查看互助需知
我知道了
×
提示
确定
请完成安全验证×
copy
已复制链接
快去分享给好友吧!
我知道了
右上角分享
点击右上角分享
0
联系我们:info@booksci.cn Book学术提供免费学术资源搜索服务,方便国内外学者检索中英文文献。致力于提供最便捷和优质的服务体验。 Copyright © 2023 布克学术 All rights reserved.
京ICP备2023020795号-1
ghs 京公网安备 11010802042870号
Book学术文献互助
Book学术文献互助群
群 号:604180095
Book学术官方微信