脂肪组织源性间充质干细胞浓缩条件培养基中部分细胞外囊泡tnf刺激基因-6影响小胶质细胞活性

IF 3.5
Mohammad Shahadat Hossain, Pratheepa Kumari Rasiah, Amritha T M Seetharaman, Dulce Alvarado, Megan Luo, James A Wohlschlegel, Mickey Pentecost, Rajashekhar Gangaraju
{"title":"脂肪组织源性间充质干细胞浓缩条件培养基中部分细胞外囊泡tnf刺激基因-6影响小胶质细胞活性","authors":"Mohammad Shahadat Hossain, Pratheepa Kumari Rasiah, Amritha T M Seetharaman, Dulce Alvarado, Megan Luo, James A Wohlschlegel, Mickey Pentecost, Rajashekhar Gangaraju","doi":"10.1007/s11481-025-10216-3","DOIUrl":null,"url":null,"abstract":"<p><p>Identifying the specific bioactive molecules produced by mesenchymal stem cells (MSCs) and the signaling pathways and cell types upon which they act is critical to developing MSC-based therapeutics for inflammatory diseases with high unmet needs. Our study aimed to investigate the impact of extracellular vesicle (EV)-derived TNF-Stimulated Gene-6 (TSG-6, from adipose tissue-derived mesenchymal stem cell concentrated conditioned medium, ASC-CCM or TSG-6 overexpression in ASC using ORF expression-ready clone) on microglia and its potential anti-inflammatory effects. EV but not non-vesicular secretome prepared by ultracentrifugation confirmed the expression of TSG-6 exclusively in the small EV (sEV) fraction. sEV ranged from 50-150 nm as determined by Zetasizer, demonstrated bilipid membrane evidenced by transmission electron microscopy, expressed positive exosomal (e.g. CD63) markers, and were endocytosed by BV2 cells confirmed by DiI fluorescently labeled exosomes. BV2 microglia cultured under serum-free conditions stimulated with TLR4 agonists (LPS and IFNγ) for 12 h in the presence of p-ASC-EV (sEV derived from ASC after cytokine stimulation) and TSG-6-ORF-EV significantly reduced nitrite release (p < 0.001), phagocytic activity (p < 0.001) and reduced CD44 expression (p < 0.05). CD44 knockdown in BV2 cells ablated TSG-6-ORF-EV mediated nitrite release, IL1β downregulation, and phagocytosis with TLR4 agonists. Our results revealed that under cytokine stimulation, the EV portion of ASC-CCM becomes enriched with TSG-6. Overexpressing TSG-6 in ASC leads to an increased concentration of TSG-6 in sEVs. This enriched EV fraction, containing TSG-6, regulates microglial dynamics through a feedback loop with CD44. EV-associated TSG-6 can influence immune cell behavior and signaling, mitigating excessive inflammation or immune dysfunction.</p>","PeriodicalId":73858,"journal":{"name":"Journal of neuroimmune pharmacology : the official journal of the Society on NeuroImmune Pharmacology","volume":"20 1","pages":"60"},"PeriodicalIF":3.5000,"publicationDate":"2025-05-29","publicationTypes":"Journal Article","fieldsOfStudy":null,"isOpenAccess":false,"openAccessPdf":"https://www.ncbi.nlm.nih.gov/pmc/articles/PMC12122589/pdf/","citationCount":"0","resultStr":"{\"title\":\"TNF-Stimulated Gene-6, Part of Extracellular Vesicles in Adipose Tissue-Derived Mesenchymal Stem Cell Concentrated Conditioned Medium, Affects Microglial Activity.\",\"authors\":\"Mohammad Shahadat Hossain, Pratheepa Kumari Rasiah, Amritha T M Seetharaman, Dulce Alvarado, Megan Luo, James A Wohlschlegel, Mickey Pentecost, Rajashekhar Gangaraju\",\"doi\":\"10.1007/s11481-025-10216-3\",\"DOIUrl\":null,\"url\":null,\"abstract\":\"<p><p>Identifying the specific bioactive molecules produced by mesenchymal stem cells (MSCs) and the signaling pathways and cell types upon which they act is critical to developing MSC-based therapeutics for inflammatory diseases with high unmet needs. Our study aimed to investigate the impact of extracellular vesicle (EV)-derived TNF-Stimulated Gene-6 (TSG-6, from adipose tissue-derived mesenchymal stem cell concentrated conditioned medium, ASC-CCM or TSG-6 overexpression in ASC using ORF expression-ready clone) on microglia and its potential anti-inflammatory effects. EV but not non-vesicular secretome prepared by ultracentrifugation confirmed the expression of TSG-6 exclusively in the small EV (sEV) fraction. sEV ranged from 50-150 nm as determined by Zetasizer, demonstrated bilipid membrane evidenced by transmission electron microscopy, expressed positive exosomal (e.g. CD63) markers, and were endocytosed by BV2 cells confirmed by DiI fluorescently labeled exosomes. BV2 microglia cultured under serum-free conditions stimulated with TLR4 agonists (LPS and IFNγ) for 12 h in the presence of p-ASC-EV (sEV derived from ASC after cytokine stimulation) and TSG-6-ORF-EV significantly reduced nitrite release (p < 0.001), phagocytic activity (p < 0.001) and reduced CD44 expression (p < 0.05). CD44 knockdown in BV2 cells ablated TSG-6-ORF-EV mediated nitrite release, IL1β downregulation, and phagocytosis with TLR4 agonists. Our results revealed that under cytokine stimulation, the EV portion of ASC-CCM becomes enriched with TSG-6. Overexpressing TSG-6 in ASC leads to an increased concentration of TSG-6 in sEVs. This enriched EV fraction, containing TSG-6, regulates microglial dynamics through a feedback loop with CD44. EV-associated TSG-6 can influence immune cell behavior and signaling, mitigating excessive inflammation or immune dysfunction.</p>\",\"PeriodicalId\":73858,\"journal\":{\"name\":\"Journal of neuroimmune pharmacology : the official journal of the Society on NeuroImmune Pharmacology\",\"volume\":\"20 1\",\"pages\":\"60\"},\"PeriodicalIF\":3.5000,\"publicationDate\":\"2025-05-29\",\"publicationTypes\":\"Journal Article\",\"fieldsOfStudy\":null,\"isOpenAccess\":false,\"openAccessPdf\":\"https://www.ncbi.nlm.nih.gov/pmc/articles/PMC12122589/pdf/\",\"citationCount\":\"0\",\"resultStr\":null,\"platform\":\"Semanticscholar\",\"paperid\":null,\"PeriodicalName\":\"Journal of neuroimmune pharmacology : the official journal of the Society on NeuroImmune Pharmacology\",\"FirstCategoryId\":\"1085\",\"ListUrlMain\":\"https://doi.org/10.1007/s11481-025-10216-3\",\"RegionNum\":0,\"RegionCategory\":null,\"ArticlePicture\":[],\"TitleCN\":null,\"AbstractTextCN\":null,\"PMCID\":null,\"EPubDate\":\"\",\"PubModel\":\"\",\"JCR\":\"\",\"JCRName\":\"\",\"Score\":null,\"Total\":0}","platform":"Semanticscholar","paperid":null,"PeriodicalName":"Journal of neuroimmune pharmacology : the official journal of the Society on NeuroImmune Pharmacology","FirstCategoryId":"1085","ListUrlMain":"https://doi.org/10.1007/s11481-025-10216-3","RegionNum":0,"RegionCategory":null,"ArticlePicture":[],"TitleCN":null,"AbstractTextCN":null,"PMCID":null,"EPubDate":"","PubModel":"","JCR":"","JCRName":"","Score":null,"Total":0}
引用次数: 0

摘要

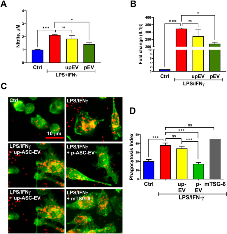
确定间充质干细胞(MSCs)产生的特定生物活性分子及其作用的信号通路和细胞类型对于开发基于间充质干细胞的炎症性疾病治疗方法至关重要。本研究旨在探讨细胞外囊泡(EV)衍生的tnf -刺激基因6 (TSG-6,来自脂肪组织衍生的间充质干细胞浓缩条件培养基)、ASC- ccm或TSG-6在ASC中过表达(使用ORF表达准备克隆)对小胶质细胞的影响及其潜在的抗炎作用。体外超离心制备的非囊泡分泌组证实TSG-6仅在小EV (sEV)部分表达。经Zetasizer检测,sEV范围为50-150 nm,透射电镜显示脂质膜,表达阳性外泌体(如CD63)标记物,被DiI荧光标记的外泌体证实的BV2细胞内吞。在无血清条件下,用TLR4激动剂(LPS和IFNγ)刺激培养的BV2小胶质细胞,在p-ASC- ev(细胞因子刺激后ASC衍生的sEV)和TSG-6-ORF-EV存在下培养12小时,显著减少亚硝酸盐释放(p
本文章由计算机程序翻译,如有差异,请以英文原文为准。

TNF-Stimulated Gene-6, Part of Extracellular Vesicles in Adipose Tissue-Derived Mesenchymal Stem Cell Concentrated Conditioned Medium, Affects Microglial Activity.

TNF-Stimulated Gene-6, Part of Extracellular Vesicles in Adipose Tissue-Derived Mesenchymal Stem Cell Concentrated Conditioned Medium, Affects Microglial Activity.

TNF-Stimulated Gene-6, Part of Extracellular Vesicles in Adipose Tissue-Derived Mesenchymal Stem Cell Concentrated Conditioned Medium, Affects Microglial Activity.

TNF-Stimulated Gene-6, Part of Extracellular Vesicles in Adipose Tissue-Derived Mesenchymal Stem Cell Concentrated Conditioned Medium, Affects Microglial Activity.

Identifying the specific bioactive molecules produced by mesenchymal stem cells (MSCs) and the signaling pathways and cell types upon which they act is critical to developing MSC-based therapeutics for inflammatory diseases with high unmet needs. Our study aimed to investigate the impact of extracellular vesicle (EV)-derived TNF-Stimulated Gene-6 (TSG-6, from adipose tissue-derived mesenchymal stem cell concentrated conditioned medium, ASC-CCM or TSG-6 overexpression in ASC using ORF expression-ready clone) on microglia and its potential anti-inflammatory effects. EV but not non-vesicular secretome prepared by ultracentrifugation confirmed the expression of TSG-6 exclusively in the small EV (sEV) fraction. sEV ranged from 50-150 nm as determined by Zetasizer, demonstrated bilipid membrane evidenced by transmission electron microscopy, expressed positive exosomal (e.g. CD63) markers, and were endocytosed by BV2 cells confirmed by DiI fluorescently labeled exosomes. BV2 microglia cultured under serum-free conditions stimulated with TLR4 agonists (LPS and IFNγ) for 12 h in the presence of p-ASC-EV (sEV derived from ASC after cytokine stimulation) and TSG-6-ORF-EV significantly reduced nitrite release (p < 0.001), phagocytic activity (p < 0.001) and reduced CD44 expression (p < 0.05). CD44 knockdown in BV2 cells ablated TSG-6-ORF-EV mediated nitrite release, IL1β downregulation, and phagocytosis with TLR4 agonists. Our results revealed that under cytokine stimulation, the EV portion of ASC-CCM becomes enriched with TSG-6. Overexpressing TSG-6 in ASC leads to an increased concentration of TSG-6 in sEVs. This enriched EV fraction, containing TSG-6, regulates microglial dynamics through a feedback loop with CD44. EV-associated TSG-6 can influence immune cell behavior and signaling, mitigating excessive inflammation or immune dysfunction.

求助全文
通过发布文献求助,成功后即可免费获取论文全文。 去求助
来源期刊
自引率
0.00%
发文量
0
期刊介绍:
×
引用
GB/T 7714-2015
复制
MLA
复制
APA
复制
导出至
BibTeX EndNote RefMan NoteFirst NoteExpress
×
提示
您的信息不完整,为了账户安全,请先补充。
现在去补充
×
提示
您因"违规操作"
具体请查看互助需知
我知道了
×
提示
确定
请完成安全验证×
copy
已复制链接
快去分享给好友吧!
我知道了
右上角分享
点击右上角分享
0
联系我们:info@booksci.cn Book学术提供免费学术资源搜索服务,方便国内外学者检索中英文文献。致力于提供最便捷和优质的服务体验。 Copyright © 2023 布克学术 All rights reserved.
京ICP备2023020795号-1
ghs 京公网安备 11010802042870号
Book学术文献互助
Book学术文献互助群
群 号:604180095
Book学术官方微信