抑制Alox15可预防运动性中暑引起的心肌损伤。

IF 2.9 3区 医学 Q2 CRITICAL CARE MEDICINE
SHOCK Pub Date : 2025-08-01 Epub Date: 2025-05-20 DOI:10.1097/SHK.0000000000002625
Yonggang Zhao, Wei Tuo, Xiaomin Wu, Ruoyu Gou, Ling Hou, Juan Liu, Guanghua Li
{"title":"抑制Alox15可预防运动性中暑引起的心肌损伤。","authors":"Yonggang Zhao, Wei Tuo, Xiaomin Wu, Ruoyu Gou, Ling Hou, Juan Liu, Guanghua Li","doi":"10.1097/SHK.0000000000002625","DOIUrl":null,"url":null,"abstract":"<p><strong>Abstract: </strong>As the frequency of global heat waves keeps rising, exertional heat stroke (EHS) is becoming an increasingly prevalent health concern, which causes myocardial injury. However, the mechanisms underlying myocardial injury following EHS are still unclear. In this study, we established an EHS mouse model in which mice were exercised by running on a treadmill in a high-humidity and high-temperature environment and investigated the time points of myocardial injury within 24 h after EHS. We found that mice had cardiac dysfunction and myocardial injury after EHS and that the damage was the most serious at 6 h of recovery. Next, changes in cardiac ferroptosis and lipid peroxidation levels after EHS were evaluated, and ferroptosis was found to be the main form of myocardial cell death, and inhibition of ferroptosis by liproxstatin-1 ameliorated EHS-induced myocardial injury. In addition, we found that arachidonic acid 15-lipoxygenase-1 (Alox15) is a critical molecule of ferroptosis in cardiomyocytes through targeted metabolomics experiments. Based on in vivo and in vitro studies, inhibiting Alox15 conspicuously ameliorates EHS-induced cardiac dysfunction and myocardial injury. Mechanistically, EHS-induced excessive activation of transcription factor p53 upregulated Alox15 expression via inducing SAT1 (spermidine/spermine N1-acetyltransferase 1) expression and reduced the expression of Gpx4 (glutathione peroxidase 4) to initiate ferroptosis. This study reveals the key role of ferroptosis in EHS-induced myocardial injury and confirms that Alox15-mediated ferroptosis of cardiomyocytes is the core pathological mechanism. This finding provides a new molecular target and theoretical basis for the prevention and treatment strategies of EHS-related myocardial injury.</p>","PeriodicalId":21667,"journal":{"name":"SHOCK","volume":" ","pages":"272-282"},"PeriodicalIF":2.9000,"publicationDate":"2025-08-01","publicationTypes":"Journal Article","fieldsOfStudy":null,"isOpenAccess":false,"openAccessPdf":"https://www.ncbi.nlm.nih.gov/pmc/articles/PMC12278748/pdf/","citationCount":"0","resultStr":"{\"title\":\"INHIBITING ALOX15 PREVENTS MYOCARDIAL INJURY INDUCED BY EXERTIONAL HEAT STROKE.\",\"authors\":\"Yonggang Zhao, Wei Tuo, Xiaomin Wu, Ruoyu Gou, Ling Hou, Juan Liu, Guanghua Li\",\"doi\":\"10.1097/SHK.0000000000002625\",\"DOIUrl\":null,\"url\":null,\"abstract\":\"<p><strong>Abstract: </strong>As the frequency of global heat waves keeps rising, exertional heat stroke (EHS) is becoming an increasingly prevalent health concern, which causes myocardial injury. However, the mechanisms underlying myocardial injury following EHS are still unclear. In this study, we established an EHS mouse model in which mice were exercised by running on a treadmill in a high-humidity and high-temperature environment and investigated the time points of myocardial injury within 24 h after EHS. We found that mice had cardiac dysfunction and myocardial injury after EHS and that the damage was the most serious at 6 h of recovery. Next, changes in cardiac ferroptosis and lipid peroxidation levels after EHS were evaluated, and ferroptosis was found to be the main form of myocardial cell death, and inhibition of ferroptosis by liproxstatin-1 ameliorated EHS-induced myocardial injury. In addition, we found that arachidonic acid 15-lipoxygenase-1 (Alox15) is a critical molecule of ferroptosis in cardiomyocytes through targeted metabolomics experiments. Based on in vivo and in vitro studies, inhibiting Alox15 conspicuously ameliorates EHS-induced cardiac dysfunction and myocardial injury. Mechanistically, EHS-induced excessive activation of transcription factor p53 upregulated Alox15 expression via inducing SAT1 (spermidine/spermine N1-acetyltransferase 1) expression and reduced the expression of Gpx4 (glutathione peroxidase 4) to initiate ferroptosis. This study reveals the key role of ferroptosis in EHS-induced myocardial injury and confirms that Alox15-mediated ferroptosis of cardiomyocytes is the core pathological mechanism. This finding provides a new molecular target and theoretical basis for the prevention and treatment strategies of EHS-related myocardial injury.</p>\",\"PeriodicalId\":21667,\"journal\":{\"name\":\"SHOCK\",\"volume\":\" \",\"pages\":\"272-282\"},\"PeriodicalIF\":2.9000,\"publicationDate\":\"2025-08-01\",\"publicationTypes\":\"Journal Article\",\"fieldsOfStudy\":null,\"isOpenAccess\":false,\"openAccessPdf\":\"https://www.ncbi.nlm.nih.gov/pmc/articles/PMC12278748/pdf/\",\"citationCount\":\"0\",\"resultStr\":null,\"platform\":\"Semanticscholar\",\"paperid\":null,\"PeriodicalName\":\"SHOCK\",\"FirstCategoryId\":\"3\",\"ListUrlMain\":\"https://doi.org/10.1097/SHK.0000000000002625\",\"RegionNum\":3,\"RegionCategory\":\"医学\",\"ArticlePicture\":[],\"TitleCN\":null,\"AbstractTextCN\":null,\"PMCID\":null,\"EPubDate\":\"2025/5/20 0:00:00\",\"PubModel\":\"Epub\",\"JCR\":\"Q2\",\"JCRName\":\"CRITICAL CARE MEDICINE\",\"Score\":null,\"Total\":0}","platform":"Semanticscholar","paperid":null,"PeriodicalName":"SHOCK","FirstCategoryId":"3","ListUrlMain":"https://doi.org/10.1097/SHK.0000000000002625","RegionNum":3,"RegionCategory":"医学","ArticlePicture":[],"TitleCN":null,"AbstractTextCN":null,"PMCID":null,"EPubDate":"2025/5/20 0:00:00","PubModel":"Epub","JCR":"Q2","JCRName":"CRITICAL CARE MEDICINE","Score":null,"Total":0}
引用次数: 0

摘要

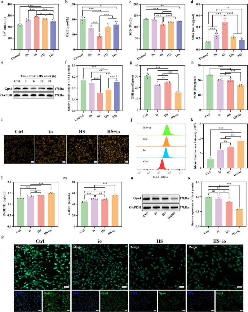
摘要:随着全球热浪频率的不断上升,劳累性中暑(EHS)已成为日益普遍的健康问题,它可导致心肌损伤。然而,EHS后心肌损伤的机制尚不清楚。在本研究中,我们建立了EHS小鼠模型,小鼠在高湿、高温环境下在跑步机上运动,观察EHS后24 h内心肌损伤的时间点。我们发现EHS后小鼠存在心功能障碍和心肌损伤,且在恢复后6 h损伤最为严重。接下来,我们评估了EHS后心肌铁下垂和脂质过氧化水平的变化,发现铁下垂是心肌细胞死亡的主要形式,利普司他汀-1抑制铁下垂可改善EHS诱导的心肌损伤。此外,我们通过靶向代谢组学实验发现,花生四烯酸15-脂氧合酶-1 (Alox15)是心肌细胞铁凋亡的关键分子。根据体内和体外研究,抑制Alox15可显著改善ehs诱导的心功能障碍和心肌损伤。从机制上讲,ehs诱导的转录因子p53过度激活通过诱导亚精胺/精胺l1 -乙酰转移酶1 (SAT1)表达上调Alox15表达,降低谷胱甘肽过氧化物酶4 (Gpx4)表达,引发铁凋亡。本研究揭示了铁下沉在ehs诱导心肌损伤中的关键作用,并证实alox15介导的心肌细胞铁下沉是核心病理机制。这一发现为ehs相关心肌损伤的防治策略提供了新的分子靶点和理论依据。
本文章由计算机程序翻译,如有差异,请以英文原文为准。

INHIBITING ALOX15 PREVENTS MYOCARDIAL INJURY INDUCED BY EXERTIONAL HEAT STROKE.

INHIBITING ALOX15 PREVENTS MYOCARDIAL INJURY INDUCED BY EXERTIONAL HEAT STROKE.

INHIBITING ALOX15 PREVENTS MYOCARDIAL INJURY INDUCED BY EXERTIONAL HEAT STROKE.

INHIBITING ALOX15 PREVENTS MYOCARDIAL INJURY INDUCED BY EXERTIONAL HEAT STROKE.

Abstract: As the frequency of global heat waves keeps rising, exertional heat stroke (EHS) is becoming an increasingly prevalent health concern, which causes myocardial injury. However, the mechanisms underlying myocardial injury following EHS are still unclear. In this study, we established an EHS mouse model in which mice were exercised by running on a treadmill in a high-humidity and high-temperature environment and investigated the time points of myocardial injury within 24 h after EHS. We found that mice had cardiac dysfunction and myocardial injury after EHS and that the damage was the most serious at 6 h of recovery. Next, changes in cardiac ferroptosis and lipid peroxidation levels after EHS were evaluated, and ferroptosis was found to be the main form of myocardial cell death, and inhibition of ferroptosis by liproxstatin-1 ameliorated EHS-induced myocardial injury. In addition, we found that arachidonic acid 15-lipoxygenase-1 (Alox15) is a critical molecule of ferroptosis in cardiomyocytes through targeted metabolomics experiments. Based on in vivo and in vitro studies, inhibiting Alox15 conspicuously ameliorates EHS-induced cardiac dysfunction and myocardial injury. Mechanistically, EHS-induced excessive activation of transcription factor p53 upregulated Alox15 expression via inducing SAT1 (spermidine/spermine N1-acetyltransferase 1) expression and reduced the expression of Gpx4 (glutathione peroxidase 4) to initiate ferroptosis. This study reveals the key role of ferroptosis in EHS-induced myocardial injury and confirms that Alox15-mediated ferroptosis of cardiomyocytes is the core pathological mechanism. This finding provides a new molecular target and theoretical basis for the prevention and treatment strategies of EHS-related myocardial injury.

求助全文
通过发布文献求助,成功后即可免费获取论文全文。 去求助
来源期刊
SHOCK
SHOCK 医学-外科
CiteScore
6.20
自引率
3.20%
发文量
199
审稿时长
1 months
期刊介绍: SHOCK®: Injury, Inflammation, and Sepsis: Laboratory and Clinical Approaches includes studies of novel therapeutic approaches, such as immunomodulation, gene therapy, nutrition, and others. The mission of the Journal is to foster and promote multidisciplinary studies, both experimental and clinical in nature, that critically examine the etiology, mechanisms and novel therapeutics of shock-related pathophysiological conditions. Its purpose is to excel as a vehicle for timely publication in the areas of basic and clinical studies of shock, trauma, sepsis, inflammation, ischemia, and related pathobiological states, with particular emphasis on the biologic mechanisms that determine the response to such injury. Making such information available will ultimately facilitate improved care of the traumatized or septic individual.
×
引用
GB/T 7714-2015
复制
MLA
复制
APA
复制
导出至
BibTeX EndNote RefMan NoteFirst NoteExpress
×
提示
您的信息不完整,为了账户安全,请先补充。
现在去补充
×
提示
您因"违规操作"
具体请查看互助需知
我知道了
×
提示
确定
请完成安全验证×
copy
已复制链接
快去分享给好友吧!
我知道了
右上角分享
点击右上角分享
0
联系我们:info@booksci.cn Book学术提供免费学术资源搜索服务,方便国内外学者检索中英文文献。致力于提供最便捷和优质的服务体验。 Copyright © 2023 布克学术 All rights reserved.
京ICP备2023020795号-1
ghs 京公网安备 11010802042870号
Book学术文献互助
Book学术文献互助群
群 号:604180095
Book学术官方微信