原发纤毛的缺失促进了卵巢肿瘤微环境中epha2介导的内皮细胞向间质细胞的转化。

IF 4.5 2区 医学 Q1 Biochemistry, Genetics and Molecular Biology
Molecular Oncology Pub Date : 2025-10-01 Epub Date: 2025-05-21 DOI:10.1002/1878-0261.70057
Jin Gu Cho, Yubin Hah, Eunsik Yun, Hye In Ka, Aram Lee, Sora Han, Dawn Lee, Sung Wook Kim, Jong Hoon Park, Byung Su Kwon, Young Yang, Jongmin Kim
{"title":"原发纤毛的缺失促进了卵巢肿瘤微环境中epha2介导的内皮细胞向间质细胞的转化。","authors":"Jin Gu Cho, Yubin Hah, Eunsik Yun, Hye In Ka, Aram Lee, Sora Han, Dawn Lee, Sung Wook Kim, Jong Hoon Park, Byung Su Kwon, Young Yang, Jongmin Kim","doi":"10.1002/1878-0261.70057","DOIUrl":null,"url":null,"abstract":"<p><p>Endothelial-to-mesenchymal transition (EndMT) is closely associated with tumor progression. Endothelial cells (ECs) in the tumor microenvironment (TME) use EndMT programs to facilitate tumor progression; however, the underlying mechanisms in ovarian cancer are poorly understood. Here, we describe the involvement of primary cilia in EndMT of the ovarian TME. We showed that ECs from human ovarian tumors displayed robust EndMT and impaired cilia formation, as was also observed in ECs in response to ovarian cancer cell culture-conditioned media (OV-CM). Notably, ECs lacking primary cilia exhibited increased OV-CM-induced EndMT. Vascular abnormalities, such as enhanced cell migration and vessel permeability, were observed in vitro. Furthermore, in vivo experiments using endothelial-specific kinesin family member 3A (Kif3a)-knockout mice showed enhanced EndMT in the ovarian TME. Mechanistically, we identified ephrin type-A receptor 2 (EphA2) as a key regulator of EndMT. Upon OV-CM treatment, EphA2 expression increased, and depletion of EphA2 in ECs decreased OV-CM-induced EndMT and vascular abnormalities. These results highlight that the loss of primary cilia and the consequent EphA2 activation are key mechanisms by which EndMT programs induce the acquisition of cancer-associated fibroblast-like cells in the ovarian TME, thereby promoting ovarian cancer progression.</p>","PeriodicalId":18764,"journal":{"name":"Molecular Oncology","volume":" ","pages":"2951-2966"},"PeriodicalIF":4.5000,"publicationDate":"2025-10-01","publicationTypes":"Journal Article","fieldsOfStudy":null,"isOpenAccess":false,"openAccessPdf":"https://www.ncbi.nlm.nih.gov/pmc/articles/PMC12515696/pdf/","citationCount":"0","resultStr":"{\"title\":\"Loss of primary cilia promotes EphA2-mediated endothelial-to-mesenchymal transition in the ovarian tumor microenvironment.\",\"authors\":\"Jin Gu Cho, Yubin Hah, Eunsik Yun, Hye In Ka, Aram Lee, Sora Han, Dawn Lee, Sung Wook Kim, Jong Hoon Park, Byung Su Kwon, Young Yang, Jongmin Kim\",\"doi\":\"10.1002/1878-0261.70057\",\"DOIUrl\":null,\"url\":null,\"abstract\":\"<p><p>Endothelial-to-mesenchymal transition (EndMT) is closely associated with tumor progression. Endothelial cells (ECs) in the tumor microenvironment (TME) use EndMT programs to facilitate tumor progression; however, the underlying mechanisms in ovarian cancer are poorly understood. Here, we describe the involvement of primary cilia in EndMT of the ovarian TME. We showed that ECs from human ovarian tumors displayed robust EndMT and impaired cilia formation, as was also observed in ECs in response to ovarian cancer cell culture-conditioned media (OV-CM). Notably, ECs lacking primary cilia exhibited increased OV-CM-induced EndMT. Vascular abnormalities, such as enhanced cell migration and vessel permeability, were observed in vitro. Furthermore, in vivo experiments using endothelial-specific kinesin family member 3A (Kif3a)-knockout mice showed enhanced EndMT in the ovarian TME. Mechanistically, we identified ephrin type-A receptor 2 (EphA2) as a key regulator of EndMT. Upon OV-CM treatment, EphA2 expression increased, and depletion of EphA2 in ECs decreased OV-CM-induced EndMT and vascular abnormalities. These results highlight that the loss of primary cilia and the consequent EphA2 activation are key mechanisms by which EndMT programs induce the acquisition of cancer-associated fibroblast-like cells in the ovarian TME, thereby promoting ovarian cancer progression.</p>\",\"PeriodicalId\":18764,\"journal\":{\"name\":\"Molecular Oncology\",\"volume\":\" \",\"pages\":\"2951-2966\"},\"PeriodicalIF\":4.5000,\"publicationDate\":\"2025-10-01\",\"publicationTypes\":\"Journal Article\",\"fieldsOfStudy\":null,\"isOpenAccess\":false,\"openAccessPdf\":\"https://www.ncbi.nlm.nih.gov/pmc/articles/PMC12515696/pdf/\",\"citationCount\":\"0\",\"resultStr\":null,\"platform\":\"Semanticscholar\",\"paperid\":null,\"PeriodicalName\":\"Molecular Oncology\",\"FirstCategoryId\":\"3\",\"ListUrlMain\":\"https://doi.org/10.1002/1878-0261.70057\",\"RegionNum\":2,\"RegionCategory\":\"医学\",\"ArticlePicture\":[],\"TitleCN\":null,\"AbstractTextCN\":null,\"PMCID\":null,\"EPubDate\":\"2025/5/21 0:00:00\",\"PubModel\":\"Epub\",\"JCR\":\"Q1\",\"JCRName\":\"Biochemistry, Genetics and Molecular Biology\",\"Score\":null,\"Total\":0}","platform":"Semanticscholar","paperid":null,"PeriodicalName":"Molecular Oncology","FirstCategoryId":"3","ListUrlMain":"https://doi.org/10.1002/1878-0261.70057","RegionNum":2,"RegionCategory":"医学","ArticlePicture":[],"TitleCN":null,"AbstractTextCN":null,"PMCID":null,"EPubDate":"2025/5/21 0:00:00","PubModel":"Epub","JCR":"Q1","JCRName":"Biochemistry, Genetics and Molecular Biology","Score":null,"Total":0}
引用次数: 0

摘要

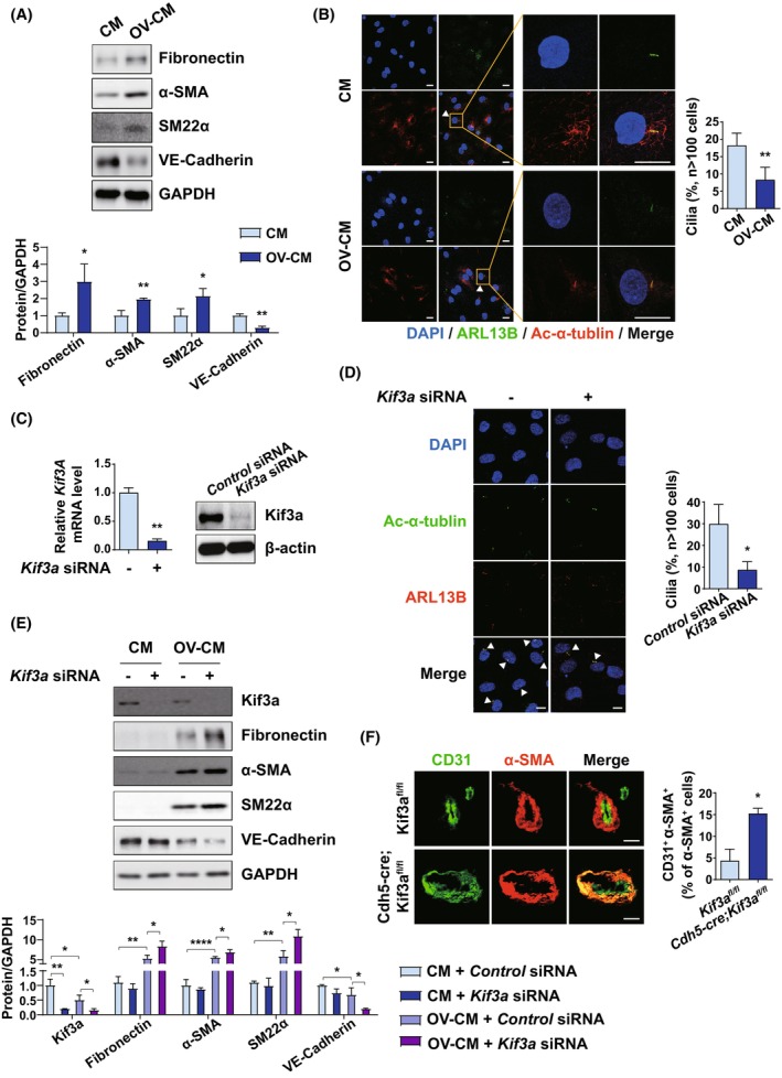
内皮-间充质转化(EndMT)与肿瘤进展密切相关。肿瘤微环境(TME)中的内皮细胞(ECs)利用EndMT程序促进肿瘤进展;然而,卵巢癌的潜在机制尚不清楚。在这里,我们描述原发性纤毛在卵巢TME的EndMT的参与。我们发现,来自人类卵巢肿瘤的ECs显示出强大的EndMT和受损的纤毛形成,正如在卵巢癌细胞培养条件培养基(OV-CM)的ECs中观察到的那样。值得注意的是,缺乏初级纤毛的ECs表现出ov - cm诱导的EndMT增加。体外观察到血管异常,如细胞迁移和血管通透性增强。此外,内皮特异性运动蛋白家族成员3A (Kif3a)敲除小鼠的体内实验显示,卵巢TME中的EndMT增强。在机制上,我们发现ephrin - a型受体2 (EphA2)是EndMT的关键调节因子。OV-CM处理后,EphA2表达增加,内皮细胞中EphA2的缺失减少了OV-CM诱导的EndMT和血管异常。这些结果表明,初级纤毛的缺失和随之而来的EphA2激活是EndMT程序诱导卵巢癌TME中癌症相关成纤维细胞样细胞获得的关键机制,从而促进卵巢癌的进展。
本文章由计算机程序翻译,如有差异,请以英文原文为准。

Loss of primary cilia promotes EphA2-mediated endothelial-to-mesenchymal transition in the ovarian tumor microenvironment.

Loss of primary cilia promotes EphA2-mediated endothelial-to-mesenchymal transition in the ovarian tumor microenvironment.

Loss of primary cilia promotes EphA2-mediated endothelial-to-mesenchymal transition in the ovarian tumor microenvironment.

Loss of primary cilia promotes EphA2-mediated endothelial-to-mesenchymal transition in the ovarian tumor microenvironment.

Endothelial-to-mesenchymal transition (EndMT) is closely associated with tumor progression. Endothelial cells (ECs) in the tumor microenvironment (TME) use EndMT programs to facilitate tumor progression; however, the underlying mechanisms in ovarian cancer are poorly understood. Here, we describe the involvement of primary cilia in EndMT of the ovarian TME. We showed that ECs from human ovarian tumors displayed robust EndMT and impaired cilia formation, as was also observed in ECs in response to ovarian cancer cell culture-conditioned media (OV-CM). Notably, ECs lacking primary cilia exhibited increased OV-CM-induced EndMT. Vascular abnormalities, such as enhanced cell migration and vessel permeability, were observed in vitro. Furthermore, in vivo experiments using endothelial-specific kinesin family member 3A (Kif3a)-knockout mice showed enhanced EndMT in the ovarian TME. Mechanistically, we identified ephrin type-A receptor 2 (EphA2) as a key regulator of EndMT. Upon OV-CM treatment, EphA2 expression increased, and depletion of EphA2 in ECs decreased OV-CM-induced EndMT and vascular abnormalities. These results highlight that the loss of primary cilia and the consequent EphA2 activation are key mechanisms by which EndMT programs induce the acquisition of cancer-associated fibroblast-like cells in the ovarian TME, thereby promoting ovarian cancer progression.

求助全文
通过发布文献求助,成功后即可免费获取论文全文。 去求助
来源期刊
Molecular Oncology
Molecular Oncology Biochemistry, Genetics and Molecular Biology-Molecular Medicine
CiteScore
11.80
自引率
1.50%
发文量
203
审稿时长
10 weeks
期刊介绍: Molecular Oncology highlights new discoveries, approaches, and technical developments, in basic, clinical and discovery-driven translational cancer research. It publishes research articles, reviews (by invitation only), and timely science policy articles. The journal is now fully Open Access with all articles published over the past 10 years freely available.
×
引用
GB/T 7714-2015
复制
MLA
复制
APA
复制
导出至
BibTeX EndNote RefMan NoteFirst NoteExpress
×
提示
您的信息不完整,为了账户安全,请先补充。
现在去补充
×
提示
您因"违规操作"
具体请查看互助需知
我知道了
×
提示
确定
请完成安全验证×
copy
已复制链接
快去分享给好友吧!
我知道了
右上角分享
点击右上角分享
0
联系我们:info@booksci.cn Book学术提供免费学术资源搜索服务,方便国内外学者检索中英文文献。致力于提供最便捷和优质的服务体验。 Copyright © 2023 布克学术 All rights reserved.
京ICP备2023020795号-1
ghs 京公网安备 11010802042870号
Book学术文献互助
Book学术文献互助群
群 号:604180095
Book学术官方微信