减少小儿急诊科阑尾炎评估计算机断层扫描的使用:多学科质量改进倡议。

IF 1.1 Q3 PEDIATRICS
Pediatric quality & safety Pub Date : 2025-05-19 eCollection Date: 2025-05-01 DOI:10.1097/pq9.0000000000000808
Jennifer Hockenbury, Monica E Lopez, Caroline M Godfrey, Martin L Blakely, Melissa Danko, Marta Hernanz-Schulman, S Barron Frazier
{"title":"减少小儿急诊科阑尾炎评估计算机断层扫描的使用:多学科质量改进倡议。","authors":"Jennifer Hockenbury, Monica E Lopez, Caroline M Godfrey, Martin L Blakely, Melissa Danko, Marta Hernanz-Schulman, S Barron Frazier","doi":"10.1097/pq9.0000000000000808","DOIUrl":null,"url":null,"abstract":"<p><strong>Introduction: </strong>Appendicitis is the most common pediatric surgical emergency, and computed tomography (CT) remains an overused diagnostic test for appendicitis. Our institutional rate of CT utilization for suspected appendicitis was higher than in peer children's hospitals, so we aimed to reduce CT utilization during the evaluation of pediatric appendicitis from 31.3% to 15% within 12 months.</p><p><strong>Methods: </strong>From September 2021 to October 2022, we conducted a multidisciplinary quality improvement initiative among patients evaluated for appendicitis in the pediatric emergency department (PED). Interventions included standardizing evaluation with a clinical practice guideline, an order set in the electronic medical record for clinical decision support, and radiologist use of an ultrasound report template. The primary measure was the percentage of patients undergoing evaluation for appendicitis who received an abdominal CT scan. Process measures were the timing of surgical consultation and ultrasound report template use. Balancing measures included negative pathology appendectomies and PED return visits within 72 hours with subsequent appendicitis diagnosis. We analyzed data using statistical process control charts and Nelson rules to detect special cause variation.</p><p><strong>Results: </strong>We evaluated a total of 2,010 patients for acute appendicitis, with 624 representing baseline encounters with a CT rate of 31.3%. Quality improvement interventions reduced the CT rate to 12.1% sustained for 10 months without impacting the rate of negative pathology appendectomy or PED return visits within 72 hours.</p><p><strong>Conclusions: </strong>Quality improvement methodology led to a sustained reduction in CT utilization for patients undergoing evaluation for appendicitis in a PED.</p>","PeriodicalId":74412,"journal":{"name":"Pediatric quality & safety","volume":"10 3","pages":"e808"},"PeriodicalIF":1.1000,"publicationDate":"2025-05-19","publicationTypes":"Journal Article","fieldsOfStudy":null,"isOpenAccess":false,"openAccessPdf":"https://www.ncbi.nlm.nih.gov/pmc/articles/PMC12088629/pdf/","citationCount":"0","resultStr":"{\"title\":\"Reducing Computed Tomography Use for Appendicitis Evaluation in a Pediatric Emergency Department: A Multidisciplinary Quality Improvement Initiative.\",\"authors\":\"Jennifer Hockenbury, Monica E Lopez, Caroline M Godfrey, Martin L Blakely, Melissa Danko, Marta Hernanz-Schulman, S Barron Frazier\",\"doi\":\"10.1097/pq9.0000000000000808\",\"DOIUrl\":null,\"url\":null,\"abstract\":\"<p><strong>Introduction: </strong>Appendicitis is the most common pediatric surgical emergency, and computed tomography (CT) remains an overused diagnostic test for appendicitis. Our institutional rate of CT utilization for suspected appendicitis was higher than in peer children's hospitals, so we aimed to reduce CT utilization during the evaluation of pediatric appendicitis from 31.3% to 15% within 12 months.</p><p><strong>Methods: </strong>From September 2021 to October 2022, we conducted a multidisciplinary quality improvement initiative among patients evaluated for appendicitis in the pediatric emergency department (PED). Interventions included standardizing evaluation with a clinical practice guideline, an order set in the electronic medical record for clinical decision support, and radiologist use of an ultrasound report template. The primary measure was the percentage of patients undergoing evaluation for appendicitis who received an abdominal CT scan. Process measures were the timing of surgical consultation and ultrasound report template use. Balancing measures included negative pathology appendectomies and PED return visits within 72 hours with subsequent appendicitis diagnosis. We analyzed data using statistical process control charts and Nelson rules to detect special cause variation.</p><p><strong>Results: </strong>We evaluated a total of 2,010 patients for acute appendicitis, with 624 representing baseline encounters with a CT rate of 31.3%. Quality improvement interventions reduced the CT rate to 12.1% sustained for 10 months without impacting the rate of negative pathology appendectomy or PED return visits within 72 hours.</p><p><strong>Conclusions: </strong>Quality improvement methodology led to a sustained reduction in CT utilization for patients undergoing evaluation for appendicitis in a PED.</p>\",\"PeriodicalId\":74412,\"journal\":{\"name\":\"Pediatric quality & safety\",\"volume\":\"10 3\",\"pages\":\"e808\"},\"PeriodicalIF\":1.1000,\"publicationDate\":\"2025-05-19\",\"publicationTypes\":\"Journal Article\",\"fieldsOfStudy\":null,\"isOpenAccess\":false,\"openAccessPdf\":\"https://www.ncbi.nlm.nih.gov/pmc/articles/PMC12088629/pdf/\",\"citationCount\":\"0\",\"resultStr\":null,\"platform\":\"Semanticscholar\",\"paperid\":null,\"PeriodicalName\":\"Pediatric quality & safety\",\"FirstCategoryId\":\"1085\",\"ListUrlMain\":\"https://doi.org/10.1097/pq9.0000000000000808\",\"RegionNum\":0,\"RegionCategory\":null,\"ArticlePicture\":[],\"TitleCN\":null,\"AbstractTextCN\":null,\"PMCID\":null,\"EPubDate\":\"2025/5/1 0:00:00\",\"PubModel\":\"eCollection\",\"JCR\":\"Q3\",\"JCRName\":\"PEDIATRICS\",\"Score\":null,\"Total\":0}","platform":"Semanticscholar","paperid":null,"PeriodicalName":"Pediatric quality & safety","FirstCategoryId":"1085","ListUrlMain":"https://doi.org/10.1097/pq9.0000000000000808","RegionNum":0,"RegionCategory":null,"ArticlePicture":[],"TitleCN":null,"AbstractTextCN":null,"PMCID":null,"EPubDate":"2025/5/1 0:00:00","PubModel":"eCollection","JCR":"Q3","JCRName":"PEDIATRICS","Score":null,"Total":0}
引用次数: 0

摘要

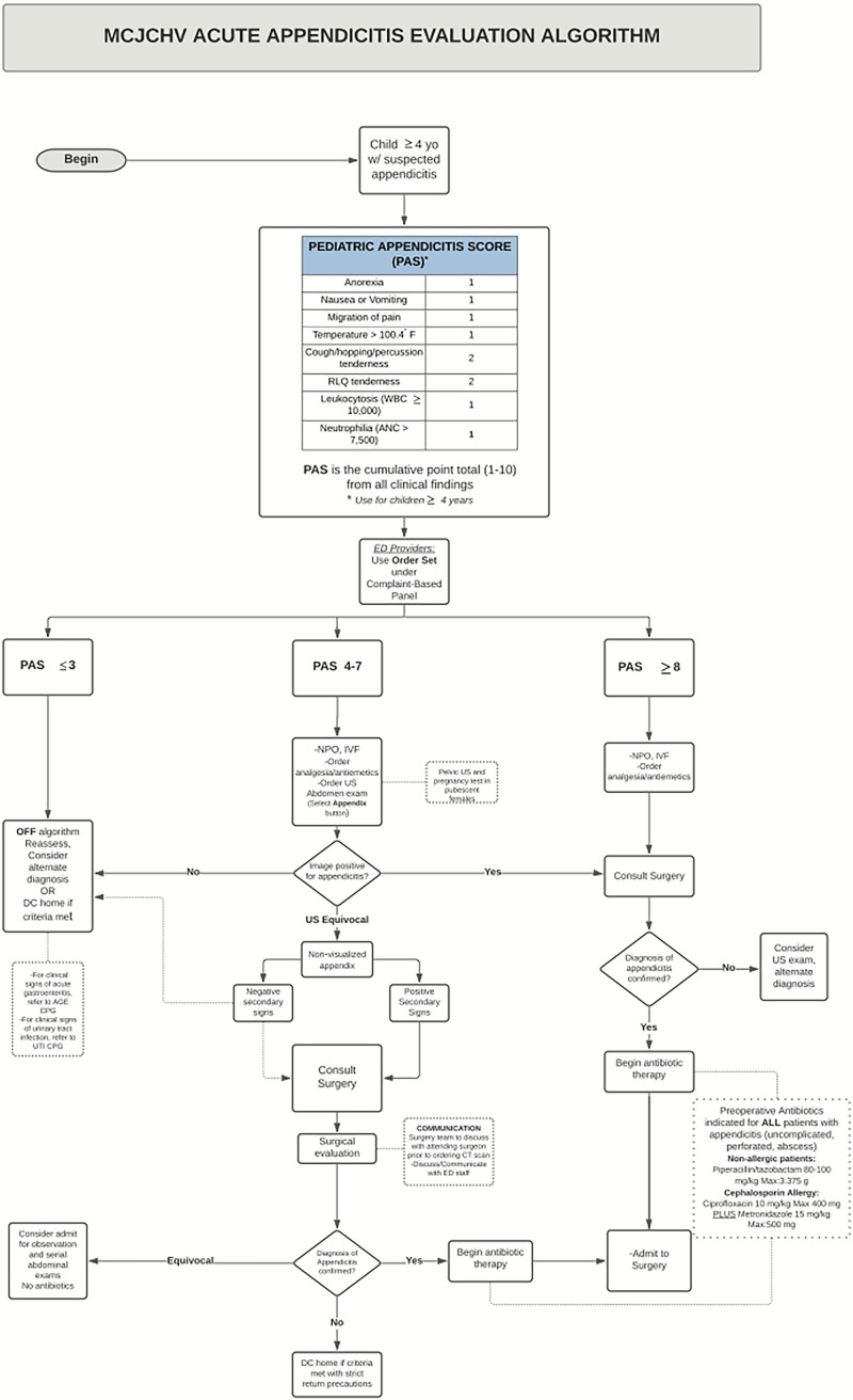
阑尾炎是最常见的儿科外科急症,计算机断层扫描(CT)仍然是阑尾炎的一种过度使用的诊断测试。我院疑似阑尾炎的CT使用率高于同行儿童医院,我们的目标是在12个月内将小儿阑尾炎评估的CT使用率从31.3%降低到15%。方法:从2021年9月至2022年10月,我们在儿科急诊科(PED)评估的阑尾炎患者中开展了一项多学科质量改进计划。干预措施包括使用临床实践指南进行标准化评估,在电子病历中设置用于临床决策支持的命令,以及放射科医生使用超声报告模板。主要指标是接受阑尾炎评估的患者接受腹部CT扫描的百分比。过程措施是手术会诊的时机和超声报告模板的使用。平衡措施包括病理阴性的阑尾切除术和诊断为阑尾炎后72小时内PED复诊。我们使用统计过程控制图和尼尔森规则分析数据,以发现特殊原因的变化。结果:我们共评估了2010例急性阑尾炎患者,其中624例代表基线遭遇,CT率为31.3%。质量改善干预将CT率降低至12.1%,持续10个月,而不影响病理阴性的阑尾切除术或72小时内PED复诊率。结论:质量改进方法导致PED中接受阑尾炎评估的患者的CT使用率持续降低。
本文章由计算机程序翻译,如有差异,请以英文原文为准。

Reducing Computed Tomography Use for Appendicitis Evaluation in a Pediatric Emergency Department: A Multidisciplinary Quality Improvement Initiative.

Reducing Computed Tomography Use for Appendicitis Evaluation in a Pediatric Emergency Department: A Multidisciplinary Quality Improvement Initiative.

Reducing Computed Tomography Use for Appendicitis Evaluation in a Pediatric Emergency Department: A Multidisciplinary Quality Improvement Initiative.

Reducing Computed Tomography Use for Appendicitis Evaluation in a Pediatric Emergency Department: A Multidisciplinary Quality Improvement Initiative.

Introduction: Appendicitis is the most common pediatric surgical emergency, and computed tomography (CT) remains an overused diagnostic test for appendicitis. Our institutional rate of CT utilization for suspected appendicitis was higher than in peer children's hospitals, so we aimed to reduce CT utilization during the evaluation of pediatric appendicitis from 31.3% to 15% within 12 months.

Methods: From September 2021 to October 2022, we conducted a multidisciplinary quality improvement initiative among patients evaluated for appendicitis in the pediatric emergency department (PED). Interventions included standardizing evaluation with a clinical practice guideline, an order set in the electronic medical record for clinical decision support, and radiologist use of an ultrasound report template. The primary measure was the percentage of patients undergoing evaluation for appendicitis who received an abdominal CT scan. Process measures were the timing of surgical consultation and ultrasound report template use. Balancing measures included negative pathology appendectomies and PED return visits within 72 hours with subsequent appendicitis diagnosis. We analyzed data using statistical process control charts and Nelson rules to detect special cause variation.

Results: We evaluated a total of 2,010 patients for acute appendicitis, with 624 representing baseline encounters with a CT rate of 31.3%. Quality improvement interventions reduced the CT rate to 12.1% sustained for 10 months without impacting the rate of negative pathology appendectomy or PED return visits within 72 hours.

Conclusions: Quality improvement methodology led to a sustained reduction in CT utilization for patients undergoing evaluation for appendicitis in a PED.

求助全文
通过发布文献求助,成功后即可免费获取论文全文。 去求助
来源期刊
CiteScore
2.20
自引率
0.00%
发文量
0
审稿时长
20 weeks
×
引用
GB/T 7714-2015
复制
MLA
复制
APA
复制
导出至
BibTeX EndNote RefMan NoteFirst NoteExpress
×
提示
您的信息不完整,为了账户安全,请先补充。
现在去补充
×
提示
您因"违规操作"
具体请查看互助需知
我知道了
×
提示
确定
请完成安全验证×
copy
已复制链接
快去分享给好友吧!
我知道了
右上角分享
点击右上角分享
0
联系我们:info@booksci.cn Book学术提供免费学术资源搜索服务,方便国内外学者检索中英文文献。致力于提供最便捷和优质的服务体验。 Copyright © 2023 布克学术 All rights reserved.
京ICP备2023020795号-1
ghs 京公网安备 11010802042870号
Book学术文献互助
Book学术文献互助群
群 号:604180095
Book学术官方微信