STING通过上皮细胞线粒体活性氧-缺氧诱导因子1α轴参与金黄色葡萄球菌的炎症和增殖。

IF 2.8 3区 医学 Q3 IMMUNOLOGY
Infection and Immunity Pub Date : 2025-06-10 Epub Date: 2025-05-19 DOI:10.1128/iai.00138-25
Xing Gao, Binfeng Wu, Yawei Qiu, Shiyuan Feng, Jinqiu Zhang, Jinfeng Miao
{"title":"STING通过上皮细胞线粒体活性氧-缺氧诱导因子1α轴参与金黄色葡萄球菌的炎症和增殖。","authors":"Xing Gao, Binfeng Wu, Yawei Qiu, Shiyuan Feng, Jinqiu Zhang, Jinfeng Miao","doi":"10.1128/iai.00138-25","DOIUrl":null,"url":null,"abstract":"<p><p><i>Staphylococcus aureus</i> infection poses a serious threat to the dairy industry and public health safety. The stimulator of interferon gene (STING) signaling pathway has been well established as effective in defending against viral infections. However, the role of STING is controversial during bacterial infections. Herein, we provide an insight into the role of STING during <i>S. aureus</i> infection. Our data revealed that the STING signaling pathway was activated in <i>S. aureus</i>-infected cells. <i>In vitro</i> investigations demonstrated that inhibiting STING reduced inflammation, hypoxia-inducible factor-1 alpha (HIF1α) expression, and mitochondrial reactive oxygen species (mROS) production. Interestingly, blocking HIF1α eliminated the escalation of inflammation associated with STING. Additionally, suppressing mROS production significantly reduced HIF1α expression and inflammation levels, while elevating mROS had the opposite effect. These results indicate that STING promoted inflammation through the mROS-HIF1α pathway. Given that glycolysis is driven by HIF1α, we investigated the role of glycolysis during infection. As expected, STING-elevated inflammation was linked with HIF1α-driven glycolysis. In terms of pathogenesis, STING contributed to <i>S. aureus</i> proliferation within cells and mouse mammary glands. Collectively, our findings demonstrate that STING facilitates infection via the mROS-HIF1α-glycolysis axis, highlighting its potential as a promising anti-inflammatory target.</p>","PeriodicalId":13541,"journal":{"name":"Infection and Immunity","volume":" ","pages":"e0013825"},"PeriodicalIF":2.8000,"publicationDate":"2025-06-10","publicationTypes":"Journal Article","fieldsOfStudy":null,"isOpenAccess":false,"openAccessPdf":"https://www.ncbi.nlm.nih.gov/pmc/articles/PMC12150761/pdf/","citationCount":"0","resultStr":"{\"title\":\"STING contributes to the inflammation and proliferation of <i>Staphylococcus aureus</i> via mitochondrial reactive oxygen species-hypoxic inducible factor 1α axis in epithelial cells.\",\"authors\":\"Xing Gao, Binfeng Wu, Yawei Qiu, Shiyuan Feng, Jinqiu Zhang, Jinfeng Miao\",\"doi\":\"10.1128/iai.00138-25\",\"DOIUrl\":null,\"url\":null,\"abstract\":\"<p><p><i>Staphylococcus aureus</i> infection poses a serious threat to the dairy industry and public health safety. The stimulator of interferon gene (STING) signaling pathway has been well established as effective in defending against viral infections. However, the role of STING is controversial during bacterial infections. Herein, we provide an insight into the role of STING during <i>S. aureus</i> infection. Our data revealed that the STING signaling pathway was activated in <i>S. aureus</i>-infected cells. <i>In vitro</i> investigations demonstrated that inhibiting STING reduced inflammation, hypoxia-inducible factor-1 alpha (HIF1α) expression, and mitochondrial reactive oxygen species (mROS) production. Interestingly, blocking HIF1α eliminated the escalation of inflammation associated with STING. Additionally, suppressing mROS production significantly reduced HIF1α expression and inflammation levels, while elevating mROS had the opposite effect. These results indicate that STING promoted inflammation through the mROS-HIF1α pathway. Given that glycolysis is driven by HIF1α, we investigated the role of glycolysis during infection. As expected, STING-elevated inflammation was linked with HIF1α-driven glycolysis. In terms of pathogenesis, STING contributed to <i>S. aureus</i> proliferation within cells and mouse mammary glands. Collectively, our findings demonstrate that STING facilitates infection via the mROS-HIF1α-glycolysis axis, highlighting its potential as a promising anti-inflammatory target.</p>\",\"PeriodicalId\":13541,\"journal\":{\"name\":\"Infection and Immunity\",\"volume\":\" \",\"pages\":\"e0013825\"},\"PeriodicalIF\":2.8000,\"publicationDate\":\"2025-06-10\",\"publicationTypes\":\"Journal Article\",\"fieldsOfStudy\":null,\"isOpenAccess\":false,\"openAccessPdf\":\"https://www.ncbi.nlm.nih.gov/pmc/articles/PMC12150761/pdf/\",\"citationCount\":\"0\",\"resultStr\":null,\"platform\":\"Semanticscholar\",\"paperid\":null,\"PeriodicalName\":\"Infection and Immunity\",\"FirstCategoryId\":\"3\",\"ListUrlMain\":\"https://doi.org/10.1128/iai.00138-25\",\"RegionNum\":3,\"RegionCategory\":\"医学\",\"ArticlePicture\":[],\"TitleCN\":null,\"AbstractTextCN\":null,\"PMCID\":null,\"EPubDate\":\"2025/5/19 0:00:00\",\"PubModel\":\"Epub\",\"JCR\":\"Q3\",\"JCRName\":\"IMMUNOLOGY\",\"Score\":null,\"Total\":0}","platform":"Semanticscholar","paperid":null,"PeriodicalName":"Infection and Immunity","FirstCategoryId":"3","ListUrlMain":"https://doi.org/10.1128/iai.00138-25","RegionNum":3,"RegionCategory":"医学","ArticlePicture":[],"TitleCN":null,"AbstractTextCN":null,"PMCID":null,"EPubDate":"2025/5/19 0:00:00","PubModel":"Epub","JCR":"Q3","JCRName":"IMMUNOLOGY","Score":null,"Total":0}
引用次数: 0

摘要

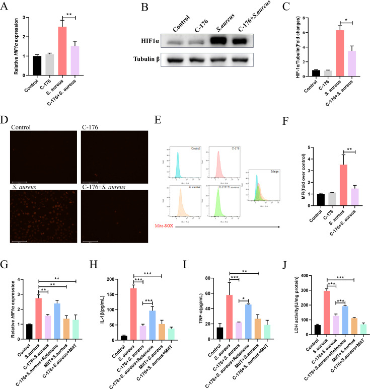
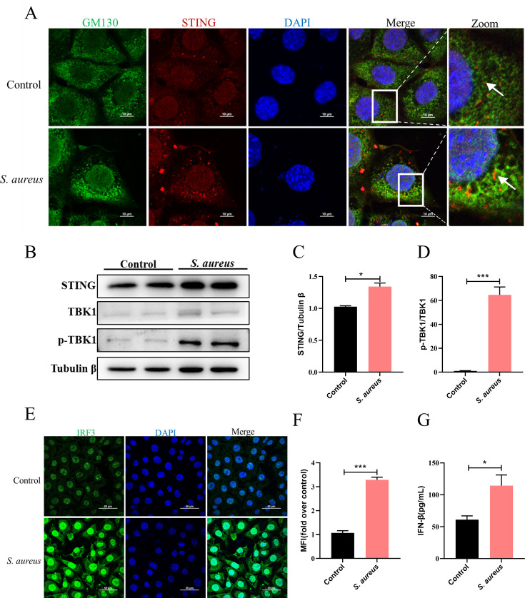
金黄色葡萄球菌感染对乳制品行业和公众健康安全构成严重威胁。干扰素基因(STING)信号通路刺激因子在防御病毒感染方面具有良好的作用。然而,STING在细菌感染中的作用存在争议。在此,我们提供了一个深入了解STING在金黄色葡萄球菌感染中的作用。我们的数据显示,STING信号通路在金黄色葡萄球菌感染的细胞中被激活。体外研究表明,抑制STING可减少炎症、缺氧诱导因子-1 α (HIF1α)的表达和线粒体活性氧(mROS)的产生。有趣的是,阻断HIF1α消除了与STING相关的炎症升级。此外,抑制mROS的产生可显著降低HIF1α的表达和炎症水平,而升高mROS则具有相反的效果。这些结果表明,STING通过mROS-HIF1α途径促进炎症。鉴于糖酵解是由HIF1α驱动的,我们研究了糖酵解在感染过程中的作用。正如预期的那样,sting升高的炎症与hif α驱动的糖酵解有关。在发病机制上,STING促进了金黄色葡萄球菌在细胞和小鼠乳腺内的增殖。总之,我们的研究结果表明,STING通过mros - hif1 α-糖酵解轴促进感染,突出了其作为一种有希望的抗炎靶点的潜力。
本文章由计算机程序翻译,如有差异,请以英文原文为准。

STING contributes to the inflammation and proliferation of <i>Staphylococcus aureus</i> via mitochondrial reactive oxygen species-hypoxic inducible factor 1α axis in epithelial cells.

STING contributes to the inflammation and proliferation of <i>Staphylococcus aureus</i> via mitochondrial reactive oxygen species-hypoxic inducible factor 1α axis in epithelial cells.

STING contributes to the inflammation and proliferation of <i>Staphylococcus aureus</i> via mitochondrial reactive oxygen species-hypoxic inducible factor 1α axis in epithelial cells.

STING contributes to the inflammation and proliferation of Staphylococcus aureus via mitochondrial reactive oxygen species-hypoxic inducible factor 1α axis in epithelial cells.

Staphylococcus aureus infection poses a serious threat to the dairy industry and public health safety. The stimulator of interferon gene (STING) signaling pathway has been well established as effective in defending against viral infections. However, the role of STING is controversial during bacterial infections. Herein, we provide an insight into the role of STING during S. aureus infection. Our data revealed that the STING signaling pathway was activated in S. aureus-infected cells. In vitro investigations demonstrated that inhibiting STING reduced inflammation, hypoxia-inducible factor-1 alpha (HIF1α) expression, and mitochondrial reactive oxygen species (mROS) production. Interestingly, blocking HIF1α eliminated the escalation of inflammation associated with STING. Additionally, suppressing mROS production significantly reduced HIF1α expression and inflammation levels, while elevating mROS had the opposite effect. These results indicate that STING promoted inflammation through the mROS-HIF1α pathway. Given that glycolysis is driven by HIF1α, we investigated the role of glycolysis during infection. As expected, STING-elevated inflammation was linked with HIF1α-driven glycolysis. In terms of pathogenesis, STING contributed to S. aureus proliferation within cells and mouse mammary glands. Collectively, our findings demonstrate that STING facilitates infection via the mROS-HIF1α-glycolysis axis, highlighting its potential as a promising anti-inflammatory target.

求助全文
通过发布文献求助,成功后即可免费获取论文全文。 去求助
来源期刊
Infection and Immunity
Infection and Immunity 医学-传染病学
CiteScore
6.00
自引率
6.50%
发文量
268
审稿时长
3 months
期刊介绍: Infection and Immunity (IAI) provides new insights into the interactions between bacterial, fungal and parasitic pathogens and their hosts. Specific areas of interest include mechanisms of molecular pathogenesis, virulence factors, cellular microbiology, experimental models of infection, host resistance or susceptibility, and the generation of innate and adaptive immune responses. IAI also welcomes studies of the microbiome relating to host-pathogen interactions.
×
引用
GB/T 7714-2015
复制
MLA
复制
APA
复制
导出至
BibTeX EndNote RefMan NoteFirst NoteExpress
×
提示
您的信息不完整,为了账户安全,请先补充。
现在去补充
×
提示
您因"违规操作"
具体请查看互助需知
我知道了
×
提示
确定
请完成安全验证×
copy
已复制链接
快去分享给好友吧!
我知道了
右上角分享
点击右上角分享
0
联系我们:info@booksci.cn Book学术提供免费学术资源搜索服务,方便国内外学者检索中英文文献。致力于提供最便捷和优质的服务体验。 Copyright © 2023 布克学术 All rights reserved.
京ICP备2023020795号-1
ghs 京公网安备 11010802042870号
Book学术文献互助
Book学术文献互助群
群 号:604180095
Book学术官方微信