LncRNA-5829:一种新的心脏纤维化抑制剂。

IF 2.1 3区 医学 Q3 CARDIAC & CARDIOVASCULAR SYSTEMS
Cardiovascular diagnosis and therapy Pub Date : 2025-04-30 Epub Date: 2025-04-23 DOI:10.21037/cdt-24-462
Xinyue Zhang, Yuanyuan Du, Jiaonan Xu, Wenhao Zhang, Xiaohui Wen, Tong Zhou, Hong Hong, Rongchao Cheng, Rong Zhang
{"title":"LncRNA-5829:一种新的心脏纤维化抑制剂。","authors":"Xinyue Zhang, Yuanyuan Du, Jiaonan Xu, Wenhao Zhang, Xiaohui Wen, Tong Zhou, Hong Hong, Rongchao Cheng, Rong Zhang","doi":"10.21037/cdt-24-462","DOIUrl":null,"url":null,"abstract":"<p><strong>Background: </strong>Recent studies have proved that long non-coding RNAs (lncRNAs) are closely related to the pathogenesis of cardiovascular diseases (CVDs), but their exact regulatory mechanism including non-coding as well as coding function in myocardial fibrosis need to be further explored. This study aims to explore the role of a novel and highly conserved lncRNA-5829 in myocardial fibrosis.</p><p><strong>Methods: </strong>Thirty-two male C57BL/6 mice weighing 20-25 g (8 weeks old) were cultured under specific pathogen-free (SPF) conditions prior to the start of the experiment. Myocardial fibrosis cells and mouse models were established by transforming growth factor-β1 (TGF-β1) induction and ligation of the left anterior descending coronary artery (LAD) surgery. After cell overexpression or knockdown of lncRNA-5829, the levels of myocardial fibrosis markers, cell proliferation, cell viability, and α smooth muscle actin (α-SMA) were measured by real-time polymerase chain reaction (PCR), Western blot and 5-ethynyl-2'-deoxyuridine (EdU) staining, cell counting kit-8 (CCK-8), immunofluorescence technique, respectively. After mouse tail vein injection of lncRNA-5829 overexpression plasmid, the levels of myocardial fibrosis markers, cardiac function, myocardial collagen distribution, and myocardial injury were measured by real-time PCR, Western blot, and echocardiography, Masson staining, and hematoxylin-eosin staining (HE staining), respectively. Furthermore, the localization of lncRNA-5829 in cardiac fibroblasts was observed by the fluorescent in situ hybridization (FISH) assay.</p><p><strong>Results: </strong>The expression of lncRNA-5829 is downregulated in myocardial fibrosis. <i>In vivo</i> models, following myocardial infarction (MI) induction, the expression of lncRNA-5829 significantly decreased compared to the sham group (P<0.001); <i>in vitro</i> models, after TGF-β1 induction, the expression of lncRNA-5829 also significantly decreased compared to the control group (P<0.001). Knockdown of lncRNA-5829 promoted the expression of fibronectin 1 (FN1) (P=0.002), collagen type I alpha 1 (Col1α1) (P=0.004), and collagen type III alpha 1 (Col3α1) (P=0.001) at the mRNA level, and FN1 (P=0.004), Col1α1 (P<0.001) at the protein level induced by TGF-β1. In contrast, overexpression of lncRNA-5829 could downregulate the expression of factors related to myocardial fibrosis, thereby inhibiting the progression of myocardial fibrosis. Overexpression of lncRNA-5829 <i>in vivo</i> significantly inhibited collagen deposition in the myocardial tissue of mice with MI (P=0.01) and improved cardiac function.</p><p><strong>Conclusions: </strong>This study demonstrated that lncRNA-5829, as a new anti-fibrotic factor, may play an important role in regulating the pathological process of myocardial fibrosis, and is a potential molecular target for the treatment of cardiac fibrosis and related heart diseases.</p>","PeriodicalId":9592,"journal":{"name":"Cardiovascular diagnosis and therapy","volume":"15 2","pages":"302-317"},"PeriodicalIF":2.1000,"publicationDate":"2025-04-30","publicationTypes":"Journal Article","fieldsOfStudy":null,"isOpenAccess":false,"openAccessPdf":"https://www.ncbi.nlm.nih.gov/pmc/articles/PMC12082186/pdf/","citationCount":"0","resultStr":"{\"title\":\"LncRNA-5829: a novel inhibitor of cardiac fibrosis.\",\"authors\":\"Xinyue Zhang, Yuanyuan Du, Jiaonan Xu, Wenhao Zhang, Xiaohui Wen, Tong Zhou, Hong Hong, Rongchao Cheng, Rong Zhang\",\"doi\":\"10.21037/cdt-24-462\",\"DOIUrl\":null,\"url\":null,\"abstract\":\"<p><strong>Background: </strong>Recent studies have proved that long non-coding RNAs (lncRNAs) are closely related to the pathogenesis of cardiovascular diseases (CVDs), but their exact regulatory mechanism including non-coding as well as coding function in myocardial fibrosis need to be further explored. This study aims to explore the role of a novel and highly conserved lncRNA-5829 in myocardial fibrosis.</p><p><strong>Methods: </strong>Thirty-two male C57BL/6 mice weighing 20-25 g (8 weeks old) were cultured under specific pathogen-free (SPF) conditions prior to the start of the experiment. Myocardial fibrosis cells and mouse models were established by transforming growth factor-β1 (TGF-β1) induction and ligation of the left anterior descending coronary artery (LAD) surgery. After cell overexpression or knockdown of lncRNA-5829, the levels of myocardial fibrosis markers, cell proliferation, cell viability, and α smooth muscle actin (α-SMA) were measured by real-time polymerase chain reaction (PCR), Western blot and 5-ethynyl-2'-deoxyuridine (EdU) staining, cell counting kit-8 (CCK-8), immunofluorescence technique, respectively. After mouse tail vein injection of lncRNA-5829 overexpression plasmid, the levels of myocardial fibrosis markers, cardiac function, myocardial collagen distribution, and myocardial injury were measured by real-time PCR, Western blot, and echocardiography, Masson staining, and hematoxylin-eosin staining (HE staining), respectively. Furthermore, the localization of lncRNA-5829 in cardiac fibroblasts was observed by the fluorescent in situ hybridization (FISH) assay.</p><p><strong>Results: </strong>The expression of lncRNA-5829 is downregulated in myocardial fibrosis. <i>In vivo</i> models, following myocardial infarction (MI) induction, the expression of lncRNA-5829 significantly decreased compared to the sham group (P<0.001); <i>in vitro</i> models, after TGF-β1 induction, the expression of lncRNA-5829 also significantly decreased compared to the control group (P<0.001). Knockdown of lncRNA-5829 promoted the expression of fibronectin 1 (FN1) (P=0.002), collagen type I alpha 1 (Col1α1) (P=0.004), and collagen type III alpha 1 (Col3α1) (P=0.001) at the mRNA level, and FN1 (P=0.004), Col1α1 (P<0.001) at the protein level induced by TGF-β1. In contrast, overexpression of lncRNA-5829 could downregulate the expression of factors related to myocardial fibrosis, thereby inhibiting the progression of myocardial fibrosis. Overexpression of lncRNA-5829 <i>in vivo</i> significantly inhibited collagen deposition in the myocardial tissue of mice with MI (P=0.01) and improved cardiac function.</p><p><strong>Conclusions: </strong>This study demonstrated that lncRNA-5829, as a new anti-fibrotic factor, may play an important role in regulating the pathological process of myocardial fibrosis, and is a potential molecular target for the treatment of cardiac fibrosis and related heart diseases.</p>\",\"PeriodicalId\":9592,\"journal\":{\"name\":\"Cardiovascular diagnosis and therapy\",\"volume\":\"15 2\",\"pages\":\"302-317\"},\"PeriodicalIF\":2.1000,\"publicationDate\":\"2025-04-30\",\"publicationTypes\":\"Journal Article\",\"fieldsOfStudy\":null,\"isOpenAccess\":false,\"openAccessPdf\":\"https://www.ncbi.nlm.nih.gov/pmc/articles/PMC12082186/pdf/\",\"citationCount\":\"0\",\"resultStr\":null,\"platform\":\"Semanticscholar\",\"paperid\":null,\"PeriodicalName\":\"Cardiovascular diagnosis and therapy\",\"FirstCategoryId\":\"3\",\"ListUrlMain\":\"https://doi.org/10.21037/cdt-24-462\",\"RegionNum\":3,\"RegionCategory\":\"医学\",\"ArticlePicture\":[],\"TitleCN\":null,\"AbstractTextCN\":null,\"PMCID\":null,\"EPubDate\":\"2025/4/23 0:00:00\",\"PubModel\":\"Epub\",\"JCR\":\"Q3\",\"JCRName\":\"CARDIAC & CARDIOVASCULAR SYSTEMS\",\"Score\":null,\"Total\":0}","platform":"Semanticscholar","paperid":null,"PeriodicalName":"Cardiovascular diagnosis and therapy","FirstCategoryId":"3","ListUrlMain":"https://doi.org/10.21037/cdt-24-462","RegionNum":3,"RegionCategory":"医学","ArticlePicture":[],"TitleCN":null,"AbstractTextCN":null,"PMCID":null,"EPubDate":"2025/4/23 0:00:00","PubModel":"Epub","JCR":"Q3","JCRName":"CARDIAC & CARDIOVASCULAR SYSTEMS","Score":null,"Total":0}
引用次数: 0

摘要

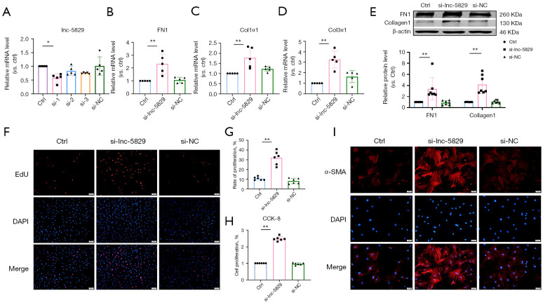
背景:近年来的研究证实,长链非编码rna (long non-coding rna, lncRNAs)与心血管疾病(cardiovascular disease, cvd)的发病密切相关,但其在心肌纤维化中的具体调控机制,包括非编码和编码功能,还有待进一步探讨。本研究旨在探索一种新型且高度保守的lncRNA-5829在心肌纤维化中的作用。方法:实验开始前,将32只体重20 ~ 25 g(8周龄)的雄性C57BL/6小鼠置于特定无病原体(SPF)条件下培养。通过转化生长因子-β1 (TGF-β1)诱导和左冠状动脉前降支结扎术建立心肌纤维化细胞和小鼠模型。lncRNA-5829过表达或低表达后,分别采用实时聚合酶链式反应(PCR)、Western blot、5-乙基-2′-脱氧尿苷(EdU)染色、细胞计数试剂盒-8 (CCK-8)、免疫荧光技术检测心肌纤维化标志物、细胞增殖、细胞活力和α平滑肌肌动蛋白(α- sma)水平。小鼠尾静脉注射lncRNA-5829过表达质粒后,分别采用实时荧光定量PCR、Western blot、超声心动图、Masson染色、苏木精-伊红染色(HE染色)检测心肌纤维化标志物、心功能、心肌胶原分布、心肌损伤水平。此外,通过荧光原位杂交(FISH)方法观察lncRNA-5829在心脏成纤维细胞中的定位。结果:lncRNA-5829在心肌纤维化中表达下调。在体内模型中,心肌梗死(MI)诱导后,lncRNA-5829的表达较假手术组显著降低(Pin体外模型中,TGF-β1诱导后,lncRNA-5829的表达也较对照组显著降低(Pin体内显著抑制MI小鼠心肌组织胶原沉积(P=0.01),改善心功能)。结论:本研究表明lncRNA-5829作为一种新的抗纤维化因子,可能在调节心肌纤维化病理过程中发挥重要作用,是治疗心肌纤维化及相关心脏病的潜在分子靶点。
本文章由计算机程序翻译,如有差异,请以英文原文为准。

LncRNA-5829: a novel inhibitor of cardiac fibrosis.

LncRNA-5829: a novel inhibitor of cardiac fibrosis.

LncRNA-5829: a novel inhibitor of cardiac fibrosis.

LncRNA-5829: a novel inhibitor of cardiac fibrosis.

Background: Recent studies have proved that long non-coding RNAs (lncRNAs) are closely related to the pathogenesis of cardiovascular diseases (CVDs), but their exact regulatory mechanism including non-coding as well as coding function in myocardial fibrosis need to be further explored. This study aims to explore the role of a novel and highly conserved lncRNA-5829 in myocardial fibrosis.

Methods: Thirty-two male C57BL/6 mice weighing 20-25 g (8 weeks old) were cultured under specific pathogen-free (SPF) conditions prior to the start of the experiment. Myocardial fibrosis cells and mouse models were established by transforming growth factor-β1 (TGF-β1) induction and ligation of the left anterior descending coronary artery (LAD) surgery. After cell overexpression or knockdown of lncRNA-5829, the levels of myocardial fibrosis markers, cell proliferation, cell viability, and α smooth muscle actin (α-SMA) were measured by real-time polymerase chain reaction (PCR), Western blot and 5-ethynyl-2'-deoxyuridine (EdU) staining, cell counting kit-8 (CCK-8), immunofluorescence technique, respectively. After mouse tail vein injection of lncRNA-5829 overexpression plasmid, the levels of myocardial fibrosis markers, cardiac function, myocardial collagen distribution, and myocardial injury were measured by real-time PCR, Western blot, and echocardiography, Masson staining, and hematoxylin-eosin staining (HE staining), respectively. Furthermore, the localization of lncRNA-5829 in cardiac fibroblasts was observed by the fluorescent in situ hybridization (FISH) assay.

Results: The expression of lncRNA-5829 is downregulated in myocardial fibrosis. In vivo models, following myocardial infarction (MI) induction, the expression of lncRNA-5829 significantly decreased compared to the sham group (P<0.001); in vitro models, after TGF-β1 induction, the expression of lncRNA-5829 also significantly decreased compared to the control group (P<0.001). Knockdown of lncRNA-5829 promoted the expression of fibronectin 1 (FN1) (P=0.002), collagen type I alpha 1 (Col1α1) (P=0.004), and collagen type III alpha 1 (Col3α1) (P=0.001) at the mRNA level, and FN1 (P=0.004), Col1α1 (P<0.001) at the protein level induced by TGF-β1. In contrast, overexpression of lncRNA-5829 could downregulate the expression of factors related to myocardial fibrosis, thereby inhibiting the progression of myocardial fibrosis. Overexpression of lncRNA-5829 in vivo significantly inhibited collagen deposition in the myocardial tissue of mice with MI (P=0.01) and improved cardiac function.

Conclusions: This study demonstrated that lncRNA-5829, as a new anti-fibrotic factor, may play an important role in regulating the pathological process of myocardial fibrosis, and is a potential molecular target for the treatment of cardiac fibrosis and related heart diseases.

求助全文
通过发布文献求助,成功后即可免费获取论文全文。 去求助
来源期刊
Cardiovascular diagnosis and therapy
Cardiovascular diagnosis and therapy Medicine-Cardiology and Cardiovascular Medicine
CiteScore
4.90
自引率
4.20%
发文量
45
期刊介绍: The journal ''Cardiovascular Diagnosis and Therapy'' (Print ISSN: 2223-3652; Online ISSN: 2223-3660) accepts basic and clinical science submissions related to Cardiovascular Medicine and Surgery. The mission of the journal is the rapid exchange of scientific information between clinicians and scientists worldwide. To reach this goal, the journal will focus on novel media, using a web-based, digital format in addition to traditional print-version. This includes on-line submission, review, publication, and distribution. The digital format will also allow submission of extensive supporting visual material, both images and video. The website www.thecdt.org will serve as the central hub and also allow posting of comments and on-line discussion. The web-site of the journal will be linked to a number of international web-sites (e.g. www.dxy.cn), which will significantly expand the distribution of its contents.
×
引用
GB/T 7714-2015
复制
MLA
复制
APA
复制
导出至
BibTeX EndNote RefMan NoteFirst NoteExpress
×
提示
您的信息不完整,为了账户安全,请先补充。
现在去补充
×
提示
您因"违规操作"
具体请查看互助需知
我知道了
×
提示
确定
请完成安全验证×
copy
已复制链接
快去分享给好友吧!
我知道了
右上角分享
点击右上角分享
0
联系我们:info@booksci.cn Book学术提供免费学术资源搜索服务,方便国内外学者检索中英文文献。致力于提供最便捷和优质的服务体验。 Copyright © 2023 布克学术 All rights reserved.
京ICP备2023020795号-1
ghs 京公网安备 11010802042870号
Book学术文献互助
Book学术文献互助群
群 号:604180095
Book学术官方微信