从提示到平台:用于医疗模拟场景设计的代理AI工作流。

IF 4.7 Q2 HEALTH CARE SCIENCES & SERVICES
Federico Lorenzo Barra, Giovanna Rodella, Alessandro Costa, Antonio Scalogna, Luca Carenzo, Alice Monzani, Francesco Della Corte
{"title":"从提示到平台:用于医疗模拟场景设计的代理AI工作流。","authors":"Federico Lorenzo Barra, Giovanna Rodella, Alessandro Costa, Antonio Scalogna, Luca Carenzo, Alice Monzani, Francesco Della Corte","doi":"10.1186/s41077-025-00357-z","DOIUrl":null,"url":null,"abstract":"<p><p>Healthcare simulation scenario design remains a resource-intensive process, demanding significant time and expertise from educators. This article presents an innovative AI-driven agentic workflow for healthcare simulation scenario development, bridging technical capability with pedagogical effectiveness. The system evolved from an initial ChatGPT-based prototype to a sophisticated platform implementation utilizing multiple specialized AI agents. Each agent addresses specific sub-tasks, including objective formulation, patient narrative generation, diagnostic data creation, and debriefing point development. The workflow employs advanced AI methodologies including decomposition, prompt chaining, parallelization, retrieval-augmented generation, and iterative refinement, all orchestrated through a user-friendly conversational interface. Critical to implementation was the demonstration that healthcare professionals with modest technical skills could develop these complex workflows without specialized AI expertise. The system ensures consistent adherence to established simulation guidelines, including INACSL Standards of Best Practice and ASPiH Standards Framework, while significantly reducing scenario development time by approximately 70-80%. Designed for broad applicability across diverse clinical settings and learner levels, the workflow incorporates multilingual capabilities for global application. Potential pitfalls include the necessity for rigorous review of AI-generated content and awareness of bias in model outputs. Key lessons learned emphasize interdisciplinary collaboration, systematic prompt refinement, essential human oversight, and the democratization of AI tools in healthcare education. This innovation demonstrates how sophisticated agentic AI implementations can transform healthcare simulation through enhanced efficiency, consistency, and accessibility without sacrificing pedagogical integrity.</p>","PeriodicalId":72108,"journal":{"name":"Advances in simulation (London, England)","volume":"10 1","pages":"29"},"PeriodicalIF":4.7000,"publicationDate":"2025-05-16","publicationTypes":"Journal Article","fieldsOfStudy":null,"isOpenAccess":false,"openAccessPdf":"https://www.ncbi.nlm.nih.gov/pmc/articles/PMC12085049/pdf/","citationCount":"0","resultStr":"{\"title\":\"From prompt to platform: an agentic AI workflow for healthcare simulation scenario design.\",\"authors\":\"Federico Lorenzo Barra, Giovanna Rodella, Alessandro Costa, Antonio Scalogna, Luca Carenzo, Alice Monzani, Francesco Della Corte\",\"doi\":\"10.1186/s41077-025-00357-z\",\"DOIUrl\":null,\"url\":null,\"abstract\":\"<p><p>Healthcare simulation scenario design remains a resource-intensive process, demanding significant time and expertise from educators. This article presents an innovative AI-driven agentic workflow for healthcare simulation scenario development, bridging technical capability with pedagogical effectiveness. The system evolved from an initial ChatGPT-based prototype to a sophisticated platform implementation utilizing multiple specialized AI agents. Each agent addresses specific sub-tasks, including objective formulation, patient narrative generation, diagnostic data creation, and debriefing point development. The workflow employs advanced AI methodologies including decomposition, prompt chaining, parallelization, retrieval-augmented generation, and iterative refinement, all orchestrated through a user-friendly conversational interface. Critical to implementation was the demonstration that healthcare professionals with modest technical skills could develop these complex workflows without specialized AI expertise. The system ensures consistent adherence to established simulation guidelines, including INACSL Standards of Best Practice and ASPiH Standards Framework, while significantly reducing scenario development time by approximately 70-80%. Designed for broad applicability across diverse clinical settings and learner levels, the workflow incorporates multilingual capabilities for global application. Potential pitfalls include the necessity for rigorous review of AI-generated content and awareness of bias in model outputs. Key lessons learned emphasize interdisciplinary collaboration, systematic prompt refinement, essential human oversight, and the democratization of AI tools in healthcare education. This innovation demonstrates how sophisticated agentic AI implementations can transform healthcare simulation through enhanced efficiency, consistency, and accessibility without sacrificing pedagogical integrity.</p>\",\"PeriodicalId\":72108,\"journal\":{\"name\":\"Advances in simulation (London, England)\",\"volume\":\"10 1\",\"pages\":\"29\"},\"PeriodicalIF\":4.7000,\"publicationDate\":\"2025-05-16\",\"publicationTypes\":\"Journal Article\",\"fieldsOfStudy\":null,\"isOpenAccess\":false,\"openAccessPdf\":\"https://www.ncbi.nlm.nih.gov/pmc/articles/PMC12085049/pdf/\",\"citationCount\":\"0\",\"resultStr\":null,\"platform\":\"Semanticscholar\",\"paperid\":null,\"PeriodicalName\":\"Advances in simulation (London, England)\",\"FirstCategoryId\":\"1085\",\"ListUrlMain\":\"https://doi.org/10.1186/s41077-025-00357-z\",\"RegionNum\":0,\"RegionCategory\":null,\"ArticlePicture\":[],\"TitleCN\":null,\"AbstractTextCN\":null,\"PMCID\":null,\"EPubDate\":\"\",\"PubModel\":\"\",\"JCR\":\"Q2\",\"JCRName\":\"HEALTH CARE SCIENCES & SERVICES\",\"Score\":null,\"Total\":0}","platform":"Semanticscholar","paperid":null,"PeriodicalName":"Advances in simulation (London, England)","FirstCategoryId":"1085","ListUrlMain":"https://doi.org/10.1186/s41077-025-00357-z","RegionNum":0,"RegionCategory":null,"ArticlePicture":[],"TitleCN":null,"AbstractTextCN":null,"PMCID":null,"EPubDate":"","PubModel":"","JCR":"Q2","JCRName":"HEALTH CARE SCIENCES & SERVICES","Score":null,"Total":0}
引用次数: 0

摘要

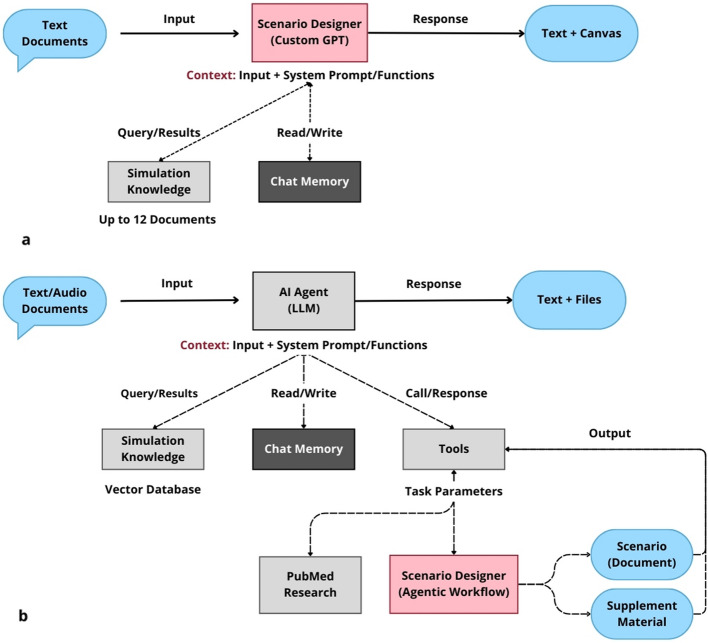
医疗保健模拟场景设计仍然是一个资源密集型过程,需要教育工作者投入大量时间和专业知识。本文提出了一种创新的人工智能驱动的医疗模拟场景开发代理工作流程,将技术能力与教学效率相结合。该系统从最初的基于chatgpt的原型发展到利用多个专业人工智能代理的复杂平台实现。每个代理处理特定的子任务,包括客观表述、患者叙述生成、诊断数据创建和汇报点开发。工作流采用先进的人工智能方法,包括分解、提示链接、并行化、检索增强生成和迭代细化,所有这些都通过用户友好的对话界面进行编排。实施的关键是证明具有一般技术技能的医疗保健专业人员可以在没有专门的人工智能专业知识的情况下开发这些复杂的工作流程。该系统确保始终遵守已建立的模拟指导方针,包括INACSL最佳实践标准和ASPiH标准框架,同时显着减少了大约70-80%的场景开发时间。设计广泛适用于不同的临床设置和学习者水平,工作流程结合了全球应用的多语言能力。潜在的缺陷包括对人工智能生成的内容进行严格审查的必要性,以及对模型输出中的偏见的认识。吸取的主要经验教训强调跨学科合作、系统的及时改进、必要的人类监督以及医疗保健教育中人工智能工具的民主化。这一创新展示了复杂的代理人工智能实现如何在不牺牲教学完整性的情况下,通过提高效率、一致性和可访问性来改变医疗保健模拟。
本文章由计算机程序翻译,如有差异,请以英文原文为准。

From prompt to platform: an agentic AI workflow for healthcare simulation scenario design.

From prompt to platform: an agentic AI workflow for healthcare simulation scenario design.

From prompt to platform: an agentic AI workflow for healthcare simulation scenario design.

Healthcare simulation scenario design remains a resource-intensive process, demanding significant time and expertise from educators. This article presents an innovative AI-driven agentic workflow for healthcare simulation scenario development, bridging technical capability with pedagogical effectiveness. The system evolved from an initial ChatGPT-based prototype to a sophisticated platform implementation utilizing multiple specialized AI agents. Each agent addresses specific sub-tasks, including objective formulation, patient narrative generation, diagnostic data creation, and debriefing point development. The workflow employs advanced AI methodologies including decomposition, prompt chaining, parallelization, retrieval-augmented generation, and iterative refinement, all orchestrated through a user-friendly conversational interface. Critical to implementation was the demonstration that healthcare professionals with modest technical skills could develop these complex workflows without specialized AI expertise. The system ensures consistent adherence to established simulation guidelines, including INACSL Standards of Best Practice and ASPiH Standards Framework, while significantly reducing scenario development time by approximately 70-80%. Designed for broad applicability across diverse clinical settings and learner levels, the workflow incorporates multilingual capabilities for global application. Potential pitfalls include the necessity for rigorous review of AI-generated content and awareness of bias in model outputs. Key lessons learned emphasize interdisciplinary collaboration, systematic prompt refinement, essential human oversight, and the democratization of AI tools in healthcare education. This innovation demonstrates how sophisticated agentic AI implementations can transform healthcare simulation through enhanced efficiency, consistency, and accessibility without sacrificing pedagogical integrity.

求助全文
通过发布文献求助,成功后即可免费获取论文全文。 去求助
来源期刊
CiteScore
5.70
自引率
0.00%
发文量
0
审稿时长
12 weeks
×
引用
GB/T 7714-2015
复制
MLA
复制
APA
复制
导出至
BibTeX EndNote RefMan NoteFirst NoteExpress
×
提示
您的信息不完整,为了账户安全,请先补充。
现在去补充
×
提示
您因"违规操作"
具体请查看互助需知
我知道了
×
提示
确定
请完成安全验证×
copy
已复制链接
快去分享给好友吧!
我知道了
右上角分享
点击右上角分享
0
联系我们:info@booksci.cn Book学术提供免费学术资源搜索服务,方便国内外学者检索中英文文献。致力于提供最便捷和优质的服务体验。 Copyright © 2023 布克学术 All rights reserved.
京ICP备2023020795号-1
ghs 京公网安备 11010802042870号
Book学术文献互助
Book学术文献互助群
群 号:604180095
Book学术官方微信