肺癌早期检测的血浆9-microRNA信号:多中心分析

IF 11.5 2区 医学 Q1 MEDICINE, RESEARCH & EXPERIMENTAL
Elisa Dama, Tommaso Colangelo, Roberto Cuttano, Rafal Dziadziuszko, Thomas Dandekar, Piotr Widlak, Witold Rzyman, Giulia Veronesi, Fabrizio Bianchi
{"title":"肺癌早期检测的血浆9-microRNA信号:多中心分析","authors":"Elisa Dama, Tommaso Colangelo, Roberto Cuttano, Rafal Dziadziuszko, Thomas Dandekar, Piotr Widlak, Witold Rzyman, Giulia Veronesi, Fabrizio Bianchi","doi":"10.1186/s40364-025-00787-x","DOIUrl":null,"url":null,"abstract":"<p><p>Lung cancer remains the leading cause of cancer-related deaths worldwide. Low-dose computed tomography (LD-CT) screening, combined with effective minimally invasive molecular testing such circulating microRNA, has the potential to reduce the burden of lung cancer. However, their clinical application requires further validation, including studies across diverse patient cohorts from different countries. In this study, we propose a signature of 9 circulating miRNAs derived from a robust multi-platform workflow with a multi-center design, for a total of 276 lung cancer and 451 non-cancer controls, based on the data from two European LD-CT screening cohorts (Poland and Italy). The classification performance of the signature was stable in the two screening cohorts, with AUC=0.78 (SE, 76%; SP, 67%; ACC=70%), and AUC=0.75 (SE, 82%; SP, 68%; ACC=71%) in the Polish and Italian cohorts, respectively. The diagnostic accuracy of the signature was remarkably independent of age, gender, smoking (status and intensity), nodule size, and density. Additionally, the signature demonstrated strong performance in detecting stage I lung cancer, with AUC=0.76 (95%CI: 0.68-0.84), and 0.69 (95%CI: 0.49-0.89) in the Polish and Italian cohorts respectively, with a prediction ability of 63-73%. The signature's ability to discriminate benign nodules was satisfactory, with AUC=0.71 (95%CI: 0.58-0.84). The proposed panel of 9 circulating miRNAs provides a robust and precise diagnostic tool to substantially advance the effectiveness of the LD-CT screening program.</p>","PeriodicalId":54225,"journal":{"name":"Biomarker Research","volume":"13 1","pages":"74"},"PeriodicalIF":11.5000,"publicationDate":"2025-05-16","publicationTypes":"Journal Article","fieldsOfStudy":null,"isOpenAccess":false,"openAccessPdf":"https://www.ncbi.nlm.nih.gov/pmc/articles/PMC12085043/pdf/","citationCount":"0","resultStr":"{\"title\":\"A plasma 9-microRNA signature for lung cancer early detection: a multicenter analysis.\",\"authors\":\"Elisa Dama, Tommaso Colangelo, Roberto Cuttano, Rafal Dziadziuszko, Thomas Dandekar, Piotr Widlak, Witold Rzyman, Giulia Veronesi, Fabrizio Bianchi\",\"doi\":\"10.1186/s40364-025-00787-x\",\"DOIUrl\":null,\"url\":null,\"abstract\":\"<p><p>Lung cancer remains the leading cause of cancer-related deaths worldwide. Low-dose computed tomography (LD-CT) screening, combined with effective minimally invasive molecular testing such circulating microRNA, has the potential to reduce the burden of lung cancer. However, their clinical application requires further validation, including studies across diverse patient cohorts from different countries. In this study, we propose a signature of 9 circulating miRNAs derived from a robust multi-platform workflow with a multi-center design, for a total of 276 lung cancer and 451 non-cancer controls, based on the data from two European LD-CT screening cohorts (Poland and Italy). The classification performance of the signature was stable in the two screening cohorts, with AUC=0.78 (SE, 76%; SP, 67%; ACC=70%), and AUC=0.75 (SE, 82%; SP, 68%; ACC=71%) in the Polish and Italian cohorts, respectively. The diagnostic accuracy of the signature was remarkably independent of age, gender, smoking (status and intensity), nodule size, and density. Additionally, the signature demonstrated strong performance in detecting stage I lung cancer, with AUC=0.76 (95%CI: 0.68-0.84), and 0.69 (95%CI: 0.49-0.89) in the Polish and Italian cohorts respectively, with a prediction ability of 63-73%. The signature's ability to discriminate benign nodules was satisfactory, with AUC=0.71 (95%CI: 0.58-0.84). The proposed panel of 9 circulating miRNAs provides a robust and precise diagnostic tool to substantially advance the effectiveness of the LD-CT screening program.</p>\",\"PeriodicalId\":54225,\"journal\":{\"name\":\"Biomarker Research\",\"volume\":\"13 1\",\"pages\":\"74\"},\"PeriodicalIF\":11.5000,\"publicationDate\":\"2025-05-16\",\"publicationTypes\":\"Journal Article\",\"fieldsOfStudy\":null,\"isOpenAccess\":false,\"openAccessPdf\":\"https://www.ncbi.nlm.nih.gov/pmc/articles/PMC12085043/pdf/\",\"citationCount\":\"0\",\"resultStr\":null,\"platform\":\"Semanticscholar\",\"paperid\":null,\"PeriodicalName\":\"Biomarker Research\",\"FirstCategoryId\":\"3\",\"ListUrlMain\":\"https://doi.org/10.1186/s40364-025-00787-x\",\"RegionNum\":2,\"RegionCategory\":\"医学\",\"ArticlePicture\":[],\"TitleCN\":null,\"AbstractTextCN\":null,\"PMCID\":null,\"EPubDate\":\"\",\"PubModel\":\"\",\"JCR\":\"Q1\",\"JCRName\":\"MEDICINE, RESEARCH & EXPERIMENTAL\",\"Score\":null,\"Total\":0}","platform":"Semanticscholar","paperid":null,"PeriodicalName":"Biomarker Research","FirstCategoryId":"3","ListUrlMain":"https://doi.org/10.1186/s40364-025-00787-x","RegionNum":2,"RegionCategory":"医学","ArticlePicture":[],"TitleCN":null,"AbstractTextCN":null,"PMCID":null,"EPubDate":"","PubModel":"","JCR":"Q1","JCRName":"MEDICINE, RESEARCH & EXPERIMENTAL","Score":null,"Total":0}
引用次数: 0

摘要

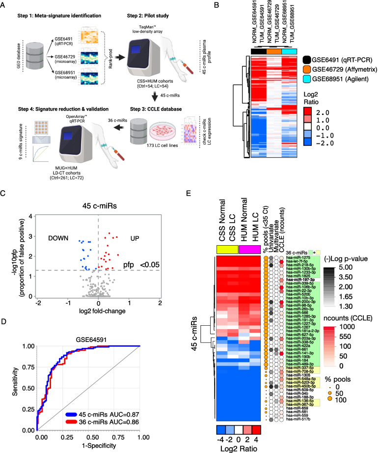
肺癌仍然是全世界癌症相关死亡的主要原因。低剂量计算机断层扫描(LD-CT)筛查,结合有效的微创分子检测,如循环microRNA,有可能减轻肺癌的负担。然而,它们的临床应用需要进一步的验证,包括对来自不同国家的不同患者队列的研究。在这项研究中,我们基于来自两个欧洲LD-CT筛查队列(波兰和意大利)的数据,提出了来自多中心设计的多平台工作流的9个循环mirna的签名,共276名肺癌患者和451名非癌症对照。在两个筛选队列中,标记的分类性能稳定,AUC=0.78 (SE, 76%;SP, 67%;ACC=70%), AUC=0.75 (SE, 82%;SP, 68%;ACC=71%),分别在波兰和意大利队列中。该特征的诊断准确性与年龄、性别、吸烟(状态和强度)、结节大小和密度显著无关。此外,该特征在检测I期肺癌方面表现出较强的性能,波兰和意大利队列的AUC分别为0.76 (95%CI: 0.68-0.84)和0.69 (95%CI: 0.49-0.89),预测能力为63-73%。该标记鉴别良性结节的能力令人满意,AUC=0.71 (95%CI: 0.58-0.84)。提出的9个循环mirna小组提供了一种强大而精确的诊断工具,可以大大提高LD-CT筛查计划的有效性。
本文章由计算机程序翻译,如有差异,请以英文原文为准。

A plasma 9-microRNA signature for lung cancer early detection: a multicenter analysis.

A plasma 9-microRNA signature for lung cancer early detection: a multicenter analysis.

A plasma 9-microRNA signature for lung cancer early detection: a multicenter analysis.

Lung cancer remains the leading cause of cancer-related deaths worldwide. Low-dose computed tomography (LD-CT) screening, combined with effective minimally invasive molecular testing such circulating microRNA, has the potential to reduce the burden of lung cancer. However, their clinical application requires further validation, including studies across diverse patient cohorts from different countries. In this study, we propose a signature of 9 circulating miRNAs derived from a robust multi-platform workflow with a multi-center design, for a total of 276 lung cancer and 451 non-cancer controls, based on the data from two European LD-CT screening cohorts (Poland and Italy). The classification performance of the signature was stable in the two screening cohorts, with AUC=0.78 (SE, 76%; SP, 67%; ACC=70%), and AUC=0.75 (SE, 82%; SP, 68%; ACC=71%) in the Polish and Italian cohorts, respectively. The diagnostic accuracy of the signature was remarkably independent of age, gender, smoking (status and intensity), nodule size, and density. Additionally, the signature demonstrated strong performance in detecting stage I lung cancer, with AUC=0.76 (95%CI: 0.68-0.84), and 0.69 (95%CI: 0.49-0.89) in the Polish and Italian cohorts respectively, with a prediction ability of 63-73%. The signature's ability to discriminate benign nodules was satisfactory, with AUC=0.71 (95%CI: 0.58-0.84). The proposed panel of 9 circulating miRNAs provides a robust and precise diagnostic tool to substantially advance the effectiveness of the LD-CT screening program.

求助全文
通过发布文献求助,成功后即可免费获取论文全文。 去求助
来源期刊
Biomarker Research
Biomarker Research Biochemistry, Genetics and Molecular Biology-Molecular Medicine
CiteScore
15.80
自引率
1.80%
发文量
80
审稿时长
10 weeks
期刊介绍: Biomarker Research, an open-access, peer-reviewed journal, covers all aspects of biomarker investigation. It seeks to publish original discoveries, novel concepts, commentaries, and reviews across various biomedical disciplines. The field of biomarker research has progressed significantly with the rise of personalized medicine and individual health. Biomarkers play a crucial role in drug discovery and development, as well as in disease diagnosis, treatment, prognosis, and prevention, particularly in the genome era.
×
引用
GB/T 7714-2015
复制
MLA
复制
APA
复制
导出至
BibTeX EndNote RefMan NoteFirst NoteExpress
×
提示
您的信息不完整,为了账户安全,请先补充。
现在去补充
×
提示
您因"违规操作"
具体请查看互助需知
我知道了
×
提示
确定
请完成安全验证×
copy
已复制链接
快去分享给好友吧!
我知道了
右上角分享
点击右上角分享
0
联系我们:info@booksci.cn Book学术提供免费学术资源搜索服务,方便国内外学者检索中英文文献。致力于提供最便捷和优质的服务体验。 Copyright © 2023 布克学术 All rights reserved.
京ICP备2023020795号-1
ghs 京公网安备 11010802042870号
Book学术文献互助
Book学术文献互助群
群 号:604180095
Book学术官方微信