循环肿瘤DNA预测her2阴性晚期胃癌患者免疫检查点阻断的临床益处

IF 5.1 1区 医学 Q1 GASTROENTEROLOGY & HEPATOLOGY
Gastric Cancer Pub Date : 2025-09-01 Epub Date: 2025-05-15 DOI:10.1007/s10120-025-01621-x
Mei He, Congcong Ji, Zhiwei Li, Shiqing Chen, Jing Gao, Lin Shen, Cheng Zhang
{"title":"循环肿瘤DNA预测her2阴性晚期胃癌患者免疫检查点阻断的临床益处","authors":"Mei He, Congcong Ji, Zhiwei Li, Shiqing Chen, Jing Gao, Lin Shen, Cheng Zhang","doi":"10.1007/s10120-025-01621-x","DOIUrl":null,"url":null,"abstract":"<p><strong>Background: </strong>Immune checkpoint inhibitors (ICIs) are becoming more prominent in the treatment of gastric cancer (GC). However, predictive biomarkers of response to ICIs in HER2-negative patients remain incompletely understood.</p><p><strong>Methods: </strong>A total of 47 patients diagnosed with HER2-negative advanced GC who underwent ICI regimens were eligible for this study. Plasma samples with paired white blood cells prior to treatments were collected from these 47 patients. Variations of circulating tumor DNA (ctDNA) was evaluated by next-generation sequencing followed by its significance analysis.</p><p><strong>Results: </strong>A total of 658 somatic mutations involving 203 genes were identified in all ctDNA. Mutations in MEN1, MLH1, CEBPA, ATR, GNAQ, and FOXL2 genes were more frequent in responders (P < 0.05). Compared with wild-type patients, patients with CEBPA or IRS2 mutations had prolonged median progression-free survival (mPFS, P = 0.0056). Patients with co-occurring mutations in IRS2/CEBPA, IRS2/POLD1, TP53/PIK3CA, or POLD1/CEBPA had longer mPFS compared with others (P = 0.003; 0.006; 0.0166; 0.0315; respectively). Both alteration of CDKN2A alone and co-mutations with MSH6 were significantly associated with superior overall survival (OS, P = 0.0289; 0.0355; respectively). In addition, higher on-treatment ctDNA concentration or variant allele frequency (VAF) were associated with poorer response (P < 0.05). Additionally, the increased molecular alterations of POLE, FGFR2 and MDC1 seemed to indicate the acquired resistance to ICIs.</p><p><strong>Conclusions: </strong>Variation signatures captured by ctDNA as well as the kinetics of ctDNA could predict the clinical benefits of ICB in HER2-negative GC patients, which was worth further validated in large cohort.</p>","PeriodicalId":12684,"journal":{"name":"Gastric Cancer","volume":" ","pages":"872-885"},"PeriodicalIF":5.1000,"publicationDate":"2025-09-01","publicationTypes":"Journal Article","fieldsOfStudy":null,"isOpenAccess":false,"openAccessPdf":"https://www.ncbi.nlm.nih.gov/pmc/articles/PMC12378147/pdf/","citationCount":"0","resultStr":"{\"title\":\"Circulating tumor DNA predicts clinical benefits of immune checkpoint blockade in HER2-negative patients with advanced gastric cancer.\",\"authors\":\"Mei He, Congcong Ji, Zhiwei Li, Shiqing Chen, Jing Gao, Lin Shen, Cheng Zhang\",\"doi\":\"10.1007/s10120-025-01621-x\",\"DOIUrl\":null,\"url\":null,\"abstract\":\"<p><strong>Background: </strong>Immune checkpoint inhibitors (ICIs) are becoming more prominent in the treatment of gastric cancer (GC). However, predictive biomarkers of response to ICIs in HER2-negative patients remain incompletely understood.</p><p><strong>Methods: </strong>A total of 47 patients diagnosed with HER2-negative advanced GC who underwent ICI regimens were eligible for this study. Plasma samples with paired white blood cells prior to treatments were collected from these 47 patients. Variations of circulating tumor DNA (ctDNA) was evaluated by next-generation sequencing followed by its significance analysis.</p><p><strong>Results: </strong>A total of 658 somatic mutations involving 203 genes were identified in all ctDNA. Mutations in MEN1, MLH1, CEBPA, ATR, GNAQ, and FOXL2 genes were more frequent in responders (P < 0.05). Compared with wild-type patients, patients with CEBPA or IRS2 mutations had prolonged median progression-free survival (mPFS, P = 0.0056). Patients with co-occurring mutations in IRS2/CEBPA, IRS2/POLD1, TP53/PIK3CA, or POLD1/CEBPA had longer mPFS compared with others (P = 0.003; 0.006; 0.0166; 0.0315; respectively). Both alteration of CDKN2A alone and co-mutations with MSH6 were significantly associated with superior overall survival (OS, P = 0.0289; 0.0355; respectively). In addition, higher on-treatment ctDNA concentration or variant allele frequency (VAF) were associated with poorer response (P < 0.05). Additionally, the increased molecular alterations of POLE, FGFR2 and MDC1 seemed to indicate the acquired resistance to ICIs.</p><p><strong>Conclusions: </strong>Variation signatures captured by ctDNA as well as the kinetics of ctDNA could predict the clinical benefits of ICB in HER2-negative GC patients, which was worth further validated in large cohort.</p>\",\"PeriodicalId\":12684,\"journal\":{\"name\":\"Gastric Cancer\",\"volume\":\" \",\"pages\":\"872-885\"},\"PeriodicalIF\":5.1000,\"publicationDate\":\"2025-09-01\",\"publicationTypes\":\"Journal Article\",\"fieldsOfStudy\":null,\"isOpenAccess\":false,\"openAccessPdf\":\"https://www.ncbi.nlm.nih.gov/pmc/articles/PMC12378147/pdf/\",\"citationCount\":\"0\",\"resultStr\":null,\"platform\":\"Semanticscholar\",\"paperid\":null,\"PeriodicalName\":\"Gastric Cancer\",\"FirstCategoryId\":\"3\",\"ListUrlMain\":\"https://doi.org/10.1007/s10120-025-01621-x\",\"RegionNum\":1,\"RegionCategory\":\"医学\",\"ArticlePicture\":[],\"TitleCN\":null,\"AbstractTextCN\":null,\"PMCID\":null,\"EPubDate\":\"2025/5/15 0:00:00\",\"PubModel\":\"Epub\",\"JCR\":\"Q1\",\"JCRName\":\"GASTROENTEROLOGY & HEPATOLOGY\",\"Score\":null,\"Total\":0}","platform":"Semanticscholar","paperid":null,"PeriodicalName":"Gastric Cancer","FirstCategoryId":"3","ListUrlMain":"https://doi.org/10.1007/s10120-025-01621-x","RegionNum":1,"RegionCategory":"医学","ArticlePicture":[],"TitleCN":null,"AbstractTextCN":null,"PMCID":null,"EPubDate":"2025/5/15 0:00:00","PubModel":"Epub","JCR":"Q1","JCRName":"GASTROENTEROLOGY & HEPATOLOGY","Score":null,"Total":0}
引用次数: 0

摘要

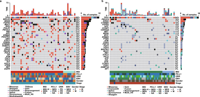
背景:免疫检查点抑制剂(ICIs)在胃癌(GC)治疗中的作用越来越突出。然而,her2阴性患者对ICIs反应的预测性生物标志物仍不完全清楚。方法:共有47例诊断为her2阴性的晚期GC患者接受了ICI方案,符合本研究的条件。从这47名患者中收集治疗前的血浆样本与配对的白细胞。循环肿瘤DNA (ctDNA)的变化通过下一代测序进行评估,并进行显著性分析。结果:在所有ctDNA中共鉴定出658个体细胞突变,涉及203个基因。MEN1、MLH1、CEBPA、ATR、GNAQ和FOXL2基因的突变在应答者中更为频繁(P)。结论:ctDNA捕获的变异特征以及ctDNA动力学可以预测her2阴性GC患者ICB的临床疗效,值得在大队列中进一步验证。
本文章由计算机程序翻译,如有差异,请以英文原文为准。

Circulating tumor DNA predicts clinical benefits of immune checkpoint blockade in HER2-negative patients with advanced gastric cancer.

Circulating tumor DNA predicts clinical benefits of immune checkpoint blockade in HER2-negative patients with advanced gastric cancer.

Circulating tumor DNA predicts clinical benefits of immune checkpoint blockade in HER2-negative patients with advanced gastric cancer.

Circulating tumor DNA predicts clinical benefits of immune checkpoint blockade in HER2-negative patients with advanced gastric cancer.

Background: Immune checkpoint inhibitors (ICIs) are becoming more prominent in the treatment of gastric cancer (GC). However, predictive biomarkers of response to ICIs in HER2-negative patients remain incompletely understood.

Methods: A total of 47 patients diagnosed with HER2-negative advanced GC who underwent ICI regimens were eligible for this study. Plasma samples with paired white blood cells prior to treatments were collected from these 47 patients. Variations of circulating tumor DNA (ctDNA) was evaluated by next-generation sequencing followed by its significance analysis.

Results: A total of 658 somatic mutations involving 203 genes were identified in all ctDNA. Mutations in MEN1, MLH1, CEBPA, ATR, GNAQ, and FOXL2 genes were more frequent in responders (P < 0.05). Compared with wild-type patients, patients with CEBPA or IRS2 mutations had prolonged median progression-free survival (mPFS, P = 0.0056). Patients with co-occurring mutations in IRS2/CEBPA, IRS2/POLD1, TP53/PIK3CA, or POLD1/CEBPA had longer mPFS compared with others (P = 0.003; 0.006; 0.0166; 0.0315; respectively). Both alteration of CDKN2A alone and co-mutations with MSH6 were significantly associated with superior overall survival (OS, P = 0.0289; 0.0355; respectively). In addition, higher on-treatment ctDNA concentration or variant allele frequency (VAF) were associated with poorer response (P < 0.05). Additionally, the increased molecular alterations of POLE, FGFR2 and MDC1 seemed to indicate the acquired resistance to ICIs.

Conclusions: Variation signatures captured by ctDNA as well as the kinetics of ctDNA could predict the clinical benefits of ICB in HER2-negative GC patients, which was worth further validated in large cohort.

求助全文
通过发布文献求助,成功后即可免费获取论文全文。 去求助
来源期刊
Gastric Cancer
Gastric Cancer 医学-胃肠肝病学
CiteScore
14.70
自引率
2.70%
发文量
80
审稿时长
6-12 weeks
期刊介绍: Gastric Cancer is an esteemed global forum that focuses on various aspects of gastric cancer research, treatment, and biology worldwide. The journal promotes a diverse range of content, including original articles, case reports, short communications, and technical notes. It also welcomes Letters to the Editor discussing published articles or sharing viewpoints on gastric cancer topics. Review articles are predominantly sought after by the Editor, ensuring comprehensive coverage of the field. With a dedicated and knowledgeable editorial team, the journal is committed to providing exceptional support and ensuring high levels of author satisfaction. In fact, over 90% of published authors have expressed their intent to publish again in our esteemed journal.
×
引用
GB/T 7714-2015
复制
MLA
复制
APA
复制
导出至
BibTeX EndNote RefMan NoteFirst NoteExpress
×
提示
您的信息不完整,为了账户安全,请先补充。
现在去补充
×
提示
您因"违规操作"
具体请查看互助需知
我知道了
×
提示
确定
请完成安全验证×
copy
已复制链接
快去分享给好友吧!
我知道了
右上角分享
点击右上角分享
0
联系我们:info@booksci.cn Book学术提供免费学术资源搜索服务,方便国内外学者检索中英文文献。致力于提供最便捷和优质的服务体验。 Copyright © 2023 布克学术 All rights reserved.
京ICP备2023020795号-1
ghs 京公网安备 11010802042870号
Book学术文献互助
Book学术文献互助群
群 号:604180095
Book学术官方微信