ACR-368,一种CHK1/2激酶抑制剂,用于复发或难治性结缔组织增生小圆细胞瘤患者:I/II期试验结果

JCO oncology advances Pub Date : 2025-04-28 eCollection Date: 2025-01-01 DOI:10.1200/OA-24-00095
Emily K Slotkin, Audrey Mauguen, Filemon S Dela Cruz, Michael V Ortiz, Viswatej Avutu, Paul A Meyers, Leonard H Wexler, Tara J O'Donohue, Michael D Kinnaman, Ciara M Kelly, Sandra P D'Angelo, Mary Lou Keohan, Mrinal M Gounder, Katherine Thornton, Benjamin A Nacev, Ping Chi, Evan Rosenbaum, Mark Dickson, Sagarika Pachhal, Romel Somwar, Marc Ladanyi, Caroline Robb, Neeta Pandit-Taskar, Sinchun Hwang, Anita Price, Gerald Behr, Damon R Reed, Alex Kentsis, Andrew L Kung, Julia Glade Bender, William D Tap
{"title":"ACR-368,一种CHK1/2激酶抑制剂,用于复发或难治性结缔组织增生小圆细胞瘤患者:I/II期试验结果","authors":"Emily K Slotkin, Audrey Mauguen, Filemon S Dela Cruz, Michael V Ortiz, Viswatej Avutu, Paul A Meyers, Leonard H Wexler, Tara J O'Donohue, Michael D Kinnaman, Ciara M Kelly, Sandra P D'Angelo, Mary Lou Keohan, Mrinal M Gounder, Katherine Thornton, Benjamin A Nacev, Ping Chi, Evan Rosenbaum, Mark Dickson, Sagarika Pachhal, Romel Somwar, Marc Ladanyi, Caroline Robb, Neeta Pandit-Taskar, Sinchun Hwang, Anita Price, Gerald Behr, Damon R Reed, Alex Kentsis, Andrew L Kung, Julia Glade Bender, William D Tap","doi":"10.1200/OA-24-00095","DOIUrl":null,"url":null,"abstract":"<p><strong>Purpose: </strong>We hypothesized that ACR-368 (prexasertib) would be active in desmoplastic small round cell tumor (DSRCT) because of favorable responses in preclinical models.</p><p><strong>Methods: </strong>Preclinical work identified ACR-368 activity in DSRCT, and a phase I/II trial of ACR-368 and irinotecan in patients 12 months and older with relapsed/refractory DSRCT was conducted. The primary objectives were determination of recommended phase II dose (RP2D) and best overall response rate (ORR) at the RP2D in DSRCT, with ≥3 of 16 responses considered promising.</p><p><strong>Results: </strong>Preclinical data confirmed ACR-368 as potentially therapeutic in DSRCT, and 19 patients were enrolled in a subsequent clinical trial. Treatment was well tolerated, and cytopenias were managed using growth factors. Fifteen of 19 patients, including five of six achieving PR, had previously received irinotecan. The estimated ORR at the RP2D was 23% (lower boundary one-sided 90% CI, 9%), exceeding the unpromising rate of 5%. In addition, three patients with DSRCT had a PR at doses other than the RP2D, bringing the ORR for all doses (n = 19) to 32% (90% CI, 15% to 53%). The median overall survival was 19 months (95% CI, 13 to 36).</p><p><strong>Conclusion: </strong>The RP2D of ACR-368 with irinotecan by age group is ACR-368 105 or 150 mg/m<sup>2</sup> once on day 1 (>21 years or ≤21 years, respectively) and irinotecan 15 mg/m<sup>2</sup> once daily for 5 days in 21-day cycles for both groups. The study met its primary objective to consider ACR-368 and irinotecan promising in DSRCT and, to our knowledge, is the first incorporating a targeted therapy to achieve this magnitude of response.</p>","PeriodicalId":520350,"journal":{"name":"JCO oncology advances","volume":"2 1","pages":"e2400095"},"PeriodicalIF":0.0000,"publicationDate":"2025-04-28","publicationTypes":"Journal Article","fieldsOfStudy":null,"isOpenAccess":false,"openAccessPdf":"https://www.ncbi.nlm.nih.gov/pmc/articles/PMC12052087/pdf/","citationCount":"0","resultStr":"{\"title\":\"ACR-368, a CHK1/2 Kinase Inhibitor, in Patients With Relapsed or Refractory Desmoplastic Small Round Cell Tumor: Phase I/II Trial Results.\",\"authors\":\"Emily K Slotkin, Audrey Mauguen, Filemon S Dela Cruz, Michael V Ortiz, Viswatej Avutu, Paul A Meyers, Leonard H Wexler, Tara J O'Donohue, Michael D Kinnaman, Ciara M Kelly, Sandra P D'Angelo, Mary Lou Keohan, Mrinal M Gounder, Katherine Thornton, Benjamin A Nacev, Ping Chi, Evan Rosenbaum, Mark Dickson, Sagarika Pachhal, Romel Somwar, Marc Ladanyi, Caroline Robb, Neeta Pandit-Taskar, Sinchun Hwang, Anita Price, Gerald Behr, Damon R Reed, Alex Kentsis, Andrew L Kung, Julia Glade Bender, William D Tap\",\"doi\":\"10.1200/OA-24-00095\",\"DOIUrl\":null,\"url\":null,\"abstract\":\"<p><strong>Purpose: </strong>We hypothesized that ACR-368 (prexasertib) would be active in desmoplastic small round cell tumor (DSRCT) because of favorable responses in preclinical models.</p><p><strong>Methods: </strong>Preclinical work identified ACR-368 activity in DSRCT, and a phase I/II trial of ACR-368 and irinotecan in patients 12 months and older with relapsed/refractory DSRCT was conducted. The primary objectives were determination of recommended phase II dose (RP2D) and best overall response rate (ORR) at the RP2D in DSRCT, with ≥3 of 16 responses considered promising.</p><p><strong>Results: </strong>Preclinical data confirmed ACR-368 as potentially therapeutic in DSRCT, and 19 patients were enrolled in a subsequent clinical trial. Treatment was well tolerated, and cytopenias were managed using growth factors. Fifteen of 19 patients, including five of six achieving PR, had previously received irinotecan. The estimated ORR at the RP2D was 23% (lower boundary one-sided 90% CI, 9%), exceeding the unpromising rate of 5%. In addition, three patients with DSRCT had a PR at doses other than the RP2D, bringing the ORR for all doses (n = 19) to 32% (90% CI, 15% to 53%). The median overall survival was 19 months (95% CI, 13 to 36).</p><p><strong>Conclusion: </strong>The RP2D of ACR-368 with irinotecan by age group is ACR-368 105 or 150 mg/m<sup>2</sup> once on day 1 (>21 years or ≤21 years, respectively) and irinotecan 15 mg/m<sup>2</sup> once daily for 5 days in 21-day cycles for both groups. The study met its primary objective to consider ACR-368 and irinotecan promising in DSRCT and, to our knowledge, is the first incorporating a targeted therapy to achieve this magnitude of response.</p>\",\"PeriodicalId\":520350,\"journal\":{\"name\":\"JCO oncology advances\",\"volume\":\"2 1\",\"pages\":\"e2400095\"},\"PeriodicalIF\":0.0000,\"publicationDate\":\"2025-04-28\",\"publicationTypes\":\"Journal Article\",\"fieldsOfStudy\":null,\"isOpenAccess\":false,\"openAccessPdf\":\"https://www.ncbi.nlm.nih.gov/pmc/articles/PMC12052087/pdf/\",\"citationCount\":\"0\",\"resultStr\":null,\"platform\":\"Semanticscholar\",\"paperid\":null,\"PeriodicalName\":\"JCO oncology advances\",\"FirstCategoryId\":\"1085\",\"ListUrlMain\":\"https://doi.org/10.1200/OA-24-00095\",\"RegionNum\":0,\"RegionCategory\":null,\"ArticlePicture\":[],\"TitleCN\":null,\"AbstractTextCN\":null,\"PMCID\":null,\"EPubDate\":\"2025/1/1 0:00:00\",\"PubModel\":\"eCollection\",\"JCR\":\"\",\"JCRName\":\"\",\"Score\":null,\"Total\":0}","platform":"Semanticscholar","paperid":null,"PeriodicalName":"JCO oncology advances","FirstCategoryId":"1085","ListUrlMain":"https://doi.org/10.1200/OA-24-00095","RegionNum":0,"RegionCategory":null,"ArticlePicture":[],"TitleCN":null,"AbstractTextCN":null,"PMCID":null,"EPubDate":"2025/1/1 0:00:00","PubModel":"eCollection","JCR":"","JCRName":"","Score":null,"Total":0}
引用次数: 0

摘要

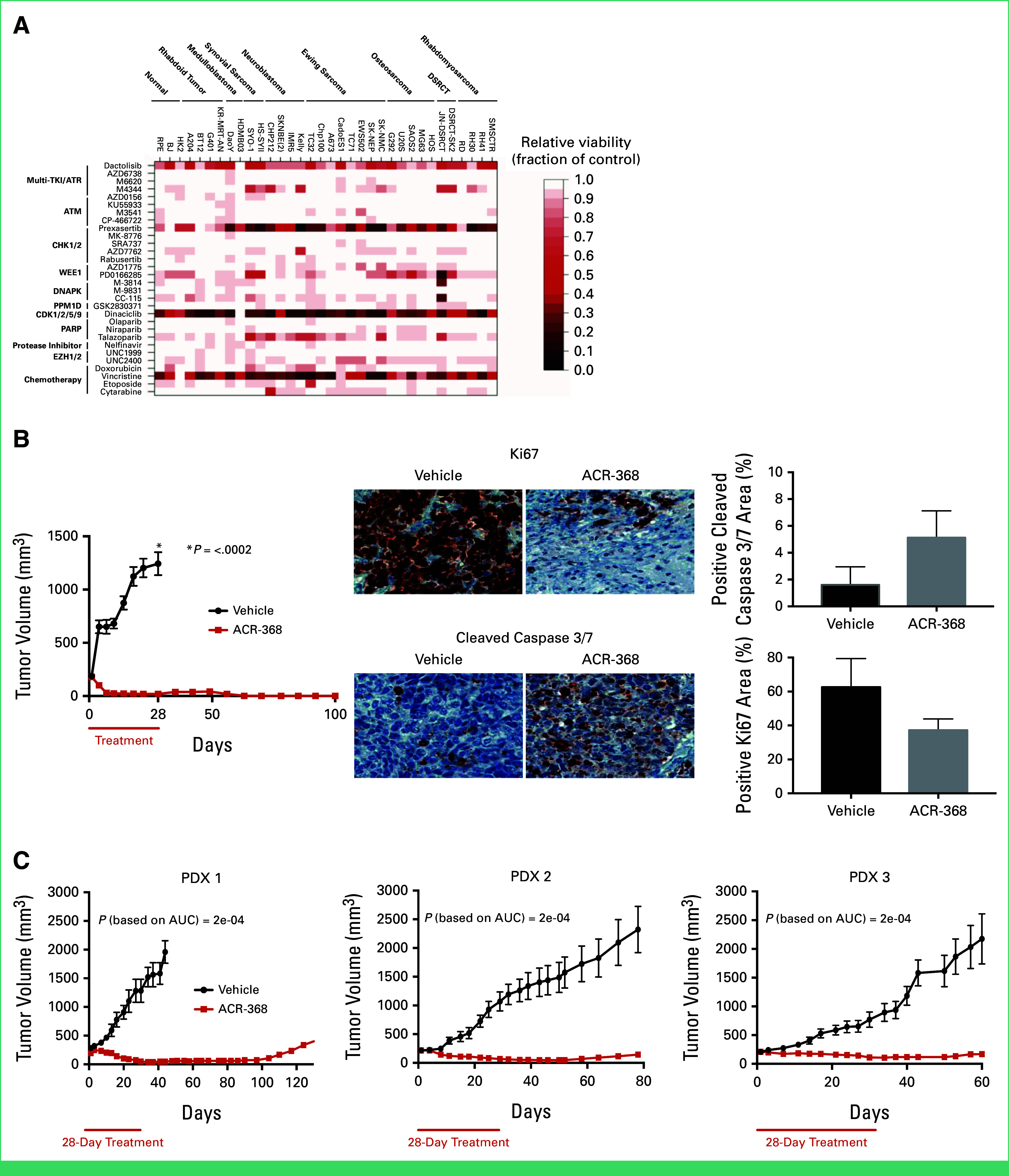
目的:我们假设ACR-368 (prexasertib)在促结扎性小圆细胞瘤(DSRCT)中有活性,因为在临床前模型中有良好的反应。方法:临床前工作确定了ACR-368在DSRCT中的活性,并在12个月及以上复发/难治性DSRCT患者中进行了ACR-368和伊立替康的I/II期试验。主要目标是确定推荐的II期剂量(RP2D)和DSRCT中RP2D的最佳总缓解率(ORR), 16个缓解中至少有3个被认为是有希望的。结果:临床前数据证实ACR-368在DSRCT中具有潜在的治疗作用,19名患者参加了随后的临床试验。治疗耐受性良好,使用生长因子控制细胞减少。19名患者中的15名,包括6名达到PR的患者中的5名,先前接受过伊立替康。RP2D的估计ORR为23%(下边界单侧90% CI, 9%),超过了5%的不乐观率。此外,3例DSRCT患者在RP2D以外的剂量下出现PR,使所有剂量的ORR (n = 19)达到32% (90% CI, 15%至53%)。中位总生存期为19个月(95% CI, 13 ~ 36)。结论:依立替康治疗ACR-368的RP2D按年龄组分别为ACR-368 105或150 mg/m2 1天1次(分别为21岁或≤21岁),伊立替康15 mg/m2 1天1次,连续5天,21天为一个周期。该研究达到了考虑ACR-368和伊立替康在DSRCT中有前景的主要目标,据我们所知,这是第一次采用靶向治疗来达到这种程度的反应。
本文章由计算机程序翻译,如有差异,请以英文原文为准。

ACR-368, a CHK1/2 Kinase Inhibitor, in Patients With Relapsed or Refractory Desmoplastic Small Round Cell Tumor: Phase I/II Trial Results.

ACR-368, a CHK1/2 Kinase Inhibitor, in Patients With Relapsed or Refractory Desmoplastic Small Round Cell Tumor: Phase I/II Trial Results.

ACR-368, a CHK1/2 Kinase Inhibitor, in Patients With Relapsed or Refractory Desmoplastic Small Round Cell Tumor: Phase I/II Trial Results.

ACR-368, a CHK1/2 Kinase Inhibitor, in Patients With Relapsed or Refractory Desmoplastic Small Round Cell Tumor: Phase I/II Trial Results.

Purpose: We hypothesized that ACR-368 (prexasertib) would be active in desmoplastic small round cell tumor (DSRCT) because of favorable responses in preclinical models.

Methods: Preclinical work identified ACR-368 activity in DSRCT, and a phase I/II trial of ACR-368 and irinotecan in patients 12 months and older with relapsed/refractory DSRCT was conducted. The primary objectives were determination of recommended phase II dose (RP2D) and best overall response rate (ORR) at the RP2D in DSRCT, with ≥3 of 16 responses considered promising.

Results: Preclinical data confirmed ACR-368 as potentially therapeutic in DSRCT, and 19 patients were enrolled in a subsequent clinical trial. Treatment was well tolerated, and cytopenias were managed using growth factors. Fifteen of 19 patients, including five of six achieving PR, had previously received irinotecan. The estimated ORR at the RP2D was 23% (lower boundary one-sided 90% CI, 9%), exceeding the unpromising rate of 5%. In addition, three patients with DSRCT had a PR at doses other than the RP2D, bringing the ORR for all doses (n = 19) to 32% (90% CI, 15% to 53%). The median overall survival was 19 months (95% CI, 13 to 36).

Conclusion: The RP2D of ACR-368 with irinotecan by age group is ACR-368 105 or 150 mg/m2 once on day 1 (>21 years or ≤21 years, respectively) and irinotecan 15 mg/m2 once daily for 5 days in 21-day cycles for both groups. The study met its primary objective to consider ACR-368 and irinotecan promising in DSRCT and, to our knowledge, is the first incorporating a targeted therapy to achieve this magnitude of response.

求助全文
通过发布文献求助,成功后即可免费获取论文全文。 去求助
来源期刊
自引率
0.00%
发文量
0
×
引用
GB/T 7714-2015
复制
MLA
复制
APA
复制
导出至
BibTeX EndNote RefMan NoteFirst NoteExpress
×
提示
您的信息不完整,为了账户安全,请先补充。
现在去补充
×
提示
您因"违规操作"
具体请查看互助需知
我知道了
×
提示
确定
请完成安全验证×
copy
已复制链接
快去分享给好友吧!
我知道了
右上角分享
点击右上角分享
0
联系我们:info@booksci.cn Book学术提供免费学术资源搜索服务,方便国内外学者检索中英文文献。致力于提供最便捷和优质的服务体验。 Copyright © 2023 布克学术 All rights reserved.
京ICP备2023020795号-1
ghs 京公网安备 11010802042870号
Book学术文献互助
Book学术文献互助群
群 号:604180095
Book学术官方微信