人工er -线粒体系扎恢复多形海参Δpex23和Δpex29细胞Erg6定位和脂滴形成

Contact (Thousand Oaks (Ventura County, Calif.)) Pub Date : 2025-04-18 eCollection Date: 2025-01-01 DOI:10.1177/25152564251336908
Haiqiong Chen, Rinse de Boer, David C Lamb, Steven L Kelly, Ida J van der Klei
{"title":"人工er -线粒体系扎恢复多形海参Δpex23和Δpex29细胞Erg6定位和脂滴形成","authors":"Haiqiong Chen, Rinse de Boer, David C Lamb, Steven L Kelly, Ida J van der Klei","doi":"10.1177/25152564251336908","DOIUrl":null,"url":null,"abstract":"<p><p>Pex23 proteins are a family of fungal endoplasmic reticulum proteins. <i>Hansenula polymorpha</i> contains four members, two of which, Pex24 and Pex32, function in endoplasmic reticulum-peroxisome membrane contact sites. In the absence of the other two members, Pex23 and Pex29, mitochondria are fragmented and lipid droplet numbers are reduced. We here show that in <i>Δpex23</i> and <i>Δpex29</i> cells an increased portion of the lipid droplet protein Erg6 (C24-methyltransferase), an enzyme involved in ergosterol biosynthesis, localizes to mitochondria. Erg6 relocalization and the reduction in lipid droplet numbers are suppressed by an artificial endoplasmic reticulum-mitochondrion tether protein. Sterol measurements showed that the presence of Erg6 at mitochondria did not cause major changes in the overall sterol composition. Our findings suggest that Pex23 and Pex29 play a role in endoplasmic reticulum-mitochondrion contact sites which prevent mitochondrial mislocalization of Erg6.</p>","PeriodicalId":101304,"journal":{"name":"Contact (Thousand Oaks (Ventura County, Calif.))","volume":"8 ","pages":"25152564251336908"},"PeriodicalIF":0.0000,"publicationDate":"2025-04-18","publicationTypes":"Journal Article","fieldsOfStudy":null,"isOpenAccess":false,"openAccessPdf":"https://www.ncbi.nlm.nih.gov/pmc/articles/PMC12033454/pdf/","citationCount":"0","resultStr":"{\"title\":\"Artificial ER-Mitochondrion Tethering Restores Erg6 Localization and Lipid Droplet Formation in <i>Hansenula polymorpha Δpex23</i> and <i>Δpex29</i> Cells.\",\"authors\":\"Haiqiong Chen, Rinse de Boer, David C Lamb, Steven L Kelly, Ida J van der Klei\",\"doi\":\"10.1177/25152564251336908\",\"DOIUrl\":null,\"url\":null,\"abstract\":\"<p><p>Pex23 proteins are a family of fungal endoplasmic reticulum proteins. <i>Hansenula polymorpha</i> contains four members, two of which, Pex24 and Pex32, function in endoplasmic reticulum-peroxisome membrane contact sites. In the absence of the other two members, Pex23 and Pex29, mitochondria are fragmented and lipid droplet numbers are reduced. We here show that in <i>Δpex23</i> and <i>Δpex29</i> cells an increased portion of the lipid droplet protein Erg6 (C24-methyltransferase), an enzyme involved in ergosterol biosynthesis, localizes to mitochondria. Erg6 relocalization and the reduction in lipid droplet numbers are suppressed by an artificial endoplasmic reticulum-mitochondrion tether protein. Sterol measurements showed that the presence of Erg6 at mitochondria did not cause major changes in the overall sterol composition. Our findings suggest that Pex23 and Pex29 play a role in endoplasmic reticulum-mitochondrion contact sites which prevent mitochondrial mislocalization of Erg6.</p>\",\"PeriodicalId\":101304,\"journal\":{\"name\":\"Contact (Thousand Oaks (Ventura County, Calif.))\",\"volume\":\"8 \",\"pages\":\"25152564251336908\"},\"PeriodicalIF\":0.0000,\"publicationDate\":\"2025-04-18\",\"publicationTypes\":\"Journal Article\",\"fieldsOfStudy\":null,\"isOpenAccess\":false,\"openAccessPdf\":\"https://www.ncbi.nlm.nih.gov/pmc/articles/PMC12033454/pdf/\",\"citationCount\":\"0\",\"resultStr\":null,\"platform\":\"Semanticscholar\",\"paperid\":null,\"PeriodicalName\":\"Contact (Thousand Oaks (Ventura County, Calif.))\",\"FirstCategoryId\":\"1085\",\"ListUrlMain\":\"https://doi.org/10.1177/25152564251336908\",\"RegionNum\":0,\"RegionCategory\":null,\"ArticlePicture\":[],\"TitleCN\":null,\"AbstractTextCN\":null,\"PMCID\":null,\"EPubDate\":\"2025/1/1 0:00:00\",\"PubModel\":\"eCollection\",\"JCR\":\"\",\"JCRName\":\"\",\"Score\":null,\"Total\":0}","platform":"Semanticscholar","paperid":null,"PeriodicalName":"Contact (Thousand Oaks (Ventura County, Calif.))","FirstCategoryId":"1085","ListUrlMain":"https://doi.org/10.1177/25152564251336908","RegionNum":0,"RegionCategory":null,"ArticlePicture":[],"TitleCN":null,"AbstractTextCN":null,"PMCID":null,"EPubDate":"2025/1/1 0:00:00","PubModel":"eCollection","JCR":"","JCRName":"","Score":null,"Total":0}
引用次数: 0

摘要

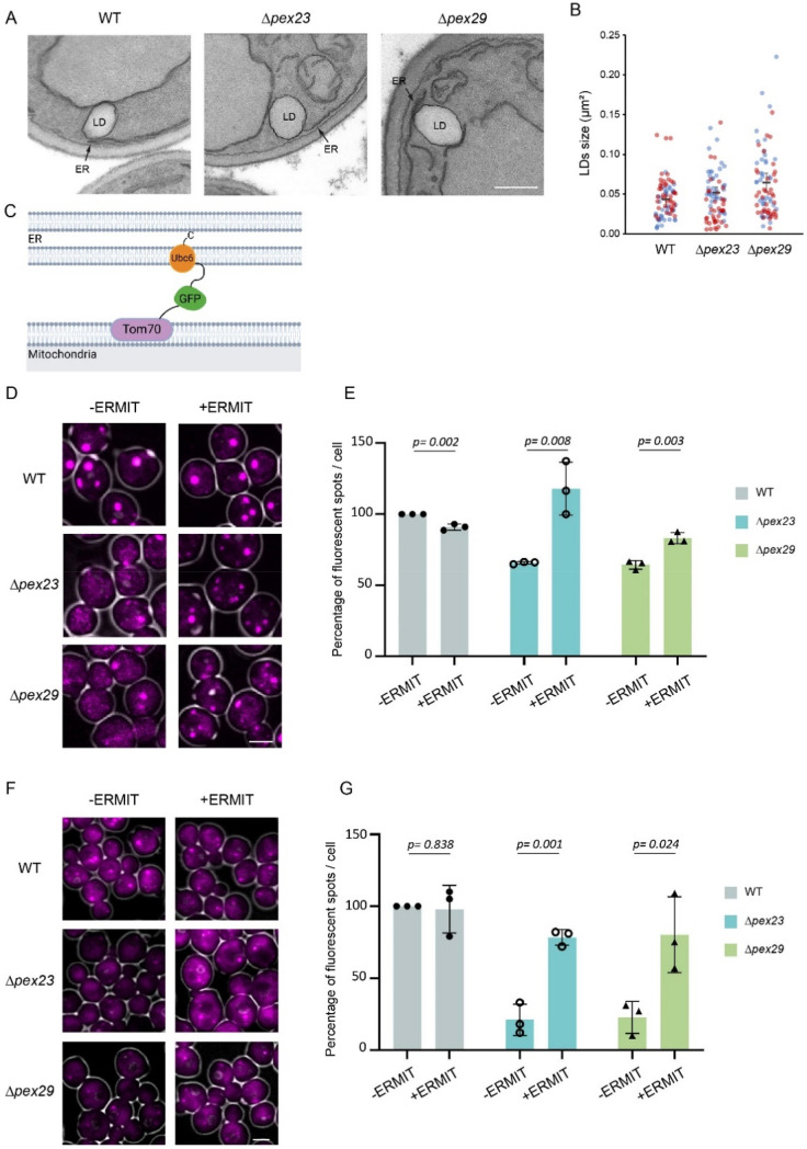
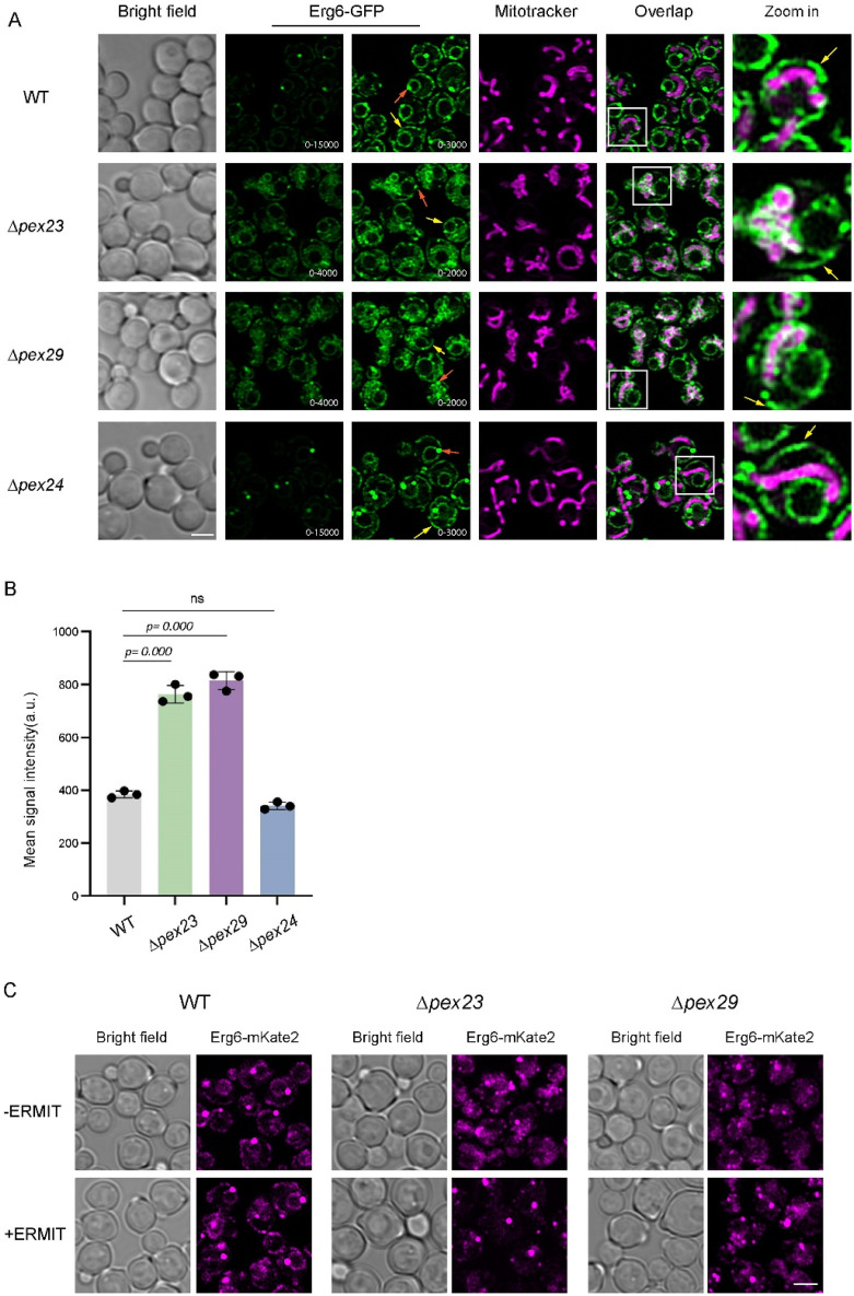
Pex23蛋白是一个真菌内质网蛋白家族。多态羊草含有4个成员,其中两个成员Pex24和Pex32在内质网-过氧化物酶体膜接触位点起作用。在缺少其他两个成员Pex23和Pex29的情况下,线粒体断裂,脂滴数量减少。我们在这里表明,在Δpex23和Δpex29细胞中,脂滴蛋白Erg6 (c24 -甲基转移酶)的增加部分,一种参与麦角甾醇生物合成的酶,定位于线粒体。人工内质网-线粒体系链蛋白抑制了Erg6的再定位和脂滴数量的减少。甾醇测量表明,线粒体中Erg6的存在并没有引起总体甾醇成分的重大变化。我们的研究结果表明,Pex23和Pex29在内质网-线粒体接触位点发挥作用,防止线粒体错误定位Erg6。
本文章由计算机程序翻译,如有差异,请以英文原文为准。

Artificial ER-Mitochondrion Tethering Restores Erg6 Localization and Lipid Droplet Formation in <i>Hansenula polymorpha Δpex23</i> and <i>Δpex29</i> Cells.

Artificial ER-Mitochondrion Tethering Restores Erg6 Localization and Lipid Droplet Formation in <i>Hansenula polymorpha Δpex23</i> and <i>Δpex29</i> Cells.

Artificial ER-Mitochondrion Tethering Restores Erg6 Localization and Lipid Droplet Formation in <i>Hansenula polymorpha Δpex23</i> and <i>Δpex29</i> Cells.

Artificial ER-Mitochondrion Tethering Restores Erg6 Localization and Lipid Droplet Formation in Hansenula polymorpha Δpex23 and Δpex29 Cells.

Pex23 proteins are a family of fungal endoplasmic reticulum proteins. Hansenula polymorpha contains four members, two of which, Pex24 and Pex32, function in endoplasmic reticulum-peroxisome membrane contact sites. In the absence of the other two members, Pex23 and Pex29, mitochondria are fragmented and lipid droplet numbers are reduced. We here show that in Δpex23 and Δpex29 cells an increased portion of the lipid droplet protein Erg6 (C24-methyltransferase), an enzyme involved in ergosterol biosynthesis, localizes to mitochondria. Erg6 relocalization and the reduction in lipid droplet numbers are suppressed by an artificial endoplasmic reticulum-mitochondrion tether protein. Sterol measurements showed that the presence of Erg6 at mitochondria did not cause major changes in the overall sterol composition. Our findings suggest that Pex23 and Pex29 play a role in endoplasmic reticulum-mitochondrion contact sites which prevent mitochondrial mislocalization of Erg6.

求助全文
通过发布文献求助,成功后即可免费获取论文全文。 去求助
来源期刊
CiteScore
3.10
自引率
0.00%
发文量
0
×
引用
GB/T 7714-2015
复制
MLA
复制
APA
复制
导出至
BibTeX EndNote RefMan NoteFirst NoteExpress
×
提示
您的信息不完整,为了账户安全,请先补充。
现在去补充
×
提示
您因"违规操作"
具体请查看互助需知
我知道了
×
提示
确定
请完成安全验证×
copy
已复制链接
快去分享给好友吧!
我知道了
右上角分享
点击右上角分享
0
联系我们:info@booksci.cn Book学术提供免费学术资源搜索服务,方便国内外学者检索中英文文献。致力于提供最便捷和优质的服务体验。 Copyright © 2023 布克学术 All rights reserved.
京ICP备2023020795号-1
ghs 京公网安备 11010802042870号
Book学术文献互助
Book学术文献互助群
群 号:604180095
Book学术官方微信