氧化应激相关基因标记:预测st段抬高心肌梗死患者生存的预后工具。

European cardiology Pub Date : 2025-04-17 eCollection Date: 2025-01-01 DOI:10.15420/ecr.2024.58
Shuo-Wen Sun, Xing-Jie Wang, Ruo-Chen Yan, Lei Huang, Min Hou
{"title":"氧化应激相关基因标记:预测st段抬高心肌梗死患者生存的预后工具。","authors":"Shuo-Wen Sun, Xing-Jie Wang, Ruo-Chen Yan, Lei Huang, Min Hou","doi":"10.15420/ecr.2024.58","DOIUrl":null,"url":null,"abstract":"<p><strong>Background: </strong>This study aimed to identify differentially expressed oxidative stress-related genes (DEOSRGs) in ST-elevation MI (STEMI) patients and examine their connection to clinical outcomes.</p><p><strong>Methods: </strong>We conducted a systematic review of Gene Expression Omnibus datasets, selecting GSE49925, GSE60993 and GSE61144 for analysis. DEOSRGs were identified using GEO2R2, overlapping across the selected datasets. Functional enrichment analysis was performed to understand the biological roles of the DEOSRGs. An optimal model was constructed using Least Absolute Shrinkage and Selection Operator penalised Cox proportional hazards regression. The clinical utility of the signature was assessed through survival analysis, receiver operating characteristic (ROC) curve and decision curve analysis. A prognostic nomogram was developed to predict survival risk, with the signature being externally validated using our own plasma samples.</p><p><strong>Results: </strong>A prognostic signature was formulated, incorporating three upregulated DEOSRGs (matrix metalloproteinase-9, arginase 1, interleukin 18 receptor accessory protein) and three clinical variables (age, serum creatinine level, Gensini score). This signature successfully stratified patients into low- and high-risk groups. Survival analysis, ROC curve analysis and decision curve analysis demonstrated the signature's robust predictive performance and clinical utility within 2 years post-disease onset. External validation confirmed significant outcome differences between the risk groups.</p><p><strong>Conclusion: </strong>This study identified DEOSRGs in STEMI patients and developed a prognostic signature integrating gene expression levels and clinical variables. While the signature showed promising predictive performance and clinical utility, the findings should be interpreted considering the limitations of small sample size and control group selection.</p>","PeriodicalId":93994,"journal":{"name":"European cardiology","volume":"20 ","pages":"e11"},"PeriodicalIF":0.0000,"publicationDate":"2025-04-17","publicationTypes":"Journal Article","fieldsOfStudy":null,"isOpenAccess":false,"openAccessPdf":"https://www.ncbi.nlm.nih.gov/pmc/articles/PMC12060176/pdf/","citationCount":"0","resultStr":"{\"title\":\"Oxidative Stress-related Gene Signature: A Prognostic Tool for Predicting Survival in ST-elevation MI.\",\"authors\":\"Shuo-Wen Sun, Xing-Jie Wang, Ruo-Chen Yan, Lei Huang, Min Hou\",\"doi\":\"10.15420/ecr.2024.58\",\"DOIUrl\":null,\"url\":null,\"abstract\":\"<p><strong>Background: </strong>This study aimed to identify differentially expressed oxidative stress-related genes (DEOSRGs) in ST-elevation MI (STEMI) patients and examine their connection to clinical outcomes.</p><p><strong>Methods: </strong>We conducted a systematic review of Gene Expression Omnibus datasets, selecting GSE49925, GSE60993 and GSE61144 for analysis. DEOSRGs were identified using GEO2R2, overlapping across the selected datasets. Functional enrichment analysis was performed to understand the biological roles of the DEOSRGs. An optimal model was constructed using Least Absolute Shrinkage and Selection Operator penalised Cox proportional hazards regression. The clinical utility of the signature was assessed through survival analysis, receiver operating characteristic (ROC) curve and decision curve analysis. A prognostic nomogram was developed to predict survival risk, with the signature being externally validated using our own plasma samples.</p><p><strong>Results: </strong>A prognostic signature was formulated, incorporating three upregulated DEOSRGs (matrix metalloproteinase-9, arginase 1, interleukin 18 receptor accessory protein) and three clinical variables (age, serum creatinine level, Gensini score). This signature successfully stratified patients into low- and high-risk groups. Survival analysis, ROC curve analysis and decision curve analysis demonstrated the signature's robust predictive performance and clinical utility within 2 years post-disease onset. External validation confirmed significant outcome differences between the risk groups.</p><p><strong>Conclusion: </strong>This study identified DEOSRGs in STEMI patients and developed a prognostic signature integrating gene expression levels and clinical variables. While the signature showed promising predictive performance and clinical utility, the findings should be interpreted considering the limitations of small sample size and control group selection.</p>\",\"PeriodicalId\":93994,\"journal\":{\"name\":\"European cardiology\",\"volume\":\"20 \",\"pages\":\"e11\"},\"PeriodicalIF\":0.0000,\"publicationDate\":\"2025-04-17\",\"publicationTypes\":\"Journal Article\",\"fieldsOfStudy\":null,\"isOpenAccess\":false,\"openAccessPdf\":\"https://www.ncbi.nlm.nih.gov/pmc/articles/PMC12060176/pdf/\",\"citationCount\":\"0\",\"resultStr\":null,\"platform\":\"Semanticscholar\",\"paperid\":null,\"PeriodicalName\":\"European cardiology\",\"FirstCategoryId\":\"1085\",\"ListUrlMain\":\"https://doi.org/10.15420/ecr.2024.58\",\"RegionNum\":0,\"RegionCategory\":null,\"ArticlePicture\":[],\"TitleCN\":null,\"AbstractTextCN\":null,\"PMCID\":null,\"EPubDate\":\"2025/1/1 0:00:00\",\"PubModel\":\"eCollection\",\"JCR\":\"\",\"JCRName\":\"\",\"Score\":null,\"Total\":0}","platform":"Semanticscholar","paperid":null,"PeriodicalName":"European cardiology","FirstCategoryId":"1085","ListUrlMain":"https://doi.org/10.15420/ecr.2024.58","RegionNum":0,"RegionCategory":null,"ArticlePicture":[],"TitleCN":null,"AbstractTextCN":null,"PMCID":null,"EPubDate":"2025/1/1 0:00:00","PubModel":"eCollection","JCR":"","JCRName":"","Score":null,"Total":0}
引用次数: 0

摘要

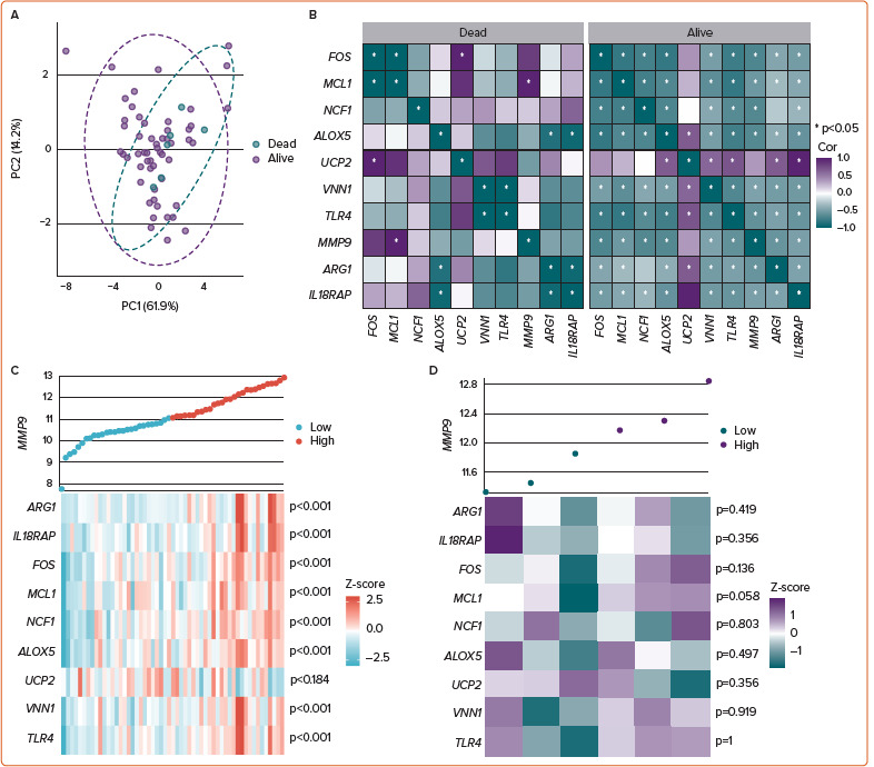
背景:本研究旨在鉴定st段抬高型心肌梗死(STEMI)患者氧化应激相关基因(DEOSRGs)的差异表达,并研究其与临床结果的关系。方法:对基因表达Omnibus数据集进行系统回顾,选取GSE49925、GSE60993和GSE61144进行分析。使用GEO2R2识别DEOSRGs,在选定的数据集上重叠。通过功能富集分析了解DEOSRGs的生物学作用。使用最小绝对收缩和选择算子惩罚Cox比例风险回归构建了最优模型。通过生存分析、受试者工作特征(ROC)曲线和决策曲线分析评估该特征的临床应用价值。我们开发了一个预后nomogram来预测生存风险,并使用我们自己的血浆样本进行外部验证。结果:制定了一个预后标志,包括三个上调的DEOSRGs(基质金属蛋白酶-9、精氨酸酶1、白细胞介素18受体辅助蛋白)和三个临床变量(年龄、血清肌酐水平、Gensini评分)。这一特征成功地将患者分为低危组和高危组。生存分析、ROC曲线分析和决策曲线分析表明,该特征在发病后2年内具有稳健的预测性能和临床应用价值。外部验证证实了风险组之间显著的结果差异。结论:该研究确定了STEMI患者中的DEOSRGs,并建立了整合基因表达水平和临床变量的预后标志。虽然该特征显示出有希望的预测性能和临床实用性,但考虑到小样本量和对照组选择的局限性,研究结果应加以解释。
本文章由计算机程序翻译,如有差异,请以英文原文为准。

Oxidative Stress-related Gene Signature: A Prognostic Tool for Predicting Survival in ST-elevation MI.

Oxidative Stress-related Gene Signature: A Prognostic Tool for Predicting Survival in ST-elevation MI.

Oxidative Stress-related Gene Signature: A Prognostic Tool for Predicting Survival in ST-elevation MI.

Oxidative Stress-related Gene Signature: A Prognostic Tool for Predicting Survival in ST-elevation MI.

Background: This study aimed to identify differentially expressed oxidative stress-related genes (DEOSRGs) in ST-elevation MI (STEMI) patients and examine their connection to clinical outcomes.

Methods: We conducted a systematic review of Gene Expression Omnibus datasets, selecting GSE49925, GSE60993 and GSE61144 for analysis. DEOSRGs were identified using GEO2R2, overlapping across the selected datasets. Functional enrichment analysis was performed to understand the biological roles of the DEOSRGs. An optimal model was constructed using Least Absolute Shrinkage and Selection Operator penalised Cox proportional hazards regression. The clinical utility of the signature was assessed through survival analysis, receiver operating characteristic (ROC) curve and decision curve analysis. A prognostic nomogram was developed to predict survival risk, with the signature being externally validated using our own plasma samples.

Results: A prognostic signature was formulated, incorporating three upregulated DEOSRGs (matrix metalloproteinase-9, arginase 1, interleukin 18 receptor accessory protein) and three clinical variables (age, serum creatinine level, Gensini score). This signature successfully stratified patients into low- and high-risk groups. Survival analysis, ROC curve analysis and decision curve analysis demonstrated the signature's robust predictive performance and clinical utility within 2 years post-disease onset. External validation confirmed significant outcome differences between the risk groups.

Conclusion: This study identified DEOSRGs in STEMI patients and developed a prognostic signature integrating gene expression levels and clinical variables. While the signature showed promising predictive performance and clinical utility, the findings should be interpreted considering the limitations of small sample size and control group selection.

求助全文
通过发布文献求助,成功后即可免费获取论文全文。 去求助
来源期刊
自引率
0.00%
发文量
0
×
引用
GB/T 7714-2015
复制
MLA
复制
APA
复制
导出至
BibTeX EndNote RefMan NoteFirst NoteExpress
×
提示
您的信息不完整,为了账户安全,请先补充。
现在去补充
×
提示
您因"违规操作"
具体请查看互助需知
我知道了
×
提示
确定
请完成安全验证×
copy
已复制链接
快去分享给好友吧!
我知道了
右上角分享
点击右上角分享
0
联系我们:info@booksci.cn Book学术提供免费学术资源搜索服务,方便国内外学者检索中英文文献。致力于提供最便捷和优质的服务体验。 Copyright © 2023 布克学术 All rights reserved.
京ICP备2023020795号-1
ghs 京公网安备 11010802042870号
Book学术文献互助
Book学术文献互助群
群 号:604180095
Book学术官方微信