检查皮质类固醇在急性间质性肺炎治疗中的作用:一项系统综述。

IF 2 Q2 MEDICINE, GENERAL & INTERNAL
Journal of clinical medicine research Pub Date : 2025-04-01 Epub Date: 2025-04-05 DOI:10.14740/jocmr6186
Carlos Valladares, Aalia Narvel, Bianna Koutsenko, Alexa Simonetti, Fatima Mossolem, Alexis Chow, Samrat Gollapudi, Usmaan Al-Shehab, Nicholas Averell, Katherine Chiapaikeo-Poco, Adam Kaplan
{"title":"检查皮质类固醇在急性间质性肺炎治疗中的作用:一项系统综述。","authors":"Carlos Valladares, Aalia Narvel, Bianna Koutsenko, Alexa Simonetti, Fatima Mossolem, Alexis Chow, Samrat Gollapudi, Usmaan Al-Shehab, Nicholas Averell, Katherine Chiapaikeo-Poco, Adam Kaplan","doi":"10.14740/jocmr6186","DOIUrl":null,"url":null,"abstract":"<p><strong>Background: </strong>Acute interstitial pneumonia (AIP), also known as Hamman-Rich syndrome, is a rapidly progressive interstitial lung disease. In addition to being challenging to diagnose, AIP is also difficult to treat. The mortality rate of AIP is greater than 70% due to the disease's rapid progression. Furthermore, survivors are likely to develop chronic interstitial lung disease as a sequela. Treatment primarily focuses on supportive care, which consists of oxygenation through mechanical ventilation, administration of broad-spectrum antibiotics, and the use of corticosteroids. Although the use of steroids as empiric treatment is controversial and results on its mortality benefit are variable, some studies have shown high-dose pulse steroid therapy to be associated with better health outcomes. This review aimed to evaluate cases of AIP to better understand the role of corticosteroids in the management plan of these cases.</p><p><strong>Methods: </strong>A systematic review was conducted using the Preferred Reporting Items for Systematic reviews and Meta-Analyses (PRISMA) 2020 guidelines. Outcomes of interest included patient age, sex, autoimmune condition, corticosteroid use, survival or expiration of patients, and time from hospitalization to expiration.</p><p><strong>Results: </strong>Initial querying of the five databases yielded 376 articles. Following a thorough review, only 30 articles remained, comprising 42 patient cases. Of these cases, 62% of the patients survived, 36% expired, and 2% were unknown. The average stay from hospitalization to death was 20.2 days, and corticosteroid pulse doses were used as a first- or second-line treatment in 31% of patients.</p><p><strong>Conclusion: </strong>The limitations of the evidence used in this study highlight the need for a greater output of higher-level evidence in the form of controlled trials and retrospective studies to help further elucidate the proper role and dosage of corticosteroids in the management plan of AIP with the ultimate goal of enhancing clinical decision-making and patient care. The findings of this systematic review, primarily based on observational data from case reports, highlight the critical need for treatment guidelines for this condition. The compilations of these cases also illustrated the diverse strategies employed by clinicians globally to save patients afflicted by this condition. While specific recommendations cannot be made based solely on these results, we anticipate that this comprehensive overview of varied clinical approaches from around the world will serve as a valuable resource for healthcare providers navigating the complexities of managing this condition.</p>","PeriodicalId":94329,"journal":{"name":"Journal of clinical medicine research","volume":"17 4","pages":"223-230"},"PeriodicalIF":2.0000,"publicationDate":"2025-04-01","publicationTypes":"Journal Article","fieldsOfStudy":null,"isOpenAccess":false,"openAccessPdf":"https://www.ncbi.nlm.nih.gov/pmc/articles/PMC12045798/pdf/","citationCount":"0","resultStr":"{\"title\":\"Examining the Role of Corticosteroids in the Management of Acute Interstitial Pneumonia: A Systematic Review.\",\"authors\":\"Carlos Valladares, Aalia Narvel, Bianna Koutsenko, Alexa Simonetti, Fatima Mossolem, Alexis Chow, Samrat Gollapudi, Usmaan Al-Shehab, Nicholas Averell, Katherine Chiapaikeo-Poco, Adam Kaplan\",\"doi\":\"10.14740/jocmr6186\",\"DOIUrl\":null,\"url\":null,\"abstract\":\"<p><strong>Background: </strong>Acute interstitial pneumonia (AIP), also known as Hamman-Rich syndrome, is a rapidly progressive interstitial lung disease. In addition to being challenging to diagnose, AIP is also difficult to treat. The mortality rate of AIP is greater than 70% due to the disease's rapid progression. Furthermore, survivors are likely to develop chronic interstitial lung disease as a sequela. Treatment primarily focuses on supportive care, which consists of oxygenation through mechanical ventilation, administration of broad-spectrum antibiotics, and the use of corticosteroids. Although the use of steroids as empiric treatment is controversial and results on its mortality benefit are variable, some studies have shown high-dose pulse steroid therapy to be associated with better health outcomes. This review aimed to evaluate cases of AIP to better understand the role of corticosteroids in the management plan of these cases.</p><p><strong>Methods: </strong>A systematic review was conducted using the Preferred Reporting Items for Systematic reviews and Meta-Analyses (PRISMA) 2020 guidelines. Outcomes of interest included patient age, sex, autoimmune condition, corticosteroid use, survival or expiration of patients, and time from hospitalization to expiration.</p><p><strong>Results: </strong>Initial querying of the five databases yielded 376 articles. Following a thorough review, only 30 articles remained, comprising 42 patient cases. Of these cases, 62% of the patients survived, 36% expired, and 2% were unknown. The average stay from hospitalization to death was 20.2 days, and corticosteroid pulse doses were used as a first- or second-line treatment in 31% of patients.</p><p><strong>Conclusion: </strong>The limitations of the evidence used in this study highlight the need for a greater output of higher-level evidence in the form of controlled trials and retrospective studies to help further elucidate the proper role and dosage of corticosteroids in the management plan of AIP with the ultimate goal of enhancing clinical decision-making and patient care. The findings of this systematic review, primarily based on observational data from case reports, highlight the critical need for treatment guidelines for this condition. The compilations of these cases also illustrated the diverse strategies employed by clinicians globally to save patients afflicted by this condition. While specific recommendations cannot be made based solely on these results, we anticipate that this comprehensive overview of varied clinical approaches from around the world will serve as a valuable resource for healthcare providers navigating the complexities of managing this condition.</p>\",\"PeriodicalId\":94329,\"journal\":{\"name\":\"Journal of clinical medicine research\",\"volume\":\"17 4\",\"pages\":\"223-230\"},\"PeriodicalIF\":2.0000,\"publicationDate\":\"2025-04-01\",\"publicationTypes\":\"Journal Article\",\"fieldsOfStudy\":null,\"isOpenAccess\":false,\"openAccessPdf\":\"https://www.ncbi.nlm.nih.gov/pmc/articles/PMC12045798/pdf/\",\"citationCount\":\"0\",\"resultStr\":null,\"platform\":\"Semanticscholar\",\"paperid\":null,\"PeriodicalName\":\"Journal of clinical medicine research\",\"FirstCategoryId\":\"1085\",\"ListUrlMain\":\"https://doi.org/10.14740/jocmr6186\",\"RegionNum\":0,\"RegionCategory\":null,\"ArticlePicture\":[],\"TitleCN\":null,\"AbstractTextCN\":null,\"PMCID\":null,\"EPubDate\":\"2025/4/5 0:00:00\",\"PubModel\":\"Epub\",\"JCR\":\"Q2\",\"JCRName\":\"MEDICINE, GENERAL & INTERNAL\",\"Score\":null,\"Total\":0}","platform":"Semanticscholar","paperid":null,"PeriodicalName":"Journal of clinical medicine research","FirstCategoryId":"1085","ListUrlMain":"https://doi.org/10.14740/jocmr6186","RegionNum":0,"RegionCategory":null,"ArticlePicture":[],"TitleCN":null,"AbstractTextCN":null,"PMCID":null,"EPubDate":"2025/4/5 0:00:00","PubModel":"Epub","JCR":"Q2","JCRName":"MEDICINE, GENERAL & INTERNAL","Score":null,"Total":0}
引用次数: 0

摘要

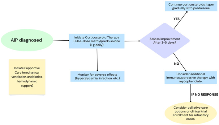
背景:急性间质性肺炎(AIP),又称哈曼-里奇综合征,是一种快速进展的间质性肺疾病。除了诊断具有挑战性外,AIP也难以治疗。由于病情进展迅速,AIP的死亡率大于70%。此外,幸存者很可能发展成慢性间质性肺疾病的后遗症。治疗主要侧重于支持性护理,包括通过机械通气进行氧合,给予广谱抗生素和使用皮质类固醇。尽管使用类固醇作为经经性治疗存在争议,其死亡率益处的结果也不尽相同,但一些研究表明,大剂量脉冲类固醇治疗与更好的健康结果相关。本综述旨在评估AIP病例,以更好地了解皮质类固醇在这些病例的治疗计划中的作用。方法:采用系统评价和荟萃分析首选报告项目(PRISMA) 2020指南进行系统评价。研究的结局包括患者的年龄、性别、自身免疫状况、皮质类固醇的使用、患者的生存或到期,以及从住院到到期的时间。结果:对5个数据库进行初步查询,得到376篇文章。经过彻底审查,只剩下30篇文章,包括42例患者病例。在这些病例中,62%的患者存活,36%的患者死亡,2%的患者未知。从住院到死亡的平均住院时间为20.2天,31%的患者使用皮质类固醇脉冲剂量作为一线或二线治疗。结论:本研究所使用证据的局限性表明,需要以对照试验和回顾性研究的形式提供更多更高水平的证据,以帮助进一步阐明皮质类固醇在AIP管理计划中的适当作用和剂量,最终目的是提高临床决策和患者护理水平。这一系统综述的发现主要基于病例报告的观察性数据,强调了对这种疾病的治疗指南的迫切需要。这些病例的汇编也说明了全球临床医生为拯救受这种疾病折磨的患者所采用的各种策略。虽然不能仅根据这些结果提出具体的建议,但我们预计,对来自世界各地的各种临床方法的全面概述将为医疗保健提供者提供宝贵的资源,以应对这种情况的复杂性。
本文章由计算机程序翻译,如有差异,请以英文原文为准。

Examining the Role of Corticosteroids in the Management of Acute Interstitial Pneumonia: A Systematic Review.

Examining the Role of Corticosteroids in the Management of Acute Interstitial Pneumonia: A Systematic Review.

Examining the Role of Corticosteroids in the Management of Acute Interstitial Pneumonia: A Systematic Review.

Background: Acute interstitial pneumonia (AIP), also known as Hamman-Rich syndrome, is a rapidly progressive interstitial lung disease. In addition to being challenging to diagnose, AIP is also difficult to treat. The mortality rate of AIP is greater than 70% due to the disease's rapid progression. Furthermore, survivors are likely to develop chronic interstitial lung disease as a sequela. Treatment primarily focuses on supportive care, which consists of oxygenation through mechanical ventilation, administration of broad-spectrum antibiotics, and the use of corticosteroids. Although the use of steroids as empiric treatment is controversial and results on its mortality benefit are variable, some studies have shown high-dose pulse steroid therapy to be associated with better health outcomes. This review aimed to evaluate cases of AIP to better understand the role of corticosteroids in the management plan of these cases.

Methods: A systematic review was conducted using the Preferred Reporting Items for Systematic reviews and Meta-Analyses (PRISMA) 2020 guidelines. Outcomes of interest included patient age, sex, autoimmune condition, corticosteroid use, survival or expiration of patients, and time from hospitalization to expiration.

Results: Initial querying of the five databases yielded 376 articles. Following a thorough review, only 30 articles remained, comprising 42 patient cases. Of these cases, 62% of the patients survived, 36% expired, and 2% were unknown. The average stay from hospitalization to death was 20.2 days, and corticosteroid pulse doses were used as a first- or second-line treatment in 31% of patients.

Conclusion: The limitations of the evidence used in this study highlight the need for a greater output of higher-level evidence in the form of controlled trials and retrospective studies to help further elucidate the proper role and dosage of corticosteroids in the management plan of AIP with the ultimate goal of enhancing clinical decision-making and patient care. The findings of this systematic review, primarily based on observational data from case reports, highlight the critical need for treatment guidelines for this condition. The compilations of these cases also illustrated the diverse strategies employed by clinicians globally to save patients afflicted by this condition. While specific recommendations cannot be made based solely on these results, we anticipate that this comprehensive overview of varied clinical approaches from around the world will serve as a valuable resource for healthcare providers navigating the complexities of managing this condition.

求助全文
通过发布文献求助,成功后即可免费获取论文全文。 去求助
来源期刊
CiteScore
5.10
自引率
0.00%
发文量
0
×
引用
GB/T 7714-2015
复制
MLA
复制
APA
复制
导出至
BibTeX EndNote RefMan NoteFirst NoteExpress
×
提示
您的信息不完整,为了账户安全,请先补充。
现在去补充
×
提示
您因"违规操作"
具体请查看互助需知
我知道了
×
提示
确定
请完成安全验证×
copy
已复制链接
快去分享给好友吧!
我知道了
右上角分享
点击右上角分享
0
联系我们:info@booksci.cn Book学术提供免费学术资源搜索服务,方便国内外学者检索中英文文献。致力于提供最便捷和优质的服务体验。 Copyright © 2023 布克学术 All rights reserved.
京ICP备2023020795号-1
ghs 京公网安备 11010802042870号
Book学术文献互助
Book学术文献互助群
群 号:604180095
Book学术官方微信