Deucravacitinib在炎症性肠病患者中的疗效和安全性:来自克罗恩病和溃疡性结肠炎的3个随机2期研究的12周疗效和安全性结果

IF 8.7
Geert D'Haens, Silvio Danese, Remo Panaccione, David T Rubin, Laurent Peyrin-Biroulet, Katsuyoshi Matsuoka, Edward V Loftus, Taku Kobayashi, Walid Elsharkawi, Rosa Miceli, Samia Ahmed, Yi Luo, Andrew Napoli, John Vaile, Quentin Dornic, Aditya Patel, Stefan Schreiber
{"title":"Deucravacitinib在炎症性肠病患者中的疗效和安全性:来自克罗恩病和溃疡性结肠炎的3个随机2期研究的12周疗效和安全性结果","authors":"Geert D'Haens, Silvio Danese, Remo Panaccione, David T Rubin, Laurent Peyrin-Biroulet, Katsuyoshi Matsuoka, Edward V Loftus, Taku Kobayashi, Walid Elsharkawi, Rosa Miceli, Samia Ahmed, Yi Luo, Andrew Napoli, John Vaile, Quentin Dornic, Aditya Patel, Stefan Schreiber","doi":"10.1093/ecco-jcc/jjaf080","DOIUrl":null,"url":null,"abstract":"<p><strong>Background and aims: </strong>Tyrosine kinase 2 is a downstream intracellular mediator of interleukin-23 signaling, which has a key role in the pathogenesis of inflammatory bowel disease. Deucravacitinib is a novel, oral, selective, allosteric tyrosine kinase 2 inhibitor currently approved for the treatment of adults with moderate to severe plaque psoriasis.</p><p><strong>Methods: </strong>Here we describe 3 randomized, double-blind, placebo-controlled phase 2 studies of deucravacitinib in patients with moderately to severely active Crohn's disease (LATTICE-CD [NCT03599622]) or ulcerative colitis (LATTICE-UC [NCT03934216] and IM011-127 [NCT04613518]). Patients were randomized to receive placebo or twice-daily deucravacitinib 3 or 6 mg (LATTICE-CD), 6 mg (LATTICE-UC), or 12 mg (IM011-127) for 12 weeks. Coprimary endpoints for LATTICE-CD were clinical remission and endoscopic response at week 12. The primary endpoint was clinical remission (per modified Mayo score) at week 12 for LATTICE-UC and clinical response (per modified Mayo score) at week 12 for IM011-127.</p><p><strong>Results: </strong>A total of 239 (LATTICE-CD), 131 (LATTICE-UC), and 38 (IM011-127) patients were randomized. The primary endpoints were not met for all 3 studies, which resulted in early study termination for LATTICE-CD and IM011-127. High efficacy rates were observed in placebo groups throughout the studies. In all studies, the safety profile of deucravacitinib was consistent with the known safety profile observed in patients with psoriasis, and no new safety signals were observed.</p><p><strong>Conclusions: </strong>Deucravacitinib at multiple doses did not demonstrate significant clinical benefit vs placebo in moderately to severely active Crohn's disease or ulcerative colitis. Deucravacitinib was safe and well tolerated.</p>","PeriodicalId":94074,"journal":{"name":"Journal of Crohn's & colitis","volume":" ","pages":""},"PeriodicalIF":8.7000,"publicationDate":"2025-06-04","publicationTypes":"Journal Article","fieldsOfStudy":null,"isOpenAccess":false,"openAccessPdf":"https://www.ncbi.nlm.nih.gov/pmc/articles/PMC12137900/pdf/","citationCount":"0","resultStr":"{\"title\":\"Deucravacitinib in patients with inflammatory bowel disease: 12-week efficacy and safety results from 3 randomized phase 2 studies in Crohn's disease and ulcerative colitis.\",\"authors\":\"Geert D'Haens, Silvio Danese, Remo Panaccione, David T Rubin, Laurent Peyrin-Biroulet, Katsuyoshi Matsuoka, Edward V Loftus, Taku Kobayashi, Walid Elsharkawi, Rosa Miceli, Samia Ahmed, Yi Luo, Andrew Napoli, John Vaile, Quentin Dornic, Aditya Patel, Stefan Schreiber\",\"doi\":\"10.1093/ecco-jcc/jjaf080\",\"DOIUrl\":null,\"url\":null,\"abstract\":\"<p><strong>Background and aims: </strong>Tyrosine kinase 2 is a downstream intracellular mediator of interleukin-23 signaling, which has a key role in the pathogenesis of inflammatory bowel disease. Deucravacitinib is a novel, oral, selective, allosteric tyrosine kinase 2 inhibitor currently approved for the treatment of adults with moderate to severe plaque psoriasis.</p><p><strong>Methods: </strong>Here we describe 3 randomized, double-blind, placebo-controlled phase 2 studies of deucravacitinib in patients with moderately to severely active Crohn's disease (LATTICE-CD [NCT03599622]) or ulcerative colitis (LATTICE-UC [NCT03934216] and IM011-127 [NCT04613518]). Patients were randomized to receive placebo or twice-daily deucravacitinib 3 or 6 mg (LATTICE-CD), 6 mg (LATTICE-UC), or 12 mg (IM011-127) for 12 weeks. Coprimary endpoints for LATTICE-CD were clinical remission and endoscopic response at week 12. The primary endpoint was clinical remission (per modified Mayo score) at week 12 for LATTICE-UC and clinical response (per modified Mayo score) at week 12 for IM011-127.</p><p><strong>Results: </strong>A total of 239 (LATTICE-CD), 131 (LATTICE-UC), and 38 (IM011-127) patients were randomized. The primary endpoints were not met for all 3 studies, which resulted in early study termination for LATTICE-CD and IM011-127. High efficacy rates were observed in placebo groups throughout the studies. In all studies, the safety profile of deucravacitinib was consistent with the known safety profile observed in patients with psoriasis, and no new safety signals were observed.</p><p><strong>Conclusions: </strong>Deucravacitinib at multiple doses did not demonstrate significant clinical benefit vs placebo in moderately to severely active Crohn's disease or ulcerative colitis. Deucravacitinib was safe and well tolerated.</p>\",\"PeriodicalId\":94074,\"journal\":{\"name\":\"Journal of Crohn's & colitis\",\"volume\":\" \",\"pages\":\"\"},\"PeriodicalIF\":8.7000,\"publicationDate\":\"2025-06-04\",\"publicationTypes\":\"Journal Article\",\"fieldsOfStudy\":null,\"isOpenAccess\":false,\"openAccessPdf\":\"https://www.ncbi.nlm.nih.gov/pmc/articles/PMC12137900/pdf/\",\"citationCount\":\"0\",\"resultStr\":null,\"platform\":\"Semanticscholar\",\"paperid\":null,\"PeriodicalName\":\"Journal of Crohn's & colitis\",\"FirstCategoryId\":\"1085\",\"ListUrlMain\":\"https://doi.org/10.1093/ecco-jcc/jjaf080\",\"RegionNum\":0,\"RegionCategory\":null,\"ArticlePicture\":[],\"TitleCN\":null,\"AbstractTextCN\":null,\"PMCID\":null,\"EPubDate\":\"\",\"PubModel\":\"\",\"JCR\":\"\",\"JCRName\":\"\",\"Score\":null,\"Total\":0}","platform":"Semanticscholar","paperid":null,"PeriodicalName":"Journal of Crohn's & colitis","FirstCategoryId":"1085","ListUrlMain":"https://doi.org/10.1093/ecco-jcc/jjaf080","RegionNum":0,"RegionCategory":null,"ArticlePicture":[],"TitleCN":null,"AbstractTextCN":null,"PMCID":null,"EPubDate":"","PubModel":"","JCR":"","JCRName":"","Score":null,"Total":0}
引用次数: 0

摘要

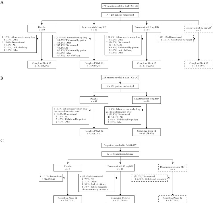
背景和目的:酪氨酸激酶2是白细胞介素-23信号传导的下游细胞内介质,在炎症性肠病的发病机制中起关键作用。Deucravacitinib是一种新型的口服选择性变质酪氨酸激酶2抑制剂,目前已被批准用于治疗成人中至重度斑块型银屑病。方法:在这里,我们描述了三个随机、双盲、安慰剂对照的2期研究,deucravacitinib用于中度至重度活动性克罗恩病(LATTICE-CD [NCT03599622])或溃疡性结肠炎(LATTICE-UC [NCT03934216]和IM011-127 [NCT04613518])患者。患者随机接受安慰剂或每日两次deucravacitini3 mg或6 mg (LATTICE-CD)、6 mg (LATTICE-UC)或12 mg (IM011-127)治疗12周。LATTICE-CD的主要终点是第12周的临床缓解和内镜反应。主要终点是第12周时latice - uc的临床缓解(按Mayo评分)和第12周时IM011-127的临床缓解(按Mayo评分)。结果:共有239例(LATTICE-CD)、131例(LATTICE-UC)和38例(IM011-127)患者被随机分组。三项研究的主要终点均未达到,这导致LATTICE-CD和IM011-127的早期研究终止。在整个研究中,安慰剂组的有效率很高。在所有研究中,deucravacitinib的安全性与银屑病患者中观察到的已知安全性一致,未观察到新的安全性信号。结论:与安慰剂相比,多剂量Deucravacitinib在中度至重度活动性克罗恩病或溃疡性结肠炎中未显示出显著的临床益处。Deucravacitinib安全且耐受性良好。
本文章由计算机程序翻译,如有差异,请以英文原文为准。

Deucravacitinib in patients with inflammatory bowel disease: 12-week efficacy and safety results from 3 randomized phase 2 studies in Crohn's disease and ulcerative colitis.

Deucravacitinib in patients with inflammatory bowel disease: 12-week efficacy and safety results from 3 randomized phase 2 studies in Crohn's disease and ulcerative colitis.

Deucravacitinib in patients with inflammatory bowel disease: 12-week efficacy and safety results from 3 randomized phase 2 studies in Crohn's disease and ulcerative colitis.

Deucravacitinib in patients with inflammatory bowel disease: 12-week efficacy and safety results from 3 randomized phase 2 studies in Crohn's disease and ulcerative colitis.

Background and aims: Tyrosine kinase 2 is a downstream intracellular mediator of interleukin-23 signaling, which has a key role in the pathogenesis of inflammatory bowel disease. Deucravacitinib is a novel, oral, selective, allosteric tyrosine kinase 2 inhibitor currently approved for the treatment of adults with moderate to severe plaque psoriasis.

Methods: Here we describe 3 randomized, double-blind, placebo-controlled phase 2 studies of deucravacitinib in patients with moderately to severely active Crohn's disease (LATTICE-CD [NCT03599622]) or ulcerative colitis (LATTICE-UC [NCT03934216] and IM011-127 [NCT04613518]). Patients were randomized to receive placebo or twice-daily deucravacitinib 3 or 6 mg (LATTICE-CD), 6 mg (LATTICE-UC), or 12 mg (IM011-127) for 12 weeks. Coprimary endpoints for LATTICE-CD were clinical remission and endoscopic response at week 12. The primary endpoint was clinical remission (per modified Mayo score) at week 12 for LATTICE-UC and clinical response (per modified Mayo score) at week 12 for IM011-127.

Results: A total of 239 (LATTICE-CD), 131 (LATTICE-UC), and 38 (IM011-127) patients were randomized. The primary endpoints were not met for all 3 studies, which resulted in early study termination for LATTICE-CD and IM011-127. High efficacy rates were observed in placebo groups throughout the studies. In all studies, the safety profile of deucravacitinib was consistent with the known safety profile observed in patients with psoriasis, and no new safety signals were observed.

Conclusions: Deucravacitinib at multiple doses did not demonstrate significant clinical benefit vs placebo in moderately to severely active Crohn's disease or ulcerative colitis. Deucravacitinib was safe and well tolerated.

求助全文
通过发布文献求助,成功后即可免费获取论文全文。 去求助
来源期刊
自引率
0.00%
发文量
0
×
引用
GB/T 7714-2015
复制
MLA
复制
APA
复制
导出至
BibTeX EndNote RefMan NoteFirst NoteExpress
×
提示
您的信息不完整,为了账户安全,请先补充。
现在去补充
×
提示
您因"违规操作"
具体请查看互助需知
我知道了
×
提示
确定
请完成安全验证×
copy
已复制链接
快去分享给好友吧!
我知道了
右上角分享
点击右上角分享
0
联系我们:info@booksci.cn Book学术提供免费学术资源搜索服务,方便国内外学者检索中英文文献。致力于提供最便捷和优质的服务体验。 Copyright © 2023 布克学术 All rights reserved.
京ICP备2023020795号-1
ghs 京公网安备 11010802042870号
Book学术文献互助
Book学术文献互助群
群 号:604180095
Book学术官方微信