MDN1变异导致癫痫易感性:为中国癫痫基因1.0项目。

IF 1.2 Q4 CLINICAL NEUROLOGY
Qianru Wen, Dongming Zhang, Yan Ding, Sheng Luo, Qiang Huang, Junhui Zhu, Yongxin Li, Wenhui Liu, Pengyu Wang, Xian Li, Zisheng Lin, Yaying Wang, Xiaoyu Liang, Weiping Liao, Jie Wang, Heng Meng
{"title":"MDN1变异导致癫痫易感性:为中国癫痫基因1.0项目。","authors":"Qianru Wen, Dongming Zhang, Yan Ding, Sheng Luo, Qiang Huang, Junhui Zhu, Yongxin Li, Wenhui Liu, Pengyu Wang, Xian Li, Zisheng Lin, Yaying Wang, Xiaoyu Liang, Weiping Liao, Jie Wang, Heng Meng","doi":"10.1186/s42494-025-00209-3","DOIUrl":null,"url":null,"abstract":"<p><strong>Background: </strong>The Midasin AAA (ATPase associated with various activities) ATPase 1 (MDN1) gene, a member of the AAA protein family, plays a crucial role in ribosome maturation. MDN1 is expressed in the human brain throughout life, especially during early development and adulthood. However, MDN1 variants have not been previously reported in patients with epilepsy. This study aims to explore the association between MDN1 variants and epilepsy.</p><p><strong>Methods: </strong>Trios-based whole-exome sequencing was performed in a cohort of patients with epilepsy susceptibility from the China Epilepsy Gene 1.0 Project. The excess, damaging effects, and molecular subregional implications of variants, as well as the spatio-temporal expression of MDN1, were analyzed to validate the gene-disease association.</p><p><strong>Results: </strong>Compound heterozygous variants in MDN1 were identified in five unrelated patients with febrile seizures or secondary epilepsy. Three patients presented with febrile seizures/epilepsy with febrile seizures plus, while two patients developed epilepsy secondary to brain damage (five or seven years after). These variants were either absent or present at low frequencies in the control group, and exhibited statistically significant higher frequencies in the case group compared to controls. All the missense variants were predicted to be damaging by at least one in silico tool. In each pair of compound heterozygous variants, one allele was located in the AAA2-AAA3 domains, while the other allele was located in the linker domain or its vicinity. In contrast, most of the variants from the asymptomatic control group were located outside the AAA domains, suggesting a molecular subregional implication of the MDN1 variants.</p><p><strong>Conclusions: </strong>MDN1 is potentially a susceptibility gene for epilepsy.</p>","PeriodicalId":33628,"journal":{"name":"Acta Epileptologica","volume":"7 1","pages":"17"},"PeriodicalIF":1.2000,"publicationDate":"2025-03-03","publicationTypes":"Journal Article","fieldsOfStudy":null,"isOpenAccess":false,"openAccessPdf":"https://www.ncbi.nlm.nih.gov/pmc/articles/PMC11960335/pdf/","citationCount":"0","resultStr":"{\"title\":\"MDN1 variants cause susceptibility to epilepsy : For the China Epilepsy Gene 1.0 Project.\",\"authors\":\"Qianru Wen, Dongming Zhang, Yan Ding, Sheng Luo, Qiang Huang, Junhui Zhu, Yongxin Li, Wenhui Liu, Pengyu Wang, Xian Li, Zisheng Lin, Yaying Wang, Xiaoyu Liang, Weiping Liao, Jie Wang, Heng Meng\",\"doi\":\"10.1186/s42494-025-00209-3\",\"DOIUrl\":null,\"url\":null,\"abstract\":\"<p><strong>Background: </strong>The Midasin AAA (ATPase associated with various activities) ATPase 1 (MDN1) gene, a member of the AAA protein family, plays a crucial role in ribosome maturation. MDN1 is expressed in the human brain throughout life, especially during early development and adulthood. However, MDN1 variants have not been previously reported in patients with epilepsy. This study aims to explore the association between MDN1 variants and epilepsy.</p><p><strong>Methods: </strong>Trios-based whole-exome sequencing was performed in a cohort of patients with epilepsy susceptibility from the China Epilepsy Gene 1.0 Project. The excess, damaging effects, and molecular subregional implications of variants, as well as the spatio-temporal expression of MDN1, were analyzed to validate the gene-disease association.</p><p><strong>Results: </strong>Compound heterozygous variants in MDN1 were identified in five unrelated patients with febrile seizures or secondary epilepsy. Three patients presented with febrile seizures/epilepsy with febrile seizures plus, while two patients developed epilepsy secondary to brain damage (five or seven years after). These variants were either absent or present at low frequencies in the control group, and exhibited statistically significant higher frequencies in the case group compared to controls. All the missense variants were predicted to be damaging by at least one in silico tool. In each pair of compound heterozygous variants, one allele was located in the AAA2-AAA3 domains, while the other allele was located in the linker domain or its vicinity. In contrast, most of the variants from the asymptomatic control group were located outside the AAA domains, suggesting a molecular subregional implication of the MDN1 variants.</p><p><strong>Conclusions: </strong>MDN1 is potentially a susceptibility gene for epilepsy.</p>\",\"PeriodicalId\":33628,\"journal\":{\"name\":\"Acta Epileptologica\",\"volume\":\"7 1\",\"pages\":\"17\"},\"PeriodicalIF\":1.2000,\"publicationDate\":\"2025-03-03\",\"publicationTypes\":\"Journal Article\",\"fieldsOfStudy\":null,\"isOpenAccess\":false,\"openAccessPdf\":\"https://www.ncbi.nlm.nih.gov/pmc/articles/PMC11960335/pdf/\",\"citationCount\":\"0\",\"resultStr\":null,\"platform\":\"Semanticscholar\",\"paperid\":null,\"PeriodicalName\":\"Acta Epileptologica\",\"FirstCategoryId\":\"1085\",\"ListUrlMain\":\"https://doi.org/10.1186/s42494-025-00209-3\",\"RegionNum\":0,\"RegionCategory\":null,\"ArticlePicture\":[],\"TitleCN\":null,\"AbstractTextCN\":null,\"PMCID\":null,\"EPubDate\":\"\",\"PubModel\":\"\",\"JCR\":\"Q4\",\"JCRName\":\"CLINICAL NEUROLOGY\",\"Score\":null,\"Total\":0}","platform":"Semanticscholar","paperid":null,"PeriodicalName":"Acta Epileptologica","FirstCategoryId":"1085","ListUrlMain":"https://doi.org/10.1186/s42494-025-00209-3","RegionNum":0,"RegionCategory":null,"ArticlePicture":[],"TitleCN":null,"AbstractTextCN":null,"PMCID":null,"EPubDate":"","PubModel":"","JCR":"Q4","JCRName":"CLINICAL NEUROLOGY","Score":null,"Total":0}
引用次数: 0

摘要

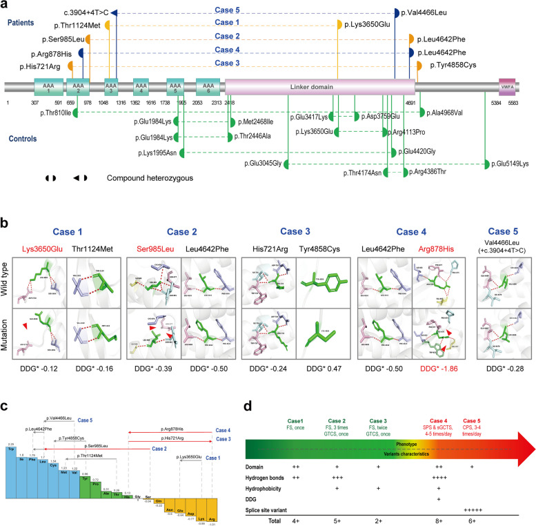
背景:Midasin AAA (atp酶与各种活性相关)atp酶1 (MDN1)基因是AAA蛋白家族的一员,在核糖体成熟过程中起着至关重要的作用。MDN1在人的一生中都在大脑中表达,尤其是在早期发育和成年期。然而,MDN1变异先前未在癫痫患者中报道。本研究旨在探讨MDN1变异与癫痫之间的关系。方法:对来自中国癫痫基因1.0项目的癫痫易感性患者进行基于trios的全外显子组测序。分析了变异的过量、破坏性影响和分子分区域影响,以及MDN1的时空表达,以验证基因与疾病的关联。结果:在5例不相关的发热性惊厥或继发性癫痫患者中发现MDN1复合杂合变异体。3例患者表现为发热性癫痫发作/癫痫伴发热性癫痫发作,2例患者继发于脑损伤(5或7年后)。这些变异在对照组中要么不存在,要么以低频率存在,与对照组相比,病例组显示出统计学上显著的高频率。所有的错义变异都被至少一种计算机工具预测具有破坏性。在每对复合杂合变异体中,一个等位基因位于AAA2-AAA3结构域,另一个等位基因位于连接子结构域或其附近。相比之下,无症状对照组的大多数变异位于AAA结构域之外,提示MDN1变异的分子分区域含义。结论:MDN1是潜在的癫痫易感基因。
本文章由计算机程序翻译,如有差异,请以英文原文为准。

MDN1 variants cause susceptibility to epilepsy : For the China Epilepsy Gene 1.0 Project.

MDN1 variants cause susceptibility to epilepsy : For the China Epilepsy Gene 1.0 Project.

MDN1 variants cause susceptibility to epilepsy : For the China Epilepsy Gene 1.0 Project.

MDN1 variants cause susceptibility to epilepsy : For the China Epilepsy Gene 1.0 Project.

Background: The Midasin AAA (ATPase associated with various activities) ATPase 1 (MDN1) gene, a member of the AAA protein family, plays a crucial role in ribosome maturation. MDN1 is expressed in the human brain throughout life, especially during early development and adulthood. However, MDN1 variants have not been previously reported in patients with epilepsy. This study aims to explore the association between MDN1 variants and epilepsy.

Methods: Trios-based whole-exome sequencing was performed in a cohort of patients with epilepsy susceptibility from the China Epilepsy Gene 1.0 Project. The excess, damaging effects, and molecular subregional implications of variants, as well as the spatio-temporal expression of MDN1, were analyzed to validate the gene-disease association.

Results: Compound heterozygous variants in MDN1 were identified in five unrelated patients with febrile seizures or secondary epilepsy. Three patients presented with febrile seizures/epilepsy with febrile seizures plus, while two patients developed epilepsy secondary to brain damage (five or seven years after). These variants were either absent or present at low frequencies in the control group, and exhibited statistically significant higher frequencies in the case group compared to controls. All the missense variants were predicted to be damaging by at least one in silico tool. In each pair of compound heterozygous variants, one allele was located in the AAA2-AAA3 domains, while the other allele was located in the linker domain or its vicinity. In contrast, most of the variants from the asymptomatic control group were located outside the AAA domains, suggesting a molecular subregional implication of the MDN1 variants.

Conclusions: MDN1 is potentially a susceptibility gene for epilepsy.

求助全文
通过发布文献求助,成功后即可免费获取论文全文。 去求助
来源期刊
Acta Epileptologica
Acta Epileptologica Medicine-Neurology (clinical)
CiteScore
2.00
自引率
0.00%
发文量
38
审稿时长
20 weeks
×
引用
GB/T 7714-2015
复制
MLA
复制
APA
复制
导出至
BibTeX EndNote RefMan NoteFirst NoteExpress
×
提示
您的信息不完整,为了账户安全,请先补充。
现在去补充
×
提示
您因"违规操作"
具体请查看互助需知
我知道了
×
提示
确定
请完成安全验证×
copy
已复制链接
快去分享给好友吧!
我知道了
右上角分享
点击右上角分享
0
联系我们:info@booksci.cn Book学术提供免费学术资源搜索服务,方便国内外学者检索中英文文献。致力于提供最便捷和优质的服务体验。 Copyright © 2023 布克学术 All rights reserved.
京ICP备2023020795号-1
ghs 京公网安备 11010802042870号
Book学术文献互助
Book学术文献互助群
群 号:604180095
Book学术官方微信