MBOVJF4278_00820编码一种新的牛支原体与肝素结合的细胞粘附素。

IF 2.8 3区 医学 Q3 IMMUNOLOGY
Infection and Immunity Pub Date : 2025-05-13 Epub Date: 2025-04-23 DOI:10.1128/iai.00606-24
Qi Wu, Zhixin Ma, Qiao Pan, Tong Liu, Jiuqing Xin, Qingyuan Xu
{"title":"MBOVJF4278_00820编码一种新的牛支原体与肝素结合的细胞粘附素。","authors":"Qi Wu, Zhixin Ma, Qiao Pan, Tong Liu, Jiuqing Xin, Qingyuan Xu","doi":"10.1128/iai.00606-24","DOIUrl":null,"url":null,"abstract":"<p><p><i>Mycoplasma bovis</i>, a minimal bacterium but a notorious cattle pathogen, leads to serious economic losses. This pathogen binding to host cells is emerging as a complex process involving a broad range of surface-exposed structures. For mycoplasma, adhering to host tissue is the first and crucial step of infection. It is well known that the molecules contributing to microbial cytoadhesion are important virulence factors. Here, we cloned, expressed, and purified the recombinant protein, which is encoded by <i>MBOVJF4278_00820</i>, and induced polyclonal antibodies for it in mice. The cytoadhesive properties of this surface-exposed protein were demonstrated on embryonic bovine lung (EBL) and Madin-Darby bovine kidney (MDBK) cells. Furthermore, heparin as the binding target was confirmed, and the characteristics of the interaction between this protein and heparin have also been analyzed. Our data indicate that the surface-associated <i>MBOVJF4278_00820</i>-encoded protein is a novel adhesion-related factor of <i>Mycoplasma bovis</i>.IMPORTANCEAdhesins are crucial in facilitating <i>Mycoplasma bovis</i> infection. In this study, we identified a specific <i>Mycoplasma bovis</i> adhesin that interacts with heparin on the surface of host cells. Given that heparin is ubiquitously distributed across a wide range of tissue cells, the identification of the heparin-binding adhesin is significant for elucidating how <i>Mycoplasma bovis</i> targets diverse host cells and triggers a spectrum of clinical manifestations.</p>","PeriodicalId":13541,"journal":{"name":"Infection and Immunity","volume":"93 5","pages":"e0060624"},"PeriodicalIF":2.8000,"publicationDate":"2025-05-13","publicationTypes":"Journal Article","fieldsOfStudy":null,"isOpenAccess":false,"openAccessPdf":"https://www.ncbi.nlm.nih.gov/pmc/articles/PMC12070734/pdf/","citationCount":"0","resultStr":"{\"title\":\"<i>MBOVJF4278_00820</i> encodes a novel cytoadhesin of <i>Mycoplasma bovis</i> binding to heparin.\",\"authors\":\"Qi Wu, Zhixin Ma, Qiao Pan, Tong Liu, Jiuqing Xin, Qingyuan Xu\",\"doi\":\"10.1128/iai.00606-24\",\"DOIUrl\":null,\"url\":null,\"abstract\":\"<p><p><i>Mycoplasma bovis</i>, a minimal bacterium but a notorious cattle pathogen, leads to serious economic losses. This pathogen binding to host cells is emerging as a complex process involving a broad range of surface-exposed structures. For mycoplasma, adhering to host tissue is the first and crucial step of infection. It is well known that the molecules contributing to microbial cytoadhesion are important virulence factors. Here, we cloned, expressed, and purified the recombinant protein, which is encoded by <i>MBOVJF4278_00820</i>, and induced polyclonal antibodies for it in mice. The cytoadhesive properties of this surface-exposed protein were demonstrated on embryonic bovine lung (EBL) and Madin-Darby bovine kidney (MDBK) cells. Furthermore, heparin as the binding target was confirmed, and the characteristics of the interaction between this protein and heparin have also been analyzed. Our data indicate that the surface-associated <i>MBOVJF4278_00820</i>-encoded protein is a novel adhesion-related factor of <i>Mycoplasma bovis</i>.IMPORTANCEAdhesins are crucial in facilitating <i>Mycoplasma bovis</i> infection. In this study, we identified a specific <i>Mycoplasma bovis</i> adhesin that interacts with heparin on the surface of host cells. Given that heparin is ubiquitously distributed across a wide range of tissue cells, the identification of the heparin-binding adhesin is significant for elucidating how <i>Mycoplasma bovis</i> targets diverse host cells and triggers a spectrum of clinical manifestations.</p>\",\"PeriodicalId\":13541,\"journal\":{\"name\":\"Infection and Immunity\",\"volume\":\"93 5\",\"pages\":\"e0060624\"},\"PeriodicalIF\":2.8000,\"publicationDate\":\"2025-05-13\",\"publicationTypes\":\"Journal Article\",\"fieldsOfStudy\":null,\"isOpenAccess\":false,\"openAccessPdf\":\"https://www.ncbi.nlm.nih.gov/pmc/articles/PMC12070734/pdf/\",\"citationCount\":\"0\",\"resultStr\":null,\"platform\":\"Semanticscholar\",\"paperid\":null,\"PeriodicalName\":\"Infection and Immunity\",\"FirstCategoryId\":\"3\",\"ListUrlMain\":\"https://doi.org/10.1128/iai.00606-24\",\"RegionNum\":3,\"RegionCategory\":\"医学\",\"ArticlePicture\":[],\"TitleCN\":null,\"AbstractTextCN\":null,\"PMCID\":null,\"EPubDate\":\"2025/4/23 0:00:00\",\"PubModel\":\"Epub\",\"JCR\":\"Q3\",\"JCRName\":\"IMMUNOLOGY\",\"Score\":null,\"Total\":0}","platform":"Semanticscholar","paperid":null,"PeriodicalName":"Infection and Immunity","FirstCategoryId":"3","ListUrlMain":"https://doi.org/10.1128/iai.00606-24","RegionNum":3,"RegionCategory":"医学","ArticlePicture":[],"TitleCN":null,"AbstractTextCN":null,"PMCID":null,"EPubDate":"2025/4/23 0:00:00","PubModel":"Epub","JCR":"Q3","JCRName":"IMMUNOLOGY","Score":null,"Total":0}
引用次数: 0

摘要

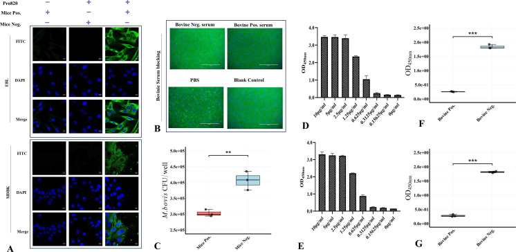
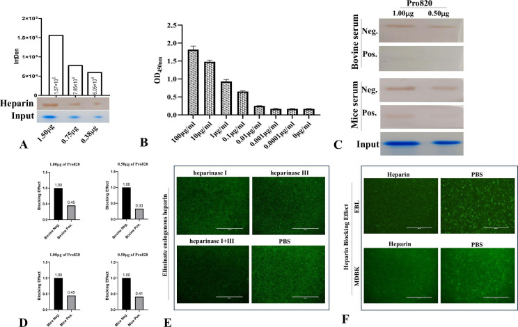
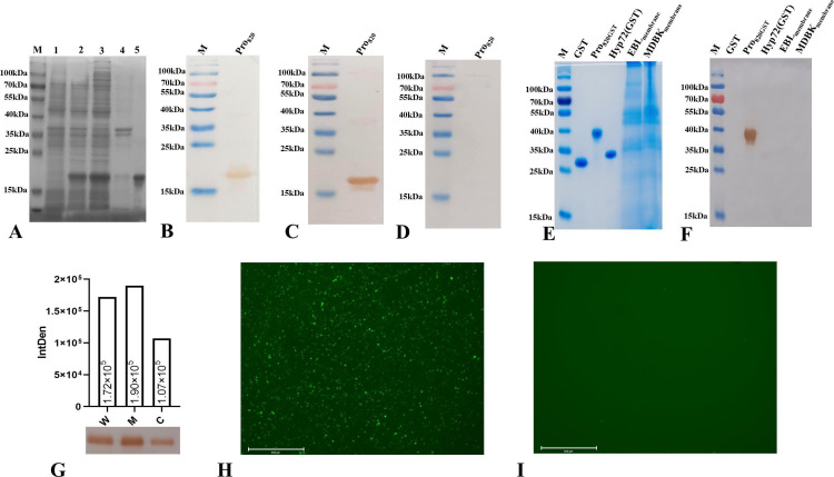
牛支原体是一种极小的细菌,但却是一种臭名昭著的牛病原体,它会造成严重的经济损失。这种病原体与宿主细胞的结合是一个复杂的过程,涉及广泛的表面暴露结构。对于支原体来说,附着在宿主组织上是感染的第一步,也是至关重要的一步。众所周知,促进微生物细胞粘附的分子是重要的毒力因子。我们克隆、表达并纯化了MBOVJF4278_00820编码的重组蛋白,并在小鼠体内诱导了其多克隆抗体。在牛胚肺细胞(EBL)和马丁-达比牛肾细胞(MDBK)上证实了该表面暴露蛋白的细胞粘附特性。进一步确定了肝素为结合靶点,并分析了该蛋白与肝素相互作用的特点。我们的数据表明,表面相关的mbovjf4278_00820编码蛋白是牛支原体的一种新的粘附相关因子。黏附素是促进牛支原体感染的关键。在这项研究中,我们发现了一种特异性的牛支原体粘附素,它与宿主细胞表面的肝素相互作用。鉴于肝素普遍分布在广泛的组织细胞中,肝素结合粘附素的鉴定对于阐明牛支原体如何靶向不同的宿主细胞并引发一系列临床表现具有重要意义。
本文章由计算机程序翻译,如有差异,请以英文原文为准。

<i>MBOVJF4278_00820</i> encodes a novel cytoadhesin of <i>Mycoplasma bovis</i> binding to heparin.

<i>MBOVJF4278_00820</i> encodes a novel cytoadhesin of <i>Mycoplasma bovis</i> binding to heparin.

<i>MBOVJF4278_00820</i> encodes a novel cytoadhesin of <i>Mycoplasma bovis</i> binding to heparin.

MBOVJF4278_00820 encodes a novel cytoadhesin of Mycoplasma bovis binding to heparin.

Mycoplasma bovis, a minimal bacterium but a notorious cattle pathogen, leads to serious economic losses. This pathogen binding to host cells is emerging as a complex process involving a broad range of surface-exposed structures. For mycoplasma, adhering to host tissue is the first and crucial step of infection. It is well known that the molecules contributing to microbial cytoadhesion are important virulence factors. Here, we cloned, expressed, and purified the recombinant protein, which is encoded by MBOVJF4278_00820, and induced polyclonal antibodies for it in mice. The cytoadhesive properties of this surface-exposed protein were demonstrated on embryonic bovine lung (EBL) and Madin-Darby bovine kidney (MDBK) cells. Furthermore, heparin as the binding target was confirmed, and the characteristics of the interaction between this protein and heparin have also been analyzed. Our data indicate that the surface-associated MBOVJF4278_00820-encoded protein is a novel adhesion-related factor of Mycoplasma bovis.IMPORTANCEAdhesins are crucial in facilitating Mycoplasma bovis infection. In this study, we identified a specific Mycoplasma bovis adhesin that interacts with heparin on the surface of host cells. Given that heparin is ubiquitously distributed across a wide range of tissue cells, the identification of the heparin-binding adhesin is significant for elucidating how Mycoplasma bovis targets diverse host cells and triggers a spectrum of clinical manifestations.

求助全文
通过发布文献求助,成功后即可免费获取论文全文。 去求助
来源期刊
Infection and Immunity
Infection and Immunity 医学-传染病学
CiteScore
6.00
自引率
6.50%
发文量
268
审稿时长
3 months
期刊介绍: Infection and Immunity (IAI) provides new insights into the interactions between bacterial, fungal and parasitic pathogens and their hosts. Specific areas of interest include mechanisms of molecular pathogenesis, virulence factors, cellular microbiology, experimental models of infection, host resistance or susceptibility, and the generation of innate and adaptive immune responses. IAI also welcomes studies of the microbiome relating to host-pathogen interactions.
×
引用
GB/T 7714-2015
复制
MLA
复制
APA
复制
导出至
BibTeX EndNote RefMan NoteFirst NoteExpress
×
提示
您的信息不完整,为了账户安全,请先补充。
现在去补充
×
提示
您因"违规操作"
具体请查看互助需知
我知道了
×
提示
确定
请完成安全验证×
copy
已复制链接
快去分享给好友吧!
我知道了
右上角分享
点击右上角分享
0
联系我们:info@booksci.cn Book学术提供免费学术资源搜索服务,方便国内外学者检索中英文文献。致力于提供最便捷和优质的服务体验。 Copyright © 2023 布克学术 All rights reserved.
京ICP备2023020795号-1
ghs 京公网安备 11010802042870号
Book学术文献互助
Book学术文献互助群
群 号:604180095
Book学术官方微信