CD146参与新型隐球菌粘附和感染脑内皮细胞。

IF 2.8 3区 医学 Q3 IMMUNOLOGY
Infection and Immunity Pub Date : 2025-05-13 Epub Date: 2025-04-10 DOI:10.1128/iai.00145-25
Wei Liu, Junhong Chen, Ting Wang, Ying Gong, Chen Yang, Yuwei Li, Xiyun Yan, Hongxia Duan, Xiaoming Wang, Mingshun Zhang
{"title":"CD146参与新型隐球菌粘附和感染脑内皮细胞。","authors":"Wei Liu, Junhong Chen, Ting Wang, Ying Gong, Chen Yang, Yuwei Li, Xiyun Yan, Hongxia Duan, Xiaoming Wang, Mingshun Zhang","doi":"10.1128/iai.00145-25","DOIUrl":null,"url":null,"abstract":"<p><p>Cryptococcal meningitis is a common and refractory central nervous system (CNS) infection with high mortality and disability. For <i>Cryptococcus neoformans</i> (<i>C. neoformans</i>) to penetrate the CNS, it first adheres to and breaches the blood‒brain barrier (BBB). Here, we explored the roles of CD146, an adhesion molecule expressed on the surface of brain microvascular endothelial cells (BMECs), in cryptococcal vascular adhesion and BBB invasion. Following cryptococcal infection, we observed a reduction in CD146 expression in BMECs, which was at least partially mediated by metalloproteinase-9. Once overexpressed on BMECs, CD146 increased <i>C. neoformans</i> adhesion; in contrast, CD146 knockout decreased the attachment of fungi to endothelial cells <i>in vitro</i>. Unexpectedly, CD146 knockout failed to reduce fungal infection in the brain following intravascular instillation of <i>C. neoformans</i>. However, <i>the</i> anti-CD146 antibody AA98 significantly increased the fungemia (spleen CFU), suggesting that CD146 may be involved in the early adhesion and invasion of Cryptococcus into cerebral vessels. AA98, however, failed to extend the survival of <i>C. neoformans</i> infected mice. These results suggest that CD146 may play dispensable roles in the <i>C. neoformans</i> brain infection.</p>","PeriodicalId":13541,"journal":{"name":"Infection and Immunity","volume":"93 5","pages":"e0014525"},"PeriodicalIF":2.8000,"publicationDate":"2025-05-13","publicationTypes":"Journal Article","fieldsOfStudy":null,"isOpenAccess":false,"openAccessPdf":"https://www.ncbi.nlm.nih.gov/pmc/articles/PMC12070736/pdf/","citationCount":"0","resultStr":"{\"title\":\"Involvement of CD146 in the <i>Cryptococcus neoformans</i> adhesion and infection of brain endothelial cells.\",\"authors\":\"Wei Liu, Junhong Chen, Ting Wang, Ying Gong, Chen Yang, Yuwei Li, Xiyun Yan, Hongxia Duan, Xiaoming Wang, Mingshun Zhang\",\"doi\":\"10.1128/iai.00145-25\",\"DOIUrl\":null,\"url\":null,\"abstract\":\"<p><p>Cryptococcal meningitis is a common and refractory central nervous system (CNS) infection with high mortality and disability. For <i>Cryptococcus neoformans</i> (<i>C. neoformans</i>) to penetrate the CNS, it first adheres to and breaches the blood‒brain barrier (BBB). Here, we explored the roles of CD146, an adhesion molecule expressed on the surface of brain microvascular endothelial cells (BMECs), in cryptococcal vascular adhesion and BBB invasion. Following cryptococcal infection, we observed a reduction in CD146 expression in BMECs, which was at least partially mediated by metalloproteinase-9. Once overexpressed on BMECs, CD146 increased <i>C. neoformans</i> adhesion; in contrast, CD146 knockout decreased the attachment of fungi to endothelial cells <i>in vitro</i>. Unexpectedly, CD146 knockout failed to reduce fungal infection in the brain following intravascular instillation of <i>C. neoformans</i>. However, <i>the</i> anti-CD146 antibody AA98 significantly increased the fungemia (spleen CFU), suggesting that CD146 may be involved in the early adhesion and invasion of Cryptococcus into cerebral vessels. AA98, however, failed to extend the survival of <i>C. neoformans</i> infected mice. These results suggest that CD146 may play dispensable roles in the <i>C. neoformans</i> brain infection.</p>\",\"PeriodicalId\":13541,\"journal\":{\"name\":\"Infection and Immunity\",\"volume\":\"93 5\",\"pages\":\"e0014525\"},\"PeriodicalIF\":2.8000,\"publicationDate\":\"2025-05-13\",\"publicationTypes\":\"Journal Article\",\"fieldsOfStudy\":null,\"isOpenAccess\":false,\"openAccessPdf\":\"https://www.ncbi.nlm.nih.gov/pmc/articles/PMC12070736/pdf/\",\"citationCount\":\"0\",\"resultStr\":null,\"platform\":\"Semanticscholar\",\"paperid\":null,\"PeriodicalName\":\"Infection and Immunity\",\"FirstCategoryId\":\"3\",\"ListUrlMain\":\"https://doi.org/10.1128/iai.00145-25\",\"RegionNum\":3,\"RegionCategory\":\"医学\",\"ArticlePicture\":[],\"TitleCN\":null,\"AbstractTextCN\":null,\"PMCID\":null,\"EPubDate\":\"2025/4/10 0:00:00\",\"PubModel\":\"Epub\",\"JCR\":\"Q3\",\"JCRName\":\"IMMUNOLOGY\",\"Score\":null,\"Total\":0}","platform":"Semanticscholar","paperid":null,"PeriodicalName":"Infection and Immunity","FirstCategoryId":"3","ListUrlMain":"https://doi.org/10.1128/iai.00145-25","RegionNum":3,"RegionCategory":"医学","ArticlePicture":[],"TitleCN":null,"AbstractTextCN":null,"PMCID":null,"EPubDate":"2025/4/10 0:00:00","PubModel":"Epub","JCR":"Q3","JCRName":"IMMUNOLOGY","Score":null,"Total":0}
引用次数: 0

摘要

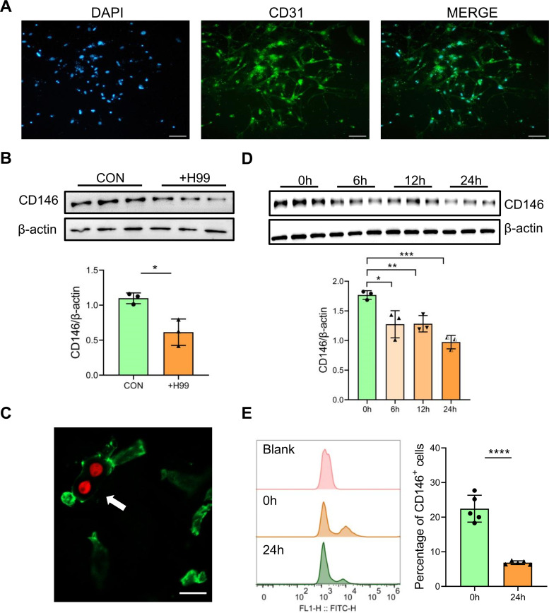
隐球菌性脑膜炎是一种常见和难治性中枢神经系统(CNS)感染,具有高死亡率和致残率。对于新生隐球菌(C. neoformans)渗透中枢神经系统,它首先附着并破坏血脑屏障(BBB)。本研究探讨了脑微血管内皮细胞(BMECs)表面表达的粘附分子CD146在隐球菌血管粘附和血脑屏障侵袭中的作用。在隐球菌感染后,我们观察到bmec中CD146表达的减少,这至少部分是由金属蛋白酶-9介导的。一旦在bmec上过表达,CD146增加新生梭状菌的粘附;相反,CD146基因敲除减少了真菌在体外对内皮细胞的附着。出乎意料的是,在血管内注入新生C.后,敲除CD146未能减少大脑中的真菌感染。然而,抗CD146抗体AA98显著增加了真菌血症(脾脏CFU),提示CD146可能参与隐球菌早期粘附和侵入脑血管。然而,AA98并不能延长新形梭菌感染小鼠的存活时间。这些结果表明CD146可能在新生C.脑感染中起着不可或缺的作用。
本文章由计算机程序翻译,如有差异,请以英文原文为准。

Involvement of CD146 in the <i>Cryptococcus neoformans</i> adhesion and infection of brain endothelial cells.

Involvement of CD146 in the <i>Cryptococcus neoformans</i> adhesion and infection of brain endothelial cells.

Involvement of CD146 in the <i>Cryptococcus neoformans</i> adhesion and infection of brain endothelial cells.

Involvement of CD146 in the Cryptococcus neoformans adhesion and infection of brain endothelial cells.

Cryptococcal meningitis is a common and refractory central nervous system (CNS) infection with high mortality and disability. For Cryptococcus neoformans (C. neoformans) to penetrate the CNS, it first adheres to and breaches the blood‒brain barrier (BBB). Here, we explored the roles of CD146, an adhesion molecule expressed on the surface of brain microvascular endothelial cells (BMECs), in cryptococcal vascular adhesion and BBB invasion. Following cryptococcal infection, we observed a reduction in CD146 expression in BMECs, which was at least partially mediated by metalloproteinase-9. Once overexpressed on BMECs, CD146 increased C. neoformans adhesion; in contrast, CD146 knockout decreased the attachment of fungi to endothelial cells in vitro. Unexpectedly, CD146 knockout failed to reduce fungal infection in the brain following intravascular instillation of C. neoformans. However, the anti-CD146 antibody AA98 significantly increased the fungemia (spleen CFU), suggesting that CD146 may be involved in the early adhesion and invasion of Cryptococcus into cerebral vessels. AA98, however, failed to extend the survival of C. neoformans infected mice. These results suggest that CD146 may play dispensable roles in the C. neoformans brain infection.

求助全文
通过发布文献求助,成功后即可免费获取论文全文。 去求助
来源期刊
Infection and Immunity
Infection and Immunity 医学-传染病学
CiteScore
6.00
自引率
6.50%
发文量
268
审稿时长
3 months
期刊介绍: Infection and Immunity (IAI) provides new insights into the interactions between bacterial, fungal and parasitic pathogens and their hosts. Specific areas of interest include mechanisms of molecular pathogenesis, virulence factors, cellular microbiology, experimental models of infection, host resistance or susceptibility, and the generation of innate and adaptive immune responses. IAI also welcomes studies of the microbiome relating to host-pathogen interactions.
×
引用
GB/T 7714-2015
复制
MLA
复制
APA
复制
导出至
BibTeX EndNote RefMan NoteFirst NoteExpress
×
提示
您的信息不完整,为了账户安全,请先补充。
现在去补充
×
提示
您因"违规操作"
具体请查看互助需知
我知道了
×
提示
确定
请完成安全验证×
copy
已复制链接
快去分享给好友吧!
我知道了
右上角分享
点击右上角分享
0
联系我们:info@booksci.cn Book学术提供免费学术资源搜索服务,方便国内外学者检索中英文文献。致力于提供最便捷和优质的服务体验。 Copyright © 2023 布克学术 All rights reserved.
京ICP备2023020795号-1
ghs 京公网安备 11010802042870号
Book学术文献互助
Book学术文献互助群
群 号:604180095
Book学术官方微信