通过表面等离子体共振成像检测循环细胞外囊泡的疾病特异性特征:一项初步研究。

IF 4.8
Extracellular vesicles and circulating nucleic acids Pub Date : 2025-02-11 eCollection Date: 2025-01-01 DOI:10.20517/evcna.2024.82
Tatsuki Shibuta, Yukichi Takada, Shiori Nishinosono, Seiko Yasuda, Yasuhiro Ono, Yoshitaka Hirooka, Daisuke Irikura, Kensuke Saito, Tsukuru Umemura
{"title":"通过表面等离子体共振成像检测循环细胞外囊泡的疾病特异性特征:一项初步研究。","authors":"Tatsuki Shibuta, Yukichi Takada, Shiori Nishinosono, Seiko Yasuda, Yasuhiro Ono, Yoshitaka Hirooka, Daisuke Irikura, Kensuke Saito, Tsukuru Umemura","doi":"10.20517/evcna.2024.82","DOIUrl":null,"url":null,"abstract":"<p><p><b>Aim:</b> Cells in the human body release extracellular vesicles (EVs) into fluids, such as plasma, urine, and cerebrospinal fluid. EVs express tetraspanin family proteins (e.g., CD63, CD9, and CD81) and cell-specific antigens on their surface as common and specific markers, respectively. In this study, we hypothesized that the profile of blood cell-derived circulating EVs could reveal both common and specific pathophysiology in atherogenic diseases. <b>Methods:</b> Using surface plasmon resonance imaging (SPRi), we analyzed EVs surface molecules and identified circulating EVs in healthy controls (<i>n</i> = 18), patients with type 2 diabetes mellitus (T2DM; <i>n</i> = 71), and those with hypertension (HT; <i>n</i> = 47). <b>Results:</b> Patients with T2DM and HT exhibited distinct EV profiles: (i) CD9, CD110, CD20, activin receptor type-2A (AcvRIIA), Duffy antigen receptor for chemokine, and CD44 positive EVs were upregulated in T2DM; (ii) CD9, Maackia amurensis agglutinin lectin binding molecules (MBM), CD20, AcvRIIA, and CD44 positive EVs were upregulated in HT. By analyzing an appropriate set of three antigens or using dimensional reduction clustering, we were able to clearly differentiate between T2DM, HT, and control groups. In some patients, disease severity correlated with CD44 and CD20 in T2DM and MBM and AcvRIIA in HT. <b>Conclusion:</b> Our findings demonstrate that profiling of circulating EVs via the SPRi method offers a novel approach for diagnosing and monitoring human diseases.</p>","PeriodicalId":520322,"journal":{"name":"Extracellular vesicles and circulating nucleic acids","volume":"6 1","pages":"36-53"},"PeriodicalIF":4.8000,"publicationDate":"2025-02-11","publicationTypes":"Journal Article","fieldsOfStudy":null,"isOpenAccess":false,"openAccessPdf":"https://www.ncbi.nlm.nih.gov/pmc/articles/PMC11977349/pdf/","citationCount":"0","resultStr":"{\"title\":\"Disease-specific signatures of circulating extracellular vesicles detected by the surface plasmon resonance imaging: a pilot study.\",\"authors\":\"Tatsuki Shibuta, Yukichi Takada, Shiori Nishinosono, Seiko Yasuda, Yasuhiro Ono, Yoshitaka Hirooka, Daisuke Irikura, Kensuke Saito, Tsukuru Umemura\",\"doi\":\"10.20517/evcna.2024.82\",\"DOIUrl\":null,\"url\":null,\"abstract\":\"<p><p><b>Aim:</b> Cells in the human body release extracellular vesicles (EVs) into fluids, such as plasma, urine, and cerebrospinal fluid. EVs express tetraspanin family proteins (e.g., CD63, CD9, and CD81) and cell-specific antigens on their surface as common and specific markers, respectively. In this study, we hypothesized that the profile of blood cell-derived circulating EVs could reveal both common and specific pathophysiology in atherogenic diseases. <b>Methods:</b> Using surface plasmon resonance imaging (SPRi), we analyzed EVs surface molecules and identified circulating EVs in healthy controls (<i>n</i> = 18), patients with type 2 diabetes mellitus (T2DM; <i>n</i> = 71), and those with hypertension (HT; <i>n</i> = 47). <b>Results:</b> Patients with T2DM and HT exhibited distinct EV profiles: (i) CD9, CD110, CD20, activin receptor type-2A (AcvRIIA), Duffy antigen receptor for chemokine, and CD44 positive EVs were upregulated in T2DM; (ii) CD9, Maackia amurensis agglutinin lectin binding molecules (MBM), CD20, AcvRIIA, and CD44 positive EVs were upregulated in HT. By analyzing an appropriate set of three antigens or using dimensional reduction clustering, we were able to clearly differentiate between T2DM, HT, and control groups. In some patients, disease severity correlated with CD44 and CD20 in T2DM and MBM and AcvRIIA in HT. <b>Conclusion:</b> Our findings demonstrate that profiling of circulating EVs via the SPRi method offers a novel approach for diagnosing and monitoring human diseases.</p>\",\"PeriodicalId\":520322,\"journal\":{\"name\":\"Extracellular vesicles and circulating nucleic acids\",\"volume\":\"6 1\",\"pages\":\"36-53\"},\"PeriodicalIF\":4.8000,\"publicationDate\":\"2025-02-11\",\"publicationTypes\":\"Journal Article\",\"fieldsOfStudy\":null,\"isOpenAccess\":false,\"openAccessPdf\":\"https://www.ncbi.nlm.nih.gov/pmc/articles/PMC11977349/pdf/\",\"citationCount\":\"0\",\"resultStr\":null,\"platform\":\"Semanticscholar\",\"paperid\":null,\"PeriodicalName\":\"Extracellular vesicles and circulating nucleic acids\",\"FirstCategoryId\":\"1085\",\"ListUrlMain\":\"https://doi.org/10.20517/evcna.2024.82\",\"RegionNum\":0,\"RegionCategory\":null,\"ArticlePicture\":[],\"TitleCN\":null,\"AbstractTextCN\":null,\"PMCID\":null,\"EPubDate\":\"2025/1/1 0:00:00\",\"PubModel\":\"eCollection\",\"JCR\":\"\",\"JCRName\":\"\",\"Score\":null,\"Total\":0}","platform":"Semanticscholar","paperid":null,"PeriodicalName":"Extracellular vesicles and circulating nucleic acids","FirstCategoryId":"1085","ListUrlMain":"https://doi.org/10.20517/evcna.2024.82","RegionNum":0,"RegionCategory":null,"ArticlePicture":[],"TitleCN":null,"AbstractTextCN":null,"PMCID":null,"EPubDate":"2025/1/1 0:00:00","PubModel":"eCollection","JCR":"","JCRName":"","Score":null,"Total":0}
引用次数: 0

摘要

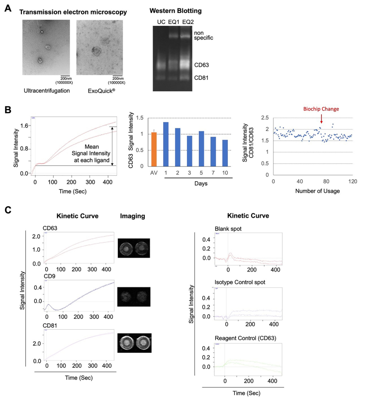
目的:人体细胞释放细胞外囊泡(EVs)进入体液,如血浆、尿液和脑脊液。电动汽车分别在其表面表达四白蛋白家族蛋白(如CD63、CD9和CD81)和细胞特异性抗原,作为普通和特异性标记。在这项研究中,我们假设血细胞来源的循环EVs的特征可以揭示动脉粥样硬化疾病的常见和特殊病理生理。方法:采用表面等离子体共振成像(SPRi)技术,对健康对照(n = 18)、2型糖尿病患者(T2DM;n = 71),高血压患者(HT;N = 47)。结果:T2DM和HT患者表现出不同的EV谱:(1)CD9、CD110、CD20、活化素受体2a型(activin receptor type-2A, activin receptor - 2a, activin receptor for chemokine)、Duffy抗原受体趋化因子和CD44阳性EV在T2DM中上调;(ii) CD9、麻瓜凝集素结合分子(MBM)、CD20、AcvRIIA和CD44阳性ev在HT中上调。通过分析一组合适的三种抗原或使用降维聚类,我们能够清楚地区分T2DM, HT和对照组。在一些患者中,疾病严重程度与T2DM和MBM中的CD44和CD20以及HT中的AcvRIIA相关。结论:我们的研究结果表明,通过SPRi方法对循环ev进行分析为诊断和监测人类疾病提供了一种新的方法。
本文章由计算机程序翻译,如有差异,请以英文原文为准。

Disease-specific signatures of circulating extracellular vesicles detected by the surface plasmon resonance imaging: a pilot study.

Disease-specific signatures of circulating extracellular vesicles detected by the surface plasmon resonance imaging: a pilot study.

Disease-specific signatures of circulating extracellular vesicles detected by the surface plasmon resonance imaging: a pilot study.

Disease-specific signatures of circulating extracellular vesicles detected by the surface plasmon resonance imaging: a pilot study.

Aim: Cells in the human body release extracellular vesicles (EVs) into fluids, such as plasma, urine, and cerebrospinal fluid. EVs express tetraspanin family proteins (e.g., CD63, CD9, and CD81) and cell-specific antigens on their surface as common and specific markers, respectively. In this study, we hypothesized that the profile of blood cell-derived circulating EVs could reveal both common and specific pathophysiology in atherogenic diseases. Methods: Using surface plasmon resonance imaging (SPRi), we analyzed EVs surface molecules and identified circulating EVs in healthy controls (n = 18), patients with type 2 diabetes mellitus (T2DM; n = 71), and those with hypertension (HT; n = 47). Results: Patients with T2DM and HT exhibited distinct EV profiles: (i) CD9, CD110, CD20, activin receptor type-2A (AcvRIIA), Duffy antigen receptor for chemokine, and CD44 positive EVs were upregulated in T2DM; (ii) CD9, Maackia amurensis agglutinin lectin binding molecules (MBM), CD20, AcvRIIA, and CD44 positive EVs were upregulated in HT. By analyzing an appropriate set of three antigens or using dimensional reduction clustering, we were able to clearly differentiate between T2DM, HT, and control groups. In some patients, disease severity correlated with CD44 and CD20 in T2DM and MBM and AcvRIIA in HT. Conclusion: Our findings demonstrate that profiling of circulating EVs via the SPRi method offers a novel approach for diagnosing and monitoring human diseases.

求助全文
通过发布文献求助,成功后即可免费获取论文全文。 去求助
来源期刊
自引率
0.00%
发文量
0
×
引用
GB/T 7714-2015
复制
MLA
复制
APA
复制
导出至
BibTeX EndNote RefMan NoteFirst NoteExpress
×
提示
您的信息不完整,为了账户安全,请先补充。
现在去补充
×
提示
您因"违规操作"
具体请查看互助需知
我知道了
×
提示
确定
请完成安全验证×
copy
已复制链接
快去分享给好友吧!
我知道了
右上角分享
点击右上角分享
0
联系我们:info@booksci.cn Book学术提供免费学术资源搜索服务,方便国内外学者检索中英文文献。致力于提供最便捷和优质的服务体验。 Copyright © 2023 布克学术 All rights reserved.
京ICP备2023020795号-1
ghs 京公网安备 11010802042870号
Book学术文献互助
Book学术文献互助群
群 号:604180095
Book学术官方微信