循环CCR7loPD-1hi滤泡辅助性T细胞的频率更高,表明慢性乙型肝炎患者在Peg IFN-α治疗后具有持久的临床治愈。

IF 5.6 2区 医学 Q1 GASTROENTEROLOGY & HEPATOLOGY
Hepatology Communications Pub Date : 2025-04-14 eCollection Date: 2025-05-01 DOI:10.1097/HC9.0000000000000690
Shan Ren, Xiao Lin, Wenjing Wang, Wang Xiaoxiao, Lina Ma, Yanhong Zheng, Sujun Zheng, Xinyue Chen
{"title":"循环CCR7loPD-1hi滤泡辅助性T细胞的频率更高,表明慢性乙型肝炎患者在Peg IFN-α治疗后具有持久的临床治愈。","authors":"Shan Ren, Xiao Lin, Wenjing Wang, Wang Xiaoxiao, Lina Ma, Yanhong Zheng, Sujun Zheng, Xinyue Chen","doi":"10.1097/HC9.0000000000000690","DOIUrl":null,"url":null,"abstract":"<p><strong>Background: </strong>Emerging evidence indicates that the treatment duration of pegylated interferon-α and HBsAb may predict relapse in chronic hepatitis B (CHB) patients who achieved clinical cure. However, the host immunological mechanisms contributing to clinical relapse remain poorly characterized.</p><p><strong>Objectives: </strong>This study aimed to identify the immunological factors associated with relapse in chronic hepatitis B (CHB) patients who achieved clinical cure based on pegylated interferon-alpha treatment.</p><p><strong>Methods: </strong>CHB patients who achieved HBsAg loss after discontinuing pegylated interferon-alpha therapy were enrolled and followed up for at least 96 weeks. HBcrAg and immunological markers, including the proportion of follicular helper T (Tfh) cells were assessed by flow cytometry. Peripheral blood cytokine levels were measured using a Luminex assay. The primary outcome was the correlation between immunological markers with relapse at the end of treatment (EOT) and end of follow-up (EOF).</p><p><strong>Results: </strong>A total of 456 CHB patients were included. During the 96-week follow-up period, 37 patients (8.11%) experienced a relapse. Propensity score matching was performed at a 1:2 ratio, resulting in the inclusion of 37 relapsed (R) and 74 non-relapsed (NR) patients. The NR group exhibited higher proportions of Tfh cells than the R group in both EOT and EOF (EOT: 12.52% vs. 8.78%, p=0.008; EOF: 11.38% vs. 8.29%, p=0.008). A significantly greater proportion of CCR7loPD-1hi Tfh cells was observed in the NR group at the EOT (9.4% vs. 4.5%, p=0.009). The frequency of CCR7loPD-1hi Tfh cells was significantly and positively correlated with anti-HB levels in EOT (p=0.015, r=0.392). Serum levels (median, pg/mL) of CTLA-4 (EOT: 14.87 vs. 7.84; EOF: 14.87 vs. 7.97), PD-1 (EOT: 321.44 vs. 203.96; EOF: 288.45 vs. 166.04), and TIM-3 (EOT:4487 vs. 21254; EOF:2973 vs. 1768) were significantly higher in the R group than in the NR group at both EOT and EOF (p<0.05). At EOT, the HBcrAg level was significantly greater in the R than in the NR group (3.45±0.94 vs. 2.63±0.80 log10 U/mL, p=0.003).</p><p><strong>Conclusions: </strong>Higher frequencies of CCR7loPD-1hi Tfh cells, lower levels of sCTLA-4 as well as sPD-1 in EOT were protective factors for relapse among CHB patients who experienced HBsAg loss after pegylated interferon-alpha therapy. CCR7loPD-1hiTfh cells produced insufficient IL-21 in patients who experienced recurrent disease, which resulted in a decrease in the ability of B cells to produce anti-HBs.</p>","PeriodicalId":12978,"journal":{"name":"Hepatology Communications","volume":"9 5","pages":""},"PeriodicalIF":5.6000,"publicationDate":"2025-04-14","publicationTypes":"Journal Article","fieldsOfStudy":null,"isOpenAccess":false,"openAccessPdf":"https://www.ncbi.nlm.nih.gov/pmc/articles/PMC11999403/pdf/","citationCount":"0","resultStr":"{\"title\":\"A greater frequency of circulating CCR7loPD-1hi follicular helper T cells indicates a durable clinical cure after Peg IFN-α therapy in chronic hepatitis B patients.\",\"authors\":\"Shan Ren, Xiao Lin, Wenjing Wang, Wang Xiaoxiao, Lina Ma, Yanhong Zheng, Sujun Zheng, Xinyue Chen\",\"doi\":\"10.1097/HC9.0000000000000690\",\"DOIUrl\":null,\"url\":null,\"abstract\":\"<p><strong>Background: </strong>Emerging evidence indicates that the treatment duration of pegylated interferon-α and HBsAb may predict relapse in chronic hepatitis B (CHB) patients who achieved clinical cure. However, the host immunological mechanisms contributing to clinical relapse remain poorly characterized.</p><p><strong>Objectives: </strong>This study aimed to identify the immunological factors associated with relapse in chronic hepatitis B (CHB) patients who achieved clinical cure based on pegylated interferon-alpha treatment.</p><p><strong>Methods: </strong>CHB patients who achieved HBsAg loss after discontinuing pegylated interferon-alpha therapy were enrolled and followed up for at least 96 weeks. HBcrAg and immunological markers, including the proportion of follicular helper T (Tfh) cells were assessed by flow cytometry. Peripheral blood cytokine levels were measured using a Luminex assay. The primary outcome was the correlation between immunological markers with relapse at the end of treatment (EOT) and end of follow-up (EOF).</p><p><strong>Results: </strong>A total of 456 CHB patients were included. During the 96-week follow-up period, 37 patients (8.11%) experienced a relapse. Propensity score matching was performed at a 1:2 ratio, resulting in the inclusion of 37 relapsed (R) and 74 non-relapsed (NR) patients. The NR group exhibited higher proportions of Tfh cells than the R group in both EOT and EOF (EOT: 12.52% vs. 8.78%, p=0.008; EOF: 11.38% vs. 8.29%, p=0.008). A significantly greater proportion of CCR7loPD-1hi Tfh cells was observed in the NR group at the EOT (9.4% vs. 4.5%, p=0.009). The frequency of CCR7loPD-1hi Tfh cells was significantly and positively correlated with anti-HB levels in EOT (p=0.015, r=0.392). Serum levels (median, pg/mL) of CTLA-4 (EOT: 14.87 vs. 7.84; EOF: 14.87 vs. 7.97), PD-1 (EOT: 321.44 vs. 203.96; EOF: 288.45 vs. 166.04), and TIM-3 (EOT:4487 vs. 21254; EOF:2973 vs. 1768) were significantly higher in the R group than in the NR group at both EOT and EOF (p<0.05). At EOT, the HBcrAg level was significantly greater in the R than in the NR group (3.45±0.94 vs. 2.63±0.80 log10 U/mL, p=0.003).</p><p><strong>Conclusions: </strong>Higher frequencies of CCR7loPD-1hi Tfh cells, lower levels of sCTLA-4 as well as sPD-1 in EOT were protective factors for relapse among CHB patients who experienced HBsAg loss after pegylated interferon-alpha therapy. CCR7loPD-1hiTfh cells produced insufficient IL-21 in patients who experienced recurrent disease, which resulted in a decrease in the ability of B cells to produce anti-HBs.</p>\",\"PeriodicalId\":12978,\"journal\":{\"name\":\"Hepatology Communications\",\"volume\":\"9 5\",\"pages\":\"\"},\"PeriodicalIF\":5.6000,\"publicationDate\":\"2025-04-14\",\"publicationTypes\":\"Journal Article\",\"fieldsOfStudy\":null,\"isOpenAccess\":false,\"openAccessPdf\":\"https://www.ncbi.nlm.nih.gov/pmc/articles/PMC11999403/pdf/\",\"citationCount\":\"0\",\"resultStr\":null,\"platform\":\"Semanticscholar\",\"paperid\":null,\"PeriodicalName\":\"Hepatology Communications\",\"FirstCategoryId\":\"3\",\"ListUrlMain\":\"https://doi.org/10.1097/HC9.0000000000000690\",\"RegionNum\":2,\"RegionCategory\":\"医学\",\"ArticlePicture\":[],\"TitleCN\":null,\"AbstractTextCN\":null,\"PMCID\":null,\"EPubDate\":\"2025/5/1 0:00:00\",\"PubModel\":\"eCollection\",\"JCR\":\"Q1\",\"JCRName\":\"GASTROENTEROLOGY & HEPATOLOGY\",\"Score\":null,\"Total\":0}","platform":"Semanticscholar","paperid":null,"PeriodicalName":"Hepatology Communications","FirstCategoryId":"3","ListUrlMain":"https://doi.org/10.1097/HC9.0000000000000690","RegionNum":2,"RegionCategory":"医学","ArticlePicture":[],"TitleCN":null,"AbstractTextCN":null,"PMCID":null,"EPubDate":"2025/5/1 0:00:00","PubModel":"eCollection","JCR":"Q1","JCRName":"GASTROENTEROLOGY & HEPATOLOGY","Score":null,"Total":0}
引用次数: 0

摘要

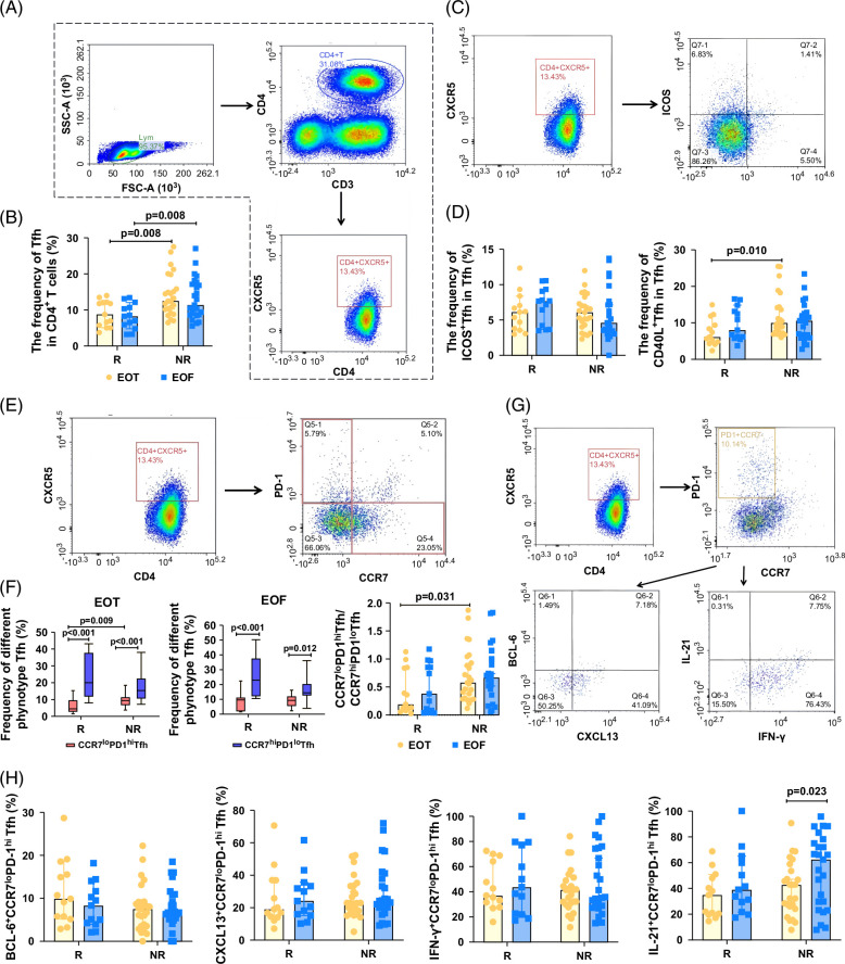
背景:新出现的证据表明,聚乙二醇化干扰素-α和HBsAb的治疗时间可以预测慢性乙型肝炎(CHB)患者临床治愈后的复发。然而,导致临床复发的宿主免疫机制仍不清楚。目的:本研究旨在确定基于聚乙二醇化干扰素- α治疗获得临床治愈的慢性乙型肝炎(CHB)患者复发相关的免疫因素。方法:在停止聚乙二醇化干扰素- α治疗后达到HBsAg损失的CHB患者入组并随访至少96周。流式细胞术检测HBcrAg和免疫标志物,包括滤泡辅助T (Tfh)细胞的比例。采用Luminex法测定外周血细胞因子水平。主要结局是免疫标志物与治疗结束(EOT)和随访结束(EOF)时复发的相关性。结果:共纳入456例慢性乙型肝炎患者。96周随访期间,37例(8.11%)复发。以1:2的比例进行倾向评分匹配,结果纳入37例复发(R)和74例非复发(NR)患者。NR组在EOT和EOF中Tfh细胞的比例均高于R组(EOT: 12.52% vs. 8.78%, p=0.008;EOF: 11.38% vs. 8.29%, p=0.008)。在EOT时,NR组观察到CCR7loPD-1hi Tfh细胞的比例显著增加(9.4% vs. 4.5%, p=0.009)。CCR7loPD-1hi Tfh细胞频率与EOT中抗hb水平呈显著正相关(p=0.015, r=0.392)。血清CTLA-4水平(中位数,pg/mL) (EOT: 14.87 vs. 7.84;EOF: 14.87 vs. 7.97), PD-1 (EOT: 321.44 vs. 203.96;EOF: 288.45 vs. 166.04)和TIM-3 (EOT:4487 vs. 21254;EOF:2973 vs. 1768)在EOT和EOF中R组均显著高于NR组(结论:EOT中较高的CCR7loPD-1hi Tfh细胞频率、较低的scla -4和sPD-1水平是聚乙二醇化干扰素治疗后HBsAg丢失的CHB患者复发的保护因素。复发性疾病患者的CCR7loPD-1hiTfh细胞产生的IL-21不足,导致B细胞产生抗hbs的能力下降。
本文章由计算机程序翻译,如有差异,请以英文原文为准。

A greater frequency of circulating CCR7loPD-1hi follicular helper T cells indicates a durable clinical cure after Peg IFN-α therapy in chronic hepatitis B patients.

A greater frequency of circulating CCR7loPD-1hi follicular helper T cells indicates a durable clinical cure after Peg IFN-α therapy in chronic hepatitis B patients.

A greater frequency of circulating CCR7loPD-1hi follicular helper T cells indicates a durable clinical cure after Peg IFN-α therapy in chronic hepatitis B patients.

A greater frequency of circulating CCR7loPD-1hi follicular helper T cells indicates a durable clinical cure after Peg IFN-α therapy in chronic hepatitis B patients.

Background: Emerging evidence indicates that the treatment duration of pegylated interferon-α and HBsAb may predict relapse in chronic hepatitis B (CHB) patients who achieved clinical cure. However, the host immunological mechanisms contributing to clinical relapse remain poorly characterized.

Objectives: This study aimed to identify the immunological factors associated with relapse in chronic hepatitis B (CHB) patients who achieved clinical cure based on pegylated interferon-alpha treatment.

Methods: CHB patients who achieved HBsAg loss after discontinuing pegylated interferon-alpha therapy were enrolled and followed up for at least 96 weeks. HBcrAg and immunological markers, including the proportion of follicular helper T (Tfh) cells were assessed by flow cytometry. Peripheral blood cytokine levels were measured using a Luminex assay. The primary outcome was the correlation between immunological markers with relapse at the end of treatment (EOT) and end of follow-up (EOF).

Results: A total of 456 CHB patients were included. During the 96-week follow-up period, 37 patients (8.11%) experienced a relapse. Propensity score matching was performed at a 1:2 ratio, resulting in the inclusion of 37 relapsed (R) and 74 non-relapsed (NR) patients. The NR group exhibited higher proportions of Tfh cells than the R group in both EOT and EOF (EOT: 12.52% vs. 8.78%, p=0.008; EOF: 11.38% vs. 8.29%, p=0.008). A significantly greater proportion of CCR7loPD-1hi Tfh cells was observed in the NR group at the EOT (9.4% vs. 4.5%, p=0.009). The frequency of CCR7loPD-1hi Tfh cells was significantly and positively correlated with anti-HB levels in EOT (p=0.015, r=0.392). Serum levels (median, pg/mL) of CTLA-4 (EOT: 14.87 vs. 7.84; EOF: 14.87 vs. 7.97), PD-1 (EOT: 321.44 vs. 203.96; EOF: 288.45 vs. 166.04), and TIM-3 (EOT:4487 vs. 21254; EOF:2973 vs. 1768) were significantly higher in the R group than in the NR group at both EOT and EOF (p<0.05). At EOT, the HBcrAg level was significantly greater in the R than in the NR group (3.45±0.94 vs. 2.63±0.80 log10 U/mL, p=0.003).

Conclusions: Higher frequencies of CCR7loPD-1hi Tfh cells, lower levels of sCTLA-4 as well as sPD-1 in EOT were protective factors for relapse among CHB patients who experienced HBsAg loss after pegylated interferon-alpha therapy. CCR7loPD-1hiTfh cells produced insufficient IL-21 in patients who experienced recurrent disease, which resulted in a decrease in the ability of B cells to produce anti-HBs.

求助全文
通过发布文献求助,成功后即可免费获取论文全文。 去求助
来源期刊
Hepatology Communications
Hepatology Communications GASTROENTEROLOGY & HEPATOLOGY-
CiteScore
8.00
自引率
2.00%
发文量
248
审稿时长
8 weeks
期刊介绍: Hepatology Communications is a peer-reviewed, online-only, open access journal for fast dissemination of high quality basic, translational, and clinical research in hepatology. Hepatology Communications maintains high standard and rigorous peer review. Because of its open access nature, authors retain the copyright to their works, all articles are immediately available and free to read and share, and it is fully compliant with funder and institutional mandates. The journal is committed to fast publication and author satisfaction. ​
×
引用
GB/T 7714-2015
复制
MLA
复制
APA
复制
导出至
BibTeX EndNote RefMan NoteFirst NoteExpress
×
提示
您的信息不完整,为了账户安全,请先补充。
现在去补充
×
提示
您因"违规操作"
具体请查看互助需知
我知道了
×
提示
确定
请完成安全验证×
copy
已复制链接
快去分享给好友吧!
我知道了
右上角分享
点击右上角分享
0
联系我们:info@booksci.cn Book学术提供免费学术资源搜索服务,方便国内外学者检索中英文文献。致力于提供最便捷和优质的服务体验。 Copyright © 2023 布克学术 All rights reserved.
京ICP备2023020795号-1
ghs 京公网安备 11010802042870号
Book学术文献互助
Book学术文献互助群
群 号:604180095
Book学术官方微信