胰高血糖素样肽-1抑制microRNA-139-5p通过靶向SOD1/GCLc改善氧化应激诱导的血管内皮细胞损伤。

IF 2.8 3区 医学 Q3 ENDOCRINOLOGY & METABOLISM
Endocrine Connections Pub Date : 2025-04-29 Print Date: 2025-05-01 DOI:10.1530/EC-25-0022
Jiaqi Zhang, Jiake Mo, Ying Liu, Xubiao Meng, Weian Tang, Lanfang Fu, Jing Xiong, Zhaohui Mo
{"title":"胰高血糖素样肽-1抑制microRNA-139-5p通过靶向SOD1/GCLc改善氧化应激诱导的血管内皮细胞损伤。","authors":"Jiaqi Zhang, Jiake Mo, Ying Liu, Xubiao Meng, Weian Tang, Lanfang Fu, Jing Xiong, Zhaohui Mo","doi":"10.1530/EC-25-0022","DOIUrl":null,"url":null,"abstract":"<p><strong>Graphical abstract: </strong></p><p><strong>Abstract: </strong>Oxidative stress is a key driving factor for the progression of vascular disease in diabetes, and is closely related to endothelial dysfunction. The exact mechanism by which glucagon-like peptide-1 (GLP-1) directly protects vascular endothelium by reducing oxidative stress is not yet fully understood. In this study, we investigated the protective effect of GLP-1 on endothelial cells exposed to palmitic acid (PA)/high glucose-induced oxidative stress and further explored the potential mechanisms involved in microRNA-139-5p (miR-139-5p) regulation. We found that miR-139-5p expression was exhibited significantly elevated in HUVECs that were exposed to PA/high glucose or H2O2, which were reversed by glutathione. Interestingly, this expression was significantly attenuated after GLP-1 pretreatment, with reduced reactive oxygen species (ROS), increased GSH/GSSG ratio and amelioration of cell dysfunction. Overexpression of miR-139-5p resulted in increased ROS and apoptosis, decreased GSH/GSSG ratio, damaged migration and proliferation of HUVECs, while inhibition of miR-139-5p significantly restored PA-induced HUVECs impairments. Further investigation revealed that miR-139-5p directly targets superoxide dismutase 1 (SOD1)/glutamate-cysteine ligase catalytic (GCLc) subunit. The upregulation of miR-139-5p abrogated the protective effects of GLP-1 on cells exposed to PA, and GLP-1-induced downregulation of miR-139-5p was counteracted by the GLP-1 receptor antagonist exendin(9-39). These findings demonstrated that GLP-1 ameliorates oxidative stress-induced endothelial dysfunction, at least in part, by suppressing miR-139-5p, which targets SOD1 and GCLc. This provides further evidence for the vascular protective effects of GLP-1 intervention in diabetes.</p>","PeriodicalId":11634,"journal":{"name":"Endocrine Connections","volume":"14 5","pages":""},"PeriodicalIF":2.8000,"publicationDate":"2025-04-29","publicationTypes":"Journal Article","fieldsOfStudy":null,"isOpenAccess":false,"openAccessPdf":"https://www.ncbi.nlm.nih.gov/pmc/articles/PMC12060773/pdf/","citationCount":"0","resultStr":"{\"title\":\"Inhibition of microRNA-139-5p by glucagon-like peptide-1 ameliorates oxidative stress-induced vascular endothelial cell damage via targeting SOD1/GCLc.\",\"authors\":\"Jiaqi Zhang, Jiake Mo, Ying Liu, Xubiao Meng, Weian Tang, Lanfang Fu, Jing Xiong, Zhaohui Mo\",\"doi\":\"10.1530/EC-25-0022\",\"DOIUrl\":null,\"url\":null,\"abstract\":\"<p><strong>Graphical abstract: </strong></p><p><strong>Abstract: </strong>Oxidative stress is a key driving factor for the progression of vascular disease in diabetes, and is closely related to endothelial dysfunction. The exact mechanism by which glucagon-like peptide-1 (GLP-1) directly protects vascular endothelium by reducing oxidative stress is not yet fully understood. In this study, we investigated the protective effect of GLP-1 on endothelial cells exposed to palmitic acid (PA)/high glucose-induced oxidative stress and further explored the potential mechanisms involved in microRNA-139-5p (miR-139-5p) regulation. We found that miR-139-5p expression was exhibited significantly elevated in HUVECs that were exposed to PA/high glucose or H2O2, which were reversed by glutathione. Interestingly, this expression was significantly attenuated after GLP-1 pretreatment, with reduced reactive oxygen species (ROS), increased GSH/GSSG ratio and amelioration of cell dysfunction. Overexpression of miR-139-5p resulted in increased ROS and apoptosis, decreased GSH/GSSG ratio, damaged migration and proliferation of HUVECs, while inhibition of miR-139-5p significantly restored PA-induced HUVECs impairments. Further investigation revealed that miR-139-5p directly targets superoxide dismutase 1 (SOD1)/glutamate-cysteine ligase catalytic (GCLc) subunit. The upregulation of miR-139-5p abrogated the protective effects of GLP-1 on cells exposed to PA, and GLP-1-induced downregulation of miR-139-5p was counteracted by the GLP-1 receptor antagonist exendin(9-39). These findings demonstrated that GLP-1 ameliorates oxidative stress-induced endothelial dysfunction, at least in part, by suppressing miR-139-5p, which targets SOD1 and GCLc. This provides further evidence for the vascular protective effects of GLP-1 intervention in diabetes.</p>\",\"PeriodicalId\":11634,\"journal\":{\"name\":\"Endocrine Connections\",\"volume\":\"14 5\",\"pages\":\"\"},\"PeriodicalIF\":2.8000,\"publicationDate\":\"2025-04-29\",\"publicationTypes\":\"Journal Article\",\"fieldsOfStudy\":null,\"isOpenAccess\":false,\"openAccessPdf\":\"https://www.ncbi.nlm.nih.gov/pmc/articles/PMC12060773/pdf/\",\"citationCount\":\"0\",\"resultStr\":null,\"platform\":\"Semanticscholar\",\"paperid\":null,\"PeriodicalName\":\"Endocrine Connections\",\"FirstCategoryId\":\"3\",\"ListUrlMain\":\"https://doi.org/10.1530/EC-25-0022\",\"RegionNum\":3,\"RegionCategory\":\"医学\",\"ArticlePicture\":[],\"TitleCN\":null,\"AbstractTextCN\":null,\"PMCID\":null,\"EPubDate\":\"2025/5/1 0:00:00\",\"PubModel\":\"Print\",\"JCR\":\"Q3\",\"JCRName\":\"ENDOCRINOLOGY & METABOLISM\",\"Score\":null,\"Total\":0}","platform":"Semanticscholar","paperid":null,"PeriodicalName":"Endocrine Connections","FirstCategoryId":"3","ListUrlMain":"https://doi.org/10.1530/EC-25-0022","RegionNum":3,"RegionCategory":"医学","ArticlePicture":[],"TitleCN":null,"AbstractTextCN":null,"PMCID":null,"EPubDate":"2025/5/1 0:00:00","PubModel":"Print","JCR":"Q3","JCRName":"ENDOCRINOLOGY & METABOLISM","Score":null,"Total":0}
引用次数: 0

摘要

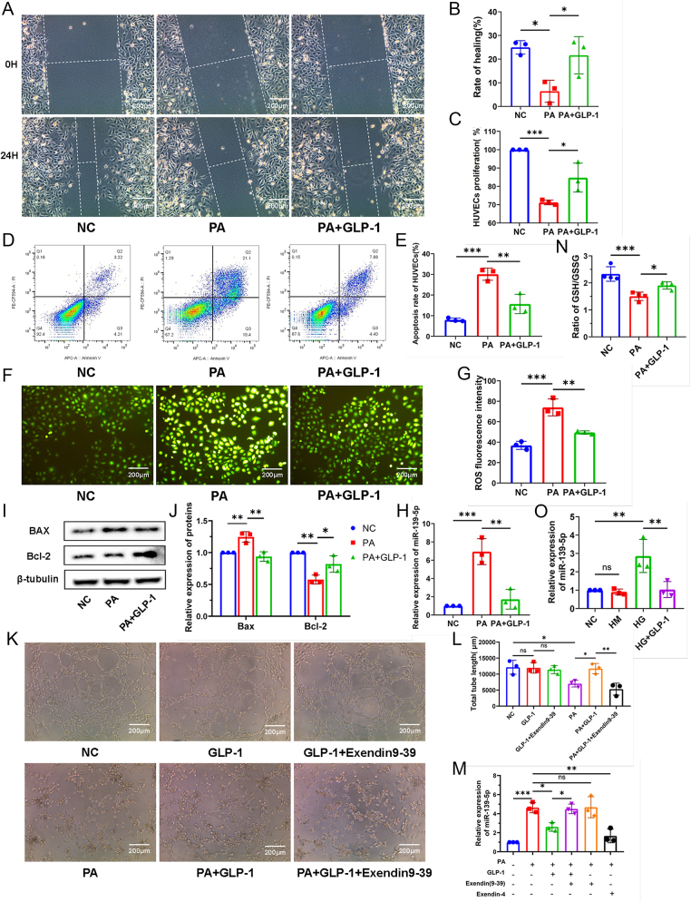
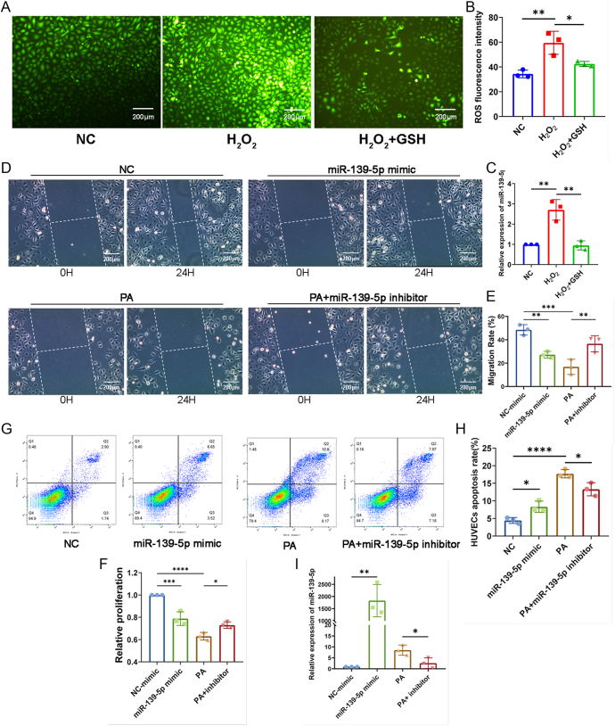
摘要:氧化应激是糖尿病血管疾病进展的关键驱动因素,与内皮功能障碍密切相关。胰高血糖素样肽-1 (GLP-1)通过减少氧化应激直接保护血管内皮的确切机制尚不完全清楚。在本研究中,我们研究了GLP-1对暴露于棕榈酸(PA)/高糖诱导氧化应激的内皮细胞的保护作用,并进一步探讨了microRNA-139-5p (miR-139-5p)调控的潜在机制。我们发现,暴露于PA/高糖或H2O2的huvec中,miR-139-5p的表达显著升高,而谷胱甘肽可以逆转这种表达。有趣的是,GLP-1预处理后,这种表达明显减弱,活性氧(ROS)减少,GSH/GSSG比例增加,细胞功能障碍改善。过表达miR-139-5p导致ROS和凋亡增加,GSH/GSSG比值降低,HUVECs迁移和增殖受损,而抑制miR-139-5p可显著恢复pa诱导的HUVECs损伤。进一步研究发现miR-139-5p直接靶向超氧化物歧化酶1 (SOD1)/谷氨酸-半胱氨酸连接酶催化(GCLc)亚基。miR-139-5p的上调取消了GLP-1对暴露于PA的细胞的保护作用,GLP-1诱导的miR-139-5p下调被GLP-1受体拮抗剂exendin抵消(9-39)。这些发现表明,GLP-1至少在一定程度上通过抑制靶向SOD1和GCLc的miR-139-5p来改善氧化应激诱导的内皮功能障碍。这为GLP-1干预糖尿病的血管保护作用提供了进一步的证据。
本文章由计算机程序翻译,如有差异,请以英文原文为准。

Inhibition of microRNA-139-5p by glucagon-like peptide-1 ameliorates oxidative stress-induced vascular endothelial cell damage via targeting SOD1/GCLc.

Inhibition of microRNA-139-5p by glucagon-like peptide-1 ameliorates oxidative stress-induced vascular endothelial cell damage via targeting SOD1/GCLc.

Inhibition of microRNA-139-5p by glucagon-like peptide-1 ameliorates oxidative stress-induced vascular endothelial cell damage via targeting SOD1/GCLc.

Inhibition of microRNA-139-5p by glucagon-like peptide-1 ameliorates oxidative stress-induced vascular endothelial cell damage via targeting SOD1/GCLc.

Graphical abstract:

Abstract: Oxidative stress is a key driving factor for the progression of vascular disease in diabetes, and is closely related to endothelial dysfunction. The exact mechanism by which glucagon-like peptide-1 (GLP-1) directly protects vascular endothelium by reducing oxidative stress is not yet fully understood. In this study, we investigated the protective effect of GLP-1 on endothelial cells exposed to palmitic acid (PA)/high glucose-induced oxidative stress and further explored the potential mechanisms involved in microRNA-139-5p (miR-139-5p) regulation. We found that miR-139-5p expression was exhibited significantly elevated in HUVECs that were exposed to PA/high glucose or H2O2, which were reversed by glutathione. Interestingly, this expression was significantly attenuated after GLP-1 pretreatment, with reduced reactive oxygen species (ROS), increased GSH/GSSG ratio and amelioration of cell dysfunction. Overexpression of miR-139-5p resulted in increased ROS and apoptosis, decreased GSH/GSSG ratio, damaged migration and proliferation of HUVECs, while inhibition of miR-139-5p significantly restored PA-induced HUVECs impairments. Further investigation revealed that miR-139-5p directly targets superoxide dismutase 1 (SOD1)/glutamate-cysteine ligase catalytic (GCLc) subunit. The upregulation of miR-139-5p abrogated the protective effects of GLP-1 on cells exposed to PA, and GLP-1-induced downregulation of miR-139-5p was counteracted by the GLP-1 receptor antagonist exendin(9-39). These findings demonstrated that GLP-1 ameliorates oxidative stress-induced endothelial dysfunction, at least in part, by suppressing miR-139-5p, which targets SOD1 and GCLc. This provides further evidence for the vascular protective effects of GLP-1 intervention in diabetes.

求助全文
通过发布文献求助,成功后即可免费获取论文全文。 去求助
来源期刊
Endocrine Connections
Endocrine Connections Medicine-Internal Medicine
CiteScore
5.00
自引率
3.40%
发文量
361
审稿时长
6 weeks
期刊介绍: Endocrine Connections publishes original quality research and reviews in all areas of endocrinology, including papers that deal with non-classical tissues as source or targets of hormones and endocrine papers that have relevance to endocrine-related and intersecting disciplines and the wider biomedical community.
×
引用
GB/T 7714-2015
复制
MLA
复制
APA
复制
导出至
BibTeX EndNote RefMan NoteFirst NoteExpress
×
提示
您的信息不完整,为了账户安全,请先补充。
现在去补充
×
提示
您因"违规操作"
具体请查看互助需知
我知道了
×
提示
确定
请完成安全验证×
copy
已复制链接
快去分享给好友吧!
我知道了
右上角分享
点击右上角分享
0
联系我们:info@booksci.cn Book学术提供免费学术资源搜索服务,方便国内外学者检索中英文文献。致力于提供最便捷和优质的服务体验。 Copyright © 2023 布克学术 All rights reserved.
京ICP备2023020795号-1
ghs 京公网安备 11010802042870号
Book学术文献互助
Book学术文献互助群
群 号:604180095
Book学术官方微信