外周动脉疾病的血管内治疗:试验设计、实施和报告的Endo-STAR框架

IF 8.8 1区 医学 Q1 SURGERY
Ewa M Zywicka, Andrew J Moore, Christopher Twine, Christian-Alexander Behrendt, Michel Bosiers, Marianne Brodmann, Edward Choke, Gert J deBorst, Athanasios Diamantopoulos, Florian Enzmann, Alik Farber, Gary Ansel, Dario Gattuso, Gerard S Goh, Goueffic Yann, Shirley Jansen, Mario Landini, Anne Lejay, Michael Lichtenberg, Matthew Menard, Peter Mezes, Joseph Mills, Jane Nixon, Joakim Nordanstig, Kelly O'Connell, Baris Ozdemir, Lorenzo Patrone, Sapna Puppala, Athanasios Saratzis, Eric A Secemsky, Nikol Sigrid, Konstantinos Stavroulakis, Sabine Steiner, Martin Teraa, Isabelle Van Herzeele, Maarit Venermo, Thomas Zeller, Ronelle Mouton, Robert J Hinchliffe
{"title":"外周动脉疾病的血管内治疗:试验设计、实施和报告的Endo-STAR框架","authors":"Ewa M Zywicka, Andrew J Moore, Christopher Twine, Christian-Alexander Behrendt, Michel Bosiers, Marianne Brodmann, Edward Choke, Gert J deBorst, Athanasios Diamantopoulos, Florian Enzmann, Alik Farber, Gary Ansel, Dario Gattuso, Gerard S Goh, Goueffic Yann, Shirley Jansen, Mario Landini, Anne Lejay, Michael Lichtenberg, Matthew Menard, Peter Mezes, Joseph Mills, Jane Nixon, Joakim Nordanstig, Kelly O'Connell, Baris Ozdemir, Lorenzo Patrone, Sapna Puppala, Athanasios Saratzis, Eric A Secemsky, Nikol Sigrid, Konstantinos Stavroulakis, Sabine Steiner, Martin Teraa, Isabelle Van Herzeele, Maarit Venermo, Thomas Zeller, Ronelle Mouton, Robert J Hinchliffe","doi":"10.1093/bjs/znaf020","DOIUrl":null,"url":null,"abstract":"<p><strong>Background: </strong>Endovascular technologies continue to evolve to meet the large and growing burden of peripheral arterial disease. The overall quality of published RCTs in endovascular treatments for peripheral arterial disease is low, resulting in uncertainty over treatment effectiveness. The aim of this study was to develop a framework to improve the design, conduct, and reporting of future clinical trials for infrainguinal endovascular treatments of peripheral arterial disease.</p><p><strong>Methods: </strong>The authors undertook the design, development, and pilot testing of a novel framework. The study comprised four distinct phases. Phase 1 represented the development of a preliminary framework using content analysis of endovascular interventions described in previously published RCTs. Phase 2 consisted of focus groups with key stakeholders to further develop, revise, and achieve initial consensus on the framework. Phase 3 corresponded to the creation of a modified Delphi questionnaire to achieve final consensus on the framework. Phase 4 included cognitive interviews with professionals designing or undertaking endovascular lower limb trials to pilot test the framework.</p><p><strong>Results: </strong>Content analysis of 228 endovascular interventions from 112 RCTs identified six key themes, relevant to endovascular peripheral arterial disease interventions, for the framework: expertise; setting; anaesthesia; imaging; intervention components (access; crossing lesion; treating lesion (lesion preparation; intervention; intervention optimization; bailout intervention; and treatment of non-target lesions); and closure of artery); and pharmacological interventions. Further refinements were made to the framework as a result of feedback from three focus groups and a Delphi questionnaire. The framework deconstructs an endovascular intervention into its component parts. The final framework can be accessed at www.endo-star.com. Pilot testing evaluated comprehension, clarity, and completeness of interpretation.</p><p><strong>Conclusion: </strong>The Endo-STAR framework deconstructs endovascular interventions into their key component parts and has been designed and pilot tested to enhance the quality of RCTs of endovascular interventions in peripheral arterial disease. It may be used to assist in developing future trial protocols, the standardization of infrainguinal endovascular interventions, the monitoring of adherence to the trial protocol, and as a standardized reporting guideline.</p>","PeriodicalId":136,"journal":{"name":"British Journal of Surgery","volume":"112 4","pages":""},"PeriodicalIF":8.8000,"publicationDate":"2025-03-28","publicationTypes":"Journal Article","fieldsOfStudy":null,"isOpenAccess":false,"openAccessPdf":"https://www.ncbi.nlm.nih.gov/pmc/articles/PMC12003854/pdf/","citationCount":"0","resultStr":"{\"title\":\"Endovascular treatment of peripheral arterial disease: Endo-STAR framework for the design, conduct, and reporting of trials.\",\"authors\":\"Ewa M Zywicka, Andrew J Moore, Christopher Twine, Christian-Alexander Behrendt, Michel Bosiers, Marianne Brodmann, Edward Choke, Gert J deBorst, Athanasios Diamantopoulos, Florian Enzmann, Alik Farber, Gary Ansel, Dario Gattuso, Gerard S Goh, Goueffic Yann, Shirley Jansen, Mario Landini, Anne Lejay, Michael Lichtenberg, Matthew Menard, Peter Mezes, Joseph Mills, Jane Nixon, Joakim Nordanstig, Kelly O'Connell, Baris Ozdemir, Lorenzo Patrone, Sapna Puppala, Athanasios Saratzis, Eric A Secemsky, Nikol Sigrid, Konstantinos Stavroulakis, Sabine Steiner, Martin Teraa, Isabelle Van Herzeele, Maarit Venermo, Thomas Zeller, Ronelle Mouton, Robert J Hinchliffe\",\"doi\":\"10.1093/bjs/znaf020\",\"DOIUrl\":null,\"url\":null,\"abstract\":\"<p><strong>Background: </strong>Endovascular technologies continue to evolve to meet the large and growing burden of peripheral arterial disease. The overall quality of published RCTs in endovascular treatments for peripheral arterial disease is low, resulting in uncertainty over treatment effectiveness. The aim of this study was to develop a framework to improve the design, conduct, and reporting of future clinical trials for infrainguinal endovascular treatments of peripheral arterial disease.</p><p><strong>Methods: </strong>The authors undertook the design, development, and pilot testing of a novel framework. The study comprised four distinct phases. Phase 1 represented the development of a preliminary framework using content analysis of endovascular interventions described in previously published RCTs. Phase 2 consisted of focus groups with key stakeholders to further develop, revise, and achieve initial consensus on the framework. Phase 3 corresponded to the creation of a modified Delphi questionnaire to achieve final consensus on the framework. Phase 4 included cognitive interviews with professionals designing or undertaking endovascular lower limb trials to pilot test the framework.</p><p><strong>Results: </strong>Content analysis of 228 endovascular interventions from 112 RCTs identified six key themes, relevant to endovascular peripheral arterial disease interventions, for the framework: expertise; setting; anaesthesia; imaging; intervention components (access; crossing lesion; treating lesion (lesion preparation; intervention; intervention optimization; bailout intervention; and treatment of non-target lesions); and closure of artery); and pharmacological interventions. Further refinements were made to the framework as a result of feedback from three focus groups and a Delphi questionnaire. The framework deconstructs an endovascular intervention into its component parts. The final framework can be accessed at www.endo-star.com. Pilot testing evaluated comprehension, clarity, and completeness of interpretation.</p><p><strong>Conclusion: </strong>The Endo-STAR framework deconstructs endovascular interventions into their key component parts and has been designed and pilot tested to enhance the quality of RCTs of endovascular interventions in peripheral arterial disease. It may be used to assist in developing future trial protocols, the standardization of infrainguinal endovascular interventions, the monitoring of adherence to the trial protocol, and as a standardized reporting guideline.</p>\",\"PeriodicalId\":136,\"journal\":{\"name\":\"British Journal of Surgery\",\"volume\":\"112 4\",\"pages\":\"\"},\"PeriodicalIF\":8.8000,\"publicationDate\":\"2025-03-28\",\"publicationTypes\":\"Journal Article\",\"fieldsOfStudy\":null,\"isOpenAccess\":false,\"openAccessPdf\":\"https://www.ncbi.nlm.nih.gov/pmc/articles/PMC12003854/pdf/\",\"citationCount\":\"0\",\"resultStr\":null,\"platform\":\"Semanticscholar\",\"paperid\":null,\"PeriodicalName\":\"British Journal of Surgery\",\"FirstCategoryId\":\"3\",\"ListUrlMain\":\"https://doi.org/10.1093/bjs/znaf020\",\"RegionNum\":1,\"RegionCategory\":\"医学\",\"ArticlePicture\":[],\"TitleCN\":null,\"AbstractTextCN\":null,\"PMCID\":null,\"EPubDate\":\"\",\"PubModel\":\"\",\"JCR\":\"Q1\",\"JCRName\":\"SURGERY\",\"Score\":null,\"Total\":0}","platform":"Semanticscholar","paperid":null,"PeriodicalName":"British Journal of Surgery","FirstCategoryId":"3","ListUrlMain":"https://doi.org/10.1093/bjs/znaf020","RegionNum":1,"RegionCategory":"医学","ArticlePicture":[],"TitleCN":null,"AbstractTextCN":null,"PMCID":null,"EPubDate":"","PubModel":"","JCR":"Q1","JCRName":"SURGERY","Score":null,"Total":0}
引用次数: 0

摘要

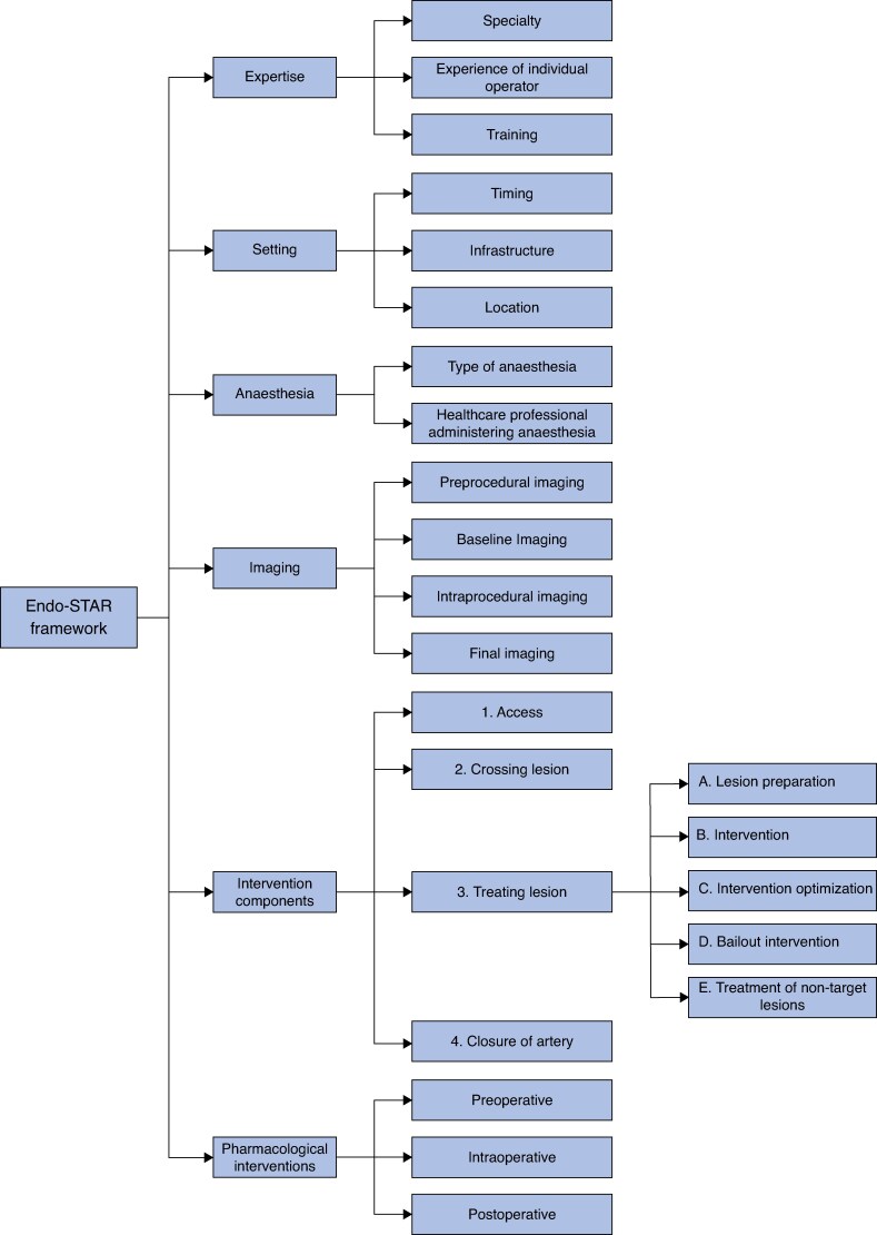
背景:血管内技术不断发展,以满足外周动脉疾病的巨大和日益增长的负担。已发表的外周动脉疾病血管内治疗的随机对照试验总体质量较低,导致治疗效果不确定。本研究的目的是建立一个框架,以改进腹股沟下血管内治疗外周动脉疾病的临床试验的设计、实施和报告。方法:作者承担了一个新框架的设计、开发和试点测试。这项研究包括四个不同的阶段。第一阶段代表了使用先前发表的随机对照试验中描述的血管内干预内容分析的初步框架的发展。第二阶段包括与关键利益相关者的焦点小组,以进一步发展、修改并就框架达成初步共识。阶段3对应于修改德尔菲问卷的创建,以达成对框架的最终共识。第四阶段包括对设计或进行血管内下肢试验的专业人员进行认知访谈,以对该框架进行初步测试。结果:对112项随机对照试验中228项血管内干预的内容分析确定了与血管内外周动脉疾病干预相关的六个关键主题,用于框架:专业知识;设置;麻醉;成像;干预组件(访问;穿越病变;治疗病变(病变准备;干预;干预优化;救助干预;以及非靶病变的治疗);动脉闭合);还有药物干预。根据三个焦点小组的反馈意见和德尔菲问题单,对框架作了进一步改进。该框架将血管内介入分解为其组成部分。最终的框架可以在www.endo-star.com上访问。试点测试评估理解,清晰度和完整性的解释。结论:Endo-STAR框架将血管内干预解构为其关键组成部分,并经过设计和试点测试,以提高外周动脉疾病血管内干预随机对照试验的质量。它可用于协助制定未来的试验方案,腹股沟下血管内干预的标准化,对试验方案的遵守情况的监测,并作为标准化的报告指南。
本文章由计算机程序翻译,如有差异,请以英文原文为准。

Endovascular treatment of peripheral arterial disease: Endo-STAR framework for the design, conduct, and reporting of trials.

Endovascular treatment of peripheral arterial disease: Endo-STAR framework for the design, conduct, and reporting of trials.

Endovascular treatment of peripheral arterial disease: Endo-STAR framework for the design, conduct, and reporting of trials.

Background: Endovascular technologies continue to evolve to meet the large and growing burden of peripheral arterial disease. The overall quality of published RCTs in endovascular treatments for peripheral arterial disease is low, resulting in uncertainty over treatment effectiveness. The aim of this study was to develop a framework to improve the design, conduct, and reporting of future clinical trials for infrainguinal endovascular treatments of peripheral arterial disease.

Methods: The authors undertook the design, development, and pilot testing of a novel framework. The study comprised four distinct phases. Phase 1 represented the development of a preliminary framework using content analysis of endovascular interventions described in previously published RCTs. Phase 2 consisted of focus groups with key stakeholders to further develop, revise, and achieve initial consensus on the framework. Phase 3 corresponded to the creation of a modified Delphi questionnaire to achieve final consensus on the framework. Phase 4 included cognitive interviews with professionals designing or undertaking endovascular lower limb trials to pilot test the framework.

Results: Content analysis of 228 endovascular interventions from 112 RCTs identified six key themes, relevant to endovascular peripheral arterial disease interventions, for the framework: expertise; setting; anaesthesia; imaging; intervention components (access; crossing lesion; treating lesion (lesion preparation; intervention; intervention optimization; bailout intervention; and treatment of non-target lesions); and closure of artery); and pharmacological interventions. Further refinements were made to the framework as a result of feedback from three focus groups and a Delphi questionnaire. The framework deconstructs an endovascular intervention into its component parts. The final framework can be accessed at www.endo-star.com. Pilot testing evaluated comprehension, clarity, and completeness of interpretation.

Conclusion: The Endo-STAR framework deconstructs endovascular interventions into their key component parts and has been designed and pilot tested to enhance the quality of RCTs of endovascular interventions in peripheral arterial disease. It may be used to assist in developing future trial protocols, the standardization of infrainguinal endovascular interventions, the monitoring of adherence to the trial protocol, and as a standardized reporting guideline.

求助全文
通过发布文献求助,成功后即可免费获取论文全文。 去求助
来源期刊
CiteScore
12.70
自引率
7.30%
发文量
1102
审稿时长
1.5 months
期刊介绍: The British Journal of Surgery (BJS), incorporating the European Journal of Surgery, stands as Europe's leading peer-reviewed surgical journal. It serves as an invaluable platform for presenting high-quality clinical and laboratory-based research across a wide range of surgical topics. In addition to providing a comprehensive coverage of traditional surgical practices, BJS also showcases emerging areas in the field, such as minimally invasive therapy and interventional radiology. While the journal appeals to general surgeons, it also holds relevance for specialty surgeons and professionals working in closely related fields. By presenting cutting-edge research and advancements, BJS aims to revolutionize the way surgical knowledge is shared and contribute to the ongoing progress of the surgical community.
×
引用
GB/T 7714-2015
复制
MLA
复制
APA
复制
导出至
BibTeX EndNote RefMan NoteFirst NoteExpress
×
提示
您的信息不完整,为了账户安全,请先补充。
现在去补充
×
提示
您因"违规操作"
具体请查看互助需知
我知道了
×
提示
确定
请完成安全验证×
copy
已复制链接
快去分享给好友吧!
我知道了
右上角分享
点击右上角分享
0
联系我们:info@booksci.cn Book学术提供免费学术资源搜索服务,方便国内外学者检索中英文文献。致力于提供最便捷和优质的服务体验。 Copyright © 2023 布克学术 All rights reserved.
京ICP备2023020795号-1
ghs 京公网安备 11010802042870号
Book学术文献互助
Book学术文献互助群
群 号:604180095
Book学术官方微信