内在无序区域定义了冠心病家族重塑者独特的蛋白质相互作用网络

IF 4.2 2区 生物学 Q2 BIOCHEMISTRY & MOLECULAR BIOLOGY
Mehdi Sharifi Tabar, Chirag Parsania, Caroline Giardina, Yue Feng, Alex C. H. Wong, Cynthia Metierre, Rajini Nagarajah, Bijay P. Dhungel, John E. J. Rasko, Charles G. Bailey
{"title":"内在无序区域定义了冠心病家族重塑者独特的蛋白质相互作用网络","authors":"Mehdi Sharifi Tabar,&nbsp;Chirag Parsania,&nbsp;Caroline Giardina,&nbsp;Yue Feng,&nbsp;Alex C. H. Wong,&nbsp;Cynthia Metierre,&nbsp;Rajini Nagarajah,&nbsp;Bijay P. Dhungel,&nbsp;John E. J. Rasko,&nbsp;Charles G. Bailey","doi":"10.1096/fj.202402808RR","DOIUrl":null,"url":null,"abstract":"<p>Chromodomain helicase DNA-binding (CHD) enzymes play a pivotal role in genome regulation. They possess highly conserved ATPase domains flanked by poorly characterized and intrinsically disordered N- and C-termini. Using mass spectrometry, we identify dozens of novel protein–protein interactions (PPIs) within the N- and C-termini of human CHD family members. We also define a highly conserved aggregation-prone region (APR) within the C-terminus of CHD4 which is critical for its interaction with the nucleosome remodeling and deacetylase (NuRD), as well as ChAHP (CHD4, activity-dependent neuroprotective protein (ADNP), and HP1γ) complexes. Further analysis reveals a regulatory role for the CHD4 APR in gene transcription during erythrocyte formation. Our results highlight that the N- and C-termini of CHD chromatin remodelers shape protein interaction networks that drive unique transcriptional programs.</p>","PeriodicalId":50455,"journal":{"name":"The FASEB Journal","volume":"39 10","pages":""},"PeriodicalIF":4.2000,"publicationDate":"2025-05-15","publicationTypes":"Journal Article","fieldsOfStudy":null,"isOpenAccess":false,"openAccessPdf":"https://onlinelibrary.wiley.com/doi/epdf/10.1096/fj.202402808RR","citationCount":"0","resultStr":"{\"title\":\"Intrinsically Disordered Regions Define Unique Protein Interaction Networks in CHD Family Remodelers\",\"authors\":\"Mehdi Sharifi Tabar,&nbsp;Chirag Parsania,&nbsp;Caroline Giardina,&nbsp;Yue Feng,&nbsp;Alex C. H. Wong,&nbsp;Cynthia Metierre,&nbsp;Rajini Nagarajah,&nbsp;Bijay P. Dhungel,&nbsp;John E. J. Rasko,&nbsp;Charles G. Bailey\",\"doi\":\"10.1096/fj.202402808RR\",\"DOIUrl\":null,\"url\":null,\"abstract\":\"<p>Chromodomain helicase DNA-binding (CHD) enzymes play a pivotal role in genome regulation. They possess highly conserved ATPase domains flanked by poorly characterized and intrinsically disordered N- and C-termini. Using mass spectrometry, we identify dozens of novel protein–protein interactions (PPIs) within the N- and C-termini of human CHD family members. We also define a highly conserved aggregation-prone region (APR) within the C-terminus of CHD4 which is critical for its interaction with the nucleosome remodeling and deacetylase (NuRD), as well as ChAHP (CHD4, activity-dependent neuroprotective protein (ADNP), and HP1γ) complexes. Further analysis reveals a regulatory role for the CHD4 APR in gene transcription during erythrocyte formation. Our results highlight that the N- and C-termini of CHD chromatin remodelers shape protein interaction networks that drive unique transcriptional programs.</p>\",\"PeriodicalId\":50455,\"journal\":{\"name\":\"The FASEB Journal\",\"volume\":\"39 10\",\"pages\":\"\"},\"PeriodicalIF\":4.2000,\"publicationDate\":\"2025-05-15\",\"publicationTypes\":\"Journal Article\",\"fieldsOfStudy\":null,\"isOpenAccess\":false,\"openAccessPdf\":\"https://onlinelibrary.wiley.com/doi/epdf/10.1096/fj.202402808RR\",\"citationCount\":\"0\",\"resultStr\":null,\"platform\":\"Semanticscholar\",\"paperid\":null,\"PeriodicalName\":\"The FASEB Journal\",\"FirstCategoryId\":\"99\",\"ListUrlMain\":\"https://faseb.onlinelibrary.wiley.com/doi/10.1096/fj.202402808RR\",\"RegionNum\":2,\"RegionCategory\":\"生物学\",\"ArticlePicture\":[],\"TitleCN\":null,\"AbstractTextCN\":null,\"PMCID\":null,\"EPubDate\":\"\",\"PubModel\":\"\",\"JCR\":\"Q2\",\"JCRName\":\"BIOCHEMISTRY & MOLECULAR BIOLOGY\",\"Score\":null,\"Total\":0}","platform":"Semanticscholar","paperid":null,"PeriodicalName":"The FASEB Journal","FirstCategoryId":"99","ListUrlMain":"https://faseb.onlinelibrary.wiley.com/doi/10.1096/fj.202402808RR","RegionNum":2,"RegionCategory":"生物学","ArticlePicture":[],"TitleCN":null,"AbstractTextCN":null,"PMCID":null,"EPubDate":"","PubModel":"","JCR":"Q2","JCRName":"BIOCHEMISTRY & MOLECULAR BIOLOGY","Score":null,"Total":0}
引用次数: 0

摘要

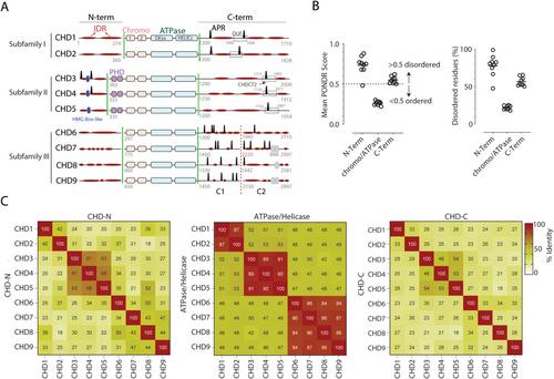
染色体结构域解旋酶dna结合(CHD)酶在基因组调控中起着关键作用。它们具有高度保守的atp酶结构域,两侧是特征不明显且内在无序的N端和c端。利用质谱分析,我们在人类冠心病家族成员的N和c端鉴定了数十种新的蛋白质-蛋白质相互作用(PPIs)。我们还在CHD4的c端定义了一个高度保守的聚集易感区(APR),该区域对于其与核小体重塑和去乙酰化酶(NuRD)以及ChAHP (CHD4,活性依赖性神经保护蛋白(ADNP)和HP1γ)复合物的相互作用至关重要。进一步的分析揭示了CHD4 APR在红细胞形成过程中对基因转录的调节作用。我们的研究结果强调,冠心病染色质重塑子的N和c端塑造了驱动独特转录程序的蛋白质相互作用网络。
本文章由计算机程序翻译,如有差异,请以英文原文为准。

Intrinsically Disordered Regions Define Unique Protein Interaction Networks in CHD Family Remodelers

Intrinsically Disordered Regions Define Unique Protein Interaction Networks in CHD Family Remodelers

Intrinsically Disordered Regions Define Unique Protein Interaction Networks in CHD Family Remodelers

Intrinsically Disordered Regions Define Unique Protein Interaction Networks in CHD Family Remodelers

Intrinsically Disordered Regions Define Unique Protein Interaction Networks in CHD Family Remodelers

Chromodomain helicase DNA-binding (CHD) enzymes play a pivotal role in genome regulation. They possess highly conserved ATPase domains flanked by poorly characterized and intrinsically disordered N- and C-termini. Using mass spectrometry, we identify dozens of novel protein–protein interactions (PPIs) within the N- and C-termini of human CHD family members. We also define a highly conserved aggregation-prone region (APR) within the C-terminus of CHD4 which is critical for its interaction with the nucleosome remodeling and deacetylase (NuRD), as well as ChAHP (CHD4, activity-dependent neuroprotective protein (ADNP), and HP1γ) complexes. Further analysis reveals a regulatory role for the CHD4 APR in gene transcription during erythrocyte formation. Our results highlight that the N- and C-termini of CHD chromatin remodelers shape protein interaction networks that drive unique transcriptional programs.

求助全文
通过发布文献求助,成功后即可免费获取论文全文。 去求助
来源期刊
The FASEB Journal
The FASEB Journal 生物-生化与分子生物学
CiteScore
9.20
自引率
2.10%
发文量
6243
审稿时长
3 months
期刊介绍: The FASEB Journal publishes international, transdisciplinary research covering all fields of biology at every level of organization: atomic, molecular, cell, tissue, organ, organismic and population. While the journal strives to include research that cuts across the biological sciences, it also considers submissions that lie within one field, but may have implications for other fields as well. The journal seeks to publish basic and translational research, but also welcomes reports of pre-clinical and early clinical research. In addition to research, review, and hypothesis submissions, The FASEB Journal also seeks perspectives, commentaries, book reviews, and similar content related to the life sciences in its Up Front section.
×
引用
GB/T 7714-2015
复制
MLA
复制
APA
复制
导出至
BibTeX EndNote RefMan NoteFirst NoteExpress
×
提示
您的信息不完整,为了账户安全,请先补充。
现在去补充
×
提示
您因"违规操作"
具体请查看互助需知
我知道了
×
提示
确定
请完成安全验证×
copy
已复制链接
快去分享给好友吧!
我知道了
右上角分享
点击右上角分享
0
联系我们:info@booksci.cn Book学术提供免费学术资源搜索服务,方便国内外学者检索中英文文献。致力于提供最便捷和优质的服务体验。 Copyright © 2023 布克学术 All rights reserved.
京ICP备2023020795号-1
ghs 京公网安备 11010802042870号
Book学术文献互助
Book学术文献互助群
群 号:604180095
Book学术官方微信