基于MRFO的LU-Net方法和稀疏辅助信号平滑的心电信号去噪

IF 0.8 Q4 OPTICS
Bulty Chakrabarty,  Imteyaz Ahmad
{"title":"基于MRFO的LU-Net方法和稀疏辅助信号平滑的心电信号去噪","authors":"Bulty Chakrabarty,&nbsp; Imteyaz Ahmad","doi":"10.3103/S1060992X24601337","DOIUrl":null,"url":null,"abstract":"<p>Electrocardiographic (ECG) signals are vital for identifying and assessing cardiac problems. However, a variety of noises can contaminate ECG data, which affects the utility of ECG signals in application. Errors may be induced by patient movements, electromagnetic noise in surrounding devices, or muscle contraction artifacts. Traditional methods have often struggled with balancing effective noise reduction while preserving critical signal details, leading to compromised diagnostic accuracy. Various methods like adaptive filtering, wavelet methods, and EMD are used to denoise ECG signals to prevent noisy inference, but they may suffer with non-stationary noise or complex interference patterns. To address the aforementioned difficulties, an optimized deep learning approach and smoothing filter is designed for effectively increase the quality and reduce noise in the ECG signal. Initially, noisy ECG signals are obtained from the ECG heartbeat categorization dataset. The collected ECG raw signal is decomposed by the Multivariate dynamic mode decomposition (MDMD) technique for obtaining both high-frequency and low-frequency components of multivariate time-series data. Then, noise existing in both high frequency components is effectively removed by applying the LU-Net technique. Manta ray foreign optimization (MRFO) approach is utilized to select the learning rate and batch size of the LU-Net classifier in an optimal manner. The Integrate-and-Fire Time Encoding Machine (IF-TEM) method is used to reconstruct the denoised ECG signal. Signal sparsity assisted signal smoothing (SASS) approach is used to denoise and enhance the quality of ECG signal. The proposed MDLUTESS denoising method is compared with existing methods and its effectiveness is assessed using performance metrices like SNR, PSNR, MSE were 42, 53 dB, and 0.0017. Thus the proposed method successfully eliminates noise from the ECG signals.</p>","PeriodicalId":721,"journal":{"name":"Optical Memory and Neural Networks","volume":"34 1","pages":"77 - 94"},"PeriodicalIF":0.8000,"publicationDate":"2025-04-16","publicationTypes":"Journal Article","fieldsOfStudy":null,"isOpenAccess":false,"openAccessPdf":"","citationCount":"0","resultStr":"{\"title\":\"MRFO Based LU-Net Approach and Sparsity-Assisted Signal Smoothing for ECG Signal Denoising\",\"authors\":\"Bulty Chakrabarty,&nbsp; Imteyaz Ahmad\",\"doi\":\"10.3103/S1060992X24601337\",\"DOIUrl\":null,\"url\":null,\"abstract\":\"<p>Electrocardiographic (ECG) signals are vital for identifying and assessing cardiac problems. However, a variety of noises can contaminate ECG data, which affects the utility of ECG signals in application. Errors may be induced by patient movements, electromagnetic noise in surrounding devices, or muscle contraction artifacts. Traditional methods have often struggled with balancing effective noise reduction while preserving critical signal details, leading to compromised diagnostic accuracy. Various methods like adaptive filtering, wavelet methods, and EMD are used to denoise ECG signals to prevent noisy inference, but they may suffer with non-stationary noise or complex interference patterns. To address the aforementioned difficulties, an optimized deep learning approach and smoothing filter is designed for effectively increase the quality and reduce noise in the ECG signal. Initially, noisy ECG signals are obtained from the ECG heartbeat categorization dataset. The collected ECG raw signal is decomposed by the Multivariate dynamic mode decomposition (MDMD) technique for obtaining both high-frequency and low-frequency components of multivariate time-series data. Then, noise existing in both high frequency components is effectively removed by applying the LU-Net technique. Manta ray foreign optimization (MRFO) approach is utilized to select the learning rate and batch size of the LU-Net classifier in an optimal manner. The Integrate-and-Fire Time Encoding Machine (IF-TEM) method is used to reconstruct the denoised ECG signal. Signal sparsity assisted signal smoothing (SASS) approach is used to denoise and enhance the quality of ECG signal. The proposed MDLUTESS denoising method is compared with existing methods and its effectiveness is assessed using performance metrices like SNR, PSNR, MSE were 42, 53 dB, and 0.0017. Thus the proposed method successfully eliminates noise from the ECG signals.</p>\",\"PeriodicalId\":721,\"journal\":{\"name\":\"Optical Memory and Neural Networks\",\"volume\":\"34 1\",\"pages\":\"77 - 94\"},\"PeriodicalIF\":0.8000,\"publicationDate\":\"2025-04-16\",\"publicationTypes\":\"Journal Article\",\"fieldsOfStudy\":null,\"isOpenAccess\":false,\"openAccessPdf\":\"\",\"citationCount\":\"0\",\"resultStr\":null,\"platform\":\"Semanticscholar\",\"paperid\":null,\"PeriodicalName\":\"Optical Memory and Neural Networks\",\"FirstCategoryId\":\"1085\",\"ListUrlMain\":\"https://link.springer.com/article/10.3103/S1060992X24601337\",\"RegionNum\":0,\"RegionCategory\":null,\"ArticlePicture\":[],\"TitleCN\":null,\"AbstractTextCN\":null,\"PMCID\":null,\"EPubDate\":\"\",\"PubModel\":\"\",\"JCR\":\"Q4\",\"JCRName\":\"OPTICS\",\"Score\":null,\"Total\":0}","platform":"Semanticscholar","paperid":null,"PeriodicalName":"Optical Memory and Neural Networks","FirstCategoryId":"1085","ListUrlMain":"https://link.springer.com/article/10.3103/S1060992X24601337","RegionNum":0,"RegionCategory":null,"ArticlePicture":[],"TitleCN":null,"AbstractTextCN":null,"PMCID":null,"EPubDate":"","PubModel":"","JCR":"Q4","JCRName":"OPTICS","Score":null,"Total":0}
引用次数: 0

摘要

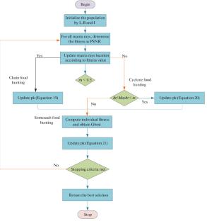
心电图(ECG)信号对于识别和评估心脏问题至关重要。然而,各种各样的噪声会污染心电数据,影响心电信号在实际应用中的有效性。错误可能由患者的运动、周围设备的电磁噪声或肌肉收缩伪影引起。传统方法往往难以在保持关键信号细节的同时平衡有效降噪,从而导致诊断准确性降低。自适应滤波、小波变换、EMD等方法对心电信号进行降噪以防止噪声干扰,但这些方法可能存在非平稳噪声或复杂的干扰模式。针对上述困难,设计了一种优化的深度学习方法和平滑滤波器,有效地提高了心电信号的质量,降低了心电信号的噪声。首先,从心电心跳分类数据集中获取有噪声的心电信号。对采集到的心电原始信号进行多变量动态模式分解(MDMD),得到多变量时间序列数据的高频和低频分量。然后,利用LU-Net技术,有效地去除了存在于两个高频分量中的噪声。利用Manta ray foreign optimization (MRFO)方法以最优方式选择LU-Net分类器的学习率和批大小。采用积火时间编码机(IF-TEM)方法对去噪后的心电信号进行重构。采用信号稀疏辅助信号平滑(SASS)方法对心电信号进行去噪,提高信号质量。将提出的MDLUTESS降噪方法与现有降噪方法进行比较,并使用信噪比、PSNR、MSE分别为42、53 dB和0.0017等性能指标评估其有效性。该方法成功地消除了心电信号中的噪声。
本文章由计算机程序翻译,如有差异,请以英文原文为准。

MRFO Based LU-Net Approach and Sparsity-Assisted Signal Smoothing for ECG Signal Denoising

MRFO Based LU-Net Approach and Sparsity-Assisted Signal Smoothing for ECG Signal Denoising

Electrocardiographic (ECG) signals are vital for identifying and assessing cardiac problems. However, a variety of noises can contaminate ECG data, which affects the utility of ECG signals in application. Errors may be induced by patient movements, electromagnetic noise in surrounding devices, or muscle contraction artifacts. Traditional methods have often struggled with balancing effective noise reduction while preserving critical signal details, leading to compromised diagnostic accuracy. Various methods like adaptive filtering, wavelet methods, and EMD are used to denoise ECG signals to prevent noisy inference, but they may suffer with non-stationary noise or complex interference patterns. To address the aforementioned difficulties, an optimized deep learning approach and smoothing filter is designed for effectively increase the quality and reduce noise in the ECG signal. Initially, noisy ECG signals are obtained from the ECG heartbeat categorization dataset. The collected ECG raw signal is decomposed by the Multivariate dynamic mode decomposition (MDMD) technique for obtaining both high-frequency and low-frequency components of multivariate time-series data. Then, noise existing in both high frequency components is effectively removed by applying the LU-Net technique. Manta ray foreign optimization (MRFO) approach is utilized to select the learning rate and batch size of the LU-Net classifier in an optimal manner. The Integrate-and-Fire Time Encoding Machine (IF-TEM) method is used to reconstruct the denoised ECG signal. Signal sparsity assisted signal smoothing (SASS) approach is used to denoise and enhance the quality of ECG signal. The proposed MDLUTESS denoising method is compared with existing methods and its effectiveness is assessed using performance metrices like SNR, PSNR, MSE were 42, 53 dB, and 0.0017. Thus the proposed method successfully eliminates noise from the ECG signals.

求助全文
通过发布文献求助,成功后即可免费获取论文全文。 去求助
来源期刊
CiteScore
1.50
自引率
11.10%
发文量
25
期刊介绍: The journal covers a wide range of issues in information optics such as optical memory, mechanisms for optical data recording and processing, photosensitive materials, optical, optoelectronic and holographic nanostructures, and many other related topics. Papers on memory systems using holographic and biological structures and concepts of brain operation are also included. The journal pays particular attention to research in the field of neural net systems that may lead to a new generation of computional technologies by endowing them with intelligence.
×
引用
GB/T 7714-2015
复制
MLA
复制
APA
复制
导出至
BibTeX EndNote RefMan NoteFirst NoteExpress
×
提示
您的信息不完整,为了账户安全,请先补充。
现在去补充
×
提示
您因"违规操作"
具体请查看互助需知
我知道了
×
提示
确定
请完成安全验证×
copy
已复制链接
快去分享给好友吧!
我知道了
右上角分享
点击右上角分享
0
联系我们:info@booksci.cn Book学术提供免费学术资源搜索服务,方便国内外学者检索中英文文献。致力于提供最便捷和优质的服务体验。 Copyright © 2023 布克学术 All rights reserved.
京ICP备2023020795号-1
ghs 京公网安备 11010802042870号
Book学术文献互助
Book学术文献互助群
群 号:604180095
Book学术官方微信