拓展创伤中心与创伤系统组织结构本体论。

CEUR workshop proceedings Pub Date : 2024-07-01
Diya Mehta, Justin M Whorton, Reza Shahriari, Eric D Ragan, Jonathan P Bona, William R Hogan, Kevin W Sexton, Mathias Brochhausen
{"title":"拓展创伤中心与创伤系统组织结构本体论。","authors":"Diya Mehta, Justin M Whorton, Reza Shahriari, Eric D Ragan, Jonathan P Bona, William R Hogan, Kevin W Sexton, Mathias Brochhausen","doi":"","DOIUrl":null,"url":null,"abstract":"<p><p>A knowledge gap exists regarding the impact of organizational parameters of trauma centers and patient outcomes. This is partially due to such organizational parameters being understudied. The Ontology of Organizational Structures of Trauma Centers and Trauma Systems (OOSTT) provides a controlled vocabulary to study that specific area. It is used in tools created by the TIPTOE project to provide trauma stakeholders with novel insights on role of organizational parameters and patient outcomes. This paper reports the extension of OOSTT to cover relevant patient outcome measures.</p>","PeriodicalId":72554,"journal":{"name":"CEUR workshop proceedings","volume":"3939 ","pages":""},"PeriodicalIF":0.0000,"publicationDate":"2024-07-01","publicationTypes":"Journal Article","fieldsOfStudy":null,"isOpenAccess":false,"openAccessPdf":"https://www.ncbi.nlm.nih.gov/pmc/articles/PMC11973606/pdf/","citationCount":"0","resultStr":"{\"title\":\"Expanding the Ontology of Organizational Structures of Trauma Centers and Trauma Systems.\",\"authors\":\"Diya Mehta, Justin M Whorton, Reza Shahriari, Eric D Ragan, Jonathan P Bona, William R Hogan, Kevin W Sexton, Mathias Brochhausen\",\"doi\":\"\",\"DOIUrl\":null,\"url\":null,\"abstract\":\"<p><p>A knowledge gap exists regarding the impact of organizational parameters of trauma centers and patient outcomes. This is partially due to such organizational parameters being understudied. The Ontology of Organizational Structures of Trauma Centers and Trauma Systems (OOSTT) provides a controlled vocabulary to study that specific area. It is used in tools created by the TIPTOE project to provide trauma stakeholders with novel insights on role of organizational parameters and patient outcomes. This paper reports the extension of OOSTT to cover relevant patient outcome measures.</p>\",\"PeriodicalId\":72554,\"journal\":{\"name\":\"CEUR workshop proceedings\",\"volume\":\"3939 \",\"pages\":\"\"},\"PeriodicalIF\":0.0000,\"publicationDate\":\"2024-07-01\",\"publicationTypes\":\"Journal Article\",\"fieldsOfStudy\":null,\"isOpenAccess\":false,\"openAccessPdf\":\"https://www.ncbi.nlm.nih.gov/pmc/articles/PMC11973606/pdf/\",\"citationCount\":\"0\",\"resultStr\":null,\"platform\":\"Semanticscholar\",\"paperid\":null,\"PeriodicalName\":\"CEUR workshop proceedings\",\"FirstCategoryId\":\"1085\",\"ListUrlMain\":\"\",\"RegionNum\":0,\"RegionCategory\":null,\"ArticlePicture\":[],\"TitleCN\":null,\"AbstractTextCN\":null,\"PMCID\":null,\"EPubDate\":\"\",\"PubModel\":\"\",\"JCR\":\"\",\"JCRName\":\"\",\"Score\":null,\"Total\":0}","platform":"Semanticscholar","paperid":null,"PeriodicalName":"CEUR workshop proceedings","FirstCategoryId":"1085","ListUrlMain":"","RegionNum":0,"RegionCategory":null,"ArticlePicture":[],"TitleCN":null,"AbstractTextCN":null,"PMCID":null,"EPubDate":"","PubModel":"","JCR":"","JCRName":"","Score":null,"Total":0}
引用次数: 0

摘要

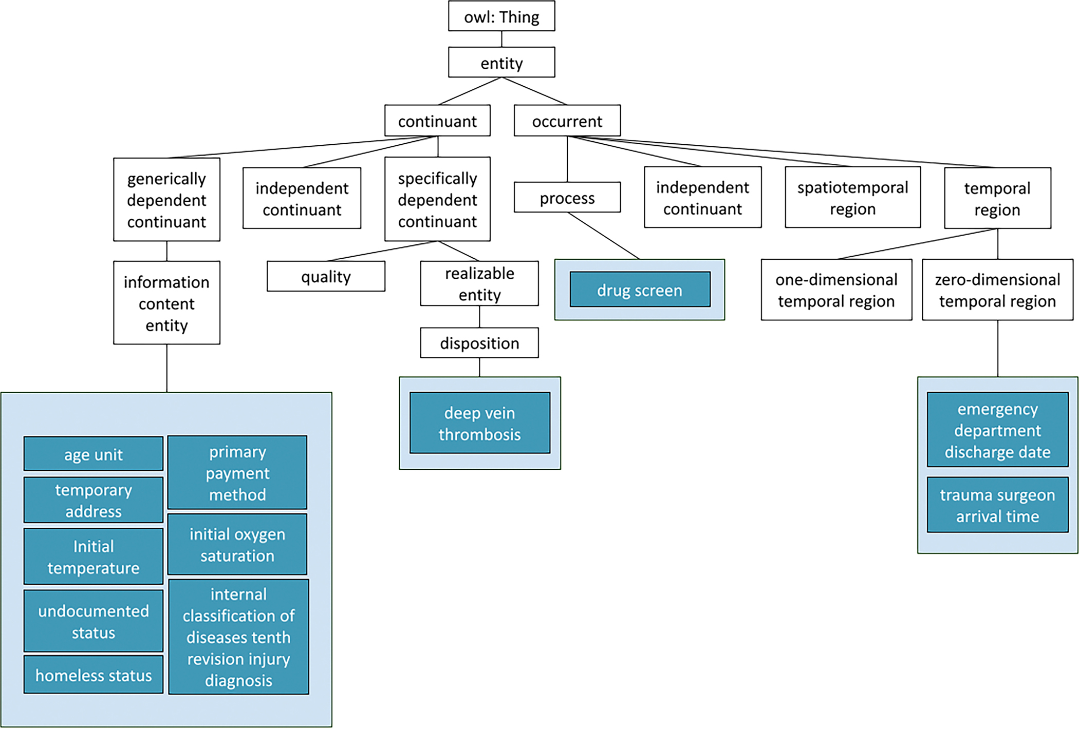
关于创伤中心的组织参数和患者预后的影响存在知识差距。这部分是由于对这些组织参数的研究不足。创伤中心和创伤系统组织结构本体论(OOSTT)提供了一个受控词汇来研究这一特定领域。它被用于TIPTOE项目创建的工具中,为创伤利益相关者提供关于组织参数作用和患者结果的新见解。本文报道了OOSTT的扩展,以涵盖相关的患者结果测量。
本文章由计算机程序翻译,如有差异,请以英文原文为准。

Expanding the Ontology of Organizational Structures of Trauma Centers and Trauma Systems.

Expanding the Ontology of Organizational Structures of Trauma Centers and Trauma Systems.

Expanding the Ontology of Organizational Structures of Trauma Centers and Trauma Systems.

A knowledge gap exists regarding the impact of organizational parameters of trauma centers and patient outcomes. This is partially due to such organizational parameters being understudied. The Ontology of Organizational Structures of Trauma Centers and Trauma Systems (OOSTT) provides a controlled vocabulary to study that specific area. It is used in tools created by the TIPTOE project to provide trauma stakeholders with novel insights on role of organizational parameters and patient outcomes. This paper reports the extension of OOSTT to cover relevant patient outcome measures.

求助全文
通过发布文献求助,成功后即可免费获取论文全文。 去求助
来源期刊
CiteScore
1.10
自引率
0.00%
发文量
0
×
引用
GB/T 7714-2015
复制
MLA
复制
APA
复制
导出至
BibTeX EndNote RefMan NoteFirst NoteExpress
×
提示
您的信息不完整,为了账户安全,请先补充。
现在去补充
×
提示
您因"违规操作"
具体请查看互助需知
我知道了
×
提示
确定
请完成安全验证×
copy
已复制链接
快去分享给好友吧!
我知道了
右上角分享
点击右上角分享
0
联系我们:info@booksci.cn Book学术提供免费学术资源搜索服务,方便国内外学者检索中英文文献。致力于提供最便捷和优质的服务体验。 Copyright © 2023 布克学术 All rights reserved.
京ICP备2023020795号-1
ghs 京公网安备 11010802042870号
Book学术文献互助
Book学术文献互助群
群 号:604180095
Book学术官方微信