靶向Viperin预防柯萨奇病毒b3引起的急性心力衰竭。

IF 12.5 1区 生物学 Q1 CELL BIOLOGY
Yukang Yuan, Liping Qian, Ying Miao, Qun Cui, Ting Cao, Yong Yu, Tingting Zhang, Qian Zhao, Renxia Zhang, Tengfei Ren, Yibo Zuo, Qian Du, Caixia Qiao, Qiuyu Wu, Zhijin Zheng, Minqi Li, Y Eugene Chinn, Wei Xu, Tianqing Peng, Ruizhen Chen, Sidong Xiong, Hui Zheng
{"title":"靶向Viperin预防柯萨奇病毒b3引起的急性心力衰竭。","authors":"Yukang Yuan, Liping Qian, Ying Miao, Qun Cui, Ting Cao, Yong Yu, Tingting Zhang, Qian Zhao, Renxia Zhang, Tengfei Ren, Yibo Zuo, Qian Du, Caixia Qiao, Qiuyu Wu, Zhijin Zheng, Minqi Li, Y Eugene Chinn, Wei Xu, Tianqing Peng, Ruizhen Chen, Sidong Xiong, Hui Zheng","doi":"10.1038/s41421-025-00778-0","DOIUrl":null,"url":null,"abstract":"<p><p>Coxsackievirus B3 (CVB3)-induced acute heart failure (AHF) is a common cause of cardiogenic death in young- and middle-aged people. However, the key molecular events linking CVB3 to AHF remain largely unknown, resulting in a lack of targeted therapy strategies thus far. Here, we unexpectedly found that Viperin deficiency does not promote CVB3 infection but protects mice from CVB3-induced AHF. Importantly, cardiac-specific expression of Viperin can induce cardiac dysfunction. Mechanistically, CVB3-encoded 3C protease rescues Viperin protein expression in cardiomyocytes by lowering UBE4A. Viperin in turn interacts with and reduces STAT1 to activate SGK1-KCNQ1 signaling, and eventually leads to cardiac electrical dysfunction and subsequent AHF. Furthermore, we designed an interfering peptide VS-IP1, which blocked Viperin-mediated STAT1 degradation and therefore prevented CVB3-induced AHF. This study established the first signaling link between CVB3 and cardiac electrical dysfunction, and revealed the potential of interfering peptides targeting Viperin for the treatment of CVB3-induced AHF.</p>","PeriodicalId":9674,"journal":{"name":"Cell Discovery","volume":"11 1","pages":"34"},"PeriodicalIF":12.5000,"publicationDate":"2025-04-08","publicationTypes":"Journal Article","fieldsOfStudy":null,"isOpenAccess":false,"openAccessPdf":"https://www.ncbi.nlm.nih.gov/pmc/articles/PMC11977219/pdf/","citationCount":"0","resultStr":"{\"title\":\"Targeting Viperin prevents coxsackievirus B3-induced acute heart failure.\",\"authors\":\"Yukang Yuan, Liping Qian, Ying Miao, Qun Cui, Ting Cao, Yong Yu, Tingting Zhang, Qian Zhao, Renxia Zhang, Tengfei Ren, Yibo Zuo, Qian Du, Caixia Qiao, Qiuyu Wu, Zhijin Zheng, Minqi Li, Y Eugene Chinn, Wei Xu, Tianqing Peng, Ruizhen Chen, Sidong Xiong, Hui Zheng\",\"doi\":\"10.1038/s41421-025-00778-0\",\"DOIUrl\":null,\"url\":null,\"abstract\":\"<p><p>Coxsackievirus B3 (CVB3)-induced acute heart failure (AHF) is a common cause of cardiogenic death in young- and middle-aged people. However, the key molecular events linking CVB3 to AHF remain largely unknown, resulting in a lack of targeted therapy strategies thus far. Here, we unexpectedly found that Viperin deficiency does not promote CVB3 infection but protects mice from CVB3-induced AHF. Importantly, cardiac-specific expression of Viperin can induce cardiac dysfunction. Mechanistically, CVB3-encoded 3C protease rescues Viperin protein expression in cardiomyocytes by lowering UBE4A. Viperin in turn interacts with and reduces STAT1 to activate SGK1-KCNQ1 signaling, and eventually leads to cardiac electrical dysfunction and subsequent AHF. Furthermore, we designed an interfering peptide VS-IP1, which blocked Viperin-mediated STAT1 degradation and therefore prevented CVB3-induced AHF. This study established the first signaling link between CVB3 and cardiac electrical dysfunction, and revealed the potential of interfering peptides targeting Viperin for the treatment of CVB3-induced AHF.</p>\",\"PeriodicalId\":9674,\"journal\":{\"name\":\"Cell Discovery\",\"volume\":\"11 1\",\"pages\":\"34\"},\"PeriodicalIF\":12.5000,\"publicationDate\":\"2025-04-08\",\"publicationTypes\":\"Journal Article\",\"fieldsOfStudy\":null,\"isOpenAccess\":false,\"openAccessPdf\":\"https://www.ncbi.nlm.nih.gov/pmc/articles/PMC11977219/pdf/\",\"citationCount\":\"0\",\"resultStr\":null,\"platform\":\"Semanticscholar\",\"paperid\":null,\"PeriodicalName\":\"Cell Discovery\",\"FirstCategoryId\":\"99\",\"ListUrlMain\":\"https://doi.org/10.1038/s41421-025-00778-0\",\"RegionNum\":1,\"RegionCategory\":\"生物学\",\"ArticlePicture\":[],\"TitleCN\":null,\"AbstractTextCN\":null,\"PMCID\":null,\"EPubDate\":\"\",\"PubModel\":\"\",\"JCR\":\"Q1\",\"JCRName\":\"CELL BIOLOGY\",\"Score\":null,\"Total\":0}","platform":"Semanticscholar","paperid":null,"PeriodicalName":"Cell Discovery","FirstCategoryId":"99","ListUrlMain":"https://doi.org/10.1038/s41421-025-00778-0","RegionNum":1,"RegionCategory":"生物学","ArticlePicture":[],"TitleCN":null,"AbstractTextCN":null,"PMCID":null,"EPubDate":"","PubModel":"","JCR":"Q1","JCRName":"CELL BIOLOGY","Score":null,"Total":0}
引用次数: 0

摘要

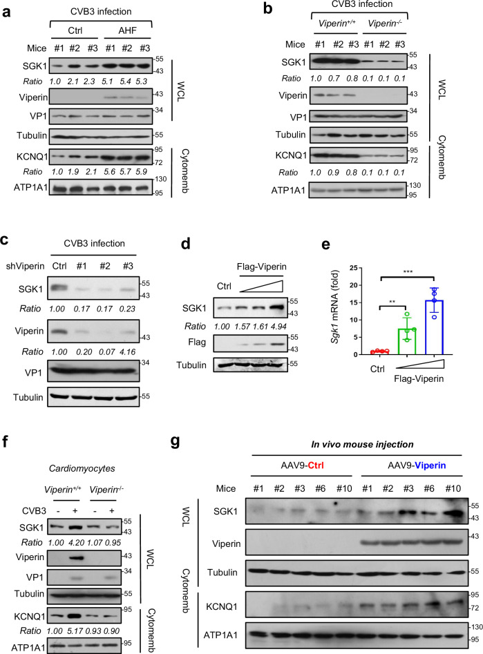
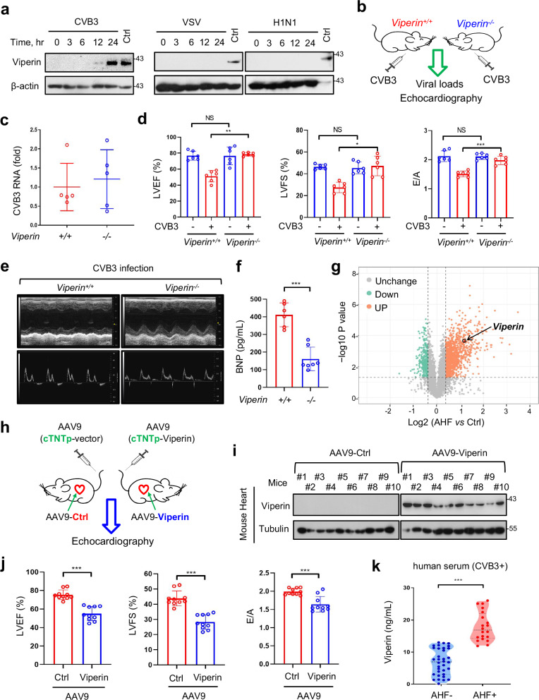
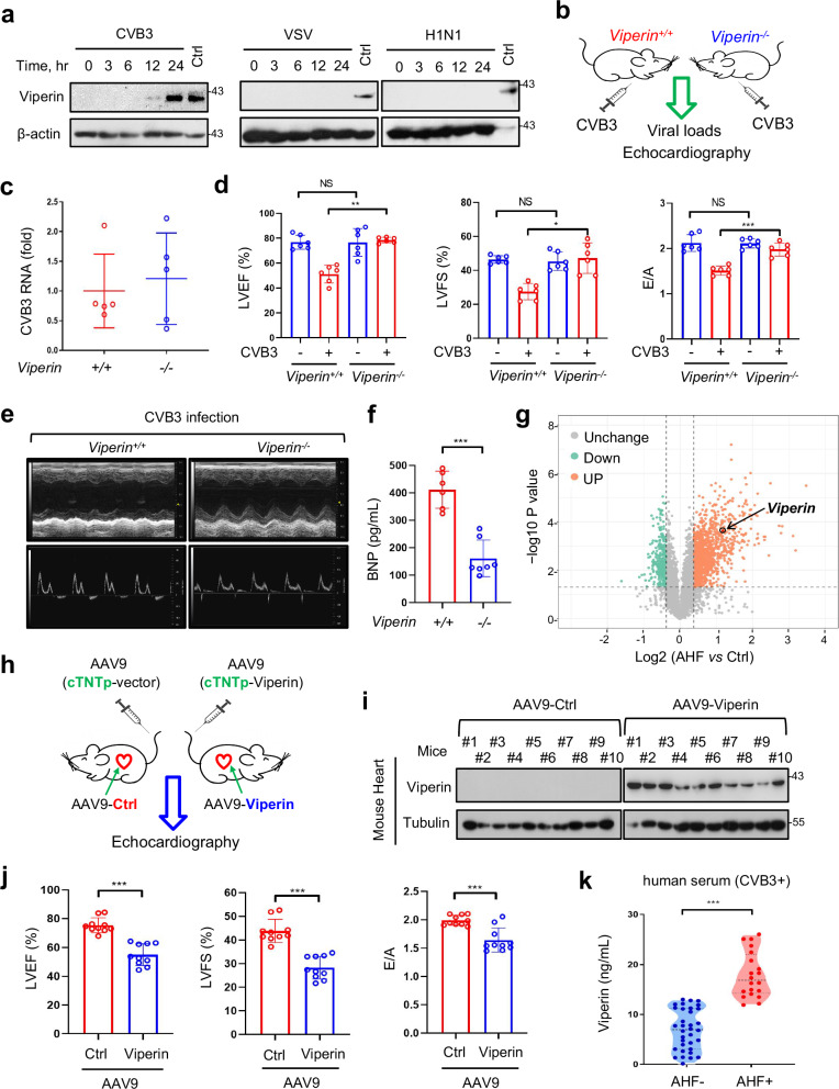
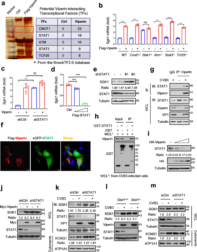
柯萨奇病毒B3 (CVB3)引起的急性心力衰竭(AHF)是青壮年人群心源性死亡的常见原因。然而,将CVB3与AHF联系起来的关键分子事件在很大程度上仍然未知,导致迄今为止缺乏靶向治疗策略。在这里,我们意外地发现Viperin缺乏不会促进CVB3感染,而是保护小鼠免受CVB3诱导的AHF。重要的是,Viperin的心脏特异性表达可以诱导心功能障碍。机制上,cvb3编码的3C蛋白酶通过降低UBE4A来挽救心肌细胞中Viperin蛋白的表达。Viperin反过来与STAT1相互作用并降低STAT1以激活SGK1-KCNQ1信号,最终导致心电功能障碍和随后的AHF。此外,我们设计了一种干扰肽VS-IP1,它可以阻断viperin介导的STAT1降解,从而阻止cvb3诱导的AHF。本研究首次建立了CVB3与心电功能障碍之间的信号联系,并揭示了针对Viperin的干扰肽治疗CVB3诱导的AHF的潜力。
本文章由计算机程序翻译,如有差异,请以英文原文为准。

Targeting Viperin prevents coxsackievirus B3-induced acute heart failure.

Targeting Viperin prevents coxsackievirus B3-induced acute heart failure.

Targeting Viperin prevents coxsackievirus B3-induced acute heart failure.

Targeting Viperin prevents coxsackievirus B3-induced acute heart failure.

Targeting Viperin prevents coxsackievirus B3-induced acute heart failure.

Targeting Viperin prevents coxsackievirus B3-induced acute heart failure.

Targeting Viperin prevents coxsackievirus B3-induced acute heart failure.

Coxsackievirus B3 (CVB3)-induced acute heart failure (AHF) is a common cause of cardiogenic death in young- and middle-aged people. However, the key molecular events linking CVB3 to AHF remain largely unknown, resulting in a lack of targeted therapy strategies thus far. Here, we unexpectedly found that Viperin deficiency does not promote CVB3 infection but protects mice from CVB3-induced AHF. Importantly, cardiac-specific expression of Viperin can induce cardiac dysfunction. Mechanistically, CVB3-encoded 3C protease rescues Viperin protein expression in cardiomyocytes by lowering UBE4A. Viperin in turn interacts with and reduces STAT1 to activate SGK1-KCNQ1 signaling, and eventually leads to cardiac electrical dysfunction and subsequent AHF. Furthermore, we designed an interfering peptide VS-IP1, which blocked Viperin-mediated STAT1 degradation and therefore prevented CVB3-induced AHF. This study established the first signaling link between CVB3 and cardiac electrical dysfunction, and revealed the potential of interfering peptides targeting Viperin for the treatment of CVB3-induced AHF.

求助全文
通过发布文献求助,成功后即可免费获取论文全文。 去求助
来源期刊
Cell Discovery
Cell Discovery Biochemistry, Genetics and Molecular Biology-Molecular Biology
CiteScore
24.20
自引率
0.60%
发文量
120
审稿时长
20 weeks
期刊介绍: Cell Discovery is a cutting-edge, open access journal published by Springer Nature in collaboration with the Center for Excellence in Molecular Cell Science, Chinese Academy of Sciences (CAS). Our aim is to provide a dynamic and accessible platform for scientists to showcase their exceptional original research. Cell Discovery covers a wide range of topics within the fields of molecular and cell biology. We eagerly publish results of great significance and that are of broad interest to the scientific community. With an international authorship and a focus on basic life sciences, our journal is a valued member of Springer Nature's prestigious Molecular Cell Biology journals. In summary, Cell Discovery offers a fresh approach to scholarly publishing, enabling scientists from around the world to share their exceptional findings in molecular and cell biology.
×
引用
GB/T 7714-2015
复制
MLA
复制
APA
复制
导出至
BibTeX EndNote RefMan NoteFirst NoteExpress
×
提示
您的信息不完整,为了账户安全,请先补充。
现在去补充
×
提示
您因"违规操作"
具体请查看互助需知
我知道了
×
提示
确定
请完成安全验证×
copy
已复制链接
快去分享给好友吧!
我知道了
右上角分享
点击右上角分享
0
联系我们:info@booksci.cn Book学术提供免费学术资源搜索服务,方便国内外学者检索中英文文献。致力于提供最便捷和优质的服务体验。 Copyright © 2023 布克学术 All rights reserved.
京ICP备2023020795号-1
ghs 京公网安备 11010802042870号
Book学术文献互助
Book学术文献互助群
群 号:604180095
Book学术官方微信