博弈论权重在公立医院成本控制中的应用:基于我国三级医院的实施框架。

IF 2.5 4区 医学 Q3 HEALTH POLICY & SERVICES
Zhihao Yu, Guangning Sun, Shuaijun Lin, Haoqian Hu, Jing Xu
{"title":"博弈论权重在公立医院成本控制中的应用:基于我国三级医院的实施框架。","authors":"Zhihao Yu, Guangning Sun, Shuaijun Lin, Haoqian Hu, Jing Xu","doi":"10.1186/s12962-025-00616-w","DOIUrl":null,"url":null,"abstract":"<p><strong>Objective: </strong>In the current cost management model of public hospitals, decision-making heavily relies on the subjective judgment of managers, resulting in a 12.9% cost overrun compared to the budget in 2020 at a tertiary hospital in Eastern China. To address the systemic issues in the hospital's cost control practices, this study introduced a decision-making framework based on the Game-Theoretic combination weighting method into the hospital's cost management system. By harmonizing expert subjective judgments with objective data dispersion, the framework aims to mitigate subjective biases in hospital cost control, address deficiencies in the top-level design of existing public hospital cost control strategies, and provide a more scientific and systematic cost management approach for public hospitals.</p><p><strong>Method: </strong>Utilizing a literature review and the Delphi method, we established a Cost Control Evaluation Index System specifically tailored for the case hospitals. By employing the Analytic Hierarchy Process (AHP) and the Entropy Weight Method (EWM), we discerned subjective and objective weights for each index. These weights were then amalgamated using a game theory-based combined weighting method. Based on the calculations of weighting in game theory, a cost control optimization scheme for public hospitals was designed and implemented in the case hospital for a duration of three years. Ultimately, the improvement effects before and after the implementation of the optimization scheme were assessed using the fuzzy comprehensive evaluation method.</p><p><strong>Results: </strong>Research indicates previous studies underestimated the importance of indicators such as Logistics Supplies, Utilities (Water, Electricity, Heating), and Disposal Phase, while overemphasizing Salaries, Bonuses, and Maintenance Phase. This study recalibrated indicator weights and optimized strategies accordingly. Three years after implementing this plan, the case hospital demonstrated significant improvements in personnel expenses, material costs, drug costs, administrative expenses, and capital expenditures, with its overall satisfaction score increasing from 79.5656 to 90.2492. Notably, the most substantial improvements occurred in areas where weights were significantly increased, yielding higher returns.</p><p><strong>Conclusion: </strong>During the implementation at the case hospital, the game theory-based combined weighting method proved effective in optimizing cost control strategies for public hospitals. It facilitated more targeted interventions in weak areas of cost management and helped reduce decision-making biases. Additionally, this method enhanced the rigor and efficiency of cost control while providing a systematic framework to support decision-making in the medical field.</p>","PeriodicalId":47054,"journal":{"name":"Cost Effectiveness and Resource Allocation","volume":"23 1","pages":"11"},"PeriodicalIF":2.5000,"publicationDate":"2025-03-31","publicationTypes":"Journal Article","fieldsOfStudy":null,"isOpenAccess":false,"openAccessPdf":"https://www.ncbi.nlm.nih.gov/pmc/articles/PMC11956338/pdf/","citationCount":"0","resultStr":"{\"title\":\"Operationalizing game-theoretic weighting in public hospital cost control: an implementation framework from Chinese tertiary hospitals.\",\"authors\":\"Zhihao Yu, Guangning Sun, Shuaijun Lin, Haoqian Hu, Jing Xu\",\"doi\":\"10.1186/s12962-025-00616-w\",\"DOIUrl\":null,\"url\":null,\"abstract\":\"<p><strong>Objective: </strong>In the current cost management model of public hospitals, decision-making heavily relies on the subjective judgment of managers, resulting in a 12.9% cost overrun compared to the budget in 2020 at a tertiary hospital in Eastern China. To address the systemic issues in the hospital's cost control practices, this study introduced a decision-making framework based on the Game-Theoretic combination weighting method into the hospital's cost management system. By harmonizing expert subjective judgments with objective data dispersion, the framework aims to mitigate subjective biases in hospital cost control, address deficiencies in the top-level design of existing public hospital cost control strategies, and provide a more scientific and systematic cost management approach for public hospitals.</p><p><strong>Method: </strong>Utilizing a literature review and the Delphi method, we established a Cost Control Evaluation Index System specifically tailored for the case hospitals. By employing the Analytic Hierarchy Process (AHP) and the Entropy Weight Method (EWM), we discerned subjective and objective weights for each index. These weights were then amalgamated using a game theory-based combined weighting method. Based on the calculations of weighting in game theory, a cost control optimization scheme for public hospitals was designed and implemented in the case hospital for a duration of three years. Ultimately, the improvement effects before and after the implementation of the optimization scheme were assessed using the fuzzy comprehensive evaluation method.</p><p><strong>Results: </strong>Research indicates previous studies underestimated the importance of indicators such as Logistics Supplies, Utilities (Water, Electricity, Heating), and Disposal Phase, while overemphasizing Salaries, Bonuses, and Maintenance Phase. This study recalibrated indicator weights and optimized strategies accordingly. Three years after implementing this plan, the case hospital demonstrated significant improvements in personnel expenses, material costs, drug costs, administrative expenses, and capital expenditures, with its overall satisfaction score increasing from 79.5656 to 90.2492. Notably, the most substantial improvements occurred in areas where weights were significantly increased, yielding higher returns.</p><p><strong>Conclusion: </strong>During the implementation at the case hospital, the game theory-based combined weighting method proved effective in optimizing cost control strategies for public hospitals. It facilitated more targeted interventions in weak areas of cost management and helped reduce decision-making biases. Additionally, this method enhanced the rigor and efficiency of cost control while providing a systematic framework to support decision-making in the medical field.</p>\",\"PeriodicalId\":47054,\"journal\":{\"name\":\"Cost Effectiveness and Resource Allocation\",\"volume\":\"23 1\",\"pages\":\"11\"},\"PeriodicalIF\":2.5000,\"publicationDate\":\"2025-03-31\",\"publicationTypes\":\"Journal Article\",\"fieldsOfStudy\":null,\"isOpenAccess\":false,\"openAccessPdf\":\"https://www.ncbi.nlm.nih.gov/pmc/articles/PMC11956338/pdf/\",\"citationCount\":\"0\",\"resultStr\":null,\"platform\":\"Semanticscholar\",\"paperid\":null,\"PeriodicalName\":\"Cost Effectiveness and Resource Allocation\",\"FirstCategoryId\":\"3\",\"ListUrlMain\":\"https://doi.org/10.1186/s12962-025-00616-w\",\"RegionNum\":4,\"RegionCategory\":\"医学\",\"ArticlePicture\":[],\"TitleCN\":null,\"AbstractTextCN\":null,\"PMCID\":null,\"EPubDate\":\"\",\"PubModel\":\"\",\"JCR\":\"Q3\",\"JCRName\":\"HEALTH POLICY & SERVICES\",\"Score\":null,\"Total\":0}","platform":"Semanticscholar","paperid":null,"PeriodicalName":"Cost Effectiveness and Resource Allocation","FirstCategoryId":"3","ListUrlMain":"https://doi.org/10.1186/s12962-025-00616-w","RegionNum":4,"RegionCategory":"医学","ArticlePicture":[],"TitleCN":null,"AbstractTextCN":null,"PMCID":null,"EPubDate":"","PubModel":"","JCR":"Q3","JCRName":"HEALTH POLICY & SERVICES","Score":null,"Total":0}
引用次数: 0

摘要

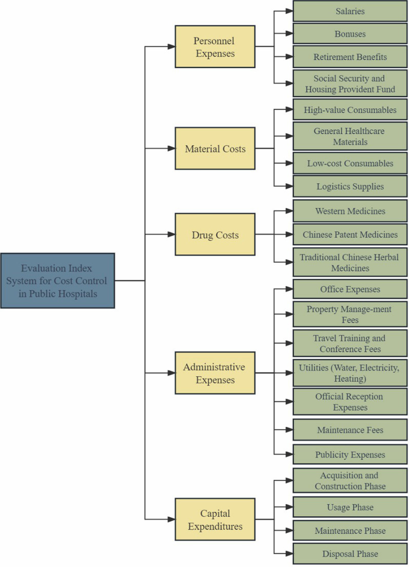
目的:在现行公立医院成本管理模式下,决策严重依赖管理者的主观判断,导致华东地区某三级医院2020年成本比预算超支12.9%。为了解决医院成本控制实践中的系统性问题,本研究将基于博弈论组合加权法的决策框架引入医院成本管理系统。通过协调专家主观判断与客观数据分散,缓解医院成本控制中的主观偏见,解决现有公立医院成本控制策略顶层设计的不足,为公立医院成本管理提供更加科学、系统的方法。方法:运用文献资料法和德尔菲法,建立适合病例医院的成本控制评价指标体系。采用层次分析法(AHP)和熵权法(EWM)对各指标进行了主客观权重划分。然后使用基于博弈论的组合加权方法对这些权重进行合并。基于博弈论中权重的计算,设计了公立医院成本控制优化方案,并在案例医院实施了为期三年的成本控制优化方案。最后,采用模糊综合评价法对优化方案实施前后的改进效果进行评价。结果:研究表明,以往的研究低估了物流供应、公用事业(水、电、暖)和处置阶段等指标的重要性,而过分强调了工资、奖金和维护阶段。本研究对指标权重进行了重新校正,并对策略进行了优化。该方案实施3年后,病例医院在人员费用、材料费用、药品费用、行政费用、资费等方面均有明显改善,总体满意度得分从79.5656分提高到90.2492分。值得注意的是,最显著的改进发生在权重显著增加的地区,从而产生更高的回报。结论:在案例医院实施过程中,基于博弈论的联合加权法对公立医院成本控制策略的优化是有效的。它促进了对成本管理薄弱领域更有针对性的干预,并有助于减少决策偏见。此外,该方法提高了成本控制的严谨性和效率,同时为医疗领域的决策提供了系统的框架支持。
本文章由计算机程序翻译,如有差异,请以英文原文为准。

Operationalizing game-theoretic weighting in public hospital cost control: an implementation framework from Chinese tertiary hospitals.

Operationalizing game-theoretic weighting in public hospital cost control: an implementation framework from Chinese tertiary hospitals.

Objective: In the current cost management model of public hospitals, decision-making heavily relies on the subjective judgment of managers, resulting in a 12.9% cost overrun compared to the budget in 2020 at a tertiary hospital in Eastern China. To address the systemic issues in the hospital's cost control practices, this study introduced a decision-making framework based on the Game-Theoretic combination weighting method into the hospital's cost management system. By harmonizing expert subjective judgments with objective data dispersion, the framework aims to mitigate subjective biases in hospital cost control, address deficiencies in the top-level design of existing public hospital cost control strategies, and provide a more scientific and systematic cost management approach for public hospitals.

Method: Utilizing a literature review and the Delphi method, we established a Cost Control Evaluation Index System specifically tailored for the case hospitals. By employing the Analytic Hierarchy Process (AHP) and the Entropy Weight Method (EWM), we discerned subjective and objective weights for each index. These weights were then amalgamated using a game theory-based combined weighting method. Based on the calculations of weighting in game theory, a cost control optimization scheme for public hospitals was designed and implemented in the case hospital for a duration of three years. Ultimately, the improvement effects before and after the implementation of the optimization scheme were assessed using the fuzzy comprehensive evaluation method.

Results: Research indicates previous studies underestimated the importance of indicators such as Logistics Supplies, Utilities (Water, Electricity, Heating), and Disposal Phase, while overemphasizing Salaries, Bonuses, and Maintenance Phase. This study recalibrated indicator weights and optimized strategies accordingly. Three years after implementing this plan, the case hospital demonstrated significant improvements in personnel expenses, material costs, drug costs, administrative expenses, and capital expenditures, with its overall satisfaction score increasing from 79.5656 to 90.2492. Notably, the most substantial improvements occurred in areas where weights were significantly increased, yielding higher returns.

Conclusion: During the implementation at the case hospital, the game theory-based combined weighting method proved effective in optimizing cost control strategies for public hospitals. It facilitated more targeted interventions in weak areas of cost management and helped reduce decision-making biases. Additionally, this method enhanced the rigor and efficiency of cost control while providing a systematic framework to support decision-making in the medical field.

求助全文
通过发布文献求助,成功后即可免费获取论文全文。 去求助
来源期刊
Cost Effectiveness and Resource Allocation
Cost Effectiveness and Resource Allocation HEALTH POLICY & SERVICES-
CiteScore
3.40
自引率
4.30%
发文量
59
审稿时长
34 weeks
期刊介绍: Cost Effectiveness and Resource Allocation is an Open Access, peer-reviewed, online journal that considers manuscripts on all aspects of cost-effectiveness analysis, including conceptual or methodological work, economic evaluations, and policy analysis related to resource allocation at a national or international level. Cost Effectiveness and Resource Allocation is aimed at health economists, health services researchers, and policy-makers with an interest in enhancing the flow and transfer of knowledge relating to efficiency in the health sector. Manuscripts are encouraged from researchers based in low- and middle-income countries, with a view to increasing the international economic evidence base for health.
×
引用
GB/T 7714-2015
复制
MLA
复制
APA
复制
导出至
BibTeX EndNote RefMan NoteFirst NoteExpress
×
提示
您的信息不完整,为了账户安全,请先补充。
现在去补充
×
提示
您因"违规操作"
具体请查看互助需知
我知道了
×
提示
确定
请完成安全验证×
copy
已复制链接
快去分享给好友吧!
我知道了
右上角分享
点击右上角分享
0
联系我们:info@booksci.cn Book学术提供免费学术资源搜索服务,方便国内外学者检索中英文文献。致力于提供最便捷和优质的服务体验。 Copyright © 2023 布克学术 All rights reserved.
京ICP备2023020795号-1
ghs 京公网安备 11010802042870号
Book学术文献互助
Book学术文献互助群
群 号:604180095
Book学术官方微信