自闭症谱系障碍儿童胎儿碳水化合物代谢紊乱。

IF 4 2区 医学 Q1 CLINICAL NEUROLOGY
Serena B Gumusoglu, Brandon M Schickling, Donna A Santillan, Lynn M Teesch, Mark K Santillan
{"title":"自闭症谱系障碍儿童胎儿碳水化合物代谢紊乱。","authors":"Serena B Gumusoglu, Brandon M Schickling, Donna A Santillan, Lynn M Teesch, Mark K Santillan","doi":"10.1186/s11689-025-09601-z","DOIUrl":null,"url":null,"abstract":"<p><strong>Background: </strong>Despite the power and promise of early detection and treatment in autism spectrum disorder (ASD), early-life biomarkers are limited. An early-life risk biosignature would advance the field's understanding of ASD pathogenies and targets for early diagnosis and intervention. We therefore sought to add to the growing ASD biomarker literature and evaluate whether fetal metabolomics are altered in idiopathic ASD.</p><p><strong>Methods: </strong>Banked cord blood plasma samples (N = 36 control, 16 ASD) were analyzed via gas chromatography and mass spectrometry (GC-MS). Samples were from babies later diagnosed with idiopathic ASD (non-familial, non-syndromic) or matched, neurotypical controls. Metabolite set enrichment analysis (MSEA) and biomarker prediction were performed (MetaboAnalyst).</p><p><strong>Results: </strong>We detected 76 metabolites in all samples. Of these, 20 metabolites differed significantly between groups: 10 increased and 10 decreased in ASD samples relative to neurotypical controls (p < 0.05). MSEA revealed significant changes in metabolic pathways related to carbohydrate metabolism and glycemic control. Untargeted principle components analysis of all metabolites did not reveal group differences, while targeted biomarker assessment (using only Fructose 6-phosphate, D-Mannose, and D-Fructose) by a Random Forest algorithm generated an area under the curve (AUC) = 0.766 (95% CI: 0.612-0.896) for ASD prediction.</p><p><strong>Conclusions: </strong>Despite a high and increasing prevalence, ASD has no definitive biomarkers or available treatments for its core symptoms. ASD's earliest developmental antecedents remain unclear. We find that fetal plasma metabolomics differ with child ASD status, in particular invoking altered carbohydrate metabolism. While prior clinical and preclinical work has linked carbohydrate metabolism to ASD, no prior fetal studies have reported these disruptions in neonates or fetuses who go on to be diagnosed with ASD. Future work will investigate concordance with maternal metabolomics to determine maternal-fetal mechanisms.</p>","PeriodicalId":16530,"journal":{"name":"Journal of Neurodevelopmental Disorders","volume":"17 1","pages":"16"},"PeriodicalIF":4.0000,"publicationDate":"2025-03-29","publicationTypes":"Journal Article","fieldsOfStudy":null,"isOpenAccess":false,"openAccessPdf":"https://www.ncbi.nlm.nih.gov/pmc/articles/PMC11954230/pdf/","citationCount":"0","resultStr":"{\"title\":\"Disrupted fetal carbohydrate metabolism in children with autism spectrum disorder.\",\"authors\":\"Serena B Gumusoglu, Brandon M Schickling, Donna A Santillan, Lynn M Teesch, Mark K Santillan\",\"doi\":\"10.1186/s11689-025-09601-z\",\"DOIUrl\":null,\"url\":null,\"abstract\":\"<p><strong>Background: </strong>Despite the power and promise of early detection and treatment in autism spectrum disorder (ASD), early-life biomarkers are limited. An early-life risk biosignature would advance the field's understanding of ASD pathogenies and targets for early diagnosis and intervention. We therefore sought to add to the growing ASD biomarker literature and evaluate whether fetal metabolomics are altered in idiopathic ASD.</p><p><strong>Methods: </strong>Banked cord blood plasma samples (N = 36 control, 16 ASD) were analyzed via gas chromatography and mass spectrometry (GC-MS). Samples were from babies later diagnosed with idiopathic ASD (non-familial, non-syndromic) or matched, neurotypical controls. Metabolite set enrichment analysis (MSEA) and biomarker prediction were performed (MetaboAnalyst).</p><p><strong>Results: </strong>We detected 76 metabolites in all samples. Of these, 20 metabolites differed significantly between groups: 10 increased and 10 decreased in ASD samples relative to neurotypical controls (p < 0.05). MSEA revealed significant changes in metabolic pathways related to carbohydrate metabolism and glycemic control. Untargeted principle components analysis of all metabolites did not reveal group differences, while targeted biomarker assessment (using only Fructose 6-phosphate, D-Mannose, and D-Fructose) by a Random Forest algorithm generated an area under the curve (AUC) = 0.766 (95% CI: 0.612-0.896) for ASD prediction.</p><p><strong>Conclusions: </strong>Despite a high and increasing prevalence, ASD has no definitive biomarkers or available treatments for its core symptoms. ASD's earliest developmental antecedents remain unclear. We find that fetal plasma metabolomics differ with child ASD status, in particular invoking altered carbohydrate metabolism. While prior clinical and preclinical work has linked carbohydrate metabolism to ASD, no prior fetal studies have reported these disruptions in neonates or fetuses who go on to be diagnosed with ASD. Future work will investigate concordance with maternal metabolomics to determine maternal-fetal mechanisms.</p>\",\"PeriodicalId\":16530,\"journal\":{\"name\":\"Journal of Neurodevelopmental Disorders\",\"volume\":\"17 1\",\"pages\":\"16\"},\"PeriodicalIF\":4.0000,\"publicationDate\":\"2025-03-29\",\"publicationTypes\":\"Journal Article\",\"fieldsOfStudy\":null,\"isOpenAccess\":false,\"openAccessPdf\":\"https://www.ncbi.nlm.nih.gov/pmc/articles/PMC11954230/pdf/\",\"citationCount\":\"0\",\"resultStr\":null,\"platform\":\"Semanticscholar\",\"paperid\":null,\"PeriodicalName\":\"Journal of Neurodevelopmental Disorders\",\"FirstCategoryId\":\"3\",\"ListUrlMain\":\"https://doi.org/10.1186/s11689-025-09601-z\",\"RegionNum\":2,\"RegionCategory\":\"医学\",\"ArticlePicture\":[],\"TitleCN\":null,\"AbstractTextCN\":null,\"PMCID\":null,\"EPubDate\":\"\",\"PubModel\":\"\",\"JCR\":\"Q1\",\"JCRName\":\"CLINICAL NEUROLOGY\",\"Score\":null,\"Total\":0}","platform":"Semanticscholar","paperid":null,"PeriodicalName":"Journal of Neurodevelopmental Disorders","FirstCategoryId":"3","ListUrlMain":"https://doi.org/10.1186/s11689-025-09601-z","RegionNum":2,"RegionCategory":"医学","ArticlePicture":[],"TitleCN":null,"AbstractTextCN":null,"PMCID":null,"EPubDate":"","PubModel":"","JCR":"Q1","JCRName":"CLINICAL NEUROLOGY","Score":null,"Total":0}
引用次数: 0

摘要

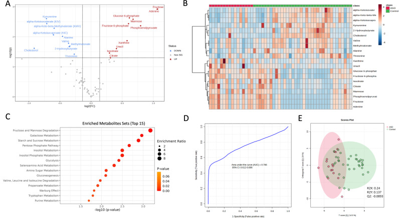
背景:尽管自闭症谱系障碍(ASD)的早期检测和治疗的力量和前景,早期生命生物标志物是有限的。早期生命风险生物标记将促进该领域对ASD病因和早期诊断和干预目标的理解。因此,我们试图增加ASD生物标志物文献,并评估胎儿代谢组学是否在特发性ASD中发生改变。方法:采用气相色谱-质谱法(GC-MS)对储存的脐带血样本(对照组36例,ASD组16例)进行分析。样本来自后来被诊断为特发性ASD(非家族性,非综合征性)或匹配的神经典型对照的婴儿。进行代谢物集富集分析(MSEA)和生物标志物预测(MetaboAnalyst)。结果:在所有样品中检测到76种代谢物。其中,20种代谢物在两组之间存在显著差异:与神经正常对照组相比,ASD样本中10种代谢物增加,10种代谢物减少(p)。结论:尽管患病率很高且不断增加,但ASD没有明确的生物标志物,也没有针对其核心症状的可用治疗方法。自闭症谱系障碍最早的发展起源尚不清楚。我们发现胎儿血浆代谢组学与儿童ASD状态不同,特别是引起碳水化合物代谢的改变。虽然之前的临床和临床前工作已经将碳水化合物代谢与ASD联系起来,但之前的胎儿研究没有报道过新生儿或被诊断为ASD的胎儿会出现这些紊乱。未来的工作将研究与母体代谢组学的一致性,以确定母胎机制。
本文章由计算机程序翻译,如有差异,请以英文原文为准。

Disrupted fetal carbohydrate metabolism in children with autism spectrum disorder.

Disrupted fetal carbohydrate metabolism in children with autism spectrum disorder.

Background: Despite the power and promise of early detection and treatment in autism spectrum disorder (ASD), early-life biomarkers are limited. An early-life risk biosignature would advance the field's understanding of ASD pathogenies and targets for early diagnosis and intervention. We therefore sought to add to the growing ASD biomarker literature and evaluate whether fetal metabolomics are altered in idiopathic ASD.

Methods: Banked cord blood plasma samples (N = 36 control, 16 ASD) were analyzed via gas chromatography and mass spectrometry (GC-MS). Samples were from babies later diagnosed with idiopathic ASD (non-familial, non-syndromic) or matched, neurotypical controls. Metabolite set enrichment analysis (MSEA) and biomarker prediction were performed (MetaboAnalyst).

Results: We detected 76 metabolites in all samples. Of these, 20 metabolites differed significantly between groups: 10 increased and 10 decreased in ASD samples relative to neurotypical controls (p < 0.05). MSEA revealed significant changes in metabolic pathways related to carbohydrate metabolism and glycemic control. Untargeted principle components analysis of all metabolites did not reveal group differences, while targeted biomarker assessment (using only Fructose 6-phosphate, D-Mannose, and D-Fructose) by a Random Forest algorithm generated an area under the curve (AUC) = 0.766 (95% CI: 0.612-0.896) for ASD prediction.

Conclusions: Despite a high and increasing prevalence, ASD has no definitive biomarkers or available treatments for its core symptoms. ASD's earliest developmental antecedents remain unclear. We find that fetal plasma metabolomics differ with child ASD status, in particular invoking altered carbohydrate metabolism. While prior clinical and preclinical work has linked carbohydrate metabolism to ASD, no prior fetal studies have reported these disruptions in neonates or fetuses who go on to be diagnosed with ASD. Future work will investigate concordance with maternal metabolomics to determine maternal-fetal mechanisms.

求助全文
通过发布文献求助,成功后即可免费获取论文全文。 去求助
来源期刊
CiteScore
7.60
自引率
4.10%
发文量
58
审稿时长
>12 weeks
期刊介绍: Journal of Neurodevelopmental Disorders is an open access journal that integrates current, cutting-edge research across a number of disciplines, including neurobiology, genetics, cognitive neuroscience, psychiatry and psychology. The journal’s primary focus is on the pathogenesis of neurodevelopmental disorders including autism, fragile X syndrome, tuberous sclerosis, Turner Syndrome, 22q Deletion Syndrome, Prader-Willi and Angelman Syndrome, Williams syndrome, lysosomal storage diseases, dyslexia, specific language impairment and fetal alcohol syndrome. With the discovery of specific genes underlying neurodevelopmental syndromes, the emergence of powerful tools for studying neural circuitry, and the development of new approaches for exploring molecular mechanisms, interdisciplinary research on the pathogenesis of neurodevelopmental disorders is now increasingly common. Journal of Neurodevelopmental Disorders provides a unique venue for researchers interested in comparing and contrasting mechanisms and characteristics related to the pathogenesis of the full range of neurodevelopmental disorders, sharpening our understanding of the etiology and relevant phenotypes of each condition.
×
引用
GB/T 7714-2015
复制
MLA
复制
APA
复制
导出至
BibTeX EndNote RefMan NoteFirst NoteExpress
×
提示
您的信息不完整,为了账户安全,请先补充。
现在去补充
×
提示
您因"违规操作"
具体请查看互助需知
我知道了
×
提示
确定
请完成安全验证×
copy
已复制链接
快去分享给好友吧!
我知道了
右上角分享
点击右上角分享
0
联系我们:info@booksci.cn Book学术提供免费学术资源搜索服务,方便国内外学者检索中英文文献。致力于提供最便捷和优质的服务体验。 Copyright © 2023 布克学术 All rights reserved.
京ICP备2023020795号-1
ghs 京公网安备 11010802042870号
Book学术文献互助
Book学术文献互助群
群 号:604180095
Book学术官方微信