“条条框框是行不通的”:对儿童和成人质量调整生命年(QALY)收益在卫生技术评估中的相对价值进行定性探索。

IF 3.1 4区 医学 Q2 HEALTH CARE SCIENCES & SERVICES
Marcus Sellars, Joanna Coast, Emily Lancsar, Cam Donaldson, Stacy M Carter
{"title":"“条条框框是行不通的”:对儿童和成人质量调整生命年(QALY)收益在卫生技术评估中的相对价值进行定性探索。","authors":"Marcus Sellars, Joanna Coast, Emily Lancsar, Cam Donaldson, Stacy M Carter","doi":"10.1017/S0266462325000194","DOIUrl":null,"url":null,"abstract":"<p><strong>Objectives: </strong>Effective allocation of scarce healthcare resources involves complex ethical and technical evaluations, with decision makers sometimes utilizing a societal perspective in health technology assessment (HTA). This study aimed to explore societal perspectives on healthcare resource allocation within Australia's HTA framework, focusing on the valuation of health gains for children and young people (CYP) compared to adults.</p><p><strong>Methods: </strong>In-depth, semistructured interviews were conducted with ten young people (aged 15-17) and twenty adults between October 2021 and April 2022. Participants were purposively sampled for diverse characteristics and completed an online information survey prior to the interviews, introducing relevant concepts. Interviews were analyzed using inductive coding, categorization, and constant comparison.</p><p><strong>Results: </strong>Participants expressed nuanced perspectives on HTA processes, generally opposing numeric weighting and preferring a deliberative approach based on committee judgment. Although most participants acknowledged some moral relevance of CYP status in HTA, opinions varied on its operationalization. A sizable minority, including those with extensive health system experience, did not view CYP status as morally relevant, though some noted specific service gaps for CYP (e.g., mental health care, pain management). Participants identified a spectrum of factors, both person-centered and intervention related, that often surpassed the relevance of CYP status, including addressing severity, unmet needs, prevention, and early intervention, with an emphasis on Aboriginal and Torres Strait Islander communities.</p><p><strong>Conclusion: </strong>Our findings highlight the inherent challenges in navigating the complexities of HTA and the critical need for HTA frameworks to be adaptable and inclusive, effectively integrating societal preferences to enhance healthcare policy's equity and responsiveness.</p>","PeriodicalId":14467,"journal":{"name":"International Journal of Technology Assessment in Health Care","volume":" ","pages":"e23"},"PeriodicalIF":3.1000,"publicationDate":"2025-03-28","publicationTypes":"Journal Article","fieldsOfStudy":null,"isOpenAccess":false,"openAccessPdf":"https://www.ncbi.nlm.nih.gov/pmc/articles/PMC12019764/pdf/","citationCount":"0","resultStr":"{\"title\":\"\\\"Blanket rules just don't work\\\": Qualitative exploration of the relative value of child and adult quality-adjusted life year (QALY) gains for health technology assessment.\",\"authors\":\"Marcus Sellars, Joanna Coast, Emily Lancsar, Cam Donaldson, Stacy M Carter\",\"doi\":\"10.1017/S0266462325000194\",\"DOIUrl\":null,\"url\":null,\"abstract\":\"<p><strong>Objectives: </strong>Effective allocation of scarce healthcare resources involves complex ethical and technical evaluations, with decision makers sometimes utilizing a societal perspective in health technology assessment (HTA). This study aimed to explore societal perspectives on healthcare resource allocation within Australia's HTA framework, focusing on the valuation of health gains for children and young people (CYP) compared to adults.</p><p><strong>Methods: </strong>In-depth, semistructured interviews were conducted with ten young people (aged 15-17) and twenty adults between October 2021 and April 2022. Participants were purposively sampled for diverse characteristics and completed an online information survey prior to the interviews, introducing relevant concepts. Interviews were analyzed using inductive coding, categorization, and constant comparison.</p><p><strong>Results: </strong>Participants expressed nuanced perspectives on HTA processes, generally opposing numeric weighting and preferring a deliberative approach based on committee judgment. Although most participants acknowledged some moral relevance of CYP status in HTA, opinions varied on its operationalization. A sizable minority, including those with extensive health system experience, did not view CYP status as morally relevant, though some noted specific service gaps for CYP (e.g., mental health care, pain management). Participants identified a spectrum of factors, both person-centered and intervention related, that often surpassed the relevance of CYP status, including addressing severity, unmet needs, prevention, and early intervention, with an emphasis on Aboriginal and Torres Strait Islander communities.</p><p><strong>Conclusion: </strong>Our findings highlight the inherent challenges in navigating the complexities of HTA and the critical need for HTA frameworks to be adaptable and inclusive, effectively integrating societal preferences to enhance healthcare policy's equity and responsiveness.</p>\",\"PeriodicalId\":14467,\"journal\":{\"name\":\"International Journal of Technology Assessment in Health Care\",\"volume\":\" \",\"pages\":\"e23\"},\"PeriodicalIF\":3.1000,\"publicationDate\":\"2025-03-28\",\"publicationTypes\":\"Journal Article\",\"fieldsOfStudy\":null,\"isOpenAccess\":false,\"openAccessPdf\":\"https://www.ncbi.nlm.nih.gov/pmc/articles/PMC12019764/pdf/\",\"citationCount\":\"0\",\"resultStr\":null,\"platform\":\"Semanticscholar\",\"paperid\":null,\"PeriodicalName\":\"International Journal of Technology Assessment in Health Care\",\"FirstCategoryId\":\"3\",\"ListUrlMain\":\"https://doi.org/10.1017/S0266462325000194\",\"RegionNum\":4,\"RegionCategory\":\"医学\",\"ArticlePicture\":[],\"TitleCN\":null,\"AbstractTextCN\":null,\"PMCID\":null,\"EPubDate\":\"\",\"PubModel\":\"\",\"JCR\":\"Q2\",\"JCRName\":\"HEALTH CARE SCIENCES & SERVICES\",\"Score\":null,\"Total\":0}","platform":"Semanticscholar","paperid":null,"PeriodicalName":"International Journal of Technology Assessment in Health Care","FirstCategoryId":"3","ListUrlMain":"https://doi.org/10.1017/S0266462325000194","RegionNum":4,"RegionCategory":"医学","ArticlePicture":[],"TitleCN":null,"AbstractTextCN":null,"PMCID":null,"EPubDate":"","PubModel":"","JCR":"Q2","JCRName":"HEALTH CARE SCIENCES & SERVICES","Score":null,"Total":0}
引用次数: 0

摘要

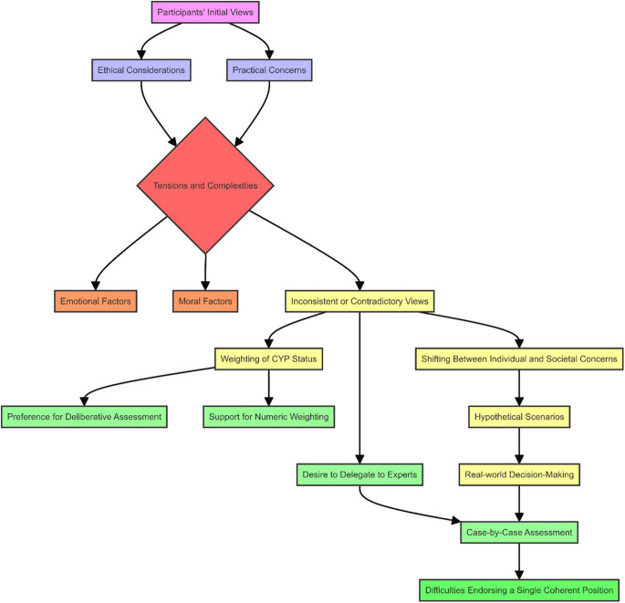
目标:稀缺医疗资源的有效分配涉及复杂的伦理和技术评估,决策者有时在卫生技术评估(HTA)中利用社会观点。本研究旨在探讨澳大利亚HTA框架内医疗保健资源分配的社会观点,重点是与成年人相比,儿童和年轻人(CYP)的健康收益评估。方法:在2021年10月至2022年4月期间,对10名15-17岁的年轻人和20名成年人进行了深入的半结构化访谈。有目的地对参与者进行不同特征的抽样,并在访谈之前完成在线信息调查,介绍相关概念。访谈分析采用归纳编码,分类,并不断比较。结果:参与者对HTA过程表达了细致入微的观点,通常反对数字加权,更喜欢基于委员会判断的审议方法。虽然大多数与会者承认在HTA中CYP地位的一些道德相关性,但对其运作的意见不一。相当多的少数人,包括那些具有丰富卫生系统经验的人,不认为CYP地位在道德上是相关的,尽管一些人指出了CYP的具体服务差距(例如,精神卫生保健、疼痛管理)。参与者确定了一系列以人为中心和干预相关的因素,这些因素往往超过了CYP状态的相关性,包括解决严重程度,未满足的需求,预防和早期干预,重点是土著和托雷斯海峡岛民社区。结论:我们的研究结果强调了在应对HTA的复杂性时所面临的内在挑战,以及对HTA框架的适应性和包容性的迫切需要,有效地整合社会偏好,以增强医疗保健政策的公平性和响应性。
本文章由计算机程序翻译,如有差异,请以英文原文为准。

"Blanket rules just don't work": Qualitative exploration of the relative value of child and adult quality-adjusted life year (QALY) gains for health technology assessment.

"Blanket rules just don't work": Qualitative exploration of the relative value of child and adult quality-adjusted life year (QALY) gains for health technology assessment.

"Blanket rules just don't work": Qualitative exploration of the relative value of child and adult quality-adjusted life year (QALY) gains for health technology assessment.

"Blanket rules just don't work": Qualitative exploration of the relative value of child and adult quality-adjusted life year (QALY) gains for health technology assessment.

Objectives: Effective allocation of scarce healthcare resources involves complex ethical and technical evaluations, with decision makers sometimes utilizing a societal perspective in health technology assessment (HTA). This study aimed to explore societal perspectives on healthcare resource allocation within Australia's HTA framework, focusing on the valuation of health gains for children and young people (CYP) compared to adults.

Methods: In-depth, semistructured interviews were conducted with ten young people (aged 15-17) and twenty adults between October 2021 and April 2022. Participants were purposively sampled for diverse characteristics and completed an online information survey prior to the interviews, introducing relevant concepts. Interviews were analyzed using inductive coding, categorization, and constant comparison.

Results: Participants expressed nuanced perspectives on HTA processes, generally opposing numeric weighting and preferring a deliberative approach based on committee judgment. Although most participants acknowledged some moral relevance of CYP status in HTA, opinions varied on its operationalization. A sizable minority, including those with extensive health system experience, did not view CYP status as morally relevant, though some noted specific service gaps for CYP (e.g., mental health care, pain management). Participants identified a spectrum of factors, both person-centered and intervention related, that often surpassed the relevance of CYP status, including addressing severity, unmet needs, prevention, and early intervention, with an emphasis on Aboriginal and Torres Strait Islander communities.

Conclusion: Our findings highlight the inherent challenges in navigating the complexities of HTA and the critical need for HTA frameworks to be adaptable and inclusive, effectively integrating societal preferences to enhance healthcare policy's equity and responsiveness.

求助全文
通过发布文献求助,成功后即可免费获取论文全文。 去求助
来源期刊
International Journal of Technology Assessment in Health Care
International Journal of Technology Assessment in Health Care 医学-公共卫生、环境卫生与职业卫生
CiteScore
4.40
自引率
15.60%
发文量
116
审稿时长
6-12 weeks
期刊介绍: International Journal of Technology Assessment in Health Care serves as a forum for the wide range of health policy makers and professionals interested in the economic, social, ethical, medical and public health implications of health technology. It covers the development, evaluation, diffusion and use of health technology, as well as its impact on the organization and management of health care systems and public health. In addition to general essays and research reports, regular columns on technology assessment reports and thematic sections are published.
×
引用
GB/T 7714-2015
复制
MLA
复制
APA
复制
导出至
BibTeX EndNote RefMan NoteFirst NoteExpress
×
提示
您的信息不完整,为了账户安全,请先补充。
现在去补充
×
提示
您因"违规操作"
具体请查看互助需知
我知道了
×
提示
确定
请完成安全验证×
copy
已复制链接
快去分享给好友吧!
我知道了
右上角分享
点击右上角分享
0
联系我们:info@booksci.cn Book学术提供免费学术资源搜索服务,方便国内外学者检索中英文文献。致力于提供最便捷和优质的服务体验。 Copyright © 2023 布克学术 All rights reserved.
京ICP备2023020795号-1
ghs 京公网安备 11010802042870号
Book学术文献互助
Book学术文献互助群
群 号:604180095
Book学术官方微信