人工智能驱动的游戏化干预增强大学生体育活动的可行性和可用性:准实验研究。

IF 4.1 2区 医学 Q1 HEALTH CARE SCIENCES & SERVICES
JMIR Serious Games Pub Date : 2025-03-24 DOI:10.2196/65498
Yanan Gao, Jinxi Zhang, Zhonghui He, Zhixiong Zhou
{"title":"人工智能驱动的游戏化干预增强大学生体育活动的可行性和可用性:准实验研究。","authors":"Yanan Gao, Jinxi Zhang, Zhonghui He, Zhixiong Zhou","doi":"10.2196/65498","DOIUrl":null,"url":null,"abstract":"<p><strong>Background: </strong>Physical activity (PA) is vital for physical and mental health, but many college students fail to meet recommended levels. Artificial intelligence (AI)-powered gamification interventions through mobile app have the potential to improve PA levels among Chinese college students.</p><p><strong>Objective: </strong>This study aimed to assess the feasibility and usability of an AI-powered gamification intervention.</p><p><strong>Methods: </strong>A quasi-experimental study spanning 2 months was conducted on a sample of college students aged 18 to 25 years old from 18 universities in Beijing. PA data were recorded using the ShouTi Fitness app, and participant engagement was evaluated through surveys. User satisfaction was gauged through the System Usability Scale, while the intervention's feasibility was assessed through Spearman rank correlation analysis, Mann-Whitney tests, and additional descriptive analyses.</p><p><strong>Results: </strong>As of July 2023, we enrolled 456 college students. In total, 18,073 PA sessions were recorded, with men completing 8068 sessions and women completing 10,055 sessions. The average PA intensity was 7 metabolic equivalent of energy (MET)s per session. Most participants preferred afternoon sessions and favored short-duration sessions, with men averaging 66 seconds per session and women 42 seconds. The System Usability Scale score for the intervention based on app is 65.2. Users responded positively to the integration of AI and gamification elements, including personalized recommendations, action recognition, smart grouping, dynamic management, collaborative, and competition. Specifically, 341 users (75%) found the AI features very interesting, 365 (80%) were motivated by the gamification elements, 364 (80%) reported that the intervention supported their fitness goals, and 365 (80%) considered the intervention reliable. A significant positive correlation was observed between the duration of individual PA and intervention duration for men (ρ=0.510, P<.001), although the correlation was weaker for women (ρ=0.258, P=.046). However, the frequency of PA declined after 35 days.</p><p><strong>Conclusions: </strong>This study provides pioneering evidence of the feasibility and usability of the AI-powered gamification intervention. While adherence was successfully demonstrated, further studies or interventions are needed to directly assess the impact on PA levels and focus on optimizing long-term adherence strategies and evaluating health outcomes.</p>","PeriodicalId":14795,"journal":{"name":"JMIR Serious Games","volume":"13 ","pages":"e65498"},"PeriodicalIF":4.1000,"publicationDate":"2025-03-24","publicationTypes":"Journal Article","fieldsOfStudy":null,"isOpenAccess":false,"openAccessPdf":"https://www.ncbi.nlm.nih.gov/pmc/articles/PMC11957469/pdf/","citationCount":"0","resultStr":"{\"title\":\"Feasibility and Usability of an Artificial Intelligence-Powered Gamification Intervention for Enhancing Physical Activity Among College Students: Quasi-Experimental Study.\",\"authors\":\"Yanan Gao, Jinxi Zhang, Zhonghui He, Zhixiong Zhou\",\"doi\":\"10.2196/65498\",\"DOIUrl\":null,\"url\":null,\"abstract\":\"<p><strong>Background: </strong>Physical activity (PA) is vital for physical and mental health, but many college students fail to meet recommended levels. Artificial intelligence (AI)-powered gamification interventions through mobile app have the potential to improve PA levels among Chinese college students.</p><p><strong>Objective: </strong>This study aimed to assess the feasibility and usability of an AI-powered gamification intervention.</p><p><strong>Methods: </strong>A quasi-experimental study spanning 2 months was conducted on a sample of college students aged 18 to 25 years old from 18 universities in Beijing. PA data were recorded using the ShouTi Fitness app, and participant engagement was evaluated through surveys. User satisfaction was gauged through the System Usability Scale, while the intervention's feasibility was assessed through Spearman rank correlation analysis, Mann-Whitney tests, and additional descriptive analyses.</p><p><strong>Results: </strong>As of July 2023, we enrolled 456 college students. In total, 18,073 PA sessions were recorded, with men completing 8068 sessions and women completing 10,055 sessions. The average PA intensity was 7 metabolic equivalent of energy (MET)s per session. Most participants preferred afternoon sessions and favored short-duration sessions, with men averaging 66 seconds per session and women 42 seconds. The System Usability Scale score for the intervention based on app is 65.2. Users responded positively to the integration of AI and gamification elements, including personalized recommendations, action recognition, smart grouping, dynamic management, collaborative, and competition. Specifically, 341 users (75%) found the AI features very interesting, 365 (80%) were motivated by the gamification elements, 364 (80%) reported that the intervention supported their fitness goals, and 365 (80%) considered the intervention reliable. A significant positive correlation was observed between the duration of individual PA and intervention duration for men (ρ=0.510, P<.001), although the correlation was weaker for women (ρ=0.258, P=.046). However, the frequency of PA declined after 35 days.</p><p><strong>Conclusions: </strong>This study provides pioneering evidence of the feasibility and usability of the AI-powered gamification intervention. While adherence was successfully demonstrated, further studies or interventions are needed to directly assess the impact on PA levels and focus on optimizing long-term adherence strategies and evaluating health outcomes.</p>\",\"PeriodicalId\":14795,\"journal\":{\"name\":\"JMIR Serious Games\",\"volume\":\"13 \",\"pages\":\"e65498\"},\"PeriodicalIF\":4.1000,\"publicationDate\":\"2025-03-24\",\"publicationTypes\":\"Journal Article\",\"fieldsOfStudy\":null,\"isOpenAccess\":false,\"openAccessPdf\":\"https://www.ncbi.nlm.nih.gov/pmc/articles/PMC11957469/pdf/\",\"citationCount\":\"0\",\"resultStr\":null,\"platform\":\"Semanticscholar\",\"paperid\":null,\"PeriodicalName\":\"JMIR Serious Games\",\"FirstCategoryId\":\"3\",\"ListUrlMain\":\"https://doi.org/10.2196/65498\",\"RegionNum\":2,\"RegionCategory\":\"医学\",\"ArticlePicture\":[],\"TitleCN\":null,\"AbstractTextCN\":null,\"PMCID\":null,\"EPubDate\":\"\",\"PubModel\":\"\",\"JCR\":\"Q1\",\"JCRName\":\"HEALTH CARE SCIENCES & SERVICES\",\"Score\":null,\"Total\":0}","platform":"Semanticscholar","paperid":null,"PeriodicalName":"JMIR Serious Games","FirstCategoryId":"3","ListUrlMain":"https://doi.org/10.2196/65498","RegionNum":2,"RegionCategory":"医学","ArticlePicture":[],"TitleCN":null,"AbstractTextCN":null,"PMCID":null,"EPubDate":"","PubModel":"","JCR":"Q1","JCRName":"HEALTH CARE SCIENCES & SERVICES","Score":null,"Total":0}
引用次数: 0

摘要

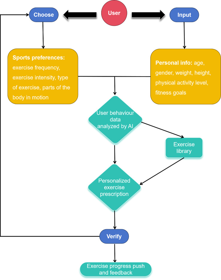
背景:体育活动(PA)对身心健康至关重要,但许多大学生没有达到推荐的水平。通过移动应用程序的人工智能(AI)驱动的游戏化干预有可能提高中国大学生的PA水平。目的:本研究旨在评估人工智能驱动的游戏化干预的可行性和可用性。方法:对北京市18所高校18 ~ 25岁大学生进行为期2个月的准实验研究。使用ShouTi Fitness应用程序记录PA数据,并通过调查评估参与者的参与度。用户满意度是通过系统可用性量表来衡量的,而干预的可行性是通过Spearman秩相关分析、Mann-Whitney测试和其他描述性分析来评估的。结果:截至2023年7月,我们招收了456名大学生。总共记录了18073次PA会话,其中男性完成8068次,女性完成10055次。平均PA强度为每组7代谢当量能量(MET)s。大多数参与者更喜欢下午和短时间的会议,男性平均每次会议66秒,女性42秒。基于app的干预系统可用性量表得分为65.2。用户对AI和游戏化元素的整合反应积极,包括个性化推荐、动作识别、智能分组、动态管理、协作和竞争。具体来说,341名用户(75%)认为人工智能功能非常有趣,365名用户(80%)受到游戏化元素的激励,364名用户(80%)表示干预支持他们的健身目标,365名用户(80%)认为干预可靠。个体PA持续时间与男性干预持续时间之间存在显著的正相关(ρ=0.510, p)。结论:本研究为人工智能驱动的游戏化干预的可行性和可用性提供了开创性的证据。虽然成功地证明了依从性,但需要进一步的研究或干预措施来直接评估对PA水平的影响,并专注于优化长期依从性策略和评估健康结果。
本文章由计算机程序翻译,如有差异,请以英文原文为准。

Feasibility and Usability of an Artificial Intelligence-Powered Gamification Intervention for Enhancing Physical Activity Among College Students: Quasi-Experimental Study.

Feasibility and Usability of an Artificial Intelligence-Powered Gamification Intervention for Enhancing Physical Activity Among College Students: Quasi-Experimental Study.

Feasibility and Usability of an Artificial Intelligence-Powered Gamification Intervention for Enhancing Physical Activity Among College Students: Quasi-Experimental Study.

Feasibility and Usability of an Artificial Intelligence-Powered Gamification Intervention for Enhancing Physical Activity Among College Students: Quasi-Experimental Study.

Background: Physical activity (PA) is vital for physical and mental health, but many college students fail to meet recommended levels. Artificial intelligence (AI)-powered gamification interventions through mobile app have the potential to improve PA levels among Chinese college students.

Objective: This study aimed to assess the feasibility and usability of an AI-powered gamification intervention.

Methods: A quasi-experimental study spanning 2 months was conducted on a sample of college students aged 18 to 25 years old from 18 universities in Beijing. PA data were recorded using the ShouTi Fitness app, and participant engagement was evaluated through surveys. User satisfaction was gauged through the System Usability Scale, while the intervention's feasibility was assessed through Spearman rank correlation analysis, Mann-Whitney tests, and additional descriptive analyses.

Results: As of July 2023, we enrolled 456 college students. In total, 18,073 PA sessions were recorded, with men completing 8068 sessions and women completing 10,055 sessions. The average PA intensity was 7 metabolic equivalent of energy (MET)s per session. Most participants preferred afternoon sessions and favored short-duration sessions, with men averaging 66 seconds per session and women 42 seconds. The System Usability Scale score for the intervention based on app is 65.2. Users responded positively to the integration of AI and gamification elements, including personalized recommendations, action recognition, smart grouping, dynamic management, collaborative, and competition. Specifically, 341 users (75%) found the AI features very interesting, 365 (80%) were motivated by the gamification elements, 364 (80%) reported that the intervention supported their fitness goals, and 365 (80%) considered the intervention reliable. A significant positive correlation was observed between the duration of individual PA and intervention duration for men (ρ=0.510, P<.001), although the correlation was weaker for women (ρ=0.258, P=.046). However, the frequency of PA declined after 35 days.

Conclusions: This study provides pioneering evidence of the feasibility and usability of the AI-powered gamification intervention. While adherence was successfully demonstrated, further studies or interventions are needed to directly assess the impact on PA levels and focus on optimizing long-term adherence strategies and evaluating health outcomes.

求助全文
通过发布文献求助,成功后即可免费获取论文全文。 去求助
来源期刊
JMIR Serious Games
JMIR Serious Games Medicine-Rehabilitation
CiteScore
7.30
自引率
10.00%
发文量
91
审稿时长
12 weeks
期刊介绍: JMIR Serious Games (JSG, ISSN 2291-9279) is a sister journal of the Journal of Medical Internet Research (JMIR), one of the most cited journals in health informatics (Impact Factor 2016: 5.175). JSG has a projected impact factor (2016) of 3.32. JSG is a multidisciplinary journal devoted to computer/web/mobile applications that incorporate elements of gaming to solve serious problems such as health education/promotion, teaching and education, or social change.The journal also considers commentary and research in the fields of video games violence and video games addiction.
×
引用
GB/T 7714-2015
复制
MLA
复制
APA
复制
导出至
BibTeX EndNote RefMan NoteFirst NoteExpress
×
提示
您的信息不完整,为了账户安全,请先补充。
现在去补充
×
提示
您因"违规操作"
具体请查看互助需知
我知道了
×
提示
确定
请完成安全验证×
copy
已复制链接
快去分享给好友吧!
我知道了
右上角分享
点击右上角分享
0
联系我们:info@booksci.cn Book学术提供免费学术资源搜索服务,方便国内外学者检索中英文文献。致力于提供最便捷和优质的服务体验。 Copyright © 2023 布克学术 All rights reserved.
京ICP备2023020795号-1
ghs 京公网安备 11010802042870号
Book学术文献互助
Book学术文献互助群
群 号:604180095
Book学术官方微信