标准化自由文本数据,以免疫表位数据库中的两个字段为例。

IF 2 3区 工程技术 Q3 MATHEMATICAL & COMPUTATIONAL BIOLOGY
Sebastian Duesing, Jason Bennett, James A Overton, Randi Vita, Bjoern Peters
{"title":"标准化自由文本数据,以免疫表位数据库中的两个字段为例。","authors":"Sebastian Duesing, Jason Bennett, James A Overton, Randi Vita, Bjoern Peters","doi":"10.1186/s13326-025-00324-7","DOIUrl":null,"url":null,"abstract":"<p><strong>Background: </strong>While unstructured data, such as free text, constitutes a large amount of publicly available biomedical data, it is underutilized in automated analyses due to the difficulty of extracting meaning from it. Normalizing free-text data, i.e., removing inessential variance, enables the use of structured vocabularies like ontologies to represent the data and allow for harmonized queries over it. This paper presents an adaptable tool for free-text normalization and an evaluation of the application of this tool to two different fields curated from the literature in the Immune Epitope Database (IEDB): \"age\" and \"data-location\" (the part of a paper in which data was found).</p><p><strong>Results: </strong>Free text entries for the database fields for subject age (4095 distinct values) and publication data-location (251,810 distinct values) in the IEDB were analyzed. Normalization was performed in three steps, namely character normalization, word normalization, and phrase normalization, using generalizable rules developed and applied with the tool presented in this manuscript. For the age dataset, in the character stage, the application of 21 rules resulted in 99.97% output validity; in the word stage, the application of 94 rules resulted in 98.06% output validity; and in the phrase stage, the application of 16 rules resulted in 83.81% output validity. For the data-location dataset, in the character stage, the application of 39 rules resulted in 99.99% output validity; in the word stage, the application of 187 rules resulted in 98.46% output validity; and in the phrase stage, the application of 12 rules resulted in 97.95% output validity.</p><p><strong>Conclusions: </strong>We developed a generalizable approach for normalization of free text as found in database fields with content on a specific topic. Creating and testing the rules took a one-time effort for a given field that can now be applied to data as it is being curated. The standardization achieved in two datasets tested produces significantly reduced variance in the content which enhances the findability and usability of that data, chiefly by improving search functionality and enabling linkages with formal ontologies.</p>","PeriodicalId":15055,"journal":{"name":"Journal of Biomedical Semantics","volume":"16 1","pages":"5"},"PeriodicalIF":2.0000,"publicationDate":"2025-03-22","publicationTypes":"Journal Article","fieldsOfStudy":null,"isOpenAccess":false,"openAccessPdf":"https://www.ncbi.nlm.nih.gov/pmc/articles/PMC11929277/pdf/","citationCount":"0","resultStr":"{\"title\":\"Standardizing free-text data exemplified by two fields from the Immune Epitope Database.\",\"authors\":\"Sebastian Duesing, Jason Bennett, James A Overton, Randi Vita, Bjoern Peters\",\"doi\":\"10.1186/s13326-025-00324-7\",\"DOIUrl\":null,\"url\":null,\"abstract\":\"<p><strong>Background: </strong>While unstructured data, such as free text, constitutes a large amount of publicly available biomedical data, it is underutilized in automated analyses due to the difficulty of extracting meaning from it. Normalizing free-text data, i.e., removing inessential variance, enables the use of structured vocabularies like ontologies to represent the data and allow for harmonized queries over it. This paper presents an adaptable tool for free-text normalization and an evaluation of the application of this tool to two different fields curated from the literature in the Immune Epitope Database (IEDB): \\\"age\\\" and \\\"data-location\\\" (the part of a paper in which data was found).</p><p><strong>Results: </strong>Free text entries for the database fields for subject age (4095 distinct values) and publication data-location (251,810 distinct values) in the IEDB were analyzed. Normalization was performed in three steps, namely character normalization, word normalization, and phrase normalization, using generalizable rules developed and applied with the tool presented in this manuscript. For the age dataset, in the character stage, the application of 21 rules resulted in 99.97% output validity; in the word stage, the application of 94 rules resulted in 98.06% output validity; and in the phrase stage, the application of 16 rules resulted in 83.81% output validity. For the data-location dataset, in the character stage, the application of 39 rules resulted in 99.99% output validity; in the word stage, the application of 187 rules resulted in 98.46% output validity; and in the phrase stage, the application of 12 rules resulted in 97.95% output validity.</p><p><strong>Conclusions: </strong>We developed a generalizable approach for normalization of free text as found in database fields with content on a specific topic. Creating and testing the rules took a one-time effort for a given field that can now be applied to data as it is being curated. The standardization achieved in two datasets tested produces significantly reduced variance in the content which enhances the findability and usability of that data, chiefly by improving search functionality and enabling linkages with formal ontologies.</p>\",\"PeriodicalId\":15055,\"journal\":{\"name\":\"Journal of Biomedical Semantics\",\"volume\":\"16 1\",\"pages\":\"5\"},\"PeriodicalIF\":2.0000,\"publicationDate\":\"2025-03-22\",\"publicationTypes\":\"Journal Article\",\"fieldsOfStudy\":null,\"isOpenAccess\":false,\"openAccessPdf\":\"https://www.ncbi.nlm.nih.gov/pmc/articles/PMC11929277/pdf/\",\"citationCount\":\"0\",\"resultStr\":null,\"platform\":\"Semanticscholar\",\"paperid\":null,\"PeriodicalName\":\"Journal of Biomedical Semantics\",\"FirstCategoryId\":\"5\",\"ListUrlMain\":\"https://doi.org/10.1186/s13326-025-00324-7\",\"RegionNum\":3,\"RegionCategory\":\"工程技术\",\"ArticlePicture\":[],\"TitleCN\":null,\"AbstractTextCN\":null,\"PMCID\":null,\"EPubDate\":\"\",\"PubModel\":\"\",\"JCR\":\"Q3\",\"JCRName\":\"MATHEMATICAL & COMPUTATIONAL BIOLOGY\",\"Score\":null,\"Total\":0}","platform":"Semanticscholar","paperid":null,"PeriodicalName":"Journal of Biomedical Semantics","FirstCategoryId":"5","ListUrlMain":"https://doi.org/10.1186/s13326-025-00324-7","RegionNum":3,"RegionCategory":"工程技术","ArticlePicture":[],"TitleCN":null,"AbstractTextCN":null,"PMCID":null,"EPubDate":"","PubModel":"","JCR":"Q3","JCRName":"MATHEMATICAL & COMPUTATIONAL BIOLOGY","Score":null,"Total":0}
引用次数: 0

摘要

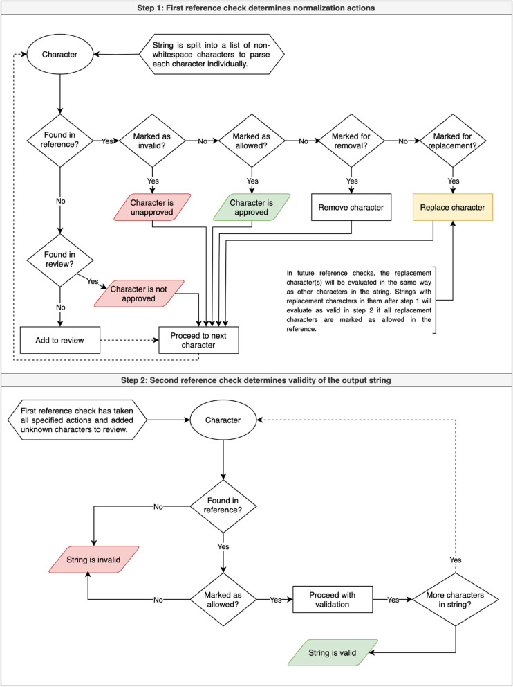
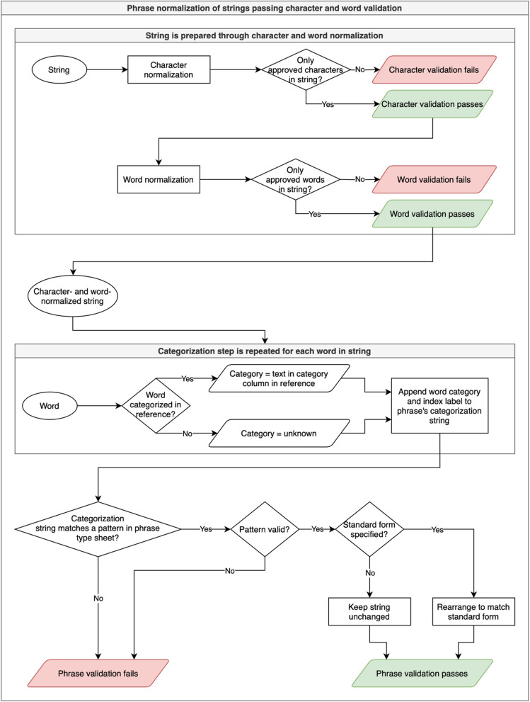
背景:虽然非结构化数据,如自由文本,构成了大量公开可用的生物医学数据,但由于难以从中提取意义,因此在自动化分析中未得到充分利用。规范化自由文本数据,即删除不必要的差异,支持使用结构化词汇表(如本体)来表示数据,并允许对其进行协调查询。本文提出了一种适用于自由文本规范化的工具,并评估了该工具在免疫表位数据库(IEDB)文献中两个不同领域的应用:“年龄”和“数据位置”(论文中发现数据的部分)。结果:分析了IEDB中主题年龄(4095个不同值)和出版物数据位置(251,810个不同值)的数据库字段的自由文本条目。规范化分三个步骤进行,即字符规范化、单词规范化和短语规范化,使用本文中提供的工具开发和应用的可概括规则。对于年龄数据集,在字符阶段,21条规则的应用使输出有效性达到99.97%;在单词阶段,94条规则的应用使输出效度达到98.06%;在短语阶段,16条规则的应用使输出有效性达到83.81%。对于数据-位置数据集,在字符阶段,39条规则的应用使输出有效性达到99.99%;在单词阶段,187条规则的应用使输出有效性达到98.46%;在短语阶段,12条规则的应用使输出效度达到97.95%。结论:我们开发了一种通用的方法,用于在数据库字段中找到具有特定主题内容的自由文本的规范化。为给定字段创建和测试规则只需要一次性的工作,现在可以将这些规则应用于正在整理的数据。在测试的两个数据集中实现的标准化大大减少了内容的差异,主要通过改进搜索功能和启用与正式本体论的联系,增强了数据的可查找性和可用性。
本文章由计算机程序翻译,如有差异,请以英文原文为准。

Standardizing free-text data exemplified by two fields from the Immune Epitope Database.

Standardizing free-text data exemplified by two fields from the Immune Epitope Database.

Standardizing free-text data exemplified by two fields from the Immune Epitope Database.

Standardizing free-text data exemplified by two fields from the Immune Epitope Database.

Background: While unstructured data, such as free text, constitutes a large amount of publicly available biomedical data, it is underutilized in automated analyses due to the difficulty of extracting meaning from it. Normalizing free-text data, i.e., removing inessential variance, enables the use of structured vocabularies like ontologies to represent the data and allow for harmonized queries over it. This paper presents an adaptable tool for free-text normalization and an evaluation of the application of this tool to two different fields curated from the literature in the Immune Epitope Database (IEDB): "age" and "data-location" (the part of a paper in which data was found).

Results: Free text entries for the database fields for subject age (4095 distinct values) and publication data-location (251,810 distinct values) in the IEDB were analyzed. Normalization was performed in three steps, namely character normalization, word normalization, and phrase normalization, using generalizable rules developed and applied with the tool presented in this manuscript. For the age dataset, in the character stage, the application of 21 rules resulted in 99.97% output validity; in the word stage, the application of 94 rules resulted in 98.06% output validity; and in the phrase stage, the application of 16 rules resulted in 83.81% output validity. For the data-location dataset, in the character stage, the application of 39 rules resulted in 99.99% output validity; in the word stage, the application of 187 rules resulted in 98.46% output validity; and in the phrase stage, the application of 12 rules resulted in 97.95% output validity.

Conclusions: We developed a generalizable approach for normalization of free text as found in database fields with content on a specific topic. Creating and testing the rules took a one-time effort for a given field that can now be applied to data as it is being curated. The standardization achieved in two datasets tested produces significantly reduced variance in the content which enhances the findability and usability of that data, chiefly by improving search functionality and enabling linkages with formal ontologies.

求助全文
通过发布文献求助,成功后即可免费获取论文全文。 去求助
来源期刊
Journal of Biomedical Semantics
Journal of Biomedical Semantics MATHEMATICAL & COMPUTATIONAL BIOLOGY-
CiteScore
4.20
自引率
5.30%
发文量
28
审稿时长
30 weeks
期刊介绍: Journal of Biomedical Semantics addresses issues of semantic enrichment and semantic processing in the biomedical domain. The scope of the journal covers two main areas: Infrastructure for biomedical semantics: focusing on semantic resources and repositories, meta-data management and resource description, knowledge representation and semantic frameworks, the Biomedical Semantic Web, and semantic interoperability. Semantic mining, annotation, and analysis: focusing on approaches and applications of semantic resources; and tools for investigation, reasoning, prediction, and discoveries in biomedicine.
×
引用
GB/T 7714-2015
复制
MLA
复制
APA
复制
导出至
BibTeX EndNote RefMan NoteFirst NoteExpress
×
提示
您的信息不完整,为了账户安全,请先补充。
现在去补充
×
提示
您因"违规操作"
具体请查看互助需知
我知道了
×
提示
确定
请完成安全验证×
copy
已复制链接
快去分享给好友吧!
我知道了
右上角分享
点击右上角分享
0
联系我们:info@booksci.cn Book学术提供免费学术资源搜索服务,方便国内外学者检索中英文文献。致力于提供最便捷和优质的服务体验。 Copyright © 2023 布克学术 All rights reserved.
京ICP备2023020795号-1
ghs 京公网安备 11010802042870号
Book学术文献互助
Book学术文献互助群
群 号:604180095
Book学术官方微信