破骨细胞来源的外泌体miR-30a-3p通过引发成骨细胞焦亡促进铅暴露诱导的骨质疏松症。

IF 7.7 2区 医学 Q1 MEDICINE, RESEARCH & EXPERIMENTAL
Yue Gao, Hang Zhang, Yinnong Jia, Yuanfang Chen, Luna Wang, Jie Ding, Wen Wang, Baoli Zhu, Liu Ouyang, Xu He, Yan An, Tingting Yu, Hengdong Zhang, Ming Xu
{"title":"破骨细胞来源的外泌体miR-30a-3p通过引发成骨细胞焦亡促进铅暴露诱导的骨质疏松症。","authors":"Yue Gao, Hang Zhang, Yinnong Jia, Yuanfang Chen, Luna Wang, Jie Ding, Wen Wang, Baoli Zhu, Liu Ouyang, Xu He, Yan An, Tingting Yu, Hengdong Zhang, Ming Xu","doi":"10.1042/CS20243438","DOIUrl":null,"url":null,"abstract":"<p><p>High lead (Pb) burden in humans disrupts bone homeostasis and can induce osteoporosis. Here, we report that osteoclast-derived exosomes (OC-Exos) were enriched in the plasma of patients with low bone mineral density and Pb exposure. Osteoclasts (OCs) secrete microRNA-enriched exosomes, through which miR-30a-3p is transferred to osteoblasts (OBs) to induce pyroptosis, leading to the aggravation of bone loss. Mechanistically, OC-Exo-packaged miR-30a-3p triggered pyroptosis in OBs by stimulating the NLRP3 inflammasome, activating the caspase-1 pathway, and up-regulating the expression of IL-1 and IL-18. Depletion of miR-30a-3p abolished the effects of OC-Exo and alleviated the symptoms of Pb-induced osteoporosis. Collectively, our results suggest that miR-30a-3p is highly expressed in exosomes derived from OCs and mediates OB pyroptosis, inhibiting bone formation through cellular communication in Pb-induced osteoporosis. Therefore, OC-Exo-packaged miR-30a-3p may be a novel risk factor for Pb-induced osteoporosis and holds prognostic value in evaluating bone formation.</p>","PeriodicalId":10475,"journal":{"name":"Clinical science","volume":" ","pages":"389-410"},"PeriodicalIF":7.7000,"publicationDate":"2025-04-10","publicationTypes":"Journal Article","fieldsOfStudy":null,"isOpenAccess":false,"openAccessPdf":"https://www.ncbi.nlm.nih.gov/pmc/articles/PMC12204016/pdf/","citationCount":"0","resultStr":"{\"title\":\"Osteoclast-derived exosomal miR-30a-3p promotes lead exposure-induced osteoporosis by triggering osteoblastic pyroptosis.\",\"authors\":\"Yue Gao, Hang Zhang, Yinnong Jia, Yuanfang Chen, Luna Wang, Jie Ding, Wen Wang, Baoli Zhu, Liu Ouyang, Xu He, Yan An, Tingting Yu, Hengdong Zhang, Ming Xu\",\"doi\":\"10.1042/CS20243438\",\"DOIUrl\":null,\"url\":null,\"abstract\":\"<p><p>High lead (Pb) burden in humans disrupts bone homeostasis and can induce osteoporosis. Here, we report that osteoclast-derived exosomes (OC-Exos) were enriched in the plasma of patients with low bone mineral density and Pb exposure. Osteoclasts (OCs) secrete microRNA-enriched exosomes, through which miR-30a-3p is transferred to osteoblasts (OBs) to induce pyroptosis, leading to the aggravation of bone loss. Mechanistically, OC-Exo-packaged miR-30a-3p triggered pyroptosis in OBs by stimulating the NLRP3 inflammasome, activating the caspase-1 pathway, and up-regulating the expression of IL-1 and IL-18. Depletion of miR-30a-3p abolished the effects of OC-Exo and alleviated the symptoms of Pb-induced osteoporosis. Collectively, our results suggest that miR-30a-3p is highly expressed in exosomes derived from OCs and mediates OB pyroptosis, inhibiting bone formation through cellular communication in Pb-induced osteoporosis. Therefore, OC-Exo-packaged miR-30a-3p may be a novel risk factor for Pb-induced osteoporosis and holds prognostic value in evaluating bone formation.</p>\",\"PeriodicalId\":10475,\"journal\":{\"name\":\"Clinical science\",\"volume\":\" \",\"pages\":\"389-410\"},\"PeriodicalIF\":7.7000,\"publicationDate\":\"2025-04-10\",\"publicationTypes\":\"Journal Article\",\"fieldsOfStudy\":null,\"isOpenAccess\":false,\"openAccessPdf\":\"https://www.ncbi.nlm.nih.gov/pmc/articles/PMC12204016/pdf/\",\"citationCount\":\"0\",\"resultStr\":null,\"platform\":\"Semanticscholar\",\"paperid\":null,\"PeriodicalName\":\"Clinical science\",\"FirstCategoryId\":\"3\",\"ListUrlMain\":\"https://doi.org/10.1042/CS20243438\",\"RegionNum\":2,\"RegionCategory\":\"医学\",\"ArticlePicture\":[],\"TitleCN\":null,\"AbstractTextCN\":null,\"PMCID\":null,\"EPubDate\":\"\",\"PubModel\":\"\",\"JCR\":\"Q1\",\"JCRName\":\"MEDICINE, RESEARCH & EXPERIMENTAL\",\"Score\":null,\"Total\":0}","platform":"Semanticscholar","paperid":null,"PeriodicalName":"Clinical science","FirstCategoryId":"3","ListUrlMain":"https://doi.org/10.1042/CS20243438","RegionNum":2,"RegionCategory":"医学","ArticlePicture":[],"TitleCN":null,"AbstractTextCN":null,"PMCID":null,"EPubDate":"","PubModel":"","JCR":"Q1","JCRName":"MEDICINE, RESEARCH & EXPERIMENTAL","Score":null,"Total":0}
引用次数: 0

摘要

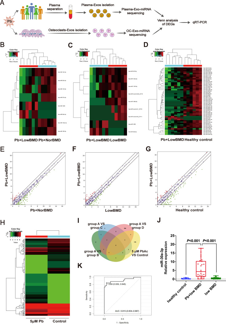
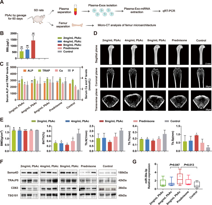
人体高铅负荷破坏骨稳态,可诱发骨质疏松症。在这里,我们报告了破骨细胞来源的外泌体(OC-Exos)在低骨密度(BMD)和铅暴露患者的血浆中富集。破骨细胞分泌富集microrna的外泌体,miR-30a-3p通过外泌体转移至成骨细胞,诱导骨凋亡,导致骨质流失加重。在机制上,oc - exo包装的miR-30a-3p通过刺激NLRP3炎性体,激活caspase-1通路,上调IL-1和IL-18的表达,引发成骨细胞的焦亡。miR-30a-3p的缺失消除了OC-Exo的作用,减轻了铅所致骨质疏松症的症状。总之,我们的研究结果表明,miR-30a-3p在来自破骨细胞的外泌体中高度表达,介导成骨细胞焦亡,在铅诱导的骨质疏松症中通过细胞通讯抑制骨形成。因此,oc - exo包装的miR-30a-3p可能是铅诱导骨质疏松症的一个新的危险因素,在评估骨形成方面具有预后价值。
本文章由计算机程序翻译,如有差异,请以英文原文为准。

Osteoclast-derived exosomal miR-30a-3p promotes lead exposure-induced osteoporosis by triggering osteoblastic pyroptosis.

Osteoclast-derived exosomal miR-30a-3p promotes lead exposure-induced osteoporosis by triggering osteoblastic pyroptosis.

Osteoclast-derived exosomal miR-30a-3p promotes lead exposure-induced osteoporosis by triggering osteoblastic pyroptosis.

Osteoclast-derived exosomal miR-30a-3p promotes lead exposure-induced osteoporosis by triggering osteoblastic pyroptosis.

High lead (Pb) burden in humans disrupts bone homeostasis and can induce osteoporosis. Here, we report that osteoclast-derived exosomes (OC-Exos) were enriched in the plasma of patients with low bone mineral density and Pb exposure. Osteoclasts (OCs) secrete microRNA-enriched exosomes, through which miR-30a-3p is transferred to osteoblasts (OBs) to induce pyroptosis, leading to the aggravation of bone loss. Mechanistically, OC-Exo-packaged miR-30a-3p triggered pyroptosis in OBs by stimulating the NLRP3 inflammasome, activating the caspase-1 pathway, and up-regulating the expression of IL-1 and IL-18. Depletion of miR-30a-3p abolished the effects of OC-Exo and alleviated the symptoms of Pb-induced osteoporosis. Collectively, our results suggest that miR-30a-3p is highly expressed in exosomes derived from OCs and mediates OB pyroptosis, inhibiting bone formation through cellular communication in Pb-induced osteoporosis. Therefore, OC-Exo-packaged miR-30a-3p may be a novel risk factor for Pb-induced osteoporosis and holds prognostic value in evaluating bone formation.

求助全文
通过发布文献求助,成功后即可免费获取论文全文。 去求助
来源期刊
Clinical science
Clinical science 医学-医学:研究与实验
CiteScore
11.40
自引率
0.00%
发文量
189
审稿时长
4-8 weeks
期刊介绍: Translating molecular bioscience and experimental research into medical insights, Clinical Science offers multi-disciplinary coverage and clinical perspectives to advance human health. Its international Editorial Board is charged with selecting peer-reviewed original papers of the highest scientific merit covering the broad spectrum of biomedical specialities including, although not exclusively: Cardiovascular system Cerebrovascular system Gastrointestinal tract and liver Genomic medicine Infection and immunity Inflammation Oncology Metabolism Endocrinology and nutrition Nephrology Circulation Respiratory system Vascular biology Molecular pathology.
×
引用
GB/T 7714-2015
复制
MLA
复制
APA
复制
导出至
BibTeX EndNote RefMan NoteFirst NoteExpress
×
提示
您的信息不完整,为了账户安全,请先补充。
现在去补充
×
提示
您因"违规操作"
具体请查看互助需知
我知道了
×
提示
确定
请完成安全验证×
copy
已复制链接
快去分享给好友吧!
我知道了
右上角分享
点击右上角分享
0
联系我们:info@booksci.cn Book学术提供免费学术资源搜索服务,方便国内外学者检索中英文文献。致力于提供最便捷和优质的服务体验。 Copyright © 2023 布克学术 All rights reserved.
京ICP备2023020795号-1
ghs 京公网安备 11010802042870号
Book学术文献互助
Book学术文献互助群
群 号:604180095
Book学术官方微信