CtBP2通过EGR1调控Wnt信号影响DLBCL细胞的增殖和凋亡

IF 3.2 2区 医学 Q3 BIOCHEMISTRY & MOLECULAR BIOLOGY
Molecular Carcinogenesis Pub Date : 2025-06-01 Epub Date: 2025-03-18 DOI:10.1002/mc.23901
Jianfang Dong, Lihua Li, Xuefei Zhang, Xijing Yin, Zucong Chen
{"title":"CtBP2通过EGR1调控Wnt信号影响DLBCL细胞的增殖和凋亡","authors":"Jianfang Dong, Lihua Li, Xuefei Zhang, Xijing Yin, Zucong Chen","doi":"10.1002/mc.23901","DOIUrl":null,"url":null,"abstract":"<p><p>Diffuse large B-cell lymphoma (DLBCL) is the most prevalent form of lymphoma. The overexpression of CtBP2 in tissues may contribute to tumor occurrence and progression. The expression of EGR1 in DLBCL is elevated, suggesting its potential role as an oncogene that promotes the proliferation of DLBCL cells. Database predictions indicate that CtBP2 can bind to EGR1. The objective of the present study was to investigate whether CtBP2 can influence the proliferation and apoptosis of DLBCL cells by regulating the Wnt signaling pathway through EGR1. Western blot assay showed that CtBP2 expression was upregulated in DLBCL cells. Cell proliferation level was detected by CCK8 assay and EdU staining, and the apoptosis level and cycle distribution were analyzed through flow cytometry. Our data indicated that interference with CtBP2 and EGR1 can inhibit the proliferation and cell cycle progression of DLBCL cells while promoting apoptosis. The predictions from the HDOCK server, along with the results of Co-IP experiments, suggested that EGR1 and CtBP2 can effectively bind to each other, with EGR1 positioned downstream of CtBP2 and regulated by it. Furthermore, interference with CtBP2 could also inhibit the expression of the Wnt/β-catenin signaling pathway. Overexpression of EGR1 counteracted the effects of siRNA-CtBP2, promoting cell proliferation and cycle, inhibiting apoptosis and upregulating the expression of the Wnt/β-catenin signaling pathway. From the above experiments, we found that CtBP2 can regulate the Wnt/β-catenin signaling pathway through EGR1 to influence the proliferation and apoptosis of DLBCL cells. Therefore, EGR1 may be one of the key contributors involved in the regulation of Wnt/β-catenin signaling by CtBP2.</p>","PeriodicalId":19003,"journal":{"name":"Molecular Carcinogenesis","volume":" ","pages":"959-969"},"PeriodicalIF":3.2000,"publicationDate":"2025-06-01","publicationTypes":"Journal Article","fieldsOfStudy":null,"isOpenAccess":false,"openAccessPdf":"https://www.ncbi.nlm.nih.gov/pmc/articles/PMC12074560/pdf/","citationCount":"0","resultStr":"{\"title\":\"CtBP2 Regulates Wnt Signal Through EGR1 to Influence the Proliferation and Apoptosis of DLBCL Cells.\",\"authors\":\"Jianfang Dong, Lihua Li, Xuefei Zhang, Xijing Yin, Zucong Chen\",\"doi\":\"10.1002/mc.23901\",\"DOIUrl\":null,\"url\":null,\"abstract\":\"<p><p>Diffuse large B-cell lymphoma (DLBCL) is the most prevalent form of lymphoma. The overexpression of CtBP2 in tissues may contribute to tumor occurrence and progression. The expression of EGR1 in DLBCL is elevated, suggesting its potential role as an oncogene that promotes the proliferation of DLBCL cells. Database predictions indicate that CtBP2 can bind to EGR1. The objective of the present study was to investigate whether CtBP2 can influence the proliferation and apoptosis of DLBCL cells by regulating the Wnt signaling pathway through EGR1. Western blot assay showed that CtBP2 expression was upregulated in DLBCL cells. Cell proliferation level was detected by CCK8 assay and EdU staining, and the apoptosis level and cycle distribution were analyzed through flow cytometry. Our data indicated that interference with CtBP2 and EGR1 can inhibit the proliferation and cell cycle progression of DLBCL cells while promoting apoptosis. The predictions from the HDOCK server, along with the results of Co-IP experiments, suggested that EGR1 and CtBP2 can effectively bind to each other, with EGR1 positioned downstream of CtBP2 and regulated by it. Furthermore, interference with CtBP2 could also inhibit the expression of the Wnt/β-catenin signaling pathway. Overexpression of EGR1 counteracted the effects of siRNA-CtBP2, promoting cell proliferation and cycle, inhibiting apoptosis and upregulating the expression of the Wnt/β-catenin signaling pathway. From the above experiments, we found that CtBP2 can regulate the Wnt/β-catenin signaling pathway through EGR1 to influence the proliferation and apoptosis of DLBCL cells. Therefore, EGR1 may be one of the key contributors involved in the regulation of Wnt/β-catenin signaling by CtBP2.</p>\",\"PeriodicalId\":19003,\"journal\":{\"name\":\"Molecular Carcinogenesis\",\"volume\":\" \",\"pages\":\"959-969\"},\"PeriodicalIF\":3.2000,\"publicationDate\":\"2025-06-01\",\"publicationTypes\":\"Journal Article\",\"fieldsOfStudy\":null,\"isOpenAccess\":false,\"openAccessPdf\":\"https://www.ncbi.nlm.nih.gov/pmc/articles/PMC12074560/pdf/\",\"citationCount\":\"0\",\"resultStr\":null,\"platform\":\"Semanticscholar\",\"paperid\":null,\"PeriodicalName\":\"Molecular Carcinogenesis\",\"FirstCategoryId\":\"3\",\"ListUrlMain\":\"https://doi.org/10.1002/mc.23901\",\"RegionNum\":2,\"RegionCategory\":\"医学\",\"ArticlePicture\":[],\"TitleCN\":null,\"AbstractTextCN\":null,\"PMCID\":null,\"EPubDate\":\"2025/3/18 0:00:00\",\"PubModel\":\"Epub\",\"JCR\":\"Q3\",\"JCRName\":\"BIOCHEMISTRY & MOLECULAR BIOLOGY\",\"Score\":null,\"Total\":0}","platform":"Semanticscholar","paperid":null,"PeriodicalName":"Molecular Carcinogenesis","FirstCategoryId":"3","ListUrlMain":"https://doi.org/10.1002/mc.23901","RegionNum":2,"RegionCategory":"医学","ArticlePicture":[],"TitleCN":null,"AbstractTextCN":null,"PMCID":null,"EPubDate":"2025/3/18 0:00:00","PubModel":"Epub","JCR":"Q3","JCRName":"BIOCHEMISTRY & MOLECULAR BIOLOGY","Score":null,"Total":0}
引用次数: 0

摘要

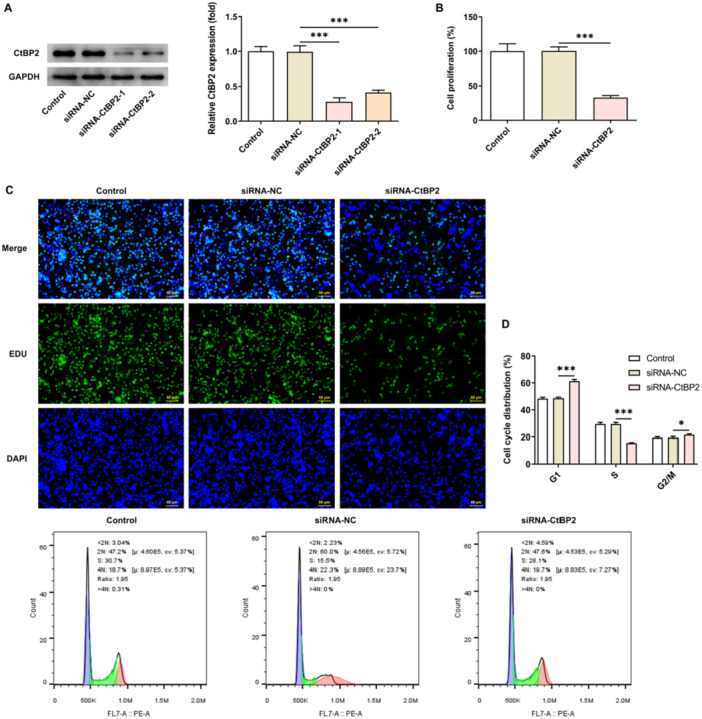
弥漫性大b细胞淋巴瘤(DLBCL)是最常见的淋巴瘤。组织中CtBP2的过表达可能参与肿瘤的发生和发展。EGR1在DLBCL中的表达升高,提示其作为促进DLBCL细胞增殖的致癌基因的潜在作用。数据库预测表明CtBP2可以与EGR1结合。本研究旨在探讨CtBP2是否通过EGR1调控Wnt信号通路影响DLBCL细胞的增殖和凋亡。Western blot检测显示CtBP2在DLBCL细胞中表达上调。CCK8法和EdU染色检测细胞增殖水平,流式细胞术检测细胞凋亡水平和周期分布。我们的数据表明,干扰CtBP2和EGR1可以抑制DLBCL细胞的增殖和细胞周期进程,同时促进细胞凋亡。来自HDOCK服务器的预测以及Co-IP实验的结果表明,EGR1和CtBP2可以有效地相互结合,EGR1位于CtBP2的下游并受其调节。此外,干扰CtBP2还可以抑制Wnt/β-catenin信号通路的表达。过表达EGR1可抵消siRNA-CtBP2的作用,促进细胞增殖和周期,抑制细胞凋亡,上调Wnt/β-catenin信号通路的表达。通过以上实验,我们发现CtBP2可以通过EGR1调控Wnt/β-catenin信号通路,影响DLBCL细胞的增殖和凋亡。因此,EGR1可能是参与CtBP2调控Wnt/β-catenin信号传导的关键因素之一。
本文章由计算机程序翻译,如有差异,请以英文原文为准。

CtBP2 Regulates Wnt Signal Through EGR1 to Influence the Proliferation and Apoptosis of DLBCL Cells.

CtBP2 Regulates Wnt Signal Through EGR1 to Influence the Proliferation and Apoptosis of DLBCL Cells.

CtBP2 Regulates Wnt Signal Through EGR1 to Influence the Proliferation and Apoptosis of DLBCL Cells.

CtBP2 Regulates Wnt Signal Through EGR1 to Influence the Proliferation and Apoptosis of DLBCL Cells.

Diffuse large B-cell lymphoma (DLBCL) is the most prevalent form of lymphoma. The overexpression of CtBP2 in tissues may contribute to tumor occurrence and progression. The expression of EGR1 in DLBCL is elevated, suggesting its potential role as an oncogene that promotes the proliferation of DLBCL cells. Database predictions indicate that CtBP2 can bind to EGR1. The objective of the present study was to investigate whether CtBP2 can influence the proliferation and apoptosis of DLBCL cells by regulating the Wnt signaling pathway through EGR1. Western blot assay showed that CtBP2 expression was upregulated in DLBCL cells. Cell proliferation level was detected by CCK8 assay and EdU staining, and the apoptosis level and cycle distribution were analyzed through flow cytometry. Our data indicated that interference with CtBP2 and EGR1 can inhibit the proliferation and cell cycle progression of DLBCL cells while promoting apoptosis. The predictions from the HDOCK server, along with the results of Co-IP experiments, suggested that EGR1 and CtBP2 can effectively bind to each other, with EGR1 positioned downstream of CtBP2 and regulated by it. Furthermore, interference with CtBP2 could also inhibit the expression of the Wnt/β-catenin signaling pathway. Overexpression of EGR1 counteracted the effects of siRNA-CtBP2, promoting cell proliferation and cycle, inhibiting apoptosis and upregulating the expression of the Wnt/β-catenin signaling pathway. From the above experiments, we found that CtBP2 can regulate the Wnt/β-catenin signaling pathway through EGR1 to influence the proliferation and apoptosis of DLBCL cells. Therefore, EGR1 may be one of the key contributors involved in the regulation of Wnt/β-catenin signaling by CtBP2.

求助全文
通过发布文献求助,成功后即可免费获取论文全文。 去求助
来源期刊
Molecular Carcinogenesis
Molecular Carcinogenesis 医学-生化与分子生物学
CiteScore
7.30
自引率
2.20%
发文量
112
审稿时长
2 months
期刊介绍: Molecular Carcinogenesis publishes articles describing discoveries in basic and clinical science of the mechanisms involved in chemical-, environmental-, physical (e.g., radiation, trauma)-, infection and inflammation-associated cancer development, basic mechanisms of cancer prevention and therapy, the function of oncogenes and tumors suppressors, and the role of biomarkers for cancer risk prediction, molecular diagnosis and prognosis.
×
引用
GB/T 7714-2015
复制
MLA
复制
APA
复制
导出至
BibTeX EndNote RefMan NoteFirst NoteExpress
×
提示
您的信息不完整,为了账户安全,请先补充。
现在去补充
×
提示
您因"违规操作"
具体请查看互助需知
我知道了
×
提示
确定
请完成安全验证×
copy
已复制链接
快去分享给好友吧!
我知道了
右上角分享
点击右上角分享
0
联系我们:info@booksci.cn Book学术提供免费学术资源搜索服务,方便国内外学者检索中英文文献。致力于提供最便捷和优质的服务体验。 Copyright © 2023 布克学术 All rights reserved.
京ICP备2023020795号-1
ghs 京公网安备 11010802042870号
Book学术文献互助
Book学术文献互助群
群 号:604180095
Book学术官方微信