中国肥胖儿童非酒精性脂肪肝临床特征及血浆代谢物分析

IF 3.1 Q2 ENDOCRINOLOGY & METABOLISM
Journal of the Endocrine Society Pub Date : 2025-02-24 eCollection Date: 2025-03-03 DOI:10.1210/jendso/bvaf032
Xiaoxiao Liu, Shifeng Ma, Jing Li, Mingkun Song, Yun Li, Yingyi Qi, Fei Liu, Zhongze Fang, Rongxiu Zheng
{"title":"中国肥胖儿童非酒精性脂肪肝临床特征及血浆代谢物分析","authors":"Xiaoxiao Liu, Shifeng Ma, Jing Li, Mingkun Song, Yun Li, Yingyi Qi, Fei Liu, Zhongze Fang, Rongxiu Zheng","doi":"10.1210/jendso/bvaf032","DOIUrl":null,"url":null,"abstract":"<p><strong>Objective: </strong>This study aimed to investigate the clinical characteristics and plasma metabolites of nonalcoholic fatty liver disease (NAFLD) in obese Chinese children and to develop machine learning-based NAFLD diagnostic models.</p><p><strong>Methods: </strong>We recruited 222 obese children aged 4 to 17 years and divided them into an obese control group and an obese NAFLD group based on liver ultrasonography. Mass spectrometry metabolomic analysis was used to measure 106 metabolites in plasma. Binary logistic regression was used to identify NAFLD-related clinical variables. NAFLD-specific metabolites were illustrated via volcano plots, cluster heatmaps, and metabolic network diagrams. Additionally, we applied 8 machine learning methods to construct 3 diagnostic models based on clinical variables, metabolites, and clinical variables combined with metabolites.</p><p><strong>Results: </strong>By evaluating clinical variables and plasma metabolites, we identified 16 clinical variables and 14 plasma metabolites closely associated with NAFLD. We discovered that the level of 18:0 to 22:6 phosphatidylethanolamines was positively correlated with the levels of total cholesterol, triglyceride-glucose index, and triglyceride to high-density lipoprotein cholesterol ratio, whereas the level of glycocholic acid was positively correlated with the levels of alanine aminotransferase, gamma-glutamyl transferase, insulin, and the homeostasis model assessment of insulin resistance. Additionally, we successfully developed 3 NAFLD diagnostic models that showed excellent diagnostic performance (areas under the receiver operating characteristic curves of 0.917, 0.954, and 0.957, respectively).</p><p><strong>Conclusions: </strong>We identified 16 clinical variables and 14 plasma metabolites associated with NAFLD in obese Chinese children. Diagnostic models using these features showed excellent performance, indicating their potential for diagnosis.</p>","PeriodicalId":17334,"journal":{"name":"Journal of the Endocrine Society","volume":"9 4","pages":"bvaf032"},"PeriodicalIF":3.1000,"publicationDate":"2025-02-24","publicationTypes":"Journal Article","fieldsOfStudy":null,"isOpenAccess":false,"openAccessPdf":"https://www.ncbi.nlm.nih.gov/pmc/articles/PMC11914974/pdf/","citationCount":"0","resultStr":"{\"title\":\"Clinical Features and Plasma Metabolites Analysis in Obese Chinese Children With Nonalcoholic Fatty Liver Disease.\",\"authors\":\"Xiaoxiao Liu, Shifeng Ma, Jing Li, Mingkun Song, Yun Li, Yingyi Qi, Fei Liu, Zhongze Fang, Rongxiu Zheng\",\"doi\":\"10.1210/jendso/bvaf032\",\"DOIUrl\":null,\"url\":null,\"abstract\":\"<p><strong>Objective: </strong>This study aimed to investigate the clinical characteristics and plasma metabolites of nonalcoholic fatty liver disease (NAFLD) in obese Chinese children and to develop machine learning-based NAFLD diagnostic models.</p><p><strong>Methods: </strong>We recruited 222 obese children aged 4 to 17 years and divided them into an obese control group and an obese NAFLD group based on liver ultrasonography. Mass spectrometry metabolomic analysis was used to measure 106 metabolites in plasma. Binary logistic regression was used to identify NAFLD-related clinical variables. NAFLD-specific metabolites were illustrated via volcano plots, cluster heatmaps, and metabolic network diagrams. Additionally, we applied 8 machine learning methods to construct 3 diagnostic models based on clinical variables, metabolites, and clinical variables combined with metabolites.</p><p><strong>Results: </strong>By evaluating clinical variables and plasma metabolites, we identified 16 clinical variables and 14 plasma metabolites closely associated with NAFLD. We discovered that the level of 18:0 to 22:6 phosphatidylethanolamines was positively correlated with the levels of total cholesterol, triglyceride-glucose index, and triglyceride to high-density lipoprotein cholesterol ratio, whereas the level of glycocholic acid was positively correlated with the levels of alanine aminotransferase, gamma-glutamyl transferase, insulin, and the homeostasis model assessment of insulin resistance. Additionally, we successfully developed 3 NAFLD diagnostic models that showed excellent diagnostic performance (areas under the receiver operating characteristic curves of 0.917, 0.954, and 0.957, respectively).</p><p><strong>Conclusions: </strong>We identified 16 clinical variables and 14 plasma metabolites associated with NAFLD in obese Chinese children. Diagnostic models using these features showed excellent performance, indicating their potential for diagnosis.</p>\",\"PeriodicalId\":17334,\"journal\":{\"name\":\"Journal of the Endocrine Society\",\"volume\":\"9 4\",\"pages\":\"bvaf032\"},\"PeriodicalIF\":3.1000,\"publicationDate\":\"2025-02-24\",\"publicationTypes\":\"Journal Article\",\"fieldsOfStudy\":null,\"isOpenAccess\":false,\"openAccessPdf\":\"https://www.ncbi.nlm.nih.gov/pmc/articles/PMC11914974/pdf/\",\"citationCount\":\"0\",\"resultStr\":null,\"platform\":\"Semanticscholar\",\"paperid\":null,\"PeriodicalName\":\"Journal of the Endocrine Society\",\"FirstCategoryId\":\"1085\",\"ListUrlMain\":\"https://doi.org/10.1210/jendso/bvaf032\",\"RegionNum\":0,\"RegionCategory\":null,\"ArticlePicture\":[],\"TitleCN\":null,\"AbstractTextCN\":null,\"PMCID\":null,\"EPubDate\":\"2025/3/3 0:00:00\",\"PubModel\":\"eCollection\",\"JCR\":\"Q2\",\"JCRName\":\"ENDOCRINOLOGY & METABOLISM\",\"Score\":null,\"Total\":0}","platform":"Semanticscholar","paperid":null,"PeriodicalName":"Journal of the Endocrine Society","FirstCategoryId":"1085","ListUrlMain":"https://doi.org/10.1210/jendso/bvaf032","RegionNum":0,"RegionCategory":null,"ArticlePicture":[],"TitleCN":null,"AbstractTextCN":null,"PMCID":null,"EPubDate":"2025/3/3 0:00:00","PubModel":"eCollection","JCR":"Q2","JCRName":"ENDOCRINOLOGY & METABOLISM","Score":null,"Total":0}
引用次数: 0

摘要

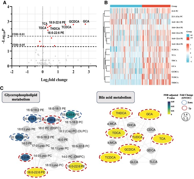
目的:探讨中国肥胖儿童非酒精性脂肪性肝病(NAFLD)的临床特征及血浆代谢物,建立基于机器学习的NAFLD诊断模型。方法:选取4 ~ 17岁肥胖儿童222例,根据肝脏超声检查结果分为肥胖对照组和肥胖NAFLD组。质谱代谢组学分析测定血浆中106种代谢物。采用二元logistic回归识别nafld相关临床变量。通过火山图、聚类热图和代谢网络图说明nafld特异性代谢物。此外,我们应用8种机器学习方法构建了基于临床变量、代谢物和临床变量与代谢物结合的3种诊断模型。结果:通过评估临床变量和血浆代谢物,我们确定了16个临床变量和14个血浆代谢物与NAFLD密切相关。我们发现18:0 ~ 22:6磷脂酰乙醇胺水平与总胆固醇水平、甘油三酯-葡萄糖指数、甘油三酯与高密度脂蛋白胆固醇比值呈正相关,而糖胆酸水平与丙氨酸转氨酶、γ -谷氨酰转移酶、胰岛素水平呈正相关,并与胰岛素抵抗的稳态模型评估呈正相关。此外,我们成功开发了3个NAFLD诊断模型,诊断性能优异(受试者工作特征曲线下面积分别为0.917、0.954和0.957)。结论:我们确定了与肥胖中国儿童NAFLD相关的16个临床变量和14个血浆代谢物。使用这些特征的诊断模型表现出优异的性能,表明了它们的诊断潜力。
本文章由计算机程序翻译,如有差异,请以英文原文为准。

Clinical Features and Plasma Metabolites Analysis in Obese Chinese Children With Nonalcoholic Fatty Liver Disease.

Clinical Features and Plasma Metabolites Analysis in Obese Chinese Children With Nonalcoholic Fatty Liver Disease.

Clinical Features and Plasma Metabolites Analysis in Obese Chinese Children With Nonalcoholic Fatty Liver Disease.

Clinical Features and Plasma Metabolites Analysis in Obese Chinese Children With Nonalcoholic Fatty Liver Disease.

Objective: This study aimed to investigate the clinical characteristics and plasma metabolites of nonalcoholic fatty liver disease (NAFLD) in obese Chinese children and to develop machine learning-based NAFLD diagnostic models.

Methods: We recruited 222 obese children aged 4 to 17 years and divided them into an obese control group and an obese NAFLD group based on liver ultrasonography. Mass spectrometry metabolomic analysis was used to measure 106 metabolites in plasma. Binary logistic regression was used to identify NAFLD-related clinical variables. NAFLD-specific metabolites were illustrated via volcano plots, cluster heatmaps, and metabolic network diagrams. Additionally, we applied 8 machine learning methods to construct 3 diagnostic models based on clinical variables, metabolites, and clinical variables combined with metabolites.

Results: By evaluating clinical variables and plasma metabolites, we identified 16 clinical variables and 14 plasma metabolites closely associated with NAFLD. We discovered that the level of 18:0 to 22:6 phosphatidylethanolamines was positively correlated with the levels of total cholesterol, triglyceride-glucose index, and triglyceride to high-density lipoprotein cholesterol ratio, whereas the level of glycocholic acid was positively correlated with the levels of alanine aminotransferase, gamma-glutamyl transferase, insulin, and the homeostasis model assessment of insulin resistance. Additionally, we successfully developed 3 NAFLD diagnostic models that showed excellent diagnostic performance (areas under the receiver operating characteristic curves of 0.917, 0.954, and 0.957, respectively).

Conclusions: We identified 16 clinical variables and 14 plasma metabolites associated with NAFLD in obese Chinese children. Diagnostic models using these features showed excellent performance, indicating their potential for diagnosis.

求助全文
通过发布文献求助,成功后即可免费获取论文全文。 去求助
来源期刊
Journal of the Endocrine Society
Journal of the Endocrine Society Medicine-Endocrinology, Diabetes and Metabolism
CiteScore
5.50
自引率
0.00%
发文量
2039
审稿时长
9 weeks
×
引用
GB/T 7714-2015
复制
MLA
复制
APA
复制
导出至
BibTeX EndNote RefMan NoteFirst NoteExpress
×
提示
您的信息不完整,为了账户安全,请先补充。
现在去补充
×
提示
您因"违规操作"
具体请查看互助需知
我知道了
×
提示
确定
请完成安全验证×
copy
已复制链接
快去分享给好友吧!
我知道了
右上角分享
点击右上角分享
0
联系我们:info@booksci.cn Book学术提供免费学术资源搜索服务,方便国内外学者检索中英文文献。致力于提供最便捷和优质的服务体验。 Copyright © 2023 布克学术 All rights reserved.
京ICP备2023020795号-1
ghs 京公网安备 11010802042870号
Book学术文献互助
Book学术文献互助群
群 号:604180095
Book学术官方微信