作者更正:突触后lncRNA - Sera/Pkm2通路通过重塑mPFC中的神经集合来协调从社会竞争到排名的转变。

IF 12.5 1区 生物学 Q1 CELL BIOLOGY
Ling-Shuang Zhu, Chuan Lai, Chao-Wen Zhou, Hui-Yang Chen, Zhi-Qiang Liu, Ziyuan Guo, Hengye Man, Hui-Yun Du, Youming Lu, Feng Hu, Zhiye Chen, Kai Shu, Ling-Qiang Zhu, Dan Liu
{"title":"作者更正:突触后lncRNA - Sera/Pkm2通路通过重塑mPFC中的神经集合来协调从社会竞争到排名的转变。","authors":"Ling-Shuang Zhu, Chuan Lai, Chao-Wen Zhou, Hui-Yang Chen, Zhi-Qiang Liu, Ziyuan Guo, Hengye Man, Hui-Yun Du, Youming Lu, Feng Hu, Zhiye Chen, Kai Shu, Ling-Qiang Zhu, Dan Liu","doi":"10.1038/s41421-025-00782-4","DOIUrl":null,"url":null,"abstract":"","PeriodicalId":9674,"journal":{"name":"Cell Discovery","volume":"11 1","pages":"24"},"PeriodicalIF":12.5000,"publicationDate":"2025-03-14","publicationTypes":"Journal Article","fieldsOfStudy":null,"isOpenAccess":false,"openAccessPdf":"https://www.ncbi.nlm.nih.gov/pmc/articles/PMC11909124/pdf/","citationCount":"0","resultStr":"{\"title\":\"Author Correction: Postsynaptic lncRNA Sera/Pkm2 pathway orchestrates the transition from social competition to rank by remodeling the neural ensemble in mPFC.\",\"authors\":\"Ling-Shuang Zhu, Chuan Lai, Chao-Wen Zhou, Hui-Yang Chen, Zhi-Qiang Liu, Ziyuan Guo, Hengye Man, Hui-Yun Du, Youming Lu, Feng Hu, Zhiye Chen, Kai Shu, Ling-Qiang Zhu, Dan Liu\",\"doi\":\"10.1038/s41421-025-00782-4\",\"DOIUrl\":null,\"url\":null,\"abstract\":\"\",\"PeriodicalId\":9674,\"journal\":{\"name\":\"Cell Discovery\",\"volume\":\"11 1\",\"pages\":\"24\"},\"PeriodicalIF\":12.5000,\"publicationDate\":\"2025-03-14\",\"publicationTypes\":\"Journal Article\",\"fieldsOfStudy\":null,\"isOpenAccess\":false,\"openAccessPdf\":\"https://www.ncbi.nlm.nih.gov/pmc/articles/PMC11909124/pdf/\",\"citationCount\":\"0\",\"resultStr\":null,\"platform\":\"Semanticscholar\",\"paperid\":null,\"PeriodicalName\":\"Cell Discovery\",\"FirstCategoryId\":\"99\",\"ListUrlMain\":\"https://doi.org/10.1038/s41421-025-00782-4\",\"RegionNum\":1,\"RegionCategory\":\"生物学\",\"ArticlePicture\":[],\"TitleCN\":null,\"AbstractTextCN\":null,\"PMCID\":null,\"EPubDate\":\"\",\"PubModel\":\"\",\"JCR\":\"Q1\",\"JCRName\":\"CELL BIOLOGY\",\"Score\":null,\"Total\":0}","platform":"Semanticscholar","paperid":null,"PeriodicalName":"Cell Discovery","FirstCategoryId":"99","ListUrlMain":"https://doi.org/10.1038/s41421-025-00782-4","RegionNum":1,"RegionCategory":"生物学","ArticlePicture":[],"TitleCN":null,"AbstractTextCN":null,"PMCID":null,"EPubDate":"","PubModel":"","JCR":"Q1","JCRName":"CELL BIOLOGY","Score":null,"Total":0}
引用次数: 0

摘要

本文章由计算机程序翻译,如有差异,请以英文原文为准。

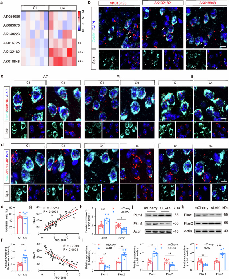
Author Correction: Postsynaptic lncRNA Sera/Pkm2 pathway orchestrates the transition from social competition to rank by remodeling the neural ensemble in mPFC.

Author Correction: Postsynaptic lncRNA Sera/Pkm2 pathway orchestrates the transition from social competition to rank by remodeling the neural ensemble in mPFC.
求助全文
通过发布文献求助,成功后即可免费获取论文全文。 去求助
来源期刊
Cell Discovery
Cell Discovery Biochemistry, Genetics and Molecular Biology-Molecular Biology
CiteScore
24.20
自引率
0.60%
发文量
120
审稿时长
20 weeks
期刊介绍: Cell Discovery is a cutting-edge, open access journal published by Springer Nature in collaboration with the Center for Excellence in Molecular Cell Science, Chinese Academy of Sciences (CAS). Our aim is to provide a dynamic and accessible platform for scientists to showcase their exceptional original research. Cell Discovery covers a wide range of topics within the fields of molecular and cell biology. We eagerly publish results of great significance and that are of broad interest to the scientific community. With an international authorship and a focus on basic life sciences, our journal is a valued member of Springer Nature's prestigious Molecular Cell Biology journals. In summary, Cell Discovery offers a fresh approach to scholarly publishing, enabling scientists from around the world to share their exceptional findings in molecular and cell biology.
×
引用
GB/T 7714-2015
复制
MLA
复制
APA
复制
导出至
BibTeX EndNote RefMan NoteFirst NoteExpress
×
提示
您的信息不完整,为了账户安全,请先补充。
现在去补充
×
提示
您因"违规操作"
具体请查看互助需知
我知道了
×
提示
确定
请完成安全验证×
copy
已复制链接
快去分享给好友吧!
我知道了
右上角分享
点击右上角分享
0
联系我们:info@booksci.cn Book学术提供免费学术资源搜索服务,方便国内外学者检索中英文文献。致力于提供最便捷和优质的服务体验。 Copyright © 2023 布克学术 All rights reserved.
京ICP备2023020795号-1
ghs 京公网安备 11010802042870号
Book学术文献互助
Book学术文献互助群
群 号:604180095
Book学术官方微信