未满足的社会需求和憩室炎:表型算法和横断面分析。

IF 4.6 2区 医学 Q1 COMPUTER SCIENCE, INFORMATION SYSTEMS
Thomas E Ueland, Samuel A Younan, Parker T Evans, Jessica Sims, Megan M Shroder, Alexander T Hawkins, Richard Peek, Xinnan Niu, Lisa Bastarache, Jamie R Robinson
{"title":"未满足的社会需求和憩室炎:表型算法和横断面分析。","authors":"Thomas E Ueland, Samuel A Younan, Parker T Evans, Jessica Sims, Megan M Shroder, Alexander T Hawkins, Richard Peek, Xinnan Niu, Lisa Bastarache, Jamie R Robinson","doi":"10.1093/jamia/ocae238","DOIUrl":null,"url":null,"abstract":"<p><strong>Objective: </strong>To validate a phenotyping algorithm for gradations of diverticular disease severity and investigate relationships between unmet social needs and disease severity.</p><p><strong>Materials and methods: </strong>An algorithm was designed in the All of Us Research Program to identify diverticulosis, mild diverticulitis, and operative or recurrent diverticulitis requiring multiple inpatient admissions. This was validated in an independent institution and applied to a cohort in the All of Us Research Program. Distributions of individual-level social barriers were compared across quintiles of an area-level index through fold enrichment of the barrier in the fifth (most deprived) quintile relative to the first (least deprived) quintile. Social needs of food insecurity, housing instability, and care access were included in logistic regression to assess association with disease severity.</p><p><strong>Results: </strong>Across disease severity groups, the phenotyping algorithm had positive predictive values ranging from 0.87 to 0.97 and negative predictive values ranging from 0.97 to 0.99. Unmet social needs were variably distributed when comparing the most to the least deprived quintile of the area-level deprivation index (fold enrichment ranging from 0.53 to 15). Relative to a reference of diverticulosis, an unmet social need was associated with greater odds of operative or recurrent inpatient diverticulitis (OR [95% CI] 1.61 [1.19-2.17]).</p><p><strong>Discussion: </strong>Understanding the landscape of social barriers in disease-specific cohorts may facilitate a targeted approach when addressing these needs in clinical settings.</p><p><strong>Conclusion: </strong>Using a validated phenotyping algorithm for diverticular disease severity, unmet social needs were found to be associated with greater severity of diverticulitis presentation.</p>","PeriodicalId":50016,"journal":{"name":"Journal of the American Medical Informatics Association","volume":" ","pages":"866-875"},"PeriodicalIF":4.6000,"publicationDate":"2025-05-01","publicationTypes":"Journal Article","fieldsOfStudy":null,"isOpenAccess":false,"openAccessPdf":"https://www.ncbi.nlm.nih.gov/pmc/articles/PMC12012367/pdf/","citationCount":"0","resultStr":"{\"title\":\"Unmet social needs and diverticulitis: a phenotyping algorithm and cross-sectional analysis.\",\"authors\":\"Thomas E Ueland, Samuel A Younan, Parker T Evans, Jessica Sims, Megan M Shroder, Alexander T Hawkins, Richard Peek, Xinnan Niu, Lisa Bastarache, Jamie R Robinson\",\"doi\":\"10.1093/jamia/ocae238\",\"DOIUrl\":null,\"url\":null,\"abstract\":\"<p><strong>Objective: </strong>To validate a phenotyping algorithm for gradations of diverticular disease severity and investigate relationships between unmet social needs and disease severity.</p><p><strong>Materials and methods: </strong>An algorithm was designed in the All of Us Research Program to identify diverticulosis, mild diverticulitis, and operative or recurrent diverticulitis requiring multiple inpatient admissions. This was validated in an independent institution and applied to a cohort in the All of Us Research Program. Distributions of individual-level social barriers were compared across quintiles of an area-level index through fold enrichment of the barrier in the fifth (most deprived) quintile relative to the first (least deprived) quintile. Social needs of food insecurity, housing instability, and care access were included in logistic regression to assess association with disease severity.</p><p><strong>Results: </strong>Across disease severity groups, the phenotyping algorithm had positive predictive values ranging from 0.87 to 0.97 and negative predictive values ranging from 0.97 to 0.99. Unmet social needs were variably distributed when comparing the most to the least deprived quintile of the area-level deprivation index (fold enrichment ranging from 0.53 to 15). Relative to a reference of diverticulosis, an unmet social need was associated with greater odds of operative or recurrent inpatient diverticulitis (OR [95% CI] 1.61 [1.19-2.17]).</p><p><strong>Discussion: </strong>Understanding the landscape of social barriers in disease-specific cohorts may facilitate a targeted approach when addressing these needs in clinical settings.</p><p><strong>Conclusion: </strong>Using a validated phenotyping algorithm for diverticular disease severity, unmet social needs were found to be associated with greater severity of diverticulitis presentation.</p>\",\"PeriodicalId\":50016,\"journal\":{\"name\":\"Journal of the American Medical Informatics Association\",\"volume\":\" \",\"pages\":\"866-875\"},\"PeriodicalIF\":4.6000,\"publicationDate\":\"2025-05-01\",\"publicationTypes\":\"Journal Article\",\"fieldsOfStudy\":null,\"isOpenAccess\":false,\"openAccessPdf\":\"https://www.ncbi.nlm.nih.gov/pmc/articles/PMC12012367/pdf/\",\"citationCount\":\"0\",\"resultStr\":null,\"platform\":\"Semanticscholar\",\"paperid\":null,\"PeriodicalName\":\"Journal of the American Medical Informatics Association\",\"FirstCategoryId\":\"91\",\"ListUrlMain\":\"https://doi.org/10.1093/jamia/ocae238\",\"RegionNum\":2,\"RegionCategory\":\"医学\",\"ArticlePicture\":[],\"TitleCN\":null,\"AbstractTextCN\":null,\"PMCID\":null,\"EPubDate\":\"\",\"PubModel\":\"\",\"JCR\":\"Q1\",\"JCRName\":\"COMPUTER SCIENCE, INFORMATION SYSTEMS\",\"Score\":null,\"Total\":0}","platform":"Semanticscholar","paperid":null,"PeriodicalName":"Journal of the American Medical Informatics Association","FirstCategoryId":"91","ListUrlMain":"https://doi.org/10.1093/jamia/ocae238","RegionNum":2,"RegionCategory":"医学","ArticlePicture":[],"TitleCN":null,"AbstractTextCN":null,"PMCID":null,"EPubDate":"","PubModel":"","JCR":"Q1","JCRName":"COMPUTER SCIENCE, INFORMATION SYSTEMS","Score":null,"Total":0}
引用次数: 0

摘要

目的:验证憩室疾病严重程度分级的表型算法,探讨未满足的社会需求与疾病严重程度之间的关系。材料和方法:在All of Us研究计划中设计了一种算法来识别憩室病、轻度憩室炎以及需要多次住院的手术或复发性憩室炎。这在一个独立的机构中得到了验证,并应用于我们所有人研究计划的一个队列。通过第5个(最贫困)五分位数相对于第1个(最贫困)五分位数的障碍富集倍数,比较了个体层面社会障碍在区域指数五分位数之间的分布。食品不安全、住房不稳定和获得护理的社会需求被纳入logistic回归,以评估与疾病严重程度的关联。结果:在疾病严重程度组中,表型算法的阳性预测值为0.87 ~ 0.97,阴性预测值为0.97 ~ 0.99。未满足的社会需求在比较最贫困和最贫困五分之一的区域水平剥夺指数(倍数富集范围为0.53至15)时呈可变分布。相对于憩室病的参考,未满足的社会需求与手术性憩室炎或复发性住院憩室炎的更高几率相关(or [95% CI] 1.61[1.19-2.17])。讨论:了解特定疾病群体的社会障碍可能有助于在临床环境中解决这些需求时采取有针对性的方法。结论:使用经过验证的憩室疾病严重程度表型算法,发现未满足的社会需求与憩室炎表现的更严重程度相关。
本文章由计算机程序翻译,如有差异,请以英文原文为准。

Unmet social needs and diverticulitis: a phenotyping algorithm and cross-sectional analysis.

Unmet social needs and diverticulitis: a phenotyping algorithm and cross-sectional analysis.

Unmet social needs and diverticulitis: a phenotyping algorithm and cross-sectional analysis.

Unmet social needs and diverticulitis: a phenotyping algorithm and cross-sectional analysis.

Objective: To validate a phenotyping algorithm for gradations of diverticular disease severity and investigate relationships between unmet social needs and disease severity.

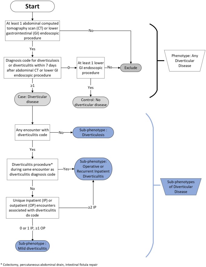
Materials and methods: An algorithm was designed in the All of Us Research Program to identify diverticulosis, mild diverticulitis, and operative or recurrent diverticulitis requiring multiple inpatient admissions. This was validated in an independent institution and applied to a cohort in the All of Us Research Program. Distributions of individual-level social barriers were compared across quintiles of an area-level index through fold enrichment of the barrier in the fifth (most deprived) quintile relative to the first (least deprived) quintile. Social needs of food insecurity, housing instability, and care access were included in logistic regression to assess association with disease severity.

Results: Across disease severity groups, the phenotyping algorithm had positive predictive values ranging from 0.87 to 0.97 and negative predictive values ranging from 0.97 to 0.99. Unmet social needs were variably distributed when comparing the most to the least deprived quintile of the area-level deprivation index (fold enrichment ranging from 0.53 to 15). Relative to a reference of diverticulosis, an unmet social need was associated with greater odds of operative or recurrent inpatient diverticulitis (OR [95% CI] 1.61 [1.19-2.17]).

Discussion: Understanding the landscape of social barriers in disease-specific cohorts may facilitate a targeted approach when addressing these needs in clinical settings.

Conclusion: Using a validated phenotyping algorithm for diverticular disease severity, unmet social needs were found to be associated with greater severity of diverticulitis presentation.

求助全文
通过发布文献求助,成功后即可免费获取论文全文。 去求助
来源期刊
Journal of the American Medical Informatics Association
Journal of the American Medical Informatics Association 医学-计算机:跨学科应用
CiteScore
14.50
自引率
7.80%
发文量
230
审稿时长
3-8 weeks
期刊介绍: JAMIA is AMIA''s premier peer-reviewed journal for biomedical and health informatics. Covering the full spectrum of activities in the field, JAMIA includes informatics articles in the areas of clinical care, clinical research, translational science, implementation science, imaging, education, consumer health, public health, and policy. JAMIA''s articles describe innovative informatics research and systems that help to advance biomedical science and to promote health. Case reports, perspectives and reviews also help readers stay connected with the most important informatics developments in implementation, policy and education.
×
引用
GB/T 7714-2015
复制
MLA
复制
APA
复制
导出至
BibTeX EndNote RefMan NoteFirst NoteExpress
×
提示
您的信息不完整,为了账户安全,请先补充。
现在去补充
×
提示
您因"违规操作"
具体请查看互助需知
我知道了
×
提示
确定
请完成安全验证×
copy
已复制链接
快去分享给好友吧!
我知道了
右上角分享
点击右上角分享
0
联系我们:info@booksci.cn Book学术提供免费学术资源搜索服务,方便国内外学者检索中英文文献。致力于提供最便捷和优质的服务体验。 Copyright © 2023 布克学术 All rights reserved.
京ICP备2023020795号-1
ghs 京公网安备 11010802042870号
Book学术文献互助
Book学术文献互助群
群 号:604180095
Book学术官方微信