空间组织形态测量显示,局部周围神经调节,但不是骨骼适应施加负荷所必需的小鼠。

IF 2.4 Q2 ENDOCRINOLOGY & METABOLISM
JBMR Plus Pub Date : 2025-01-12 eCollection Date: 2025-03-01 DOI:10.1093/jbmrpl/ziaf006
Alec T Beeve, Mohamed G Hassan, Anna Li, Nicole Migotsky, Matthew J Silva, Erica L Scheller
{"title":"空间组织形态测量显示,局部周围神经调节,但不是骨骼适应施加负荷所必需的小鼠。","authors":"Alec T Beeve, Mohamed G Hassan, Anna Li, Nicole Migotsky, Matthew J Silva, Erica L Scheller","doi":"10.1093/jbmrpl/ziaf006","DOIUrl":null,"url":null,"abstract":"<p><p>Mechanical loading is required for bone health and results in skeletal adaptation to optimize strength. Local nerve axons, particularly within the periosteum, may respond to load-induced biomechanical and biochemical cues. However, their role in the bone anabolic response remains controversial. We hypothesized that spatial alignment of periosteal nerves with sites of load-induced bone formation would clarify this relationship. To achieve this, we developed RadialQuant, a custom tool for spatial histomorphometry. Tibiae of control and neurectomized (sciatic/femoral nerve cut) pan-neuronal Baf53b-tdTomato reporter mice were loaded for 5 days. Bone formation and periosteal nerve axon density were then quantified simultaneously in non-decalcified sections of the mid-diaphysis using RadialQuant. In control animals, anabolic loading induced maximal periosteal bone formation at the site of peak compression, as has been reported previously. By contrast, loading did not significantly change overall periosteal nerve density. Neurectomy depleted ~90% of all periosteal axons, with near-total depletion on load-responsive surfaces. Neurectomy alone also caused de novo bone formation on the lateral aspect of the mid-diaphysis. However, neurectomy did not inhibit load-induced increases in periosteal bone area, mineralizing surface, or bone formation rate. Rather, neurectomy spatially redistributed load-induced bone formation toward the lateral tibial surface with a reduction in periosteal bone formation at the posterolateral apex (-63%) and enhancement at the lateral surface (+1360%). Altogether, this contributed to comparable load-induced changes in cortical bone area fraction. Our results show that local skeletal innervation modulates but is not required for skeletal adaptation to applied load in our model. This supports the continued use of loading and weight-bearing exercise as an effective strategy to increase bone mass, even in settings of peripheral nerve damage or dysfunction.</p>","PeriodicalId":14611,"journal":{"name":"JBMR Plus","volume":"9 3","pages":"ziaf006"},"PeriodicalIF":2.4000,"publicationDate":"2025-01-12","publicationTypes":"Journal Article","fieldsOfStudy":null,"isOpenAccess":false,"openAccessPdf":"https://www.ncbi.nlm.nih.gov/pmc/articles/PMC11878550/pdf/","citationCount":"0","resultStr":"{\"title\":\"Spatial histomorphometry reveals that local peripheral nerves modulate but are not required for skeletal adaptation to applied load in mice.\",\"authors\":\"Alec T Beeve, Mohamed G Hassan, Anna Li, Nicole Migotsky, Matthew J Silva, Erica L Scheller\",\"doi\":\"10.1093/jbmrpl/ziaf006\",\"DOIUrl\":null,\"url\":null,\"abstract\":\"<p><p>Mechanical loading is required for bone health and results in skeletal adaptation to optimize strength. Local nerve axons, particularly within the periosteum, may respond to load-induced biomechanical and biochemical cues. However, their role in the bone anabolic response remains controversial. We hypothesized that spatial alignment of periosteal nerves with sites of load-induced bone formation would clarify this relationship. To achieve this, we developed RadialQuant, a custom tool for spatial histomorphometry. Tibiae of control and neurectomized (sciatic/femoral nerve cut) pan-neuronal Baf53b-tdTomato reporter mice were loaded for 5 days. Bone formation and periosteal nerve axon density were then quantified simultaneously in non-decalcified sections of the mid-diaphysis using RadialQuant. In control animals, anabolic loading induced maximal periosteal bone formation at the site of peak compression, as has been reported previously. By contrast, loading did not significantly change overall periosteal nerve density. Neurectomy depleted ~90% of all periosteal axons, with near-total depletion on load-responsive surfaces. Neurectomy alone also caused de novo bone formation on the lateral aspect of the mid-diaphysis. However, neurectomy did not inhibit load-induced increases in periosteal bone area, mineralizing surface, or bone formation rate. Rather, neurectomy spatially redistributed load-induced bone formation toward the lateral tibial surface with a reduction in periosteal bone formation at the posterolateral apex (-63%) and enhancement at the lateral surface (+1360%). Altogether, this contributed to comparable load-induced changes in cortical bone area fraction. Our results show that local skeletal innervation modulates but is not required for skeletal adaptation to applied load in our model. This supports the continued use of loading and weight-bearing exercise as an effective strategy to increase bone mass, even in settings of peripheral nerve damage or dysfunction.</p>\",\"PeriodicalId\":14611,\"journal\":{\"name\":\"JBMR Plus\",\"volume\":\"9 3\",\"pages\":\"ziaf006\"},\"PeriodicalIF\":2.4000,\"publicationDate\":\"2025-01-12\",\"publicationTypes\":\"Journal Article\",\"fieldsOfStudy\":null,\"isOpenAccess\":false,\"openAccessPdf\":\"https://www.ncbi.nlm.nih.gov/pmc/articles/PMC11878550/pdf/\",\"citationCount\":\"0\",\"resultStr\":null,\"platform\":\"Semanticscholar\",\"paperid\":null,\"PeriodicalName\":\"JBMR Plus\",\"FirstCategoryId\":\"1085\",\"ListUrlMain\":\"https://doi.org/10.1093/jbmrpl/ziaf006\",\"RegionNum\":0,\"RegionCategory\":null,\"ArticlePicture\":[],\"TitleCN\":null,\"AbstractTextCN\":null,\"PMCID\":null,\"EPubDate\":\"2025/3/1 0:00:00\",\"PubModel\":\"eCollection\",\"JCR\":\"Q2\",\"JCRName\":\"ENDOCRINOLOGY & METABOLISM\",\"Score\":null,\"Total\":0}","platform":"Semanticscholar","paperid":null,"PeriodicalName":"JBMR Plus","FirstCategoryId":"1085","ListUrlMain":"https://doi.org/10.1093/jbmrpl/ziaf006","RegionNum":0,"RegionCategory":null,"ArticlePicture":[],"TitleCN":null,"AbstractTextCN":null,"PMCID":null,"EPubDate":"2025/3/1 0:00:00","PubModel":"eCollection","JCR":"Q2","JCRName":"ENDOCRINOLOGY & METABOLISM","Score":null,"Total":0}
引用次数: 0

摘要

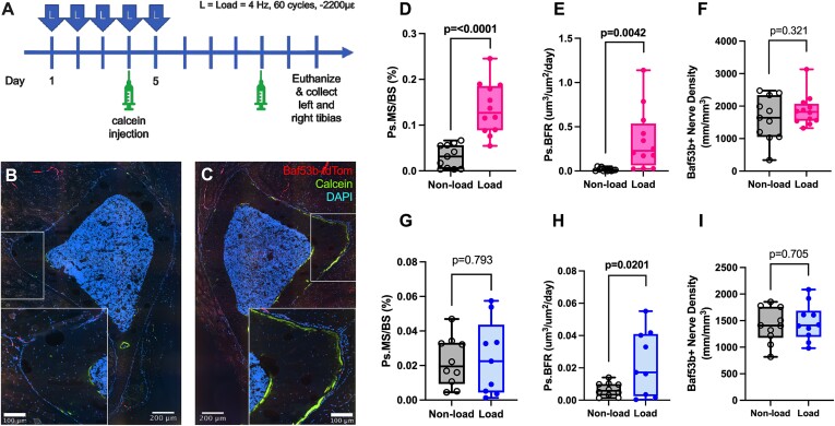
机械负荷是骨骼健康所必需的,并导致骨骼适应以优化强度。局部神经轴突,特别是骨膜内的神经轴突,可能对负荷诱导的生物力学和生化信号作出反应。然而,它们在骨合成代谢反应中的作用仍然存在争议。我们假设骨膜神经与负荷诱导骨形成部位的空间排列将澄清这种关系。为了实现这一目标,我们开发了RadialQuant,这是一个用于空间组织形态测量的定制工具。对照组和切除神经(坐骨/股神经)的泛神经元Baf53b-tdTomato报告小鼠加载5天。然后使用RadialQuant同时量化骨干中段非脱钙切片的骨形成和骨膜神经轴突密度。在对照动物中,合成代谢负荷在峰值受压部位诱导最大骨膜骨形成,如先前报道的那样。相比之下,负荷没有显著改变骨膜神经的总体密度。神经切除术使90%的骨膜轴突消失,负荷响应表面几乎全部消失。单独的神经切除术也会导致中骨干外侧的新生骨形成。然而,神经切除术并没有抑制负荷引起的骨膜骨面积、矿化表面或骨形成率的增加。相反,神经切除术在空间上将载荷诱导的骨形成向胫骨外侧表面重新分布,后外侧尖端骨膜骨形成减少(-63%),外侧表面增强(+1360%)。总之,这促成了可比较的负荷引起的皮质骨面积分数的变化。我们的研究结果表明,局部骨骼神经支配调节,但不是骨骼适应我们模型中施加负载所必需的。这支持继续使用负荷和负重运动作为增加骨量的有效策略,即使在周围神经损伤或功能障碍的情况下也是如此。
本文章由计算机程序翻译,如有差异,请以英文原文为准。

Spatial histomorphometry reveals that local peripheral nerves modulate but are not required for skeletal adaptation to applied load in mice.

Spatial histomorphometry reveals that local peripheral nerves modulate but are not required for skeletal adaptation to applied load in mice.

Spatial histomorphometry reveals that local peripheral nerves modulate but are not required for skeletal adaptation to applied load in mice.

Spatial histomorphometry reveals that local peripheral nerves modulate but are not required for skeletal adaptation to applied load in mice.

Mechanical loading is required for bone health and results in skeletal adaptation to optimize strength. Local nerve axons, particularly within the periosteum, may respond to load-induced biomechanical and biochemical cues. However, their role in the bone anabolic response remains controversial. We hypothesized that spatial alignment of periosteal nerves with sites of load-induced bone formation would clarify this relationship. To achieve this, we developed RadialQuant, a custom tool for spatial histomorphometry. Tibiae of control and neurectomized (sciatic/femoral nerve cut) pan-neuronal Baf53b-tdTomato reporter mice were loaded for 5 days. Bone formation and periosteal nerve axon density were then quantified simultaneously in non-decalcified sections of the mid-diaphysis using RadialQuant. In control animals, anabolic loading induced maximal periosteal bone formation at the site of peak compression, as has been reported previously. By contrast, loading did not significantly change overall periosteal nerve density. Neurectomy depleted ~90% of all periosteal axons, with near-total depletion on load-responsive surfaces. Neurectomy alone also caused de novo bone formation on the lateral aspect of the mid-diaphysis. However, neurectomy did not inhibit load-induced increases in periosteal bone area, mineralizing surface, or bone formation rate. Rather, neurectomy spatially redistributed load-induced bone formation toward the lateral tibial surface with a reduction in periosteal bone formation at the posterolateral apex (-63%) and enhancement at the lateral surface (+1360%). Altogether, this contributed to comparable load-induced changes in cortical bone area fraction. Our results show that local skeletal innervation modulates but is not required for skeletal adaptation to applied load in our model. This supports the continued use of loading and weight-bearing exercise as an effective strategy to increase bone mass, even in settings of peripheral nerve damage or dysfunction.

求助全文
通过发布文献求助,成功后即可免费获取论文全文。 去求助
来源期刊
JBMR Plus
JBMR Plus Medicine-Orthopedics and Sports Medicine
CiteScore
5.80
自引率
2.60%
发文量
103
审稿时长
8 weeks
×
引用
GB/T 7714-2015
复制
MLA
复制
APA
复制
导出至
BibTeX EndNote RefMan NoteFirst NoteExpress
×
提示
您的信息不完整,为了账户安全,请先补充。
现在去补充
×
提示
您因"违规操作"
具体请查看互助需知
我知道了
×
提示
确定
请完成安全验证×
copy
已复制链接
快去分享给好友吧!
我知道了
右上角分享
点击右上角分享
0
联系我们:info@booksci.cn Book学术提供免费学术资源搜索服务,方便国内外学者检索中英文文献。致力于提供最便捷和优质的服务体验。 Copyright © 2023 布克学术 All rights reserved.
京ICP备2023020795号-1
ghs 京公网安备 11010802042870号
Book学术文献互助
Book学术文献互助群
群 号:604180095
Book学术官方微信